高中物理人教版 (2019)选择性必修 第二册4 电磁波谱同步达标检测题
展开1.(2021·威海高二检测)下列关于紫外线的说法正确的是 ( )
A.照射紫外线可增进人体对钙的吸收,因此人们应尽可能多地接受紫外线的照射
B.一切高温物体发出的光都含有紫外线
C.紫外线有很强的荧光效应,常被用来防伪
D.紫外线有杀菌消毒的作用,是因为其有热效应
【答案】C
【解析】紫外线有显著的生理作用,杀菌能力较强,是由于紫外线频率较高,具有较高的能量,并不是因为热效应,在医疗上有其应用,但是过多地接受紫外线的照射,对人体来说也是有害的,A、D错误;并不是所有的高温物体发出的光都含有紫外线,B错误;紫外线有很强的荧光效应,可用来防伪,C正确。
故选C。
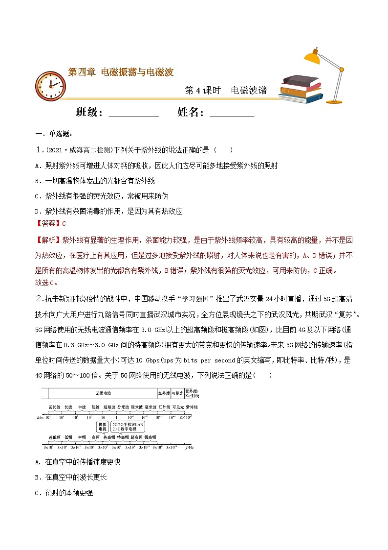
2.抗击新冠肺炎疫情的战斗中,中国移动携手“学习强国”推出了武汉实景24小时直播,通过5G超高清技术向广大用户进行九路信号同时直播武汉城市实况,全方位展现镜头之下的武汉风光,共期武汉“复苏”。5G网络使用的无线电波通信频率在3.0 GHz以上的超高频段和极高频段(如图),比目前4G及以下网络(通信频率在0.3 GHz~3.0 GHz间的特高频段)拥有更大的带宽和更快的传输速率。未来5G网络的传输速率(指单位时间传送的数据量大小)可达10 Gbps(bps为bits per secnd的英文缩写,即比特率、比特/秒),是4G网络的50~100倍。关于5G网络使用的无线电波,下列说法正确的是( )
在真空中的传播速度更快
B.在真空中的波长更长
C.衍射的本领更强
D.频率更高,相同时间传递的信息量更大
【答案】D
【解析】任何电磁波在真空中的传播速度均为光速,故传播速度相同,故A错误;因5G信号的频率更高,则波长小,故B错误;因5G信号的频率更高,则波长小,故4G信号更容易发生明显的衍射现象,故C错误。频率越高,光子的能量越大,故相同时间传递的信息量更大,故D正确。
故选D。
3.(2021·济宁高二检测)据科学家预测,太阳风暴的破坏力远超过“卡特里娜”飓风。太阳风暴袭击地球时,不仅会影响通信,威胁卫星,而且会破坏臭氧层。而臭氧层作为地球的保护伞,是因为臭氧能吸收太阳辐射中( )
A.波长较短的可见光 B.波长较长的可见光
C.波长较短的紫外线 D.波长较长的红外线
【答案】C
【解析】臭氧层的主要作用就是吸收由太阳射向地球的紫外线,从而有效地对地球上的动植物起保护作用。作为人类,保护臭氧层就是保护我们自己。
故选C。
4.(2021·青岛高二检测)在自然界生态系统中,蛇与老鼠和其他生物通过营养关系构成食物链,在维持生态平衡方面发挥重要作用,蛇是老鼠的天敌,它是通过接收热辐射来发现老鼠的,假设老鼠的体温约37 ℃,它发出的最强的热辐射的波长为λm,根据热辐射理论,λm与辐射源的绝对温度T的关系近似为Tλm=2.90×10-3m·K,老鼠发出的最强的热辐射属于( )
A.可见光波段 B.紫外波段
C.红外波段 D.射线波段
【答案】C
【解析】由Tλm=2.90×10-3m·K得λm= eq \f(2.90×10-3,273+37) m=9.4×10-6m,该波属于红外波段。
故选C。
5.臭氧层被誉为地球上生物生存繁衍的保护伞,但是科学家观测到南极上空出现臭氧层空洞,北半球上空的臭氧层比以往任何时候都薄。臭氧层之所以能保护地球上的生命,是因为( )
A.臭氧层能吸收太阳光的可见光部分
B.臭氧层能吸收太阳光的紫外线部分
C.臭氧层能吸收太阳光的红外线部分
D.臭氧层能提供氧气
【答案】B
【解析】臭氧层的主要作用就是吸收由太阳射向地球的紫外线,从而有效地对地球上的动植物起保护作用,B正确。
故选B。
6.验钞机发出的光能使钞票上的荧光物质发光,电视机、空调的遥控器发出的光能控制电视机、空调的工作状态。对于它们发出的光,以下判断正确的是( )
它们发出的都是红外线
B.它们发出的都是紫外线
C.验钞机发出的是红外线,遥控器发出的是紫外线
D.验钞机发出的是紫外线,遥控器发出的是红外线
【答案】D
【解析】紫外线有较强的荧光效应,能使荧光物质发出荧光,故验钞机发出的是紫外线;红外线波长较长,容易发生衍射,故能很方便地遥控家用电器。
故选D。
7.据报道,中国制造出首款具有“隐身能力”和强大攻击力的第四代作战飞机“歼20”,使中国成为世界上第三个进入到第四代战机的研发序列中的国家。隐形飞机的原理是在飞机研制过程中设法降低其可探测性,使之不易被敌方发现、跟踪和攻击。根据你所学的物理知识,判断下列说法中正确的是( )
A.运用隐蔽色涂层,无论距你多近的距离,你也不能看到它
B.使用吸收雷达电磁波材料,在雷达屏幕上显示的反射信息很小、很弱,很难被发现
C.使用吸收雷达电磁波涂层后,传播到复合金属机翼上的电磁波在机翼上不会产生感应电流
D.主要是对发动机、喷气尾管等因为高温容易产生紫外线辐射的部位采取隔热、降温等措施,使其不易被对方发现和攻击
【答案】B
【解析】雷达向外发射电磁波,当电磁波遇到飞机时就要发生反射,雷达通过接收反射回来的电磁波,就可以测定飞机的位置,所以要想降低飞机的可探测性,可以使用吸收雷达电磁波材料,在雷达屏幕上显示的反射信息很小、很弱,很难被发现,A错误、B正确。电磁波能在导体中激发感应电动势,有导体会产生感应电流,故C错误;高温易产生红外线,D错误。
故选B。
8.甲坐在人民大会堂台前60 m处听报告,乙坐在家里离电视机5 m处看电视直播,已知乙所在处与人民大会堂相距1 000 km,不考虑其他因素,则(空气中声速为340 m/s)( )
A.甲先听到声音 B.乙先听到声音
C.甲、乙同时听到声音 D.不能确定
【答案】B
【解析】声音传到甲所需时间为t1= eq \f(60 m,340 m/s) =0.176 s,
传到乙所需时间为t2= eq \f(1×106 m,3×108 m/s) + eq \f(5 m,340 m/s) =0.018 s
9.下列关于电磁波的说法中正确的是( )
A.频率越高,振荡电路向外发射电磁波的本领越大
B.均匀变化的磁场产生均匀变化的电场向外传播就形成了电磁波
C.在无线电波的传播中,微波适宜采用地波传播
D.红外线具有显著的热作用,其波长比紫外线的波长短
【答案】A
【解析】电磁波的能量与频率有关;振荡电路的频率越大,发射电磁波的本领越大,故A正确;均匀变化的磁场产生稳定的电场,稳定的电场不能再产生磁场,故不能激发电磁波,故B错误;微波由于波长过短,绕过障碍物的本领就很差了,不能以地波的形式传播,微波的传播方式是沿直线传播,故C错误; 红外线具有显著的热作用,其波长比紫外线的波长长,故D错误。
故选A。
10.关于电磁波谱,下列说法不正确的是( )
A.电磁波中最容易表现出干涉、衍射现象的是无线电波
B.红外线、紫外线、可见光是原子的外层电子受激发后产生的
C.X射线和γ射线是原子的内层电子受激发后产生的
D.红外线的显著作用是热作用,温度较低的物体也能辐射红外线
【答案】C
【解析】波长更长的无线电波波动性更显著,干涉、衍射现象易发生;从电磁波产生的机理可知γ射线是原子核受激发后产生的;不论物体温度高低如何都能辐射红外线,物体的温度越高,它辐射的红外线越强。故C错误,A、B、D正确。
故选C。
11.“风云二号”卫星发送回地面的红外云图是由卫星上设置的可以接收云层辐射的红外线的感应器完成的,云图上的黑白程度是由辐射红外线的云层的温度高低决定的,这利用了红外线的( )
A.穿透性 B.热效应
C.可见性 D.化学效应
【答案】B
【解析】红外线是不可见光,人眼无法觉察到,C错误;红外线的波长长,频率低,穿透能力较弱,A错误;红外线有很强的热效应,紫外线有很强的化学效应,物体温度越高,向外辐射的红外线越强,卫星正是利用这一性质得到大气云层遥感图的,故B正确,D错误。
故选B。
12.关于如下现象的表述正确的是( )
A.甲图中是利用红外线进行防伪
B.乙图中利用X射线照射人体进行透视的
C.丙图中夜视系统是利用紫外线
D.丁图中蝙蝠和雷达均利用超声波定位
【答案】B
【解析】紫外线照射荧光物质,能使荧光物质发光,验钞笔就是利用紫外线这个性质工作的,故A错误;病人做胸透是利用X射线照射人体进行透视的,故B正确;夜视系统是利用不可见光中的红外线,故C错误;蝙蝠利用超声波定位,从而进行捕食,而雷达利用电磁波发射与接收来工作的,故D错误。
故选B。
13.下列电磁波中,波长最长的是( )
A.无线电波 B.红外线
C.紫外线 D.γ射线
【答案】A
【解析】根据电磁波谱可知,电磁波按照波长逐渐减小的顺序为:无线电波、微波、红外线、可见光、紫外线、X射线、γ射线。故A正确、B、C、D错误。
故选A。
14.(2021·辽阳高二检测)关于电磁波的特性和应用,下列说法正确的是( )
A.发射无线电波时需要对电磁波进行调制和解调
B.电视机的遥控器发射紫外线
C.电磁波中频率最大的为γ射线,用它最容易观察到衍射现象
D.雷达使用微波是因为微波波长较短能沿直线传播
【答案】D
【解析】发射无线电波时,需要对电磁波进行调制,而解调是接收电磁波的过程,故A错误;电视机的遥控器发射红外线,故B错误;γ射线波长最小,所以不容易观察到衍射现象,故C错误;雷达使用微波是因为微波波长较短能沿直线传播,D正确。
故选D。
二.多选题:
15.(2021·北京东城区高二检测)第五代移动通信技术(简称5G)是最新一代蜂窝移动通信技术,5G的性能目标是高数据速率、减少延迟、大规模设备连接等。与4G相比,5G使用的电磁波频率更高。下列说法中正确的是( )
A.5G和4G使用的电磁波都是横波
B.5G和4G使用的电磁波在真空中的传播速度相同
C.5G和4G使用的电磁波都可以发生干涉和衍射现象
D.在真空中5G使用的电磁波波长比4G的长
【答案】ABC
【解析】5G和4G使用的电磁波都是横波,故A正确;5G和4G使用的电磁波在真空中的传播速度相同,均为光速3×108 m/s,故B正确;任何波均能发生干涉及衍射现象,故5G和4G使用的电磁波都可以发生干涉和衍射现象,故C正确;根据公式v=λf得,当速度一样时,波长与频率成反比,即5G使用的电磁波的波长比4G的短,故D错误。
故选:ABC。
16.目前雷达发射的电磁波频率多在200 MHz到1 000 MHz的范围内。下列关于雷达和电磁波的说法中正确的是( )
A.真空中上述雷达发射的电磁波的波长范围为0.3 m至1.5 m
B.电磁波是由恒定不变的电场或磁场产生的
C.测出从发射电磁波到接收反射波的时间间隔可以确定雷达和目标的距离
D.波长越短的电磁波,反射性能越强
【答案】ACD
【解析】由v=λf可得λ1= eq \f(v,f1) = eq \f(3×108,200×106) m=1.5 m,λ2= eq \f(v,f2) = eq \f(3×108,1 000×106) m=0.3 m,故选项A正确;电磁波是由周期性变化的电场或磁场产生的,故选项B错误;电磁波测距的原理就是通过发射电磁波和接收反射波的时间间隔来确定的,故选项C正确;波长越短的电磁波,其频率越高,反射性能越强,故选项D正确。
故选:ACD。
17.关于电磁波谱,下列说法中正确的是( )
A.在真空中各种电磁波的传播速度都相同
B.γ射线是波长最短的电磁波,它比X射线的频率还要高
C.紫外线比紫光更容易发生干涉和衍射
D.在电磁波谱中,最容易发生衍射现象的是γ射线
【答案】AB
【解析】电磁波在真空中的速度都为3.0×108 m/s,故A正确;γ射线是波长最短的电磁波,它比X射线的频率还要高,故B正确;在电磁波谱中从无线电波到γ射线,波长逐渐减小,频率逐渐增大,而波长越大,波动性越强,越容易发生干涉、衍射现象,因此紫光比紫外线更容易发生干涉和衍射现象,无线电波最容易发生衍射现象,故C、D错误。
故选:AB。
18.下列说法中正确的是( )
A.新冠肺炎诊断中,要用X光扫描肺部,是因为在电磁波中X光的穿透能力最强
B.拍摄玻璃橱窗内的物品时,往往在镜头前加装一个偏振片以减弱玻璃的反射光
C.泊松亮斑是光通过圆孔发生衍射时形成的
D.一切物体都在辐射电磁波,这种辐射与物体的温度有关
【答案】BD
【解析】医院用X光进行透视,是因为它是各种电磁波中穿透能力较强的,γ射线穿透能力最强,故A错误;玻璃表面的反射光是偏振光,拍摄玻璃橱窗内的物品时,加偏振片的作用是减弱玻璃表面的反射光的强度,故B正确;泊松亮斑是光通过不透明的小圆盘发生衍射时形成的,故C错误;一切物体都在辐射红外线,红外线属于电磁波,这种辐射与物体的温度有关,故D正确。
故选BD。
19.2015年12月,中国“可见光通信系统关键技术研究”获得重大突破——可见光通信的实时通信速率已经提高至50 Gbps,相当于0.2 s即可下载一部高清电影。关于可见光,下列说法正确的是( )
A.可见光中的红光比紫光的频率低
B.可见光不能在真空中传播
C.可见光波长越长,越容易发生衍射现象
D.可见光能发生光的干涉和衍射现象,说明光是横波
【答案】AC
【解析】可见光中的红光比紫光的频率低,选项A正确;可见光能在真空中传播,选项B错误;可见光波长越长,越容易发生衍射现象,选项C正确;可见光能发生偏振现象,说明光是横波,选项D错误。
故选:AC。
非选择题:
20.下面列出一些医疗器械的名称和这些器械运用的物理现象,请将相应的字母填写在运用这种现象的医疗器械后面的空格上。
(1)X光机,__________。
(2)紫外线灯,__________。
(3)用理疗“神灯”照射伤口,可使伤口愈合得较好,这里的“神灯”是利用__________。
A.光的全反射
B.紫外线具有很强的荧光效应
C.紫外线具有杀菌消毒作用
D.X射线很强的贯穿力
E.红外线具有显著的热作用
F.红外线波长较长,易发生衍射
【答案】(1)D (2)C (3)E
【解析】(1)X光机是用来透视人的体内器官的,因此需要具有较强穿透力的电磁波,但又不能对人体造成太大的伤害,因此采用了穿透能力比较强又不会给人体造成太大伤害的X射线,选择D。(2)紫外线灯主要是用来杀菌的,因此它应用的是紫外线的杀菌作用而非荧光效应,因此选择C。(3)“神灯”又称红外线灯,主要是用于促进局部血液循环,它利用的是红外线的热作用,使人体局部受热,血液循环加快,因此选择E。
计算题:
21.早期电视机接收的频道为1~12频道(48.5~223 MHz),全频道电视机所接收的频道除1~12频道外,还包括13~56频道(470~862 MHz),则早期电视机和全频道电视机所接收的无线电波的波长范围分别为多少?
【答案】1.35~6.19 m 0.35~0.64 m
【解析】由v=λf得λ= eq \f(v,f) = eq \f(c,f)
代入数据得 λ1= eq \f(c,f1) = eq \f(3×108,223×106) m≈1.35 m。
λ2= eq \f(c,f2) = eq \f(3×108,48.5×106) m≈6.19 m。
则早期电视机所接收的波长范围为1.35~6.19 m。
同理可计算出f3=862 MHz时
λ3= eq \f(3×108,862×106) m=0.35 m。f4=470 MHz时λ4=0.64 m
则全频道电视机所接收的波长范围为0.35~0.64 m。
22.生活中经常用“呼啸而来”形容正在驶近的车辆,这是声波在传播过程中对接收者而言频率发生变化的表现,无线电波也具有这种效应。测速雷达正在向一辆接近的车辆发出无线电波,并接收被车辆反射的无线电波,由于车辆的运动,接收的无线电波频率与发出时不同,利用频率差f接收-f发出就能计算出车辆的速度,已知发出和接收的频率间关系为f接收=(1+ eq \f(2v车,c) )f发出,式中c是真空中的光速,若f发出=2×109 Hz,f接收-f发出=400 Hz,可知被测车辆的速度大小为多少?
【答案】30 m/s
【解析】由题意可得,f接收-f发出=(1+ eq \f(2v车,c) )f发出-f发出= eq \f(2v车,c) f发出= eq \f(2v车,3×108 m/s) ×2×109 Hz=400 Hz,解得v车=30 m/s。
23.科学技术是一把双刃剑。电磁波的应用也是这样,它在使人类的生活发生日新月异变化的同时也存在副作用——电磁污染。频率超过0.1 MHz的电磁波的强度足够大时就会对人体构成威胁。按照有关规定,人体所受到的电磁辐射强度(即单位时间内垂直通过单位面积的电磁波的能量)不得超过某一规定值Ie。已知某无线通信设备发射电磁波的功率为P,设该通信设备向四面八方均匀地发射电磁波,且电磁波在传播过程中无能量损失。由数学知识可知,球面的面积S=4πr2(式中r为球半径),球半径与球面总是垂直的。
探究:
根据上述资料,可估算出人体到该通信设备发射电磁波处的安全距离至少应为多少时,人体所受的电磁辐射强度才不会超过规定值?
【答案】 eq \r(\f(P,4πIe))
【解析】设人到发射电磁波处的距离为r,以发射电磁波处为球心,以r为半径作一球面,若球面上电磁波的辐射强度为Ie,则4πr2Ie=P,所以r= eq \r(\f(P,4πIe)) ,即人离波源的距离至少为 eq \r(\f(P,4πIe)) 才是安全区。
人教版 (2019)选择性必修 第二册第四章 电磁振荡与电磁波4 电磁波谱精品课时练习: 这是一份人教版 (2019)选择性必修 第二册第四章 电磁振荡与电磁波4 电磁波谱精品课时练习,文件包含44《电磁波谱》分层练习原卷版-人教版物理选修二docx、44《电磁波谱》分层练习解析版-人教版物理选修二docx等2份试卷配套教学资源,其中试卷共17页, 欢迎下载使用。
高中物理人教版 (2019)选择性必修 第二册4 电磁波谱精品同步训练题: 这是一份高中物理人教版 (2019)选择性必修 第二册4 电磁波谱精品同步训练题,文件包含44《电磁波谱》分层练习原卷版-人教版高中物理选修二docx、44《电磁波谱》分层练习解析版-人教版高中物理选修二docx等2份试卷配套教学资源,其中试卷共8页, 欢迎下载使用。
粤教版 (2019)选择性必修 第二册第四节 电磁波谱优秀同步测试题: 这是一份粤教版 (2019)选择性必修 第二册第四节 电磁波谱优秀同步测试题,共17页。试卷主要包含了单选题,填空题,解答题等内容,欢迎下载使用。

