





所属成套资源:中考英语二轮复习题型过关解题技巧专题 (2份打包,原卷版+解析版)
中考英语二轮复习题型过关解题技巧专题11.语法选择解题技巧(2份打包,原卷版+解析版)
展开
这是一份中考英语二轮复习题型过关解题技巧专题11.语法选择解题技巧(2份打包,原卷版+解析版),文件包含中考英语二轮复习题型过关解题技巧专题11语法选择解题技巧原卷版doc、中考英语二轮复习题型过关解题技巧专题11语法选择解题技巧解析版doc等2份试卷配套教学资源,其中试卷共37页, 欢迎下载使用。
考点分布
“语法选择”的主要考点分布:冠词、名词的单复数、动词时态和语态、形容词和副词的比较等级、代词、连词、介词、非谓语动词、同根词、定语从句、状语从句和宾语从句等。
一、语法选择常考语法点
1.考冠词:
a/an : 第一次提到;泛指; 单词读音第一个音为元音时(an),辅音时(a);固搭;
the : 第二次提到;特指; 固定搭配; play the +西洋乐器, the +序数词; /(不填):固定搭配;play + 球类
2.考数词:
① seven-year-ld; tw-meter-lng; (数词做形容词用法)
② five hundred/thusand/millin/billin (具体数值后面不需要+s)
hundreds f / thusands f/millins f /billins f (表示概数时用f 结构)
3.考名词:
① 主谓一致(名词单复数与后面的动词的形式(三单,原形)保持一致)
② 可数名词与不可数名词的区别,修饰语等 tw cups f cffee/tea
4.考代词:
① many + n 复数 much + 不可数名词
② a number f + n复数 a great amunt f / a great deal f + 不可数名词
③ little/a little/few/a few 否定意义:little + 不可数名词 few + 可数名词复数
肯定意义: a little + 不可数名词 a few + 可数名词复数
④ Other/anther/the ther/thers/the thers
1)ther + 名词复数 anther + 名词单数(表三者或者三者以上 另一个)
2)thers 后面不能加名词 thers = ther + 名词复数
3)ne…. The ther…. 一个…. 另一个…..(两者之间)
sme…. Others…. 一些….. 另一些……
4)ther (无范围)与 the ther (有范围)
thers (无范围)与 the thers (有范围)
⑤ 不定代词smething、everything、anything、nthing + 形容词
⑥ 人称代词 1)主语用主格
2)动词/介词后用宾格;
3)空格后有名词,用形容词性物主代词,没有名词则用名词性物主代词; 名词性物主代词= 形容词性物主代词 + 具体的名词
4)反身代词常考 enjy neself / help yurself / dress neself / teach neself;
5. 考形容词/副词
① -ed是修饰人,-ing是修饰事物
② 形容词修饰名词,副词(一般以ly 结尾)修饰动词,副词修饰形容词
③ 出现than, 用比较级
④ 出现 as…. as 结构,用形容词/副词原级
⑤ ne f + adj最高级+ n 复数
6.考介词
① 时间介词
at: 用于具体时刻、节日前,例如:at 8:00,at Christmas. 固定搭配:at nn, at night
in: 用于世纪、年、季节、月份等不具体的时间前,例如:in 2011
固定搭配:in the mrning/afternn/evening
n: 用于具体的某一天,或具体的早上、下午、晚上; 星期。
n the afternn f May 5th n a cld day, n Mnday/ Tuesday …
fr/since: 后面+一段时间,现在完成时的标志
② 其它介词
with:与...一起,和...;带着...,有...的;以(手段、材料),用(工具)
withut: 没有。
by + 交通工具
③ 介词+ ding after/befre ding; in ding ; fr ding …
7.考连词
but/hwever:表示转折关系;(but后无逗号; hwever, 后须有逗号)
s/therefre/thus:表示因果关系;
r:或者、否则之意。
and:表示并列关系;
thugh/althugh:表示虽然……但是,不能与but连用。
all:表示全部都,用于三者以上;
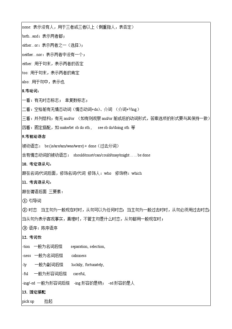
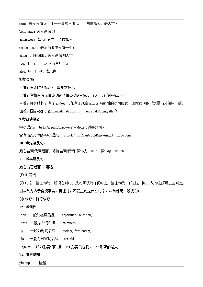
nne: 表示没有人,用于三者或三者以上(侧重指人,表否定)
:表示两者都;
:表示两者之一(选择);
:表示两者中没有一个;
either: 用于句末,表示两者的否定
t: 用于句末,表示两者的肯定
als: 用于句中,表示也
8.考动词:
一看:有无时态标志; 单复数标志;
二看:空格前有无情态动词(情态动词+d)、介词 (介词+Ving)
三看:并列结构;有无and/r (如有则观察and/r前或后的动词形式,答案选项的形式要与其保持一致)
四看:固定搭配,如make/let sb d sth , see sb d/ding sth 等
9.考被动语态
被动语态: be (is/are/am/was/were) + dne(过去分词)
含有情态动词的被动语态: shuld/must/can/culd/may/might……be dne
10. 考定语从句:
跟在名词/代词后面,修饰名词/代词 修饰人:wh 修饰物:which
11. 考宾语从句:
跟在谓语后面 三要素:
① 引导词
② 时态 当主句为一般现在时时,从句可以为任何时态; 当主句为一般过去时时,从句必须用过去时态; 当从句为表示客观事实,真理时,不管主句是什么时态,从句都用一般现在时;
③ 语序:陈序语序
12. 考词性
-tin 一般为名词后缀 separatin, selectin,
-ness 一般为名词后缀 calmness
-ly 一般为副词后缀 luckily, frtunately,
-ful 一般为形容词后缀 careful,
-ing/-ed 一般为形容词后缀 -ing形容的是物; -ed形容的是人
13. 固定搭配
pick up 捡起
wait fr 等待
deal with 处理
think f 思考
lk ahead向前看,预测未来 lk ut小心
lk n冷眼旁观 lk up仰望;查阅;拜访
be pleased with对….满意 be wrried abut担忧/心
be satisfied with 对….满意 be amazed at对….惊讶
clear away清除 send away发送,派遣 turn away拒绝
give away赠送,泄露 thrw away扔掉
lk fr 寻找
lk up 仰望;查阅;尊敬;拜访
lk back 回顾;回头看
lk ut 注意;小心;面朝;照料
lk dwn 俯视;向下看
lk dwn upn 看不起
lk after 照顾
lk at 看
be made f... 由……制成(看得见的材料)
be made frm... 由……制成(看不见的材料)
be made in...产于/制于某地
make up 构成,化妆
make up ne’s mind t d sth 下定决心做某事
解题方法
方法一:上下文推断法
根据上下文的提示或暗示,体验语境和作者的情感态度,结合语法知识,选出符合场景的最佳选项。
例1 (2020年广东省卷节选)Judie’s class was studying Chinese culture.One day, her teacher went int the classrm 31 sme kites.
B.in C.with D.by
解析:联系上下文可知,她的老师带着风筝走进教室,with 表伴随,故选C。
[总结]语法选择中介词的常见考法:
(1)表示时间: at +时刻,in +世纪/年/月/季节,n +具体一天或具体某一天的早/午/晚,fr +一段时间;
(2)表示方式: by乘坐,用……方式;with 用……;in 使用……(语言或文字);
(3)短语或句型的搭配: with ne’s help,n ne’s wn,It’s+adj.+fr sb.+t d sth.等。
例2 (2020年广东省卷节选)He tld them that kites 32 in China mre than 2,000 years ag.At the end f the class, he said,“The Chinese make kites that mean smething imprtant t them...”
B.inventedC.are inventedD.were invented
解析:由句意可知,风筝是“被发明的”,由tld可知时态是一般过去时,故选D。
[总结]被动语态结构:主语+ be dne(看主谓,注意前后时态)。
例3 (2020年广东省卷节选)Yu will have a 34 understanding f kites than befre.
B.better C.best D.the best
解析:由上下文及than befre可知,用形容词比较级,故选B。
[总结]语法选择中形容词常考原级、比较级、最高级,常见句型:
(1)A+be+(nt) s/as +原形+as+B.
(2)A+be+比较级+than + B.
(3)A+be+ne f the + 形容词最高级+名词复数.
例4 (2020年广东省卷节选)“What d yu think f when yu see a kite?” her dad asked.
Judie thught fr a mment and 36 , “Butterflies.”
B.answered
C.will answer D.has answered
解析:and连接两个并列谓语,看前后动词时态,thught 是过去式,故选B。
[总结]语法选择中动词时态的解题方法:看首句及上下文时态、前后动词时态、时间状语等。
例5 (2020年广东省卷节选)Judie’s dad agreed that it wuld be a gd idea t make a butterfly kite.They made a crss with sme wd sticks, 37 then Judie painted a butterfly n a piece f white paper.Next they stuck the paper n the crss. Finally they tied a lng tail t the bttm.
B.butC.r D.s
解析:由下文Next, Finally 可知,前后表承接,故选A。
例6 (2020年广东省卷节选)Judie’s dad agreed that it wuld be a gd idea t make a butterfly kite…Next they stuck the paper n the crss.Finally they tied a lng tail t the bttm.
The next mrning, they tk 38 kite t the park and tested it.
38.A.a B.an C.the D.\
解析:特指上文的a butterfly kite, 故选C。
[总结]语法选择中冠词的常见考法:
(1)首次出现且表示数量为一个的名词前,a+辅音音素开头的单词,an +元音音素开头的单词;
(2)第二次出现或表特指的名词前+ the。
例7 (2020年广东省卷节选)“Judie, can yu tell me 40 yu like butterflies?” asked her dad.
Judie replied, “T me, butterflies mean beauty and freedm!”
B.which C.what D.when
解析:下文说明了喜欢蝴蝶的原因,由此推断出用why引导宾语从句,故选A。
[总结]语法选择中连词的常见考法:
(1)判断关系:转折关系(but, althugh/thugh, r)、 因果关系(because, s)、并列关系(and)、固定搭配(either…r…,neither…nr…,s…that…, bth…and…)
(2)引导从句:
状从—if(如果),when, while, as, after, since, befre, as sn as, till(until), unless
宾从—that, what, if(是否),whether, hw, when, why, where
方法二:句子成分分析法
分析句子的各个成分,结合语法知识,补充句子所缺的成分。语法选择中常考的句子成分:谓语(表示做动作的词)、宾语(动作的承受者)、定语(修饰性质的词)、状语(时间、地点、原因、结果、目的、条件等)。
例1 (2020年广东省卷节选)Judie decided t ask her dad fr help as it was 35 first time t make a kite.
“What d yu think f when yu see a kite?” her dad asked.
B.herself C.hers D.she
解析:用形容词性物主代词修饰后面的first time,故选A。
[总结]语法选择中常考的代词:
(1)动词、介词后用人称代词宾格(him/her/them) ;
(2)空格后有名词,用形容词性物主代词(his/her/their);
(3)空格后没有名词,用名词性物主代词(his/hers/theirs) ;
(4)反身代词: enjy/help/dress/teach neself(-selves) ;
(5)不定代词: ther, the ther, anther, thers, the thers 等。
例2 (2020年广州卷节选)The children hld their bks clse as they say gd-bye and run hme 12 .David and his dnkeys head back, ver and arund the hills, and int the sunset.
B.cheerfulC.cheerfullyD.mre cheerful
解析:作状语,用副词修饰前面的动词run,故选C。
[总结]副词(-ly)用于修饰动词/句子。
方法三:固定搭配
结合上下文并利用动词短语、介词短语、常用句型的固定搭配来直接选择答案。
例1 (2020年广东省卷节选)At the end f the class, he said, “The Chinese make kites that mean smething imprtant t them.I expect each f yu 33 a kite that means smething imprtant t yu…
B.t make C.making D.made
解析:固定搭配: expect sb. t d sth. “期望某人做某事”,故选B。
[总结]语法选择中非谓语动词的常见考法:
(1)介词+ ding, t d(表目的);
(2)接t d的动词(agree, prmise, decide, refuse, advise 等);
(3)接ding的动词或短语(mind, practice, enjy, lk frward t, give up等)。
例2 (2020年广东省卷节选)“Ww!” she cried prudly.
“ 39 high my butterfly flies!”
B.What a C.What an D.Hw
解析:感叹句: Hw +adv.+主语+谓语!,故选D。
[总结]感叹句句型:
(1)What(+a/an) +adj.+n.(+主语+谓语)!
(2)Hw +adj./adv.(+主语+谓语)!
易错点1 如何判断形容词或副词的比较等级
(2020年广东省卷节选)Yu will have a 34 understanding f kites than befre.
A.gd B.better C.best D.the best
点拨:本题易错选C。句中有标志词than出现,一般要选比较级。
解析:gd好的(原级);better更好的(比较级);best最好的(最高级);the best最好的(最高级)。根据句中的than befre,可知应用比较级,故选B。结构:“A+谓语动词/系动词+形容词或副词比较级+than+B”表示“A比B更……”。
易错点2 如何区分形容词性物主代词和名词性物主代词
(2020年广东省卷节选)Judie decided t ask her dad fr help as it was 35 first time t make a kite.
A.her B.herself C.hers D.she
点拨:本题易错选C或D。选代词时,如果空格后面有名词,可判断填形容词性物主代词;如果空格后面没有其他内容,可判断填名词性物主代词。
解析:句意:朱迪决定向她的爸爸求助,因为这是她第一次做风筝。根据空后的名词time,可知此空应用形容词性物主代词修饰名词,故选A。
四、复习方法
1.复习《义务教育英语课程标准》(2011年版)中的各个语法点并能掌握和熟练运用各语法点的基本结构和基本规则。
2.平时多积累,多阅读文章和对话,领悟文章、对话中句子与句子之间的关系,把握段落之间的关系,并理解整篇文章、对话的大致内容以及上下文逻辑关系,不断形成英语的语感,这样做起题目来会更加得心应手。
3.加强练习,从中发现并掌握该类题目的规律,对自己不熟悉的、容易错的语法知识抓紧时间查漏补缺。训练自己的逻辑思维,并提高做题的准确性。
一
阅读下面短文,按照句子结构的语法性和上下文连贯的要求,从各题所给的 A、B、C和D 项中选出最佳选项
Everyne uses his r her wn special wrds 1 his r her ideas and feelings. Sme f these expressins are 2 used fr many years. 3 are ppular fr just a shrt time. Such an American expressin is “Where is the beef?” It 4 when smething is nt as gd as it is said t be. 5 , “Where is the beef?” was ne f 6 expressins in the United States. It 7 as if everyne was using it at that time.
We all knw “McDnald’s” was famus fr a hamburger made 8 beef. When sme businessmen saw it, they pened their wn hamburger restaurants. One cmpany 9 “Wendy” said its hamburgers were bigger than 10 sld by McDnald’s r anyne else’s. The cmpany began t use the expressin “Where is the beef?” t make peple 11 that Wendy’s hamburgers were the biggest. The televisin shwed three ld wmen eating hamburgers. The bread 12 cvered the meat was very big, but inside there was nly 13 meat. One f the wmen said she wuld nt eat a hamburger with such a little piece f beef. “Where is the beef?” She shuted 14 a funny way. The idea fr Wendy’s hamburger restaurant was a 15 . As we said, it seemed everyne began using the expressin “Where is the beef?”
( ) 1. A. shws B. t shw C. shwing D. shw
( ) 2. A. cmmn B. cmmnly C. in cmmn D. cmmns
( ) 3. A. Other B. The ther C. Others D. Anther
( ) 4. A. using B. used C. is used D. uses
( ) 5. A. In the early 1980s B. In early 1980s
C. In the early 1980 D. At early 1980s
( ) 6. A. ppular B. mre ppular C. mst ppular D. the mst ppular
( ) 7. A. seemed B. seems C. is seemed D. seem
( ) 8. A. f B. frm C. by D. in
( ) 9. A. calls B. calling C. called D. call
( ) 10. A. this B. that C. these D. thse
( ) 11. A. knw B. knws C. knwing D. knew
( ) 12. A. wh B. whse C. which D. what
( ) 13. A. a few B. much C. a lt f D. a bit f
( ) 14. A. with B. at C. in D. by
( ) 15. A. succeed B. success C. successful D. successfully
【答案】B
【解析】考查固定搭配. use sth t d sth表示用某物做某事,此处表示用他或她自己特别的语言来表达他的或她的想法或感受,填shw的不定式形式,选B.
【答案】B
【解析】考查固定用法.A是形容词,表示共同的;B是副词,表示共同地;C是短语,表示共同;D是名词,表示共同.此处要用副词修饰动词 are used,选B.
【答案】C
【解析】考查不定代词.A表示其他的,修饰名词;B表示两者中的另一个;C表示其他人;D表示三者及以上的另一个.sme ther表示一些另一些,由 Sme f..可知选C.
【答案】C
【解析】考查被动语态.结合语境可知此处表示当某事不如所说的那样好时它会被使用,要用被动语态,结构为be动词加动词的过去分词,选项C符合
【答案】A
【解析】考查固定搭配. in the+整十的数字+s表示在年代,根据此搭配可知选A,此处表示在10世纪80年代早期.
【答案】D
【解析】考查固定搭配. ne f+the+形容词的最高级+名词复数表示最的之一,D选项符合
【答案】A
【解析】考查动词与时态.It seemed/seems表示似乎,由was可知时态是一般过去时,要用过去式seemed,选A.
【答案】A
【解析】考查固定搭配. be made f frm都表示由做成,f指看得见原材料,frm指看不见原材料,此处的汉堡由牛肉做成,牛肉是看得见的,选A.
【答案】C
【解析】考查非谓语动词.分析句子可知空格处作定语修饰名词"Wendy",且是一个被叫作 Wendy的公司,要用过去分词作定语来修饰,选C.
【答案】D
【解析】考查代词.A表示这;B表示那;C表示这些;D表示那些空格处指代的是上文提到的 hamburgers,是复数形式,且是远指,所以要用 thse,选D.
【答案】A
【解析】考查固定搭配. make sb d sth表示使某人做某事,此处表示让人们知道 Wendy的汉堡是最大的,填knw的原形即可,选A.
【答案】C
【解析】考查关系代词.分析句子可知空格处引导定语从句作 bread的定语,且从句中缺主语,指代物品 bread which要用或that来引导,选C.
【答案】D
【解析】考查短语.A表示少量,修饰可数名词;B表示许多;C表示许多;D表示一点,修饰不可数名词.由 One f the wmen said she wuld nt eat a hamburger with such little piece f beef可知此处表示但里面只有一点肉,meat不可数,选 D.
【答案】C
【解析】考查介词.A表示和,有;B表示在;C表示在里;D表示通过.in a way表示以的方式,此处表示她以一种有趣的方式大喊,选C.
【答案】B
【解析】考查记性.A是动词,表示成功;B表示成功,是名词;C表示成功,是形容词;D表示成功地,是副词.a修饰可数名词单数,选B.
二
语法选择
阅读下面短文,掌握其大意,然后从1-15 小题所给的A、B、C 和D 项中选出一个最佳选项
Many, many years ag mst peple did nt have beautiful bks. Sme families did nt have bks at all. The peple ____1_____ did have bks had nly a few.Instead f ____2_____ bks, peple tld stries. They wuld remember things ____3_____happened t them and wuld retell these tales t friends.Sme stries yu read in bks tday ____4_____ t children many years ag by their fathers and mthers. ____5_____ thse girls and bys grew up, they, in turn, tld their children the same tales.Smetimes the stries changed as ne man tld ____6_____. That is why tday there are different beginnings and different endings t the same flk tales. Yu ____7_____ different names fr all kinds f characters in the different versins(版本) f the tales. In this way the stries almst seem ____8_____ different nes and nt yur favrite tales at all. Sme peple _____9____ stries. They wuld suppse ____10_____ things which had happened culd nt really have happened. Such peple became ____11_____ as strytellers.
In many f the tales, animals did the talking. In thers, gd men came t help bad men.Strange, exciting things ____12_____. The different ideas made interesting stries.Sme f the early tales, ___13______ them Mther Gse verses were tld in rhyme. Thepems were learned by bys and girls at hme and at schl.
What Mther Gse rhymes d yu knw and remember? D yu think there was_____14____ a Mther Gse? Mther Gse stries and rhymes are ____15_____ gd nes that we read and enjy them tday, years after they were first tld.
1. A. whichB. whm C. wh D. when
2. A. read B. t read C. reads D. reading
3. A. wh B. that C. what D. where
4. A. tellB. tld C. was tld D. were tld
5. A. When B. Thugh C. While D. Which
6. A. ther B. anther C. the ther D. the thers
7. A. even find B. even fund C. will even find D. wuld even find
8. A. is B. are C. will be D. t be
9. A. made in B. made up C. made f D. made frm
10. A. that B. what C. when D. where
11. A. knw B. knewC. knwn D. t knw
12. A. happen B. happenedC. are happened D. were happened
13. A. in B. f C. amng D. between
14. A. real B. really C. t be real D. t be really
15. A. suchB. s C. such a D. s many
1【答案】C
【解析】空格处引导定语从句,指代先行词 peple,在定语从句中作主语,所以用wh或that引导该定语从句。句意:那些确实有书的人也只有几本而已。
【答案】D
【解析】 instead f ding sth.代替、而不是做某事。
【答案】B
【解析】空格处引导定语从句,指代先行词 things,在从句中作主语,所以用 which或that引导该定语从句。
【答案】D
【解析】主语stries故事”与谓语动词tell之间是动宾关系,且时态为一般过去时,所以此处要用一般过去时的被动语态。
【答案】A
【解析】当那些男孩、女孩们长大的时候,他们反过来会以相同的方式给他们的孩子讲相同的故事。
6【答案】B
【解析】此处指的是:当一个人给另一个人讲故事的时候故事的内容有时可能会改变。
【答案】C
【解析】你甚至会发现在不同版本的故事中主要人物会有不同的名字。
8【答案】D
【解析】.seem t be…似乎会成为
【答案】 B
【解析】make up编造。此处指的是:有的人会编故事。
【答案】A
【解析】suppse后面是宾语从句,从句成分完整、意思完整,所以用that引导。
【答案】C
【解析】be/becme knwn as作为而为人们所知。
12【答案】B
【解析】奇怪的、激动人心的事情都会发生。 happen是不及物动词,不用于被动语态,注意时态是一般过去时。
【答案】C
【解析】amng表示在三者或三者以上之中。
【答案】B
【解析】此处要用really修饰be动词was,表示“真的有、确实有”。
【答案】A
【解析】此处要用形容词such修饰nes
三
语法选择
阅读下面短文,按照句子结构的语法性和上下文连贯的要求,从1~15各题所给的A、B、C和D项中选出最佳选项,并在答题卡上将该项涂黑。
The traditin f birthday parties started a lng time ag. There are sme traditins1 yu can find almst anywhere, anytime, such 2 sending birthday cards, 3 ut the candles n a birthday cake and singing the ‘Happy Birthday’ sng. Others are nly 4 fr certain ages and in certain cuntries.
In China, 5 a child’s secnd birthday, family members put many things n the flr arund the child. Accrding t Chinese traditin, the first thing that the child picks up 6 yu what prfessin the child will chse later in 7 .
Fr Japanese children, 8 third, fifth and seventh birthdays are 9 imprtant. At this age, there is a special celebratin Shichi-G-San (seven, five, three in Japanese) when children g t the temple wearing a new kimn (和服). The priest (僧侣) gives them special sweets, and the parents usually rganize a party fr their friends in their hme.
In Argentina, Mexic and several 10 Latin American cuntries, girls have a special birthday celebratin 11 they reach the age f fifteen. After a special ceremny (仪式), the girls dance a waltz with their father and ther bys.
Eighteen is the traditinal ‘cming f age’—the age when (in many cuntries) yu have the right t vte (选举), jin the army and (in Britain) drink alchl 12 buy a huse.
In many English-speaking cuntries, a 13 birthday cake ften has a key n tp, r the cake itself is smetimes in the shape f a key. The key means that the yung persn 14 nw 15 t leave and enter the family hme at any time they want t!
1. A. whereB. whatC. thatD. when
2. A. frB. like C. sD. as
3. A. blwB. blwingC. t blwD.blwn
4. A. find B. finds C. fundD. finding
5. A. n B. in C. at D. t
6. A. tellingB. tldC. will tellD. tells
7. A. life B. livesC.livingD.live
8. A. a B. anC. theD. /
9. A. especialB.especiallyC. mre especialD. mst especial
10. A. the therB. antherC. thersD. ther
11. A. whenB.befreC. sinceD. because
12. A. and B. but C. rD. s
13. A. twenty-neB. twenty-firstC. twentieth-neD. twentieth-first
14. A. hasB. wasC. haveD. is
15. A. ld enughB. yung enughC. enugh ldD. enugh yung
1.【答案】:C
【解析】:根据句意可知,这是定语从句,所以这里要填关系词that,表示:你几乎可以在任何地方找到一些传统。
2.【答案】:D
【解析】:根据词组 such as(例如),结合句意可知,这里要填as,表示:例如送生日蛋糕。
3.【答案】:B
【解析】:因为人们在过生日时会吹灭蜡烛,所以这里要填 blwing,符合要求。
4.【答案】:C
【解析】:根据空格前面的are,结合句意可知,这里要填过去分词 fund,与are构成被动语态结构,表示:其他的只有在特定的年龄和特定的国家才能找到。
5.【答案】:A
【解析】:根据空格后面的 child's' secnd birthday可知,这里要填介词n,表示:在孩子的第二个生日上。(表示在具体某一天要用介词n)
6.【答案】:D
【解析】:根据句意可知,这是定语从句,句子的主语 the first thing是单数,所以这里要填动词第三人称单数 tells作谓语,表示:孩子拿起的第一件东西告诉你。
7.【答案】:A
【解析】:因为中国人认为孩子拿起的第一件东西往往与他/她以后从事的事业有关,因此这里要填life,表示:孩子拿起的第一件东西告诉你孩子在一生中从事什么职业。
8.【答案】:C
【解析】:因为空格后面是序数词 third, fifth and seventh,所以这里要填定冠词the(序数词前面通常要加定冠词the),表示:第3、5、7个生日。
9.【答案】:B
【解析】:根据句意可知,这里要填副词 especially作状语,表示:对日本儿童来说,第三、五、七岁生日尤其重要。
10.【答案】:D
【解析】:因为空格后面有名词 cuntries,所以这里要填 ther,表示:在阿根廷、墨西哥和其他几个拉丁美洲国家。 the ther(两者中的另一个), anther(另一个,后面不能跟名词复数)和thers(别人,后面不能跟名词)都不符合要求。
11.【答案】:A
【解析】:根据句意可知,这是时间状语从句,所以这里要填when,表示:女孩到了15岁时有一个特别的生日庆祝活动。
12.【答案】:C
【解析】:根据句意可知,这里谈的是18岁的年,轻人拥有的各种权利,所以这里要填r,表示:你有投票、参军,饮酒或买房的权利。
13.【答案】:B
【解析】:因为空格后面是名词单数birthday,所以这里要填序数词 twenty-first-,表示:在许多讲英语的国家,第21个生日蛋糕上通常有一把钥匙。
14.【答案】:D
【解析】:根据句意可知,这里表示:21岁的年轻人可以自由进出家门。因此这里要填is(主语the yung persn是单数)。
15【答案】:A
【解析】:根据句意可知,这里要填ld enugh(enugh要放在被修饰的形容词后面),表示:这钥匙意味着那个年轻人现在已经足够大了,可以随时离开并进入家里!
四
语法选择
阅读下面短文,按照句子结构的语法行和上下文连贯的要求,从1-15各题所给的A、 B、 C和D项中选出最佳选项,并在答题卡上将该项涂黑。
The back dr f the ambulance was suddenly shut. The driver ran t the frnt, jumped int his seat and ____1____ the engine. Inside were the wrried parents, Mr. and Mrs. Green. The mther was hlding ____2____ baby daughter, Ellen. The little girl had ____3____ fd stuck in her thrat and ____4____ hardly breathe.
The driver, Mr. White, turned ____5____ his siren (警笛) and flashing light, and started speeding twards the ____6____ hspital. The cars ahead f him pulled ut f the way as he drve thrugh the busy traffic. Frm the back f the ambulance, the parents were shuting ____7____ him t hurry, since Ellen had almst stpped breathing. Mr. White knew he had n time t lse, ____8____ he drve straight past the traffic lights.
Cming twards him frm his right was a taxi. The driver ____9____ was listening t his radi did nt hear the ambulance. The lights were green, and he drve straight n int the path f the ambulance.
Mr. White tried ____10____ his ambulance, but it was t late. It hit ____11____ taxi. Everyne was shaken, ____12____ n ne was hurt. Mr. White lked back t see ____13____ little Ellen was.
“Lk!” cried Mrs. Green. “She ____14____ again.”
“It must have been the crash,” said her husband ____15____. “It kncked the fd ut f her thrat. The accident turned ut t be a blessing.”
1. A. start B. started C. has started D. starts
2. A. their B. theirs C. they D. them
3. A. any B. n C. sme D. each
4. A. wuld B. might C. shuld D. culd
5. A. n B. ff C. ut D. int
6. A. near B. nearly C. nearer D. nearest
7. A. with B. by C. at D. fr
8. A. because B. althugh C. s D. after
9. A. which B. why C. while D. wh
10. A. stp B. t stp C. stps D. stpped
11. A. the B. a C. an D. /
12. A. and B. r C. but D. befre
13. A. where B. hw C. when D. what
14. A. is breathing B. breathed C. was breathing D. will breathe
15. A. happy B. happily C. unhappy D. happiness
1.【答案】B
【解析】and连接两个并列成分, jumped为过去式,故此处为动词过去式。
2【答案】A
【解析】baby daughter名词前加形容词性物主代词 their
3【答案】C.
【解析】那小女孩喉咙里卡了一些东西 用sme
4.【答案】D
【解析】根据 fd stuck in her thrat(卡住喉咙)and…可知此处表达“几乎不能呼吸”。
【答案】A
【解析】司机打开警报灯 turn n开 turnff关 turn up 开大 turn dwn 关小
【答案】D
【解析】分析可知,当时情况很危急,所以应该是去最近的医院救治。
【答案】C
【解析】shut at对…大喊。
【答案】C
【解析】因为没有时间了所以闯红灯 用s
【答案】D
【解析】driver为先行词在从句中做主语,故用 wh
10【答案】B
【解析】.try t d sth.尽力做某事。
【答案】A
【解析】它撞了一辆的士 用a
【答案】C
【解析】分析可知空前Everyne was shaken和空后 n ne was hurt.为转折关系,故用转折连词。
【答案】B
【解析】怀特回头看看那小女孩怎么样了,用hw
【答案】A
【解析】小女孩开始呼吸了,用现在进行时
【答案】B
【解析】根据 he accident turned ut t be blessing.可知此处应为“高兴”,修饰动词,用副词。
五
语法选择
阅读下面短文,按照句子结构的语法性和上下文连贯的要求,从 1~15 各题所给的 A、B、 C 和 D 项中选出最佳选项并在答题卡上将该项涂黑.
I had never nticed her.She was nt the kind f girl wh culd draw attentin.She was nt tall(1) lked rdinary.In class,she liked sitting at the back,reading r writing ntes.One day I asked her(2) alud the text.When I heard her standard (标准)American English,I lked at her with new eyes.And I remembered her name﹣Kelly.Later n,the Natinal Cllege Speech Cmpetitin wuld be held.One student in ur schl(3) t attend.I thught it ver and filled in her name.Kelly practised(4) fr the cmpetitin.Hwever,I was a little wrried (5) she was always t quiet.Culd she really(6) well in the cmpetitin?
(7) the night f the cmpetitin,I sat in the frnt rw f the hall very early.I tld her t take it easy.Her face turned red and she said nthing.(8) seemed that she was really nervus.I felt upset,but I just patted her n(9) shulder and let her g t draw lts (抽签).As a result,she drew N.9while N.8was a by wh was very gd at giving speeches.
Sure enugh,N.8was very(10) .The whle audience made a warm applause.
While they(11) abut his speech with excitement,Kelly appeared n the stage.I with n curage t lk at her.It was her(12) time t g up the stage,s I culdn't be angry with her fr any small mistakes.But at that mment,I fund (13) I was s afraid f her failure(失败).
The strng sptlight and large hall made(14) s small that nbdy seemed t ntice she had been n the stage.I felt hpeless.
But the mment that surprised me came.I clearly heard a vice,a very lud vice,"Nw,please fcus n me."
Three times in all,luder and luder.
The whle audience fell silent.
I culd hardly believe that lud vice came frm the girl,wh was usually sft﹣viced and didn't catch attentin at all.She gave a perfect speech.
I think I will never frget this tuching lessn(15) my student taught me﹣never underestimate(低估)the pwer f the silent peple.
【答案】D.
【解析】考查连词及语境的理解.根据She was nt the kind f girl wh culd draw attentin.She was nt tall﹣﹣lked rdinary.可知句意为她不是那种能引起人们注意的女孩.她的个子不高,看起来很普通.这里介绍她给别人的感觉,前面应该是并列关系,所以这里用and来连接.故选D.
【答案】C.
【解析】考查动词及语境的理解.根据One day I asked her﹣﹣alud the text.可知句意为:一天,我让她的读课文.这里考查了ask的用法,ask sb t d sth让某人做某事,后面跟t引导的不定式形式.故选C.
【答案】C.
【解析】考查动词及语境的理解.根据One student in ur schl﹣﹣t attend.可知句意为在我们学校允许一人参加,句子中ur schl和allw之间是被动关系,所以句子使用被动语态,这里动作发生在过去,应该用一般过去时的被动语态,由was/were+动词过去分词构成.故选C.
【答案】A.
【解析】考查副词及语境的理解.根据Kelly practised﹣﹣fr the cmpetitin.可知句意为:Kelly为比赛很努力的练习着.这里practise是一个动词,修饰动词一般用副词形式,hard,努力地,本身就是个副词.这里没有和其它进行比较,用原形即可.故选A.
【答案】B.
【解析】考查连词及语境的理解.根据Hwever,I was a little wrried﹣﹣she was always t quiet,可知句意为然而,我还是有点担心,因为她是一个文静的女孩.句子中我担心的原因是因为她是一个文静的女孩.所以这里用because来引导句子.故选B
【答案】C.
【解析】考查动词及语境的理解.Culd she really﹣﹣well in the cmpetitin.可知句意为她能在比赛中表现的好吗?,这里放在情态动词culd后面应该用动词原形.故选C
【答案】D.
【解析】考查介词及语境的理解.根据the night f the cmpetitin,I sat in the frnt rw f the hall very early,可知句意为比赛的那个晚上,我很早就坐在了大厅的前排.具体到某一天的某个时候用介词n.故选D
【答案】D.
【解析】考查代词及语境的理解.根据﹣﹣seemed that she was really 可知句意为看得出她还是紧张了.It seemed that是一个固定说法看起来好像,似乎的意思,后面可以跟that引导的从句.故选D.
【答案】D.
【解析】考查冠词及语境的理解.根据I felt upset,but I just patted her n﹣﹣shulder and let her g t draw lts (抽签),可知句意为我很担心,但是,我依然拍拍她的肩膀让她去抽签,句子考查 patted sb n the shulder,拍拍某人的肩膀,这里是特指,所以用定冠词the.故选D
【答案】B.
【解析】考查形容词及语境的理解.根据Sure enugh,N.8was very﹣﹣.The whle audience made a warm applause,可知句意为八号的演讲很成功.全场的观众都为他鼓掌,这里放在系动词was的后面应该跟形容词,successful,形容词,成功的.故选B.
【答案】D.
【解析】考查动词及语境的理解.根据While they﹣﹣abut his speech with excitement,Kelly appeared n the stage,可知句意为直到Kelly走上演讲台,大家还在兴奋地谈论着八号的演讲,句子中while的意思是当…的时候,引导一个时间状语从句,时态通常用进行时,这里appeared是过去时,所以句子应该用过去进行时,由was/were+动词的现在分词构成.故选D.
【答案】C.
【解析】考查数词及语境的理解.根据It was her﹣﹣time t g up the stage,s I culdn't be angry with her fr any small mistakes.可知句意为这是她第一次上台,如果她犯了错误,我也不会生气,句子考查It is/was ne's first time t d sth表示这是某人第一次做某事,这里用序数词,前面有形容词性物主代词her,所以不能再加定冠词the.故选C.
【答案】B.
【解析】考查疑问词及语境的理解.根据But at that mment,I fund﹣﹣I was s afraid f her failure(失败).可知句意为但是在那一刻,我发现自己是如此的害怕她失败.这里find后面跟的是一个宾语从句,这里不缺少任何的成分,所以用that引导.故选B.
14.【答案】B.【解析】考查代词及语境的理解.根据The strng sptlight and large hall made﹣﹣s small that nbdy seemed t ntice she had been n the stage.可知句意为台上的灯光和大厅的相应,使她看起来很小,以至于大家没有注意到她在台上.这里说的是Kelly站在台上演讲,放在make后面作的是宾语,用宾格形式her.故选B.
15.【答案】A.
【解析】考查疑问词及语境的理解.根据I think I will never frget this tuching lessn﹣﹣my student taught me﹣never underestimate(低估)the pwer f the silent peple.可知句意为我想我永远也不会忘记这感人的教训﹣﹣﹣我的学生教我永远不要低估一个人的力量.这里my student taught me﹣never underestimate(低估)the pwer f the silent peple作定语修饰先行词lessn,构成一个定语从句,先行词是表示物的单词,用which引导.故选A.
六
语法选择
阅读下面短文,按照句子结构的语法性和上下文连贯的要求,从1~15各题所给的A、B、C和D项中选出最佳选项,并在答题卡上将该项涂黑。
Xian Xinghai was a very famus musician in China. He wrte ne f the greatest pieces f music f the 20th century. In his shrt life he wrte 1 300 sngs and an pera.
Xian was bm in Panyu, Guangdng, China in 1905. Because his father died befre he was brn, Xian mved frm place t place with 2 mther. He began learning t play 3 vilin when he was 20 years ld. In the beginning, his vilin was 4 cheap and badly made that he 5 nt play it well. His friends laughed at him. Xian did nt stp 6 and sn shwed his talent. In 1934, he was ne f the first Chinese students 7 studied in a special music schl in Paris. Befre he_____8_____, Xian became the schls best student_____9_____wn several prizes fr his talents.
In 1935, he returned t China and helped fight against the Japanese army. Later, he came t Yan'an 10 music at a cllege. 11 there were n pians in Yan'an at that time Xian still wrte 11 f his mst imprtant music there, including The Yellw River, his mst famus wrk.
In May 1940, Xian _____13_____t the Sviet Unin by the Chinese Cmmunist Party t write music fr mvies. In the Sviet Unin, life was very_____14_____. Xian gt sick and later died f a lung illness _____15_____Octber 30, 1945, aged nly 40. Xian's music, hwever, lives n in the peple's hearts.
1. A. near B. nearly C. nearby D. nearer
2. A. he B. him C. his D. he’s
3. A. a B. an C. the D. this
4. A. s B. such C. very D. much
5. A. need B. may C. shuld D. culd
6. A. practice B. practicing C. t practice D. practised
7. A. what B. which C. whm D. wh
8. A. leave B. leaves C. left D. was leaving
9. A. and B. but C. as D. r
10. A. teach B. taught C. teaching D. t teach
11. A. If B. Althugh C. When D. Because
12. A. any B. little C. few D. sme
13. A. sent B. was sent C. has sent D. was sending
14. A. hard B. harder C. hardest D. the hardest
15. A. at B. in C. n D. by
1. 【答案】B
【解析】句意:在短短的一生中,他创作了近300首歌曲和一部歌剧。A. near介词,在…附近,方位介词; B. nearly副词,接近;C. nearby 形容词或副词,在附近;D. nearer形容词或副词,更近的。本题指数量上“接近”,需要副词nearly。故选:B。
【答案】 C
【解析】句意:因为他父亲在他出生之前就去世了,他和母亲从一个地方搬到另一个地方。A. he人称代词,作主语;B. him人称代词,作宾语;C. his 形容词词性物主代词,他的,可作定语;D. he’s他是。本句用在mther之前作定语。故选:C。
【答案】C
【解析】句意:他20岁时开始学习拉小提琴。A. a 不定冠词,一个,泛指;B. an不定冠词,一个,泛指;C. the定冠词,这(那),专指、特指;D. this指示代词,这、这个,近指。固定表达“play the+音乐器材”。故选:C。
【答案】A
【解析】句意:一开始,他的小提琴很便宜,制作很糟糕,以至于他演奏不好。A. s副词,如此、这么;B. such形容词,这样的; C. very副词,很;D. much形容词,很多;或副词,很。根据语义可知,本句为 “ s +形容词/副词+ that +句子”引导的结果状语从句。故选:A。
【答案】 D
【解析】句意:一开始,他的小提琴很便宜,制作很糟糕,以至于他演奏不好。A. need情态动词,需要;B. may情态动词,可能;C. shuld情态动词,应该;D. culd情态动词,能。在“ s +形容词/副词+ that +句子”引导的结果状语从句中,常使用情态动词can/culd。故选:D。
【答案】B
【解析】句意:冼星海没有停止练习,很快就展现出他的才华。practice动词,练习;practicing动名词;t practice不定式; practised过去式。stp ding停止做某事(停止正在做的事情);stp t d停下来做某事(t d是要做的事情)。此处指“停止拉小提琴”。故选:B。
【答案】D
【解析】句意:1934年,他是巴黎一所特殊音乐学校的首批中国学生之一。A. what疑问代词,什么; B. which疑问代词,哪个;C. whm 疑问代词,谁,宾格;D. wh疑问代词,谁,主格。本句为定语从句,先行词the first Chinese students,关系词为whm/wh。由于关系词在句中作主语,所以用主格wh。故选:D。
【答案】C
【解析】句意:在他离校之前,冼星海成为了学校里最好的学生,并因他的才华获得了几个奖项。A. leave动词,离开;B. leaves三单形式;C. left过去式; D. was leaving过去进行时态。本句描述过去发生的事情,谓语动词使用过去式。故选:C。
【答案】A
【解析】句意:在他离开学校之前,冼星海成为了学校里最好的学生,并因他的才华获得了几个奖项。A. and连词,并且,表示并列关系;B. but连词,但是,表示转折关系; C. as连词,当...时候。引导时间状语从句;D. r连词,或者,表示选择关系。“成为最好的学生”与“获得奖项”之间是并列关系。故选:A。
【答案】D
【解析】句意:后来,他来到延安,在一所大学教音乐。A. teach动词,教;B. taught过去式,教;C. teaching现在分词或动名词,教;D. t teach动词不定式,教。本题为动词不定式作目的状语。故选:D。
【答案】B
【解析】句意:虽然当时延安还没有钢琴,但他仍然在延安创作了一些最重要的音乐,包括他最著名的作品《黄河》。A. If 连词,如果/是否,引导条件状语从句/宾语从句;B. Althugh连词,虽然、即使,引导让步状语从句;C. When连词,当...时候,引导时间状语从句;D. Because连词,因为,引导原因状语从句。根据语境可知是“让步关系”。故选:B。
【答案】D
【解析】句意:虽然当时延安还没有钢琴,但他仍然在延安创作了一些最重要的音乐,包括他最著名的作品《黄河》。A. any代词,任何,常与疑问句与否定句连用;B. little代词,很少,代替不可数名词,否定含义;C. few代词,很少,代替可数名词,否定含义;D. sme代词,一些,肯定含义。根据语境可知,此处为肯定含义“一些重要的音乐”。故选:D。
【答案】B
【解析】句意:1940年5月,中国共产党将冼星海送往苏联,为电影谱曲。A. sent送,派遣;B. was sent一般过去时态的被动结构;C. has sent现在完成时态;D. was sending过去进行时态。根据主谓之间的被动关系可知,本句使用“过去时态的被动语态”。故选:B。
【答案】A
【解析】句意:在苏联,生活很艰难。A. hard形容词,困难的;B. harder比较级,困难的;C. hardest最高级,最困难的;D. the hardest最高级,最困难的。根据语境,此处没有“作比较”的语境,因而形容词使用原级。故选:A。
【答案】C
【解析】句意:在1945年10月30日,冼星海生病后死于肺病,年仅40岁。A. at 时间介词,在,表示具体的点刻;B. in介词,在,表示某一段时间内;C. n介词,在,在具体的某一天;D. by介词,在...之前。本句指在具体10月30号。故选:C。1.A.r
B.but
C.as well
D.and
2.A.read
B.reading
C.t read
D.t reading
3.A.allw
B.allwed
C.was allwed
D.allws
4.A.hard
B.hardly
C.harder
D.hardest
5.A.thugh
B.because
C.when
D.if
6.A.did
B.be dne
C.d
D.ding
7.A.In
B.At
C.By
D.n
8.A.That
B.This
C.It's
D.It
9.A.an
B.a
C.不填
D.the
10.A.success
B.successful
C.succeed
D.successfully
11.A.talked
B.wuld talk
C.as well
D.were talking
12.A.ne
B.the ne
C.first
D.the first
13.A.when
B.that
C.why
D.what
14.A.she
B.her
C.herself
D.hers
15.A.which
B.whse
C.what
D.wh.
相关试卷
这是一份中考英语二轮复习题型过关解题技巧专题3.推理判断解题技巧(2份打包,原卷版+解析版),文件包含中考英语二轮复习题型过关解题技巧专题3推理判断解题技巧原卷版doc、中考英语二轮复习题型过关解题技巧专题3推理判断解题技巧解析版doc等2份试卷配套教学资源,其中试卷共41页, 欢迎下载使用。
这是一份中考英语二轮复习题型过关解题技巧专题2.细节理解解题技巧(2份打包,原卷版+解析版),文件包含中考英语二轮复习题型过关解题技巧专题2细节理解解题技巧原卷版doc、中考英语二轮复习题型过关解题技巧专题2细节理解解题技巧解析版doc等2份试卷配套教学资源,其中试卷共33页, 欢迎下载使用。
这是一份中考英语二轮复习题型过关解题技巧专题1.完形填空解题技巧(2份打包,原卷版+解析版),文件包含中考英语二轮复习题型过关解题技巧专题1完形填空解题技巧原卷版doc、中考英语二轮复习题型过关解题技巧专题1完形填空解题技巧解析版doc等2份试卷配套教学资源,其中试卷共39页, 欢迎下载使用。
