





所属成套资源:2024届中考英语题型解题技巧
2024届中考英语题型 专题6.语法填空解题技巧
展开
这是一份2024届中考英语题型 专题6.语法填空解题技巧,文件包含专题6语法填空解题技巧-2024届中考英语题型过关原卷版docx、专题6语法填空解题技巧-2024届中考英语题型过关解析版docx等2份试卷配套教学资源,其中试卷共33页, 欢迎下载使用。
无词形变化的词题,
一般是3个或4个小题,近年来,只考查了冠词、关联词(连词)和介词等三类词;
有词形变化的词题, 即要填词的正确形式,
一般是6个或7个小题,常考查了代词的四种格式,谓语动词的时态和被动语态、非谓语动词、形容词或副词的比较级、词类转化、疑问词、从句中引导词等几种情况。
解题思维导图
根据设题规律,可将语法填空题的基本思路归纳成下表:
1. 词性转换 形容词、副词、动词(同一词根)
名词
2. 名词的单复数、所有格、可数与不可数
1. 词性转换(变反义词或副词)
形容词
2. 比较级或最高级的几种用法
语法填空类解题思路
实词
副词
同形容词
时态,注意常考时态
语态,即被动语态
作谓语
语气,即虚拟语气 (初中不做考察)
动词
1. 词性转换 (动词变动名词或不定式)
1. t d 表:将来/目的
作非谓语
2. V-ing 表:主动/进行/已经发生
2. 非谓语
3. V-ed 表:被动/完成
人称代词、不定代词、反身代词
物主代词:形容词性物主代词后必须加名词; 名词性物主代词作
主语,宾语,本身就是名词,后不需再加名词。
代词
指代上文事物
形式主语
形式宾语
强调句型
It的用法
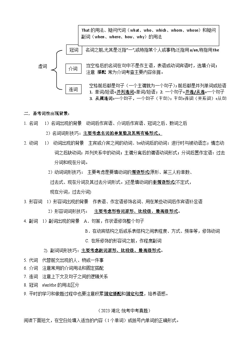
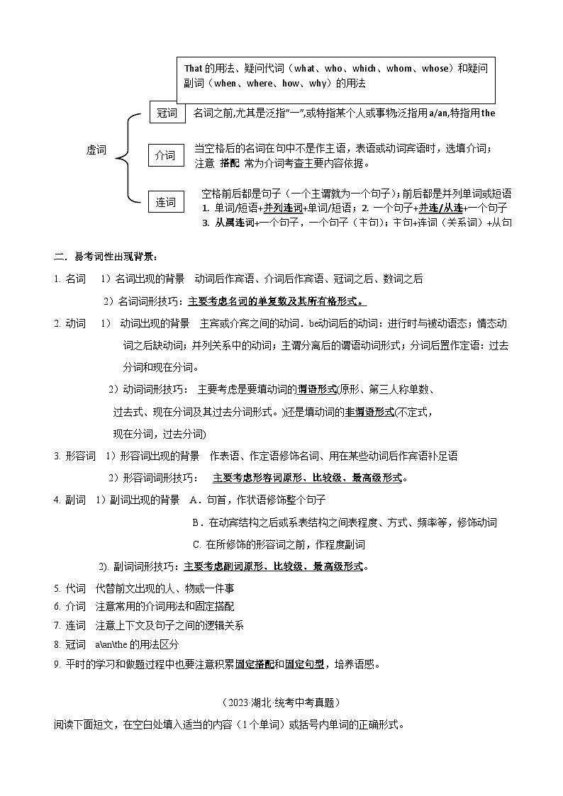
That的用法、疑问代词(what、wh、which、whm、whse)和疑问副词(when、where、hw、why)的用法
名词之前,尤其是泛指”一”,或特指某个人或事物;泛指用a/an,特指用the
冠词
当空格后的名词在句中不是作主语,表语或动词宾语时,选填介词;注意 搭配 常为介词考查主要内容依据。
虚词
介词
空格前后都是句子(一个主谓就为一个句子);前后都是并列单词或短语
1. 单词/短语+并列连词+单词/短语;2. 一个句子+并连/从连+一个句子
3. 从属连词+一个句子,一个句子(主句);主句+连词(关系词)+从句
连词
二.易考词性出现背景:
1. 名词 1)名词出现的背景 动词后作宾语、介词后作宾语、冠词之后、数词之后
2)名词词形技巧:主要考虑名词的单复数及其所有格形式。
2. 动词 1) 动词出现的背景 主宾或介宾之间的动词.be动词后的动词:进行时与被动语态;情态动词之后缺动词;并列关系中的动词;主谓分离后的谓语动词形式;分词后置作定语:过去分词和现在分词。
2)动词词形技巧: 主要考虑是要填动词的谓语形式(原形、第三人称单数、
过去式、现在分词及其过去分词形式。)还是填动词的非谓语形式(不定式,
现在分词,过去分词)
3. 形容词 1)形容词出现的背景 作表语、作定语修饰名词、用在某些动词后作宾语补足语
2)形容词词形技巧: 主要考虑形容词原形、比较级、最高级形式。
4. 副词 1)副词出现的背景 A.句首,作状语修饰整个句子
B.在动宾结构之后或系表结构之间表程度、方式、频率等,修饰动词
C. 在所修饰的形容词之前,作程度副词
2). 副词词形技巧:主要考虑副词原形、比较级、最高级形式。
5. 代词 代替前文出现的人、物或一件事
6. 介词 注意常用的介词用法和固定搭配
7. 连词 注意上下文及句子之间的逻辑关系
8. 冠词 a\an\the的用法区分
9. 平时的学习和做题过程中也要注意积累固定搭配和固定句型,培养语感。
(2023·湖北·统考中考真题)
阅读下面短文,在空白处填入适当的内容(1个单词)或括号内单词的正确形式。
The children, seeing the huse the bird landed n, stpped and lked fr sme time. It was nt a nrmal huse at all. It was made f bread and candy, and the 1 (windw) were made f sugar. The children 2 (sudden) ran t the huse and started t eat it.
As they ate, a 3 (wman) vice culd be heard frm inside the huse saying, “Wh’s that, eating at my hme?”
The children drpped what they 4 (eat), and were abut t run away, but then a very ld wman appeared at the dr. “Ah! Children!” she said. “D nt run, cme in. There’s much mre fd inside.” The wman seemed s kind 5 the children lst all feeling f danger, and went straight t her, and let her take their hands and lead them int her rm.
They 6 (give) all kinds f delicius fd and drink, and they were tld that they culd stay as lng as they wanted, fr the wman had anther rm 7 tw clean beds.
As kind as the ld lady appeared t be, she was really a terrible witch (女巫), wh liked t eat children. Her huse was made f bread and candy, because children liked such things, and s it wuld be easier fr the witch 8 (get) them t stay. She did nt eat them right away, fr ften the children were very thin, and the witch wished t make them 9 (fat) than befre, by giving them a lt f fd.
And s, the next mrning, she 10 (g) int the rm where the children were sleeping. As she lked dwn n them in their beds, she said, “Yes. They will make a very delicius dinner.”
(2023·贵州·统考中考真题)
阅读下面短文,在各题空白处填入1个适当的单词或括号内单词的正确形式。
Each year, billins f punds f garbage end up in the ceans. Smetimes peple thrw away water 1 (bttle) r ther plastic. They d nt recycle their garbage. Peple may nt knw that wind 2 rain can mve garbage frm land t sea. Plastic takes a very lng time t break dwn. It can remain in the ceans 3 hundreds f years. Plastic pieces are very 4 (danger) t sea animals.
One grup, Washed Ashre, came up with a new idea 5 (tell) peple abut the prblems in the ceans. First, they take the garbage frm 6 beach. Then, they clean and srt it. 7 (final), they wrk with the plastic pieces t make huge wrks f art. The artwrk is mstly f sea creatures (生物).
Washed Ashre has 8 (create) mre than seventy f these wrks f art. Sme f 9 (they) are nw traveling in a shw all ver the wrld. Each piece shws the effects f trash.
In ne shw, peple learn hw plastic fls fish and ther sea animals. They think the plastic 10 (be) fd, eat it, and get very sick r even die.
This wuld nt happen if peple used less plastic and did nt litter. The plastic wuld nt end up in the cean.
(2023·山东日照·中考真题)
阅读下面短文,在空白处填入适当的单词或括号内单词的正确形式(每空不多于三个单词)。
When I was 20 years ld, I had a big dream in my mind. I wanted 1 (travel)arund Africa with my backpack. S I left my hmetwn with cnfidence (信心)and arrived 2 Cape Twn, nt really sure what t d next. 3 (lucky), befre my trip started, I met a kind, ld Nigerian man. He gave me the 4 (gd) travel advice I had ever received: “Be like a student n yur way arund the wrld.”
The advice sunded simple, but 5 really changed my idea abut traveling. He helped me realize that travel is abut 6 (learn)cultures. It’s far t easy t g int 7 new cuntry and believe yur ways are better.
“But if yu study, ask questins, 8 try t learn frm the lcals, yu will have far richer experience,” he prmised.
After seven 9 (mnth)f full backpacking in Africa frm Cape Twn t Cair, I realized having a student-like mind helped me learn a lt, which 10 (satisfy)me mre than any ther trip that ever did t me.
(2023·吉林长春·统考中考真题)
阅读下面短文,在空白处填入适当的单词或括号内单词的正确形式。
Zhang Yi is a Chinese reprter in Singapre. In 2022, a wman with grey hair living nearby visited him. The wman intrduced 1 (she) as Sarah. She asked if Zhang culd help lk fr her pen pal 2 was frm China.
Duan Chun was Sarah’s first Chinese pen pal. They wrte a lt f letters and shared the clrful schl lives sixty-ne years ag. All the letters 3 (keep) by Sarah. They were full 4 her sweet memries. Hwever, Sarah hadn’t received any letters frm Duan fr many years. It seemed impssible t find a persn after such a lng time, 5 Zhang prmised t d his best. He psted sme f Duan’s black-and-white 6 (pht) and their stries n the Internet. T his jy, many 7 (lve) strangers jined him in searching fr Duan. Althugh they went thrugh lts f truble, they never stpped trying. A few mnths 8 (late), the tw pen pals finally began t cmmunicate with each ther again. They were s excited that they decided 9 (meet) in China. Sarah prepared a gift fr Duan t celebrate her 10 (seventy-five) birthday.
It was with the help f s many caring peple and high technlgy that the crss-cuntry friendship was able t cntinue.
(2023·湖北恩施·中考真题)
阅读下面短文,在空白处填入一个适当的单词或括号内所给单词的正确形式(不超过3词)。
The Duanwu Festival is als called the Dragn Bat Festival. It is a traditinal hliday with a histry f mre than 2,000 years in China. It is n the 1 (five) day f lunar May every year.
There are many 2 (stry) abut the rigin (起源) f this festival. Amng them, the fllwing ne abut Qu Yuan is the mst 3 (wide) accepted.
Qu Yuan was 4 great pet and gd fficial. He lved his cuntry deeply. He 5 (jump) int Milu River after his cuntry’s being defeated. Peple threw a kind f fd named zngzi int the river t feed the fish in rder that they wuldn’t eat Qu’s bdy.
Nw n the Dragn Bat Festival, Chinese peple enjy a ne-day hliday 6 (remember) Qu Yuan. Peple have different activities, including 7 (eat) zngzi and having dragn bat races and s n. The dragn bat races are the mst 8 (excite) part f the festival. All the teams practice s hard 9 they can becme the winners.
Many western cuntries 10 (hld) dragn bat races every year, like Sweden, Canada and the USA.The Duanwu Festival is becming mre and mre ppular arund the wrld.
(2023·黑龙江大庆·统考中考真题)
Fill in each blank with a prper frm f the wrd given r a prper wrd.
Nv. 29th, 2022—China’s 1 (traditin) tea-making was added t the intangible cultural heritage list (非物质文化遗产名录) f the UNESCO.
Tea has 2 histry f mre than 2000 years in China. In ancient times, peple called tea by many different names. It 3 (say) that the Chinese character “cha” fr tea is finally decided by Lu Yu. .
Since the Tang Dynasty (朝代), Chinese tea has left a big influence 4 ther cuntries. After the 18th century. Chinese tea was 5 (successful) intrduced t many cuntries, such as India and Sri Lanka. Nw a great number f peple enjy 6 (drink) tea. Besides, they are greatly interested in 7 (it) histry and culture.
China is actually the nly cuntry 8 can prduce all six types f tea—green, yellw, dark, white, lng and black. There are mre than 2000 tea prducts. Chinese tea culture 9 (include) the Chinese way f dealing with the wrld. In tea, we find peace, art, and 10 (plite). It has been an imprtant part f Chinese culture.
(2023·四川德阳·统考中考真题)
Zhang Peng is a ten-year-ld by. He has a brther and a sister. They ften fight with each ther fr many 1 (reasn). Thse fights influence his daily life. Hwever, he desn’t knw 2 t d. Li Yng is Zhang Peng’s friend. He has tw brthers and they never fight. They always have smiles n 3 (they) faces.
One day Zhang Peng asked Li Yng why he and his brthers culd get n well with each ther. Li Yng smiled and 4 (invite) Zhang Peng t his hme. As they entered the huse, Li Yng’s elder brther saw them and said, “Hi, cme and share sme ice-cream 5 me.” At the same time, Li Yng’s 6 (yung) brther came ut f his rm. When he saw them, he lked very happy and said 7 (excited), “Hi, Li Yng, I have a stry 8 (tell) yu. It’s interesting!”
Hw happy Li Yng’s family life is! After 9 (think) fr a while, Zhang Peng understands that Li Yng’s secret f having 10 gd relatinship with his family is t share. They share all their fd and stries.
(2023·山东临沂·统考中考真题)
阅读下面短文,在空白处填入一个适当的单词或括号内单词的正确形式。
It was early spring, and there was a light fg(雾) ver the trees and fields. I and the ther yung hrses 1 (eat) at the lwer end f the field when we heard the cry f dgs far away. The 2 (ld) amng us lifted his head t listen. “There are the dgs!” he said, and ran away at nce. We fllwed him t the tp 3 the field.
My mther and anther ld hrse were standing near. “They have fund a hare(野兔),” said my mther, “and if they cme this way, we 4 (see) the hunt(打猎).”
Sn the dgs were all running dwn the field next t urs, making alud “y-y-y” sund at the tp f their vices. After then came men n hrses as fast as they culd. Suddenly, the dgs became 5 (silence) and ran arund with their nses t the grund.
“They 6 (lse) the smell f the hare already,” said the ld hrse. “Perhaps she will run away.”
But the dgs began their “y-y-y” again and came at full speed twards ur field. Just then a hare, wild with fear, ran twards the trees. The dgs jumped ver a small river and ran acrss the field. Six r eight huntsmen(猎人) jumped their hrses ver 7 small river, clse behind the dgs. Befre the hare culd get away, the dgs were upn her with wild cries.
We heard a terrible cry, and that was the end f the hare. She 8 (pick) up by ne f the men. She was cvered in bld, but all the huntsmen seemed pleased.
I was 9 surprised that at first I didn’t see what was happening by the river. Later I saw a sad sight(景象)—tw hrses were dwn and the riders were hurt.
My mther said, “I can’t understand why men like this sprt s much. They quite ften hurt 10 (they) and gd hrses.”
(2023·黑龙江牡丹江·统考中考真题)
Fill in the blanks with the grammatical knwledge accrding t the passage.
D yu knw any custms n New Year’s Day in ther cuntries?
In the UK, they have 1 interesting custm. Accrding t the custm, the family will have gd luck in the new year if a tall, dark and handsme man is the 2 (ne) persn t enter the frnt dr after the new year arrives. Usually the 3 (visit) carries a piece f cal, a laf (面包) and a bttle f Whiskey (威士忌酒). He shuld nt speak t 4 (smene) r be spken t until he finishes several things. These things include placing the cal n the fire, putting the laf n the table, 5 (serve) the drink t the family head and 6 (final) wishing everyne a “Happy New Year” . He shuld leave the huse thrugh the back dr t cmplete the traditin perfectly.
7 France, befre the arrival f the New Year, the family always get tgether and drink up all the liqur (酒) at hme. They think that if there is still liqur in the huse, there 8 (be) bad luck in the new year.
And in sme 9 (area) in India, peple d nt celebrate the New Year, but cry. D yu knw why? It is said that they cry 10 time ges quickly and life is s shrt.
These custms are really interesting, aren’t they?
(2023·四川内江·统考中考真题)
阅读下面短文,在空白处填入1个适当的单词或括号内单词的正确形式。
Zhang Daqian was brn n May 10, 1899, in Neijiang, Sichuan. He was ne f the mst famus Chinese 1 (artist)f the 20th century.
At a yung age, he 2 (encurage)by his family t paint. In 1917, he went t Japan 3 (learn)painting. Tw years later, he went t Shanghai t receive 4 (traditin)painting instructin frm tw famus Chinese painters. 5 the help f them, Zhang had the chance t study sme ancient paintings.
Zhang went t the nrth in the late 1920s. He 6 (begin)t wrk with a Beijing painter, Pu Xinyu. Zhang and Pu were s well-knwn 7 they were hnred as “Suth Zhang and Nrth Pu”. It shwed their high status(地位)in painting.
In 1940, Zhang Daqian went t the caves(窟)f Mga and Yulin. He and his grup wrked hard day and night there. 8 (final), they studied ver 200 paintings. After this experience, his painting skills were much 9 (gd)than befre. His painting, created in 1978, was sld at 10 very gd price in 2021.
(2023·湖北孝感·统考中考真题)
阅读下面的短文,在空白处填入一个适当的单词或用括号内单词的正确形式填空。(每空不超过三个单词)
Once there was a king, whse sn was badly ill. Only the water frm a lake far away culd save the prince. The king prmised t pay half f his gld 1 the water.
The news reached a farmer wh had tw 2 (sn) and a daughter. “Let’s lk fr the water.” said the tw brthers. They traveled a lt, 3 they still didn’t find it. S they brught sme water frm 4 river nearby. Of curse, the prince gt 5 (bad) than befre. The king became angry and he wuld kill the tw brthers.
The farmer’s yung daughter Tina decided t lk fr the water by herself. She walked fr a lng time, and stpped 6 (have) a rest under a tree. She nticed three birds, tired and hungry. “Birds, take sme f my crn!” she said.
“Thank yu! Where are yu ging?” asked the birds. Tina tld 7 (they) the stry. “A lng and 8 (danger) jurney! Maybe yu need ur help.” said the birds. They ffered her a magic(神奇的) leaf. “Make a wish, and shake the leaf. Yur wish will cme true.” Tina made a wish t get t the lake 9 (quick). She shk the leaf, and then there she was!
Tina gt the magic water and brught it t the king. The prince 10 (save). “Take half f my gld!” said the king. Tina didn’t want the gld. She nly asked the king t free her tw brthers. The king agreed.
Finally, Tina and her tw brthers went hme tgether.
(2023·四川乐山·统考中考真题)
阅读下面短文,在空白处填写1个适当的单词或括号内所给单词的正确形式。
Once upn a time, there was a wise ld man wh had seven sns. But his sns 1 (are) always fighting. It made sme bad peple happy because they wanted t cheat(欺骗)the brthers ut f their 2 (father) mney.
One day, the father decided t help his sns stp 3 (fight), s he brught them tgether. He tied seven chpsticks tgether, and said, “I will give all f my mney t 4 ne wh can break this bundle(捆).”
The seven sns each tried 5 (break) the chpsticks, but it was t hard. They agreed that it was impssible.
“Yet, my sns,” said the father, “it’s actually easy t d.”
He untied the chpsticks and brke them ne 6 ne easily.
“Aha!” said his sns, “It’s easy t d that way. Anyne can d it.”
The father 7 (g) n, “As it is with these chpsticks, s it is with yu, my sns. If yu stick tgether and help each ther, yu will d well, and nbdy can harm yu. But if yu fight, yu will be like these chpsticks, brken 8 weak.”
The seven sns listened 9 (careful) and prmised t stick tgether. They kept their prmise and faced life’s 10 (difficulty) tgether, just as their wise father had taught them.
(2023·内蒙古包头·统考中考真题)
阅读下面短文,在空白处填入1个适当的单词或括号内单词的正确形式。
If yu live in the cities in England, there will be a great chance that yu may meet a fx in real life. Sme animals need special habitats (栖息地) r fd. But fxes can live in all kinds f amazingly different 1 (place) such as deserts, muntain s and cities. A city like Lndn can be really busy and 2 (nise), but it still has quiet crners where fxes can sleep. It als has fx fd such as mice and fds drpped by peple.
Recently sme peple in cities have already 3 (see) fxes clse at hand, but they never seem scared. Why is that? They are 4 smart that they can even remember all the safe crners where they can escape. If a fx thinks it can run t its safe exit 5 (fast) than yu can apprach (接近), it will prbably just sit dwn and wait. They wn’t waste energy running ff unless it really 6 (becme) necessary.
Hwever, it’s 7 (usual) better nt t feed fxes. But d enjy 8 (watch ) them. They are beautiful interesting animals and lts 9 peple enjy them arund. After all, seeing fxes is 10 exciting reminder f ur cnnectin t nature.
(2023·青海·统考中考真题)
阅读下面短文,在空白处填入一个恰当的单词或用括号内所给单词的适当形式填空。
(2023·山东济南·统考中考真题)
阅读下面短文,在空白处填入一个适当的单词或括号内单词的正确形式。
Last March I lst my camera while I was n a schl trip. I left it n the bus n the way back t 1 (we) schl. I called the bus cmpany the next day 2 (check) if they culd find it, but it wasn’t there. My parents gt really angry and tld me they culdn’t buy me a new ne.
I 3 (knw) they were right, s I decided I wuld get ne by myself. I started thinking f ways t make and save mney. My parents 4 (usual) give me £8 every week, s the first thing I did was t keep the mney 5 the small bx n the bkcase.
I als ffered t help my uncle Alan. He’s ften away fr wrk, but he can’t 6 (take) his dg with him. I started t lk after his dg when he wasn’t at hme. After sme time, my uncle’s neighbrs saw me. They asked me if I culd help with their cats, dgs and rabbits, t. S, I started wrking fr three 7 (family) living acrss the street.
In less than three mnths I had enugh mney t buy a new camera. It was the same as the ne I had lst, but t me it was much 8 (nice). I paid fr it with 9 mney I made and it felt very different. This experience teaches me what it means t wrk hard and I 10 (learn) that yu must be careful with the things yu have, because they take a lt f hard wrk.
In February, there was a vide abut Asian elephants in Yunnan, in which tw 1 (elephant) were fighting fr fd. By 2 end f 2022, the number f wild Asian elephants 3 (be) mre than 300.
They started t visit villages. 4 did they d s? Because they needed mre space and fd. But this brught lsses fr the farmers.
Smetimes, the elephants were scared and 5 (hurt) peple. S the lcal gvernment is 6 (think) f sme smart ways t get alng with the cute but naughty animals.
◆ If the elephants eat farmers’ plants, farmers can get sme mney frm the gvernment.
If the elephants get t clse t peple, fences (栅栏) can be built near villages and schls t prtect peple.
◆ If yu see sme elephants, stay 7 least 300 meters away frm them. Als, yu shuld leave the place 8 (quick).
◆ If yu are in a place with elephants, dn’t 9 (wear) bright-clred clthes. Such clthes culd make elephants 10 (angry).
相关试卷
这是一份2024届中考英语题型 专题11.语法选择解题技巧,文件包含专题11语法选择解题技巧-2024届中考英语题型过关原卷版docx、专题11语法选择解题技巧-2024届中考英语题型过关解析版docx等2份试卷配套教学资源,其中试卷共37页, 欢迎下载使用。
这是一份2024届中考英语题型 专题10.阅读理解回答问题解题技巧,文件包含专题10阅读理解回答问题解题技巧-2024届中考英语题型过关原卷版docx、专题10阅读理解回答问题解题技巧-2024届中考英语题型过关解析版docx等2份试卷配套教学资源,其中试卷共60页, 欢迎下载使用。
这是一份2024届中考英语题型 专题9.首字母解题技巧,文件包含专题9首字母解题技巧-2024届中考英语题型过关原卷版docx、专题9首字母解题技巧-2024届中考英语题型过关解析版docx等2份试卷配套教学资源,其中试卷共31页, 欢迎下载使用。
