人教版 (2019)选择性必修3 资源、环境与国家安全第三章 环境安全与国家安全第一节 环境安全对国家安全的影响课时练习
展开一、单选题
一部分人还没有意识到海平面上升的威胁,而太平洋南部的岛国图瓦卢,却因海平面上升而即将被淹没,计划举国搬迁。据此完成下面1-2小题。
1.影响图瓦卢国家安全的环境问题是( )
A.全球变暖B.海洋灾害C.环境污染D.生态退化
2.环境安全问题影响图瓦卢国家安全的途径是( )
A.造成财产损失B.损害环境服务功能
C.触发军事冲突D.导致疾病传播
2014年9月6日,媒体报道,内蒙古自治区腾格里沙漠腹地部分地区出现排污池(如图)。当地牧民反映,当地企业将未经处理的废水排入排污池,让其自然蒸发。然后将黏稠的沉淀物,用铲车铲出,直接埋在沙漠里面。据此完成下面3-4小题。
3.对沙漠排污的看法正确的是( )
A.沙漠地区面积广,生物多样性少,故排污对沙漠生态环境影响不大
B.沙漠地区排污,会造成大气污染、地下水污染、土壤污染等
C.沙漠对污染物容纳能力强,可以建造大型垃圾填埋场
D.沙漠地区人烟稀少可以不用治理,让其自行净化
4.沙漠污染治理难度大,根本原因是( )
A.经济负担重B.环境恶劣,治理不便
C.沙漠地区环境脆弱,环境自净能力弱D.污染地点和污染手段隐蔽,监管困难
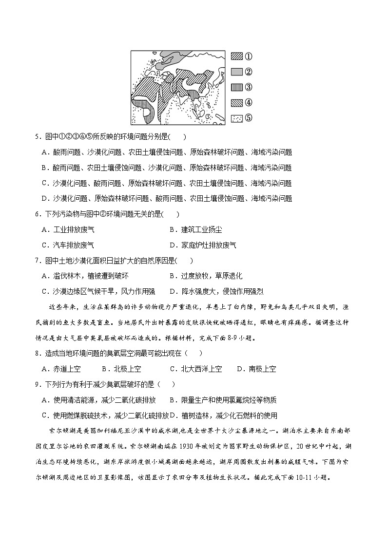
读世界部分地区环境问题分布图,回答下列5-6题。
5.图中①②③④⑤所反映的环境问题分别是( )
A.酸雨问题、沙漠化问题、农田土壤侵蚀问题、原始森林破坏问题、海域污染问题
B.酸雨问题、农田土壤侵蚀问题、沙漠化问题、原始森林破坏问题、海域污染问题
C.沙漠化问题、酸雨问题、原始森林破坏问题、农田土壤侵蚀问题、海域污染问题
D.沙漠化问题、原始森林破坏问题、酸雨问题、农田土壤侵蚀问题、海域污染问题
6.下列污染物与图中②环境问题无关的是( )
A.工业排放废气B.建筑工业扬尘
C.汽车排放废气D.家庭炉灶排放废气
7.图中土地沙漠化面积日益扩大的自然原因是( )
A.滥伐林木,植被遭到破坏B.过度放牧,草原退化
C.沙漠边缘区气候干旱,风力作用强D.降水强度大,侵蚀作用强烈
近些年来,生活在某群岛的许多动物视力严重退化,羊患上了白内障,野兔和鸟类几乎双目失明,渔民捕到的鱼大多数是盲鱼。当地居民外出时暴露的皮肤很快就被晒得通红,眼睛也有痒痛感。据调查这种情况是由大气层中臭氧层被破坏而造成的。根据材料,完成下面8-9小题。
8.造成当地环境问题的臭氧层空洞最可能出现在( )
A.赤道上空B.北极上空C.北大西洋上空D.南极上空
9.下列行为有利于减少臭氧层破坏的是( )
A.使用清洁能源,减少二氧化碳排放B.限量生产和使用氯氟烷烃等物质
C.使用燃煤脱硫技术,减少二氧化硫排放D.植树造林,减少化石燃料的使用
索尔顿湖是美国加利福尼亚沙漠中的咸水湖,也是全世界十大沙尘暴源地之一。湖泊水主要来自东南部因皮里尔谷地的农田灌溉系统。索尔顿湖南端在1930年被划定为国家野生动物保护区,20世纪中叶起,湖泊生态环境持续恶化,湖东岸旅游度假小城离湖面越来越远,湖岸周围散发出刺鼻的咸腥气味。下图为索尔顿湖及周边地区的卫星影像图,该图显示了农田分布及植物生长状况。据此完成下面10-11小题。
10.造成图示方框区域内农业景观界线明显的原因是( )
A.地形单元差异B.行政管辖不同C.热量带变化D.降水量变化
11.下列描述中,不属于索尔顿湖生态环境持续恶化表现的是( )
A.干涸裸露的湖床成为沙尘暴源地B.湖面萎缩,湖水水量减少盐度增加
C.湖水持续下渗导致地下水位上升D.湖床长满湖藻且到处是鱼鸟的尸体
环境安全又称生态安全,是指自然环境年受到的破坏与威胁处于环境或社会经济可承受的范围内。如果环境问题的严重程度超过某个临界值,就会成为环境安全问题。有些环境安全问题具有突发性,这类环境安全问题能够在短时间内造成重大危害,需要采取应急响应措施。有些环境安全问题是由污染物不断累积或生态退化逐步加剧导致的,它们需要经历很长时间的累积才能达到产生重大危害的程度。据此完成下面12-14小题。
12.环境安全意味着( )
①自然环境处于良好状况 ②环境问题严重影响社会经济发展
③自然环境的各种服务功能良好 ④自然环境遭受破坏难以恢复
A.①②B.①③C.②④D.③④
13.下列现象中,能够产生环境安全问题的有( )
①生态移民 ②物种减少或绝灭 ③全球气候变化 ④新能源的使用
A.①②B.②③C.①③D.②④
14.以下环境安全问题不会导致突发性环境安全问题的是( )
A.超高浓度污染物排放B.土壤中重金属超标
C.危险化学品泄漏D.核泄漏
环境对污染物具有一定的消纳、同化能力,然而,随着生产的发展,水污染问题日益严重。据此完成下面15-16小题。
15.下列关于环境自净能力的理解,正确的是( )
A.环境的自净能力就是环境对人类破坏活动的抗御能力,人类的破坏力越大,环境的自净能力就越强
B.由于环境具有自净能力,因此,不会产生环境污染现象
C.环境的自净能力是有限度的,当人类向环境中过量排放污染物及有害物质时,环境会永久性地丧失自净能力而出现环境污染现象
D.环境具有自净能力,当其对废弃物的容纳和消除能力小于排放量时,就会出现环境问题
16.下列有关水体自净能力的叙述,正确的是( )
A.不同水体的自净能力是相同的
B.水体的自净能力主要是通过物理净化、化学净化和生物净化实现
C.不同水体的自净能力是不同的,一般来说,河流水>地下水>湖泊水
D.水体的自净能力可随污染物数量的增加而不断加强
二、综合题
17.阅读材料,回答问题。
土壤重金属污染物主要有汞、镉、铅、铜、铬、镍、铁、锰、锌等。由于重金属不能为土壤微生物所分解,而易于积累,转化为毒性更大的甲基化合物,甚至有的通过食物链进入人体内富集,严重危害人体健康,出现累积性环境安全问题。右图示意累积性环境安全问题的形成过程。
(1)据图描述累积性环境安全问题的形成过程。
(2)累积性环境安全问题的特点是
(3)以土壤重金属污染为例,说明累积性环境安全问题难以治理的原因。
18.阅读材料,回答下列问题。
近年来,问题大米事件频频被曝光,尤其是“镉大米”事件让人们对食品安全状况变得越来越担忧。国际环保组织绿色和平曾发布报告称,湖南省衡阳市衡东工业园周围稻谷,稻田土壤及地表水样本的重金属超标严重。其中,超标最严重的稻米样本中的镉含量超过国家标准近21倍。人们如果长期食用“镉”超标的大米,会导致镉中毒,从而严重损害人们的健康。大米污染不仅是食品安全问题,更是环境污染问题。
(1)分析大米污染的原因及其对国家安全的影响。
(2)针对大米污染问题,说明管理部门应采取的措施。
高中地理人教版 (2019)选择性必修3 资源、环境与国家安全第一节 环境安全对国家安全的影响复习练习题: 这是一份高中地理人教版 (2019)选择性必修3 资源、环境与国家安全<a href="/dl/tb_c4008713_t7/?tag_id=28" target="_blank">第一节 环境安全对国家安全的影响复习练习题</a>,共9页。试卷主要包含了1 环境安全对国家安全的影响等内容,欢迎下载使用。
人教版 (2019)选择性必修3 资源、环境与国家安全第一节 资源安全对国家安全的影响一课一练: 这是一份人教版 (2019)选择性必修3 资源、环境与国家安全<a href="/dl/tb_c4008706_t7/?tag_id=28" target="_blank">第一节 资源安全对国家安全的影响一课一练</a>,共8页。试卷主要包含了1 资源安全对国家安全的影响,8%等内容,欢迎下载使用。
高中人教版 (2019)第一节 环境安全对国家安全的影响精品复习练习题: 这是一份高中人教版 (2019)第一节 环境安全对国家安全的影响精品复习练习题,共11页。试卷主要包含了环境安全问题等内容,欢迎下载使用。

