- 1.2做新时代追梦人(随堂作业)-【中职名师课堂】高一思想政治《心理健康与职业生涯》同步备课示范课件+作业(高教版2023·基础模块) 课件 1 次下载
- 2.1认识职业生涯(课件+视频)-【中职名师课堂】高一思想政治《心理健康与职业生涯》同步备课示范课件(高教版2023·基础模块) 课件 0 次下载
- 2.1认识职业生涯(随堂作业)-【中职名师课堂】高一思想政治《心理健康与职业生涯》同步备课示范课件+作业(高教版2023·基础模块) 课件 0 次下载
- 2.2 走进职业生涯规划(课件+视频)-【中职名师课堂】高一思想政治《心理健康与职业生涯》同步备课示范课件(高教版2023·基础模块) 课件 1 次下载
- 第2课 生涯规划 筑梦未来 第二框(教案)-【中职专用】《心理健康与职业生涯》 教案 1 次下载
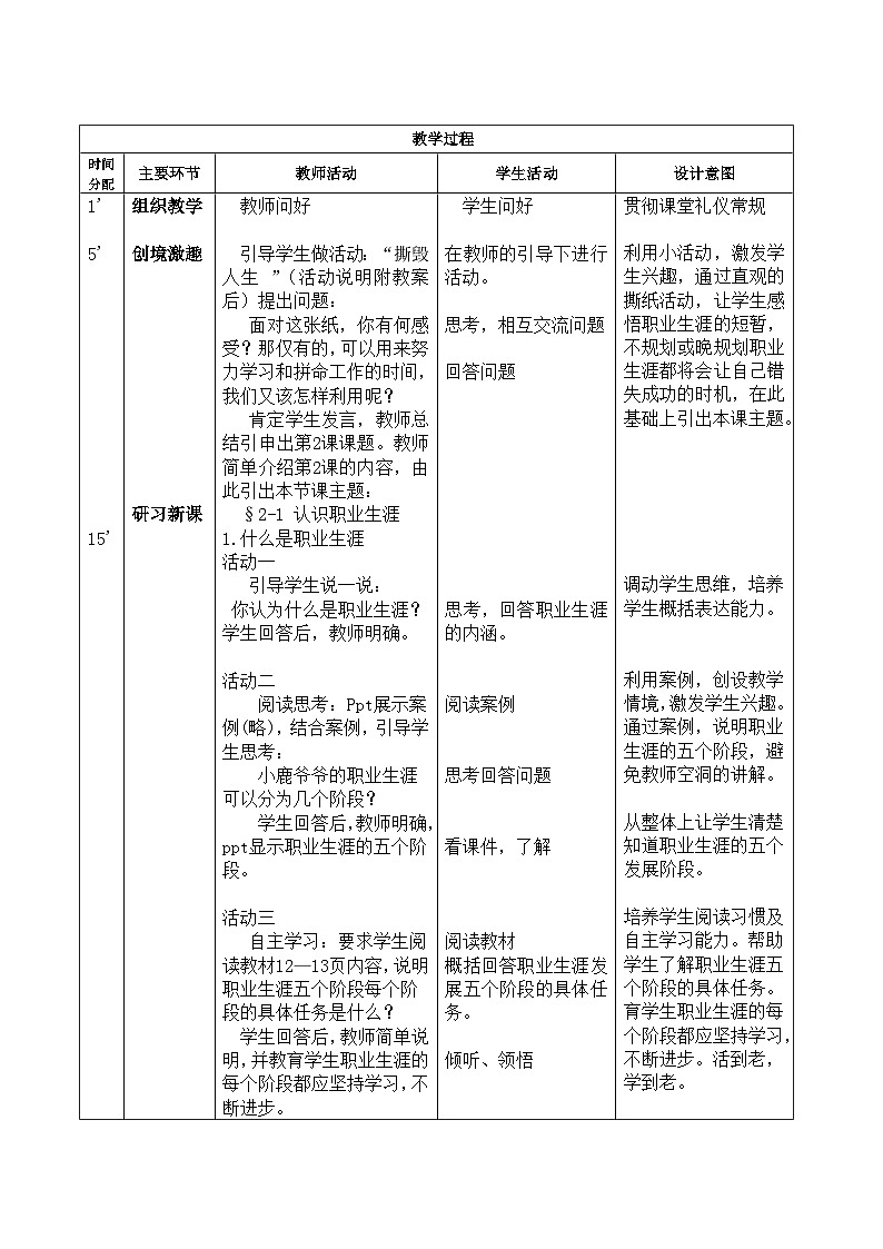
中职政治 (道德与法治)第2课 生涯规划 筑梦未来公开课教学设计
展开心理健康与职业生涯第4课 直面挫折 积极应对优质课教案: 这是一份心理健康与职业生涯<a href="/zz/tb_c4037570_t8/?tag_id=27" target="_blank">第4课 直面挫折 积极应对优质课教案</a>,共4页。教案主要包含了了解挫折等内容,欢迎下载使用。
中职政治 (道德与法治)第3课 发现自我 完善自我精品教案: 这是一份中职政治 (道德与法治)<a href="/zz/tb_c4037569_t8/?tag_id=27" target="_blank">第3课 发现自我 完善自我精品教案</a>,共4页。
政治 (道德与法治)部编高教版(2023)第2课 生涯规划 筑梦未来获奖教案: 这是一份政治 (道德与法治)部编高教版(2023)<a href="/zz/tb_c4037565_t8/?tag_id=27" target="_blank">第2课 生涯规划 筑梦未来获奖教案</a>,共4页。

