还剩2页未读,
继续阅读
所属成套资源:湘教版地理七年级上册 学案
成套系列资料,整套一键下载
湘教版地理七年级上册 第四章第四节《世界主要气侯类型》学案1
展开
这是一份湘教版地理七年级上册 第四章第四节《世界主要气侯类型》学案1,共4页。
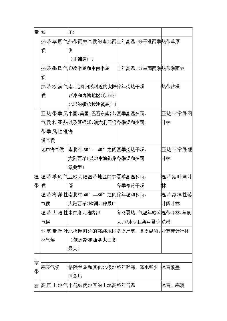
《世界主要气侯类型》参考学案1 [学习目标]1.掌握世界主要气候类型的分布,特点以及受影响的因素。2.通过独立思考和小组合作,学会世界主要气候类型的坐标图的判读方法。 3.用极度热情投入学习,全力以赴体验学习的快乐。 [重点难点]1.世界主要气候类型的分布及其特点 2.世界主要气候类型的坐标图的判读[学法指导] 1.抓"概念"重"消化" .要重视概念的学习,要对所有的地理概念一一消化、理解、吸收,不留夹生饭。只有概念清楚了,判断、推理问题才能正确无误。2.注重图文结合。[自主学习] 1、世界主要气候类型的分布规律2、世界主要气候类型的分布规律、典型地区及自然景观。 [合作探究]几种易混淆的气候类型辨析:(1)热带气候比较表(2)温带气候比较表 [变式训练]1、读气温曲线图及降水柱状图(如下图),回答下列问题(1)A、B两地气温年较差大的是 地,读图可判断A地位于 带,B地位于 带。(2)读图可判断A地气候类型是 气候;B地气候类型是 气候(3)A地的气候特征是 ;B地的气候特征是 。(4)B地可能位于( )A.北纬30°—40°大陆东岸 B、北纬30°—40°大陆西岸C.回归线两侧大陆东岸 D、回归线两侧大陆西岸(5)A气候可能在 地区有分布A、巴西高原 B、刚果盆地 C、亚马孙平原 D、东欧平原2、南、北纬30°—40°附近的大陆东岸( )A.夏季少雨,冬季多雨 B.夏季多雨,冬季少雨C.春季多雨,秋季少雨 D.常年温润多雨3、下列气候类型中,具有“雨热同期”特点的是( )A、温带季风气候 B、热带雨林气候 C、地中海气候 D、热带草原气候[反思总结]候气候类型分布规律及典型地区气候特征自然景观热带热带雨林气候赤道附近(亚马孙平原为主)全年高温多雨热带雨林热带草原气候热带雨林气候的南北两侧(非洲最广)全年高温,分干湿两季热带草原热带季风气候印度半岛和中南半岛全年高温,分旱雨两季热带季雨林热带沙漠气候南、北回归线附近的大陆西岸和内陆地区(以非洲北部的撒哈拉沙漠最广)终年炎热干燥热带沙漠温带亚热带季风气候和亚热带季风性湿润气候中国、美国、巴西东南部、以及阿根廷、澳大利亚沿海夏季高温多雨,冬季温和少雨。亚热带常绿阔叶林地中海气候南北纬30°—40°之间大陆西岸(以地中海沿岸最典型)夏季炎热干燥,冬季温和多雨亚热带常绿硬叶林温带季风气候亚欧大陆温带地区的东部夏季高温多雨,冬季寒冷干燥温带落叶阔叶林温带海洋性气候南北纬40°—60°之间大陆西岸(欧洲西部最广)终年温和多雨。温带海洋性落叶阔叶林温带大陆性气候中纬度大陆内部冬冷夏热,气温年较差大,降水少且集中夏季。温带森林、草原、荒漠 亚寒带针叶林气候北极圈附近的高纬地区(俄罗斯和加拿大面积最大)冬季严寒,夏季温和。亚寒带针叶林寒带 寒带气侯格陵兰岛和其他北极地区岛屿终年酷寒,降水稀少冰雪覆盖高山高原山地气候中低纬度地区的山地高原地区终年低温冰雪、寒漠气 候热带雨林气候热带沙漠气候热带草原气候热带季风气候相同点 全年高温不同点 全年多雨 全年少雨年分干湿两季年分旱雨两季分布规律典型分布地区气 候亚热带季风气候地中海气候温带海洋性气候相同点 不同点 夏季多雨,冬季少雨夏季少雨,冬季多雨 全年多雨,降水均匀分布规律典型分布地区
《世界主要气侯类型》参考学案1 [学习目标]1.掌握世界主要气候类型的分布,特点以及受影响的因素。2.通过独立思考和小组合作,学会世界主要气候类型的坐标图的判读方法。 3.用极度热情投入学习,全力以赴体验学习的快乐。 [重点难点]1.世界主要气候类型的分布及其特点 2.世界主要气候类型的坐标图的判读[学法指导] 1.抓"概念"重"消化" .要重视概念的学习,要对所有的地理概念一一消化、理解、吸收,不留夹生饭。只有概念清楚了,判断、推理问题才能正确无误。2.注重图文结合。[自主学习] 1、世界主要气候类型的分布规律2、世界主要气候类型的分布规律、典型地区及自然景观。 [合作探究]几种易混淆的气候类型辨析:(1)热带气候比较表(2)温带气候比较表 [变式训练]1、读气温曲线图及降水柱状图(如下图),回答下列问题(1)A、B两地气温年较差大的是 地,读图可判断A地位于 带,B地位于 带。(2)读图可判断A地气候类型是 气候;B地气候类型是 气候(3)A地的气候特征是 ;B地的气候特征是 。(4)B地可能位于( )A.北纬30°—40°大陆东岸 B、北纬30°—40°大陆西岸C.回归线两侧大陆东岸 D、回归线两侧大陆西岸(5)A气候可能在 地区有分布A、巴西高原 B、刚果盆地 C、亚马孙平原 D、东欧平原2、南、北纬30°—40°附近的大陆东岸( )A.夏季少雨,冬季多雨 B.夏季多雨,冬季少雨C.春季多雨,秋季少雨 D.常年温润多雨3、下列气候类型中,具有“雨热同期”特点的是( )A、温带季风气候 B、热带雨林气候 C、地中海气候 D、热带草原气候[反思总结]候气候类型分布规律及典型地区气候特征自然景观热带热带雨林气候赤道附近(亚马孙平原为主)全年高温多雨热带雨林热带草原气候热带雨林气候的南北两侧(非洲最广)全年高温,分干湿两季热带草原热带季风气候印度半岛和中南半岛全年高温,分旱雨两季热带季雨林热带沙漠气候南、北回归线附近的大陆西岸和内陆地区(以非洲北部的撒哈拉沙漠最广)终年炎热干燥热带沙漠温带亚热带季风气候和亚热带季风性湿润气候中国、美国、巴西东南部、以及阿根廷、澳大利亚沿海夏季高温多雨,冬季温和少雨。亚热带常绿阔叶林地中海气候南北纬30°—40°之间大陆西岸(以地中海沿岸最典型)夏季炎热干燥,冬季温和多雨亚热带常绿硬叶林温带季风气候亚欧大陆温带地区的东部夏季高温多雨,冬季寒冷干燥温带落叶阔叶林温带海洋性气候南北纬40°—60°之间大陆西岸(欧洲西部最广)终年温和多雨。温带海洋性落叶阔叶林温带大陆性气候中纬度大陆内部冬冷夏热,气温年较差大,降水少且集中夏季。温带森林、草原、荒漠 亚寒带针叶林气候北极圈附近的高纬地区(俄罗斯和加拿大面积最大)冬季严寒,夏季温和。亚寒带针叶林寒带 寒带气侯格陵兰岛和其他北极地区岛屿终年酷寒,降水稀少冰雪覆盖高山高原山地气候中低纬度地区的山地高原地区终年低温冰雪、寒漠气 候热带雨林气候热带沙漠气候热带草原气候热带季风气候相同点 全年高温不同点 全年多雨 全年少雨年分干湿两季年分旱雨两季分布规律典型分布地区气 候亚热带季风气候地中海气候温带海洋性气候相同点 不同点 夏季多雨,冬季少雨夏季少雨,冬季多雨 全年多雨,降水均匀分布规律典型分布地区
相关资料
更多

