所属成套资源:粤教版2019必修第一册高一物理同步精品练习(原卷版+解析)
粤教版 (2019)必修 第一册第四节 自由落体运动综合训练题
展开
这是一份粤教版 (2019)必修 第一册第四节 自由落体运动综合训练题,共14页。试卷主要包含了伽利略以前的学者认为,如图所示,一个两端封闭的玻璃管等内容,欢迎下载使用。
A.它们的质量不等
B.它们的密度不等
C.它们的材料不同
D.它们所受的空气阻力对其下落的影响不同
2.(多选)下列各种运动中,属于自由落体运动的是( )
A.在沿水平方向运动的飞机上释放一个物体
B.纸片由静止释放,在空气中下落
C.物体只在重力作用下从静止开始下落的运动
D.小铁球由静止下落,空气阻力略去不计
(多选)对于从苹果树上同一高度同时落下的苹果和树叶,下列说法正确的是( )
A.苹果和树叶的运动都可以看成自由落体运动
B.苹果的运动可以近似地看成自由落体运动,树叶的运动不能看成自由落体运动
C.苹果和树叶的运动都不能看成自由落体运动
D.假如地球上没有空气,则苹果和树叶将同时落地
甲、乙两物体从同一高度同时做自由落体运动,且甲物体的质量是乙物体的4倍,则下列说法中正确的是
A. 甲比乙先着地B. 乙比甲先着地
C. 甲比乙的加速度大D. 甲与乙加速度一样大
5.如图所示,一个两端封闭的玻璃管(也称牛顿管),可以用抽气机将玻璃管里的空气抽出去。把质量不相同的铁片和羽毛放到玻璃管中,玻璃管竖直放置,让铁片和羽毛从玻璃管上方同时开始下落,观察物体下落的情况。下列说法正确的是( )
A.图甲为管内空气被抽掉后的实验现象
B.图乙为管内空气没被抽的实验现象
C.图乙中,铁片和羽毛均做匀速运动
D.图甲中,铁片和羽毛在下落过程中,间距会增大
6.航天员登陆月球后从同一高度由静止同时释放了一石子与树叶,以下说法正确的是( )
A.石子与树叶飘在空中不落地
B.石子先落地
C.树叶先落地
D.石子和树叶同时落地
7.如图是小球做自由落体运动时的频闪照片,照片中相邻小球的像是相隔同样的时间(eq \f(1,30) s)拍摄到的。根据这张频闪照片,判断出做自由落体运动的小球是否具有加速度,说明理由。
8.关于自由落体运动,以下说法正确的是( )
A.质量大的物体自由落体时比质量小的下落得快
B.从水平飞行着的飞机上释放的物体将做自由落体运动
C.雨滴下落的过程是自由落体运动
D.从水龙头上滴落的水滴的下落过程,可近似看做自由落体运动
9.学生课桌的高度大约为0.8m,若一块橡皮自桌边自由下落,其下落到地面的时间约为( )
A. 0.2sB. 0.4sC. 0.6sD. 0.8s
10.为了制止高楼住户向窗外随意丢弃垃圾的陋习,某同学在自家(二楼)窗子上、下边框安装光电探测装置,利用自由落体运动规律推断丢弃垃圾住户的楼层。重力加速度g取10m/s2,每层楼高3米左右,设他家窗子上、下边框之间的距离为0.9m。某天光电探测装置检测到一下落物件经过该窗口的时间为0.03s,假设丢物住户是从窗口将物件从静止丢下的。估计丢物住户的楼层是( )
A. 23楼B. 20楼C. 17楼D. 14楼
11.在用打点计时器记录纸带研究物体的自由下落运动时,为了提高实验的准确度,下列做法不正确的是( )
A.整个装置应竖直
B.先用手托着重锤,然后释放让重锤下落
C.先放手再接通电源
D.纸带应平行于打点计时器的限位孔
12.(多选)下面关于自由落体运动说法中正确的是( )
A.物体从静止开始下落的运动叫做自由落体运动
B.物体只在重力作用下从静止开始下落的运动叫做自由落体运动
C.从静止开始下落的小钢球,因受空气的阻力作用,不能看成自由落体运动
D.从静止开始下落的小钢球,所受空气的阻力对其运动的影响很小,可以忽略,故可看成自由落体运动
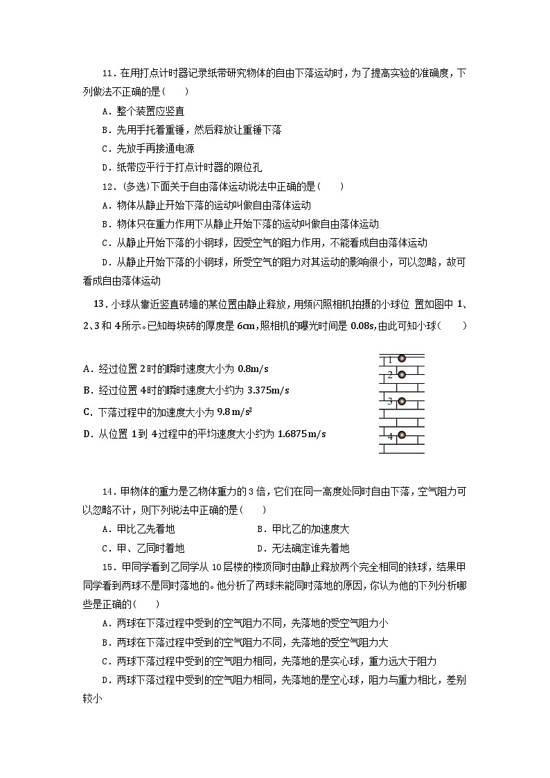
13.小球从靠近竖直砖墙的某位置由静止释放,用频闪照相机拍摄的小球位 置如图中1、2、3和4所示。已知每块砖的厚度是6cm,照相机的曝光时间是0.08s,由此可知小球( )
A.经过位置2时的瞬时速度大小为0.8m/s
B.经过位置4时的瞬时速度大小约为3.375m/s
C.下落过程中的加速度大小为9.8 m/s2
D.从位置1到4过程中的平均速度大小约为1.6875 m/s
14.甲物体的重力是乙物体重力的3倍,它们在同一高度处同时自由下落,空气阻力可以忽略不计,则下列说法中正确的是( )
A.甲比乙先着地 B.甲比乙的加速度大
C.甲、乙同时着地 D.无法确定谁先着地
15.甲同学看到乙同学从10层楼的楼顶同时由静止释放两个完全相同的铁球,结果甲同学看到两球不是同时落地的。他分析了两球未能同时落地的原因,你认为他的下列分析哪些是正确的( )
A.两球在下落过程中受到的空气阻力不同,先落地的受空气阻力小
B.两球在下落过程中受到的空气阻力不同,先落地的受空气阻力大
C.两球下落过程中受到的空气阻力相同,先落地的是实心球,重力远大于阻力
D.两球下落过程中受到的空气阻力相同,先落地的是空心球,阻力与重力相比,差别较小
16.(多选)以下对物体做自由落体运动的说法中正确的是( )
A.物体开始下落时,速度为零,加速度也为零
B.物体下落过程中速度增加,加速度保持不变
C.物体下落过程中,速度和加速度同时增大
D.物体下落过程中,速度的变化率是个恒量
17.某同学利用电磁打点计时器记录的纸带研究物体的自由落体运动,请思考:
(1)如何提高本次实验的可信度?
(2)完成实验后,对纸带进行分析,如何得出重物速度变化规律?
18. 甲、乙两位同学设计了利用自由落体运动规律估测一幢教学楼高度的实验。甲同学在教学楼顶楼的平台上自由释放一金属小球,乙同学站在楼下用手机连拍功能拍出小球落地前的照片,小球落地前连续拍出的五张照片经技术处理后如图所示。已知手机每间隔0.1s拍一幅照片,照片和实物的比例为1:60,小球在E点刚好落地,忽略空气阻力。则
(1)小球经过C点时的速度大小为vc=___________m/s(保留两位有效数字)。
(2)当地重力加速度大小为g=___________m/s2(保留两位有效数字)。
(3)该教学楼的高度为h=___________m(保留两位有效数字)。
19.如图所示是课题研究小组进行自由落体运动实验时,用频闪连续拍照的方法获得的两张照片A和B,任选其中的一张,回答下列几个问题:
(1)应选图________;
(2)从图中观察到的现象是__________________________________________________
________________________________________________________________________;
(3)请对所观察到的现象进行解释____________________________________________
________________________________________________________________________。
20.从离地125m的空中由静止开始自由落下一个小球,g取10m/s2,求:
(1)经过多长时间小球落到地面;
(2)从开始下落的时刻起,小球在第1s内通过的位移;
(3)小球落地前最后1s内的位移.
2.4 自由落体运动 (解析版)
1.伽利略以前的学者认为:物体越重,下落得越快。伽利略等一些物理学家否定了这种看法。在一高塔顶端同时释放一片羽毛和一个玻璃球,玻璃球先于羽毛落到地面,这主要是因为( )
A.它们的质量不等
B.它们的密度不等
C.它们的材料不同
D.它们所受的空气阻力对其下落的影响不同
【答案】D
【解析】 羽毛下落的速度比玻璃球慢是因为羽毛受到的空气阻力相对于它的自身重力较大,空气阻力对羽毛下落的影响较大;而玻璃球受到的空气阻力相对于其自身重力很小,空气阻力对其下落的影响可以忽略,综上所述只有D正确。
2.(多选)下列各种运动中,属于自由落体运动的是( )
A.在沿水平方向运动的飞机上释放一个物体
B.纸片由静止释放,在空气中下落
C.物体只在重力作用下从静止开始下落的运动
D.小铁球由静止下落,空气阻力略去不计
【答案】CD
【解析】自由落体运动是物体只在重力作用下从静止开始下落的运动,选项A不满足v0=0的条件,选项B不满足只受重力作用的条件,故均不正确。
(多选)对于从苹果树上同一高度同时落下的苹果和树叶,下列说法正确的是( )
A.苹果和树叶的运动都可以看成自由落体运动
B.苹果的运动可以近似地看成自由落体运动,树叶的运动不能看成自由落体运动
C.苹果和树叶的运动都不能看成自由落体运动
D.假如地球上没有空气,则苹果和树叶将同时落地
【答案】BD
【解析】从树上落下的苹果所受阻力相对重力很小,阻力可忽略不计,故其运动可看成自由落体运动,而树叶所受阻力相对重力较大,其运动不能看成自由落体运动,A、C错误,B正确;假如地球上没有空气,则苹果和树叶将不受空气阻力,只受重力作用,且从静止开始下落,故都做自由落体运动,下落快慢相同,将同时落地,D正确。
甲、乙两物体从同一高度同时做自由落体运动,且甲物体的质量是乙物体的4倍,则下列说法中正确的是
A. 甲比乙先着地B. 乙比甲先着地
C. 甲比乙的加速度大D. 甲与乙加速度一样大
【答案】D
【解析】甲乙做自由落体运动,加速度相同,大小为g,因为高度相同,根据ℎ=12gt2知,高度相同,则运动时间相同,甲乙同时落地。
故D正确,ABC错误。
故选D。
5.如图所示,一个两端封闭的玻璃管(也称牛顿管),可以用抽气机将玻璃管里的空气抽出去。把质量不相同的铁片和羽毛放到玻璃管中,玻璃管竖直放置,让铁片和羽毛从玻璃管上方同时开始下落,观察物体下落的情况。下列说法正确的是( )
A.图甲为管内空气被抽掉后的实验现象
B.图乙为管内空气没被抽的实验现象
C.图乙中,铁片和羽毛均做匀速运动
D.图甲中,铁片和羽毛在下落过程中,间距会增大
【答案】D
【解析】AB.空气被抽掉后物体只受重力,加速度都相同,同时下落任意时刻下落高度相同,图甲管内铁片比羽毛运动的快,说明受空气阻力的影响,甲管中有空气,乙管中没空气,故AB错误;
C.图乙中,铁片和羽毛做匀加速运动,故C错误;
D.图甲中,铁片和羽毛在下落过程中,铁片加速度大,两者的间距为
间距会增大,故D正确。故选D。
6.航天员登陆月球后从同一高度由静止同时释放了一石子与树叶,以下说法正确的是( )
A.石子与树叶飘在空中不落地
B.石子先落地
C.树叶先落地
D.石子和树叶同时落地
【答案】D
【解析】月球表面没有空气,石子和树叶下落过程中不受空气阻力的作用,仅受重力作用,故同时落地,D对。
7.如图是小球做自由落体运动时的频闪照片,照片中相邻小球的像是相隔同样的时间(eq \f(1,30) s)拍摄到的。根据这张频闪照片,判断出做自由落体运动的小球是否具有加速度,说明理由。
【答案】有加速度,相邻相同时间间隔内的位移逐渐增大。
【解析】(1)如果没有加速度,速度不变,小球做匀速直线运动,就应该是相同时间通过的位移相等,即相邻小球的像间距相等。从照片中可以看出,在相等的时间里,小球下落的距离越来越大,说明小球是有加速度的。
(2)在相等的时间里,小球下落的距离越来越大,小球的速度在不断地增加。每一段相邻两小球的像间的距离,可以用刻度尺量出,依次计算小球在该段的平均速度,用平均速度表示瞬时速度。从这些瞬时速度的大小关系,可以看出物体运动的速度随时间均匀增加,自由落体运动是初速度为零的匀加速直线运动。
8.关于自由落体运动,以下说法正确的是( )
A.质量大的物体自由落体时比质量小的下落得快
B.从水平飞行着的飞机上释放的物体将做自由落体运动
C.雨滴下落的过程是自由落体运动
D.从水龙头上滴落的水滴的下落过程,可近似看做自由落体运动
【答案】D
【解析】所有物体在同一地点做自由落体运动时下落一样快,与物体的质量大小无关,故A错;从水平飞行着的飞机上释放的物体,由于惯性具有水平初速度,不是自由落体运动,故B错;雨滴下落过程所受空气阻力与速度大小有关,速度增大时阻力增大,雨滴的速度增大到一定值时,阻力与重力相比不可忽略,不能认为是自由落体运动,故C错;从水龙头上滴落的水滴所受的空气阻力与重力相比可忽略不计,可认为水滴只受重力作用,近似看做自由落体运动,故D对。
9.学生课桌的高度大约为0.8m,若一块橡皮自桌边自由下落,其下落到地面的时间约为( )
A. 0.2sB. 0.4sC. 0.6sD. 0.8s
【答案】B
【解析】h=12gt2得物体落地时间为:t=2hg=2×0.810=0.4s
故ACD错误,B正确;
故选:B。
物体做自由落体运动,根据h=12gt2列式求解。
本题考查自由落体运动,关键是熟练掌握其规律和推论,并能根据已知条件,灵活应用。
10.为了制止高楼住户向窗外随意丢弃垃圾的陋习,某同学在自家(二楼)窗子上、下边框安装光电探测装置,利用自由落体运动规律推断丢弃垃圾住户的楼层。重力加速度g取10m/s2,每层楼高3米左右,设他家窗子上、下边框之间的距离为0.9m。某天光电探测装置检测到一下落物件经过该窗口的时间为0.03s,假设丢物住户是从窗口将物件从静止丢下的。估计丢物住户的楼层是( )
A. 23楼B. 20楼C. 17楼D. 14楼
【答案】C
【解析】
下落物在上下边框间的运动可视为匀速运动,从而求出下落物下落到该窗口的速度,再根据自由落体运动的速度与位移的关系v2=2gh,可求得丢物住户的楼层高度h。
在很短的时间内的平均速度可视为瞬时速度,此题的难点就是要知道下落物在上下边框间的运动可视为匀速运动,从而估算出下落物下落到该窗口的速度。
下落物在上下边框间的运动可视为匀速运动,所以:v=?h?t=,故下落物下落的高度:h=v22g=3022×10m=45m,每层楼高为3m,由于453=15,该同学住2楼,则估计为17层住户所抛,故ABD错误,C正确.
11.在用打点计时器记录纸带研究物体的自由下落运动时,为了提高实验的准确度,下列做法不正确的是( )
A.整个装置应竖直
B.先用手托着重锤,然后释放让重锤下落
C.先放手再接通电源
D.纸带应平行于打点计时器的限位孔
【答案】C
【解析】解析:为了减小阻力,应让整个装置竖直,纸带平行于打点计时器的限位孔,实验时应先接通电源,再释放物体让其下落,故C错,A、B、D对。
12.(多选)下面关于自由落体运动说法中正确的是( )
A.物体从静止开始下落的运动叫做自由落体运动
B.物体只在重力作用下从静止开始下落的运动叫做自由落体运动
C.从静止开始下落的小钢球,因受空气的阻力作用,不能看成自由落体运动
D.从静止开始下落的小钢球,所受空气的阻力对其运动的影响很小,可以忽略,故可看成自由落体运动
【答案】BD
【解析】解析:物体只在重力作用下从静止开始自由下落的运动叫自由落体运动。如果空气阻力比较小,可以忽略,物体的自由下落也可以看成自由落体运动。故本题正确答案是B、D。
13.小球从靠近竖直砖墙的某位置由静止释放,用频闪照相机拍摄的小球位 置如图中1、2、3和4所示。已知每块砖的厚度是6cm,照相机的曝光时间是0.08s,由此可知小球( )
A.经过位置2时的瞬时速度大小为0.8m/s
B.经过位置4时的瞬时速度大小约为3.375m/s
C.下落过程中的加速度大小为9.8 m/s2
D.从位置1到4过程中的平均速度大小约为1.6875 m/s
【答案】B
【解析】A.经过位置2时的瞬时速度大小为,选项A错误;
C.下落过程中的加速度大小为,选项C错误;
B.经过位置4时的瞬时速度大小约为 ,选项B正确;
D.从位置1到4过程中的平均速度大小约为
选项D错误。故选B。
14.甲物体的重力是乙物体重力的3倍,它们在同一高度处同时自由下落,空气阻力可以忽略不计,则下列说法中正确的是( )
A.甲比乙先着地 B.甲比乙的加速度大
C.甲、乙同时着地 D.无法确定谁先着地
【答案】C
【解析】解析:由于甲和乙都同时做自由落体运动,它们的运动规律相同,所以在落地前的同一时刻它们的速度应该相等。在同一地方做自由落体运动加速度为重力加速度,与物体质量无关。
15.甲同学看到乙同学从10层楼的楼顶同时由静止释放两个完全相同的铁球,结果甲同学看到两球不是同时落地的。他分析了两球未能同时落地的原因,你认为他的下列分析哪些是正确的( )
A.两球在下落过程中受到的空气阻力不同,先落地的受空气阻力小
B.两球在下落过程中受到的空气阻力不同,先落地的受空气阻力大
C.两球下落过程中受到的空气阻力相同,先落地的是实心球,重力远大于阻力
D.两球下落过程中受到的空气阻力相同,先落地的是空心球,阻力与重力相比,差别较小
【答案】C
【解析】解析:两球的形状完全相同,在下落过程中受到的空气阻力相同,因此下落快慢不同的原因是重力不同,导致了空气阻力产生的影响不同,故C对。
16.(多选)以下对物体做自由落体运动的说法中正确的是( )
A.物体开始下落时,速度为零,加速度也为零
B.物体下落过程中速度增加,加速度保持不变
C.物体下落过程中,速度和加速度同时增大
D.物体下落过程中,速度的变化率是个恒量
【答案】BD
【解析】解析:自由落体运动实质是初速度为零、加速度为g的匀加速直线运动。即加速度恒定,速度均匀增加,故A选项不正确,B选项正确,C选项不对。据a=eq \f(vt-v0,t)可知,速度变化率为加速度的大小,故自由落体运动中速度变化率为eq \f(vt-v0,t)=g,故为恒量,D对。
17.某同学利用电磁打点计时器记录的纸带研究物体的自由落体运动,请思考:
(1)如何提高本次实验的可信度?
(2)完成实验后,对纸带进行分析,如何得出重物速度变化规律?
【答案】(1)整个装置竖直,纸带应平行于打点计时器的限位孔,先打点后释放物体等。
(2)根据相等的时间内,物体运动的位移越来越大,则速度也越来越大。
【解析】用电磁打点计时器研究物体运动时,为提高实验的准确度,应从减少阻力、正确安装实验仪器及合理操作等入手,打点计时器最大的特点就是每打两点的时间间隔相同,它直接记录下来的是实际物体在连续相等时间内的位移大小,通过对位移变化的研究,得知物体的运动规律。
18. 甲、乙两位同学设计了利用自由落体运动规律估测一幢教学楼高度的实验。甲同学在教学楼顶楼的平台上自由释放一金属小球,乙同学站在楼下用手机连拍功能拍出小球落地前的照片,小球落地前连续拍出的五张照片经技术处理后如图所示。已知手机每间隔0.1s拍一幅照片,照片和实物的比例为1:60,小球在E点刚好落地,忽略空气阻力。则
(1)小球经过C点时的速度大小为vc=___________m/s(保留两位有效数字)。
(2)当地重力加速度大小为g=___________m/s2(保留两位有效数字)。
(3)该教学楼的高度为h=___________m(保留两位有效数字)。
【答案】 18 9.8 20
【解析】(1)根据匀变速直线运动中间时刻的瞬时速度公式,代入数据
(2)根据逐差法求匀变速直线运动的加速度公式
代入数据
(3)根据匀变速直线运动速度公式,位移公式,代入数据解得
。
19.如图所示是课题研究小组进行自由落体运动实验时,用频闪连续拍照的方法获得的两张照片A和B,任选其中的一张,回答下列几个问题:
(1)应选图________;
(2)从图中观察到的现象是__________________________________________________
________________________________________________________________________;
(3)请对所观察到的现象进行解释____________________________________________
________________________________________________________________________。
【答案】见解析
【解析】这是典型的物理与生活结合的事例,首先要求同学们能观察物理现象,提练出物理内容,然后再进行解释。根据图示内容,考查的是自由落体的定义和空气阻力不可忽略的情况下的落体运动规律的不同。
方案1:
(1)如果选择图A。
(2)质量相等的纸片和纸团同时释放,纸片比纸团下落得慢。
(3)质量相等的纸片和纸团,它们的重力相等。由于空气的阻力对纸片的影响较大,不能忽略,所以纸片下落速度增大得慢。如果把纸片揉成纸团,空气阻力对纸团的影响较小,纸团下落速度增大得快,所以质量相等的纸片和纸团同时放手,纸片比纸团下落得慢。
方案2:
(1)如果选择图B。
(2)体积相等的铅球和木球同时释放,几乎是同时落地的。
(3)阻力对它们的影响很小,几乎可以忽略,虽然G铅大于G木,但是由于m铅也大于m木,即铅球的惯性比木球大,所以它们获得了相同的加速度。对于同种材料的大、小二球,情况也是如此,它们几乎是同时落地的。即物体下落过程中的运动情况与物体的质量无关。
20.从离地125m的空中由静止开始自由落下一个小球,g取10m/s2,求:
(1)经过多长时间小球落到地面;
(2)从开始下落的时刻起,小球在第1s内通过的位移;
(3)小球落地前最后1s内的位移.
【答案】
【解析】
解:(1)由x=12gt2,得落地时间:t=2xg=2×12510s=5 s.
(2)第1 s内的位移:x1=12gt 12=12×10×12 m=5 m;
(3)因为从开始运动起前4s内的位移为:x4=12gt 42=12×10×42 m=80m.
所以最后1 s内的位移为:x10=x−x9=125m−80 m=45 m.
答:(1)经过5s小球落到地面;
(2)从开始下落的时刻起,小球在第1s内的位移为5m
(3)最后1s内的位移为45m.
相关试卷
这是一份高中物理人教版 (2019)必修 第一册4 自由落体运动课后练习题,共29页。试卷主要包含了自由落体运动,下列说法正确的是等内容,欢迎下载使用。
这是一份高中粤教版 (2019)第四节 自由落体运动优秀当堂检测题,文件包含24自由落体运动作业原卷版docx、24自由落体运动作业解析版docx等2份试卷配套教学资源,其中试卷共16页, 欢迎下载使用。
这是一份人教版 (2019)必修 第一册第二章 匀变速直线运动的研究4 自由落体运动课后测评,文件包含24自由落体运动解析版docx、24自由落体运动原卷版docx等2份试卷配套教学资源,其中试卷共13页, 欢迎下载使用。

