还剩2页未读,
继续阅读
所属成套资源:西南师大版五年级下册信息技术教案
成套系列资料,整套一键下载
第4单元 我来秀一秀——QQ空间、微博的使用 活动1 玩转QQ空间——分享课时1 教案
展开
这是一份第4单元 我来秀一秀——QQ空间、微博的使用 活动1 玩转QQ空间——分享课时1 教案,共4页。
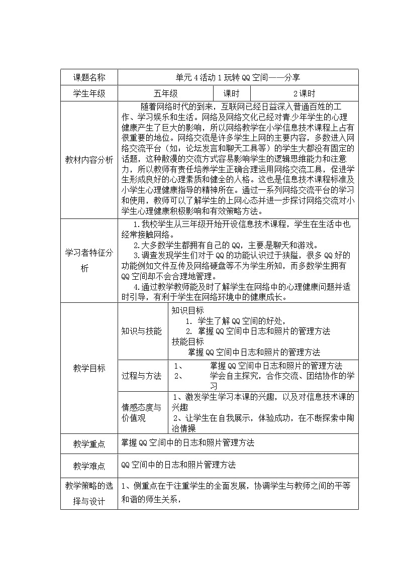
课题名称单元4活动1玩转QQ空间——分享学生年级五年级课时2课时教材内容分析随着网络时代的到来,互联网已经日益深入普通百姓的工作、学习娱乐和生活。网络及网络文化已经对青少年学生的心理健康产生了巨大的影响,所以网络教学在小学信息技术课程上占有很重要的地位。网络交流是许多学生上网的主要内容,多数进入网络交流平台(如:论坛发言和聊天工具等)的学生大都没有固定的话题,这种散漫的交流方式容易影响学生的逻辑思维能力和注意力,所以教师有责任培养学生正确合理运用网络交流工具,促进学生形成良好的心理素质和健全的人格。这也是信息技术课程标准及小学生心理健康指导的精神所在。通过一系列网络交流平台的学习和使用,教师可以了解学生的上网心态并进一步探讨网络交流对小学生心理健康积极影响和有效策略方法。学习者特征分析[来源:学科网]1.我校学生从三年级开始开设信息技术课程,学生在生活中也经常接触网络。2.大多数学生都拥有自己的QQ,主要是聊天和游戏。3.调查发现学生们对于QQ的功能认识过于狭隘,很多QQ好的功能例如文件互传及网络硬盘等不为学生所知,而多数学生拥有QQ空间却不会合理地管理。4.通过教学教师能及时了解学生在网络中的心理健康问题并适时引导,有利于学生在网络环境中的健康成长。教学目标知识与技能知识目标学生了解QQ空间的好处,掌握QQ空间中日志和照片的管理方法技能目标掌握QQ空间中日志和照片的管理方法过程与方法掌握QQ空间中日志和照片的管理方法学会自主探究,合作交流、团结协作的学习情感态度与价值观1、激发学生学习本课的兴趣,以及对信息技术课的兴趣[来源:学科网ZXXK]2、让学生在自我展示,体验成功,在不断探索中陶冶情操教学重点掌握QQ空间中的日志和照片管理方法教学难点QQ空间中的日志和照片管理方法[来源:学,科,网]教学策略的选择与设计1、侧重点在于注重学生的全面发展,协调学生与教师之间的平等和谐的师生关系,2、情景与任务驱动的融合,让学生在体验中感受学习。3、注重学生的实践能力,改变了学生的学习方式,学生变被动学习和主动、愉快的学习,并且通过多种学习方式,获取信息,掌握操作方法。教学环境及资源准备有一个QQ号,已连接互联网并安装有腾讯QQ的计算机,课件教学过程(第一课时)教学过程教师活动学生活动设计意图及资源准备情景导入教师打开一个漂亮的QQ空间,让学生欣赏。(着重展示日志及相册部分)欣赏完后,让学生体会到QQ空间的趣味性,老师揭示课题,与学生一起去探索QQ空间的制作奥秘。欣赏教师QQ空间里面的内容。兴趣是学习的内驱力,也是学习的最好老师,对于学生而言,爱玩仍是他们的天性,为了让学生愿意去学、主动去学,我们必须创设良好的学习氛围,吸引他们的注意力,激发他们的学习兴趣,从而使自己教得轻松,学生学得愉快。新课学习一、接受任务 自主探究 1、出示第一个任务:自学书中26-27页的内容,掌握QQ空间登录的两种方法。2、教师巡视3、叫一生上台演示不同的QQ空间登录方法二、接受任务 演示示范 小组合作完成1、以组为单位,观看微课怎样分享日志部分2、小组分工合作,完成一篇日志的发表(日志内容为所学古诗一首)3、推荐小组成员,边操作边演示边讲解,日志发表步骤。师讲解信纸及工具栏的功能,让我的日志变得更漂亮5、学生继续完成日志的发表6、师展示学生作品三、拓展练习将自己的作文或旅行日记分享到“日志”里,并装扮好。[来源:学科网ZXXK]学生的自学,自主探究进行操作练习,最后以学生边演示边汇报的方式进行评析学生观看微课,并按照微课里的操作步骤,小组分工,完成日志的发表生上机操作,将日志的打扮得更漂亮些给学生难度适当的问题让学生进行自主探究,不但能培养学生学习的自信心,更能很好的培养学生发现问题、解决问题、独立思考问题的建构知识的能力。教是为了达到不教目的,老师的任务不但要让学生掌握并应用知识,更要让学生学会学习,让学生能通过各种途径,自主地获取一些新的知识和技能。学生间的边操作边讨论,能让学生自己去纠正和补充错误的或片面的认识,加深了对当前问题的理解。而学生的汇报不但培养了学生的语言表达能力,也使全体学生对当前知识有了全面的、系统的、正确的认识。最后加上的点拨与知识点的确认,让学生有种恍然大悟的感觉。留给学生充足的时间进行实践以及创作,使他们的学习成就得到充分的展现。通过作品的展示、交流、评价,不仅使学生获得 满足感,同时也使学生实践能力得到了进一步的提高。信息技术的最终目的,是为了让学生通过技能的学习,做出优美的作品,通过此环节的拓展练习,使学生获得成功感,为今后学好信息技术课打下很好的基础。课堂小结通过本课的学习,你收获了什么?你还想了解哪些关于“QQ空间”的知识学生汇报交流给学生留一定的问题让学生课后继续探究,把课堂教学延伸到课外。 板书设计 玩转QQ空间——分享 空间登录 日志发表教学评价设计[来源:Z§xx§k.Com]教学反思
课题名称单元4活动1玩转QQ空间——分享学生年级五年级课时2课时教材内容分析随着网络时代的到来,互联网已经日益深入普通百姓的工作、学习娱乐和生活。网络及网络文化已经对青少年学生的心理健康产生了巨大的影响,所以网络教学在小学信息技术课程上占有很重要的地位。网络交流是许多学生上网的主要内容,多数进入网络交流平台(如:论坛发言和聊天工具等)的学生大都没有固定的话题,这种散漫的交流方式容易影响学生的逻辑思维能力和注意力,所以教师有责任培养学生正确合理运用网络交流工具,促进学生形成良好的心理素质和健全的人格。这也是信息技术课程标准及小学生心理健康指导的精神所在。通过一系列网络交流平台的学习和使用,教师可以了解学生的上网心态并进一步探讨网络交流对小学生心理健康积极影响和有效策略方法。学习者特征分析[来源:学科网]1.我校学生从三年级开始开设信息技术课程,学生在生活中也经常接触网络。2.大多数学生都拥有自己的QQ,主要是聊天和游戏。3.调查发现学生们对于QQ的功能认识过于狭隘,很多QQ好的功能例如文件互传及网络硬盘等不为学生所知,而多数学生拥有QQ空间却不会合理地管理。4.通过教学教师能及时了解学生在网络中的心理健康问题并适时引导,有利于学生在网络环境中的健康成长。教学目标知识与技能知识目标学生了解QQ空间的好处,掌握QQ空间中日志和照片的管理方法技能目标掌握QQ空间中日志和照片的管理方法过程与方法掌握QQ空间中日志和照片的管理方法学会自主探究,合作交流、团结协作的学习情感态度与价值观1、激发学生学习本课的兴趣,以及对信息技术课的兴趣[来源:学科网ZXXK]2、让学生在自我展示,体验成功,在不断探索中陶冶情操教学重点掌握QQ空间中的日志和照片管理方法教学难点QQ空间中的日志和照片管理方法[来源:学,科,网]教学策略的选择与设计1、侧重点在于注重学生的全面发展,协调学生与教师之间的平等和谐的师生关系,2、情景与任务驱动的融合,让学生在体验中感受学习。3、注重学生的实践能力,改变了学生的学习方式,学生变被动学习和主动、愉快的学习,并且通过多种学习方式,获取信息,掌握操作方法。教学环境及资源准备有一个QQ号,已连接互联网并安装有腾讯QQ的计算机,课件教学过程(第一课时)教学过程教师活动学生活动设计意图及资源准备情景导入教师打开一个漂亮的QQ空间,让学生欣赏。(着重展示日志及相册部分)欣赏完后,让学生体会到QQ空间的趣味性,老师揭示课题,与学生一起去探索QQ空间的制作奥秘。欣赏教师QQ空间里面的内容。兴趣是学习的内驱力,也是学习的最好老师,对于学生而言,爱玩仍是他们的天性,为了让学生愿意去学、主动去学,我们必须创设良好的学习氛围,吸引他们的注意力,激发他们的学习兴趣,从而使自己教得轻松,学生学得愉快。新课学习一、接受任务 自主探究 1、出示第一个任务:自学书中26-27页的内容,掌握QQ空间登录的两种方法。2、教师巡视3、叫一生上台演示不同的QQ空间登录方法二、接受任务 演示示范 小组合作完成1、以组为单位,观看微课怎样分享日志部分2、小组分工合作,完成一篇日志的发表(日志内容为所学古诗一首)3、推荐小组成员,边操作边演示边讲解,日志发表步骤。师讲解信纸及工具栏的功能,让我的日志变得更漂亮5、学生继续完成日志的发表6、师展示学生作品三、拓展练习将自己的作文或旅行日记分享到“日志”里,并装扮好。[来源:学科网ZXXK]学生的自学,自主探究进行操作练习,最后以学生边演示边汇报的方式进行评析学生观看微课,并按照微课里的操作步骤,小组分工,完成日志的发表生上机操作,将日志的打扮得更漂亮些给学生难度适当的问题让学生进行自主探究,不但能培养学生学习的自信心,更能很好的培养学生发现问题、解决问题、独立思考问题的建构知识的能力。教是为了达到不教目的,老师的任务不但要让学生掌握并应用知识,更要让学生学会学习,让学生能通过各种途径,自主地获取一些新的知识和技能。学生间的边操作边讨论,能让学生自己去纠正和补充错误的或片面的认识,加深了对当前问题的理解。而学生的汇报不但培养了学生的语言表达能力,也使全体学生对当前知识有了全面的、系统的、正确的认识。最后加上的点拨与知识点的确认,让学生有种恍然大悟的感觉。留给学生充足的时间进行实践以及创作,使他们的学习成就得到充分的展现。通过作品的展示、交流、评价,不仅使学生获得 满足感,同时也使学生实践能力得到了进一步的提高。信息技术的最终目的,是为了让学生通过技能的学习,做出优美的作品,通过此环节的拓展练习,使学生获得成功感,为今后学好信息技术课打下很好的基础。课堂小结通过本课的学习,你收获了什么?你还想了解哪些关于“QQ空间”的知识学生汇报交流给学生留一定的问题让学生课后继续探究,把课堂教学延伸到课外。 板书设计 玩转QQ空间——分享 空间登录 日志发表教学评价设计[来源:Z§xx§k.Com]教学反思
相关资料
更多

