还剩3页未读,
继续阅读
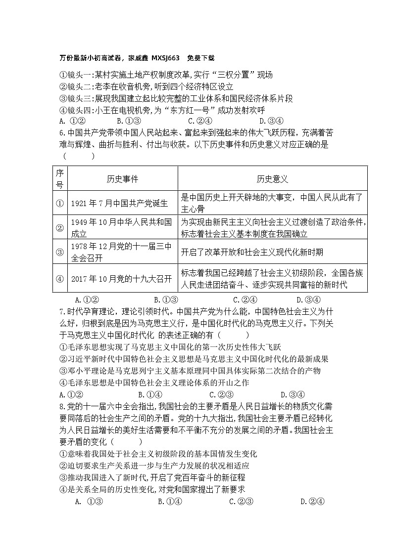
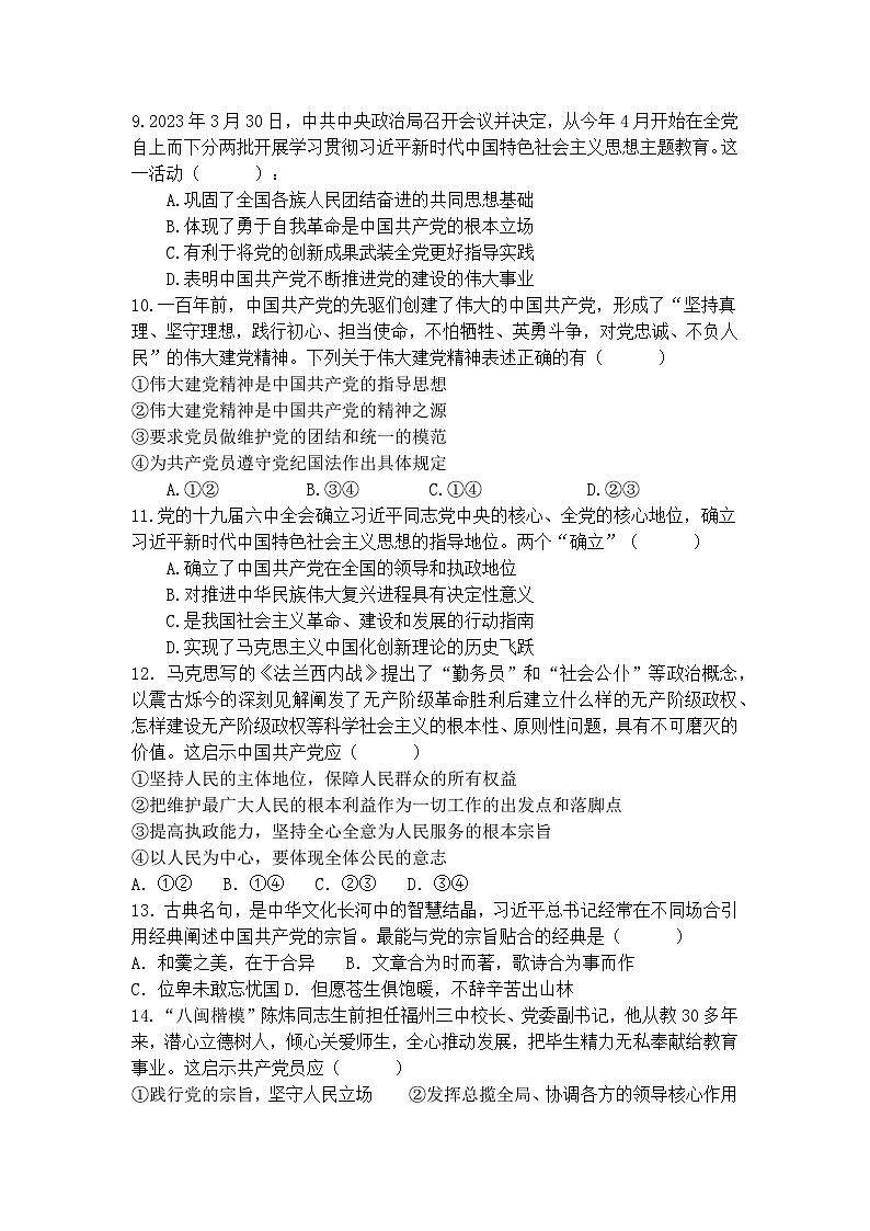
22,广西南宁市第二中学2023-2024学年高一下学期第一次月考政治试卷
展开相关试卷
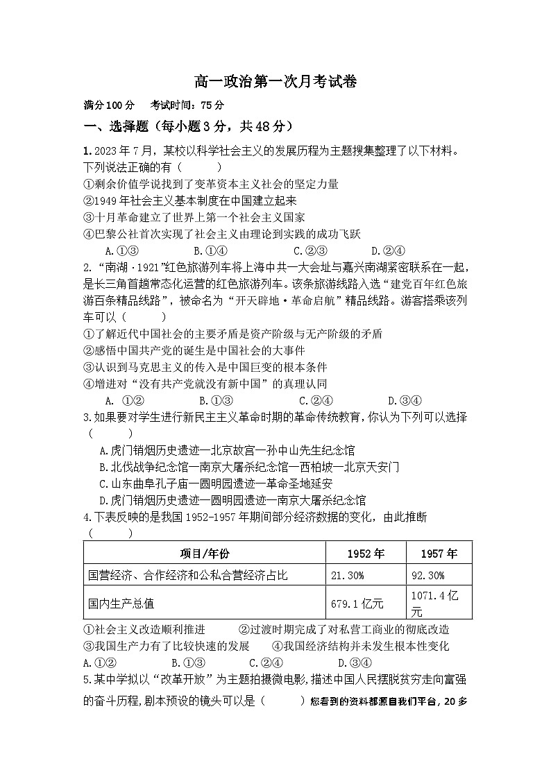
53,广西钦州市第四中学2023-2024学年高一上学期10月考试政治试卷:
这是一份53,广西钦州市第四中学2023-2024学年高一上学期10月考试政治试卷,共6页。试卷主要包含了单选题等内容,欢迎下载使用。
2023-2024学年广西浦北中学高一上学期10月月考政治试题含解析:
这是一份2023-2024学年广西浦北中学高一上学期10月月考政治试题含解析,共17页。试卷主要包含了答非选择题时,必须使用0等内容,欢迎下载使用。
南阳中学第二学期高一政治第一次月考试卷及答案:
这是一份南阳中学第二学期高一政治第一次月考试卷及答案,共9页。

