资料中包含下列文件,点击文件名可预览资料内容
还剩3页未读,
继续阅读
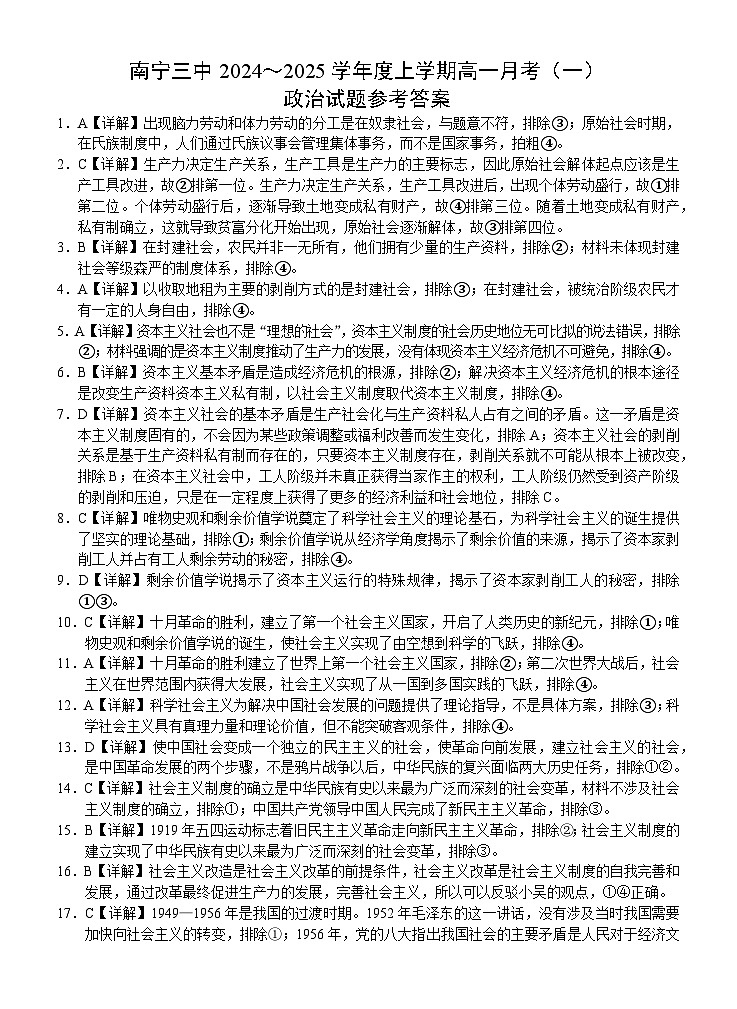
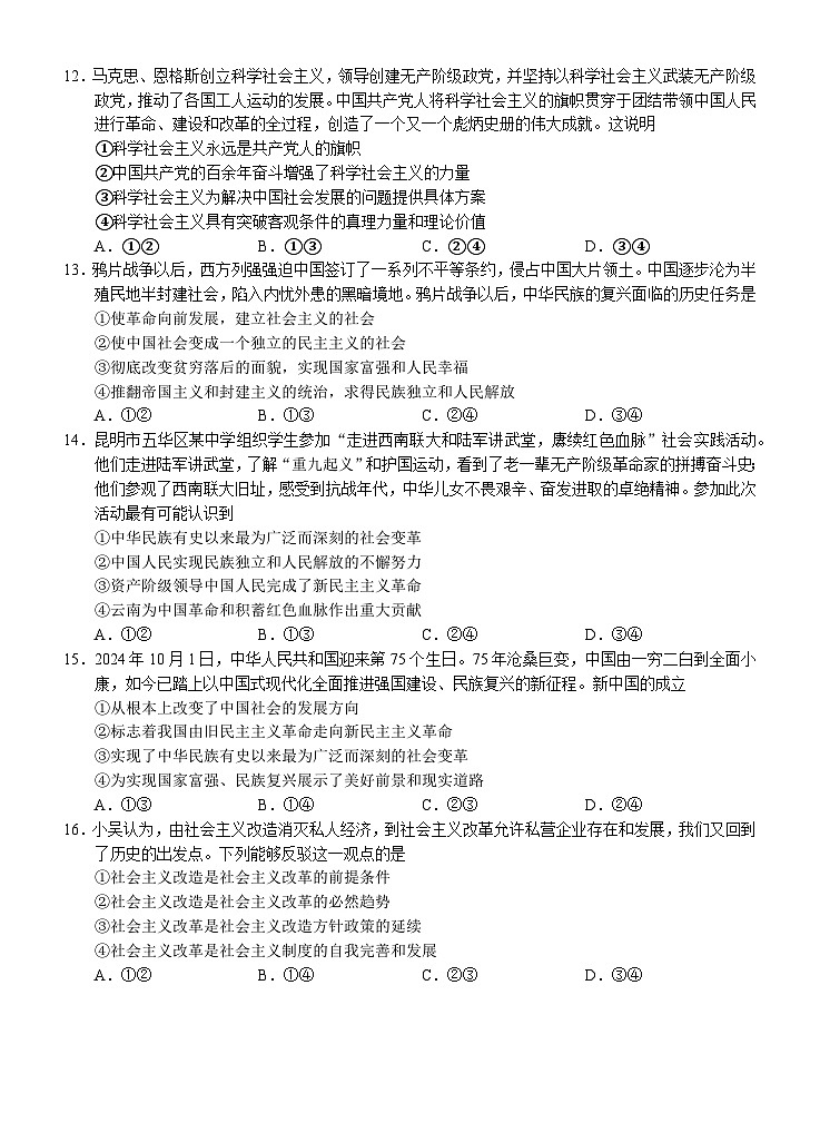
广西壮族自治区南宁市第三中学2024-2025学年高一上学期10月月考政治试题
展开相关试卷
山东省淄博实验中学2024-2025学年高一上学期10月月考政治试题:
这是一份山东省淄博实验中学2024-2025学年高一上学期10月月考政治试题,共6页。试卷主要包含了恩格斯说,“大道之行也,天下为公”,在生产力和生产关系的相互关系中,《共产党宣言》指出等内容,欢迎下载使用。
山东省临沂第三中学2024-2025学年高一上学期10月月考政治试题:
这是一份山东省临沂第三中学2024-2025学年高一上学期10月月考政治试题,文件包含高一政治10月月考试题docx、高一政治10月月考测试答案docx、2024级高一政治10月份月考pdf等3份试卷配套教学资源,其中试卷共8页, 欢迎下载使用。
黑龙江省哈尔滨市第三中学校2024-2025学年高一上学期10月月考政治试题:
这是一份黑龙江省哈尔滨市第三中学校2024-2025学年高一上学期10月月考政治试题,共7页。

