所属成套资源:【讲通练透】最新高考地理一轮复习讲义+练习+测试(全国通用)
最新高考地理一轮复习【讲通练透】 第30讲 中国国家发展战略举例(讲通)
展开
这是一份最新高考地理一轮复习【讲通练透】 第30讲 中国国家发展战略举例(讲通),文件包含第30讲中国国家发展战略举例讲义原卷版docx、第30讲中国国家发展战略举例讲义解析版docx等2份试卷配套教学资源,其中试卷共58页, 欢迎下载使用。
1、重书本抓主干。从最原始的概念入手,把这些概念都弄清,千万不要混淆一些概念,根底知识,这点来说就是地理成功的一半掌握了,这些根底东西一定要掌握非常好,才能灵敏运用。
2、重原理抓过程。我们必须从根底知识抓起,扎扎实实,一步一个脚印地过地理原理关。如:气温与气压的关系;海陆热力差异形成的季风与季风气候;生态平衡的条件等。
3、勤归纳会比较。要勤于考虑,注重平时的积累,将知识整理归纳形成主干,构建自己的思维导图。用联络的方法来表达头脑中的概念、思想和理论,把隐性的知识显性化、可视化。
4、多读图勤考虑。地理学习的灵魂是地图的阅读和使用,地图是学习地理必不可少的工具,没有地图就没有地理学,地图是我们获得地理知识的重要工具,地理学习不可以分开地图。
5、重标准有条理。答题标准、有条理是文科综合的得分重要法宝,因此学生在平时就要注重培养标准做题的才能,以进步得分率。
第30讲 中国国家发展战略举例
考点一 建设主体功能区与推动区域协调发展
知识点1 建设主体功能区(基础)
概念
我国国土辽阔,区域差异大。一个区域可以同时具有多种功能,其中最主要、最核心的功能被称为主体功能。
(2)意义
建设主体功能区是生态文明理念下提出的国土开发和保护重大战略。
主体功能区规划促使区域发展由盲目追求经济增长,转向依据主体功能因地制宜、有序开发。
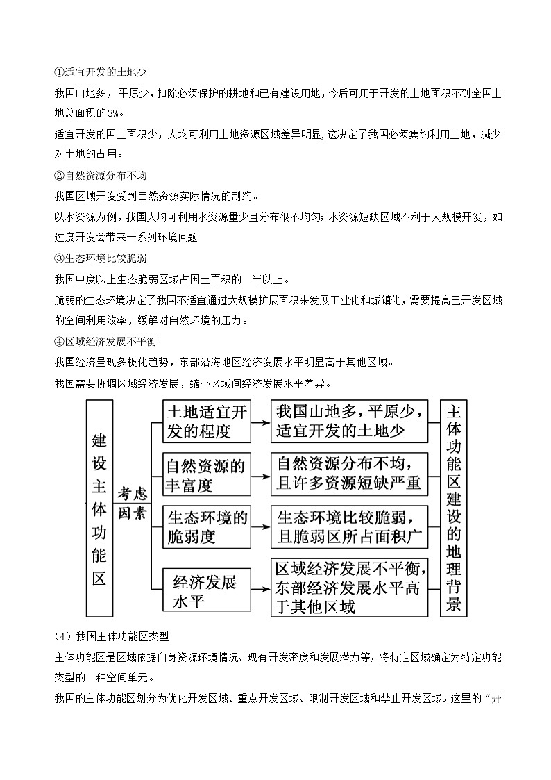
(3)地理背景
①适宜开发的土地少
我国山地多, 平原少,扣除必须保护的耕地和已有建设用地,今后可用于开发的土地面积不到全国土地总面积的3%。
适宜开发的国土面积少,人均可利用土地资源区域差异明显,这决定了我国必须集约利用土地,减少对土地的占用。
②自然资源分布不均
我国区域开发受到自然资源实际情况的制约。
以水资源为例,我国人均可利用水资源量少且分布很不均匀;水资源短缺区域不利于大规模开发,如过度开发会带来一系列环境问题
③生态环境比较脆弱
我国中度以上生态脆弱区域占国土面积的一半以上。
脆弱的生态环境决定了我国不适宜通过大规模扩展面积来发展工业化和城镇化,需要提高已开发区域的空间利用效率,缓解对自然环境的压力。
④区域经济发展不平衡
我国经济呈现多极化趋势,东部沿海地区经济发展水平明显高于其他区域。
我国需要协调区域经济发展,缩小区域间经济发展水平差异。
(4)我国主体功能区类型
主体功能区是区域依据自身资源环境情况、现有开发密度和发展潜力等,将特定区域确定为特定功能类型的一种空间单元。
我国的主体功能区划分为优化开发区域、重点开发区域、限制开发区域和禁止开发区域。这里的“开发”特指大规模的工业化、城镇化建设。
①优化开发区域
区域特征:是指国土开发密度已经较高、资源环境承载力已经接近饱和的区域。
区域范围:包括环渤海、长江三角洲、珠 江三角洲角3个区域。
主要特点:综合实力较强;经济规模较大;城镇体系比较健全;科学技术创新实力较强。
发展重点:着力引导提升国际竞争力
发展方向:转变经济增长模式;提升参与全球分工与竞争的层次;继续成为带动全国经济社会发展的龙头和我国参与经济全球化的主题区域。
②重点开发区域
区域特征:资源环境承载能力较强、经济和人口集聚条件较好的区域。
区域范围:冀中南地区、太原城市群、江淮地区、中原经济区长江中游区、成渝地区、滇中地区、关中-天水地区、兰州-西宁地区等18个区域。
主要特点:具有一定经济基础,目前开发基础较弱,但未来开发潜力较大。
发展重点:促进新型工业化和城镇化进程。
发展方向:要完善基础设施;改善投资创业环境;促进产业集群发展;承接优先开发区的产业转移等。
③限制开发区域
区域特征:资源环境承载力较弱、大规模集聚经济和人口条件不够好并关系到全国或较大区域范围生态安全的区域。
区域范围:限制开发区域分为两类:一类是农产品主产区,一类是重点生态功能区
①农产品主产区:东北平原、黄淮海平原、长江流域等7个优势农产品主产区和23个产业带。发展重点:大力提高农产品供给能力。
②重点生态功能区:大小兴安岭生态功能区、三江源、黄土高原、云贵高原等25个国家重点生态功能区。发展重点:增强生态服务功能。
发展方向:坚持保护优先、适度开发、点状发展,因地制宜发展特色产业;加强生态修护和环境保护;引导超载人口逐步转移。
④禁止开发区域
区域特征:依法设立生物各类自然保护区域
区域范围:国家级自然保护区、世界文化自然遗产、国家级风景名胜区、国家森林公园和国家地址公园。
发展重点:加强监管
发展方向:实施强制性保护,控制人为因素对自然生态的干扰;严禁不符合主体功能定位的开发活动。
不同主体功能区之间的关系:
优化开发区域要通过向重点开发区域转移产业,减轻人口、资源大规模跨区域流动和生态环境的压力
重点开发区域要促进产业集群发展,增强承接限制开发和禁止开发区域超载人口的能力
限制开发、禁止开发区域要通过生态建设和环境保护,提高生态环境承载能力,逐步成为全国或区域性的生态屏障和自然文化保护区域
各类主体功能区在我国经济社会发展中都很重要,只是主体功能不同,发展的首要任务不同。明确一定区域的主体功能,并不排斥该区域发挥其他功能。
我国主体功能区类型小结
建设主体功能区是生态文明理念下国土开发和保护的重大战略。图为福建省主体功能区规划示意图。完成下面小题。
1.图中①代表( )
A.优化开发区域B.重点开发区域C.限制开发区域D.禁止开发区域
2.福州所在区域的主体功能是( )
A.优化产业结构,促进城镇群协调发展B.开发矿产资源,重点发展第二产业
C.防治水土流失,提高土地生产能力D.保护水源地,提高资源环境承载力
知识点2 推动区域协调发展(基础)
新时期我国强调区域协调发展,明确提出继续推动东部、中部、西部、东北四大地区协调发展战略,重点推进长江经济带发展、京津冀协同发展、粤港澳大湾区建设,以国家级经济带为骨架,以区域中心增长极为节点,以县域发展为基础,形成覆盖全国的区域发展新战略。同时,支持革命老区、民族地区、边疆地区、贫困地区加快发展。提升国家海洋战略,坚持陆海统筹,建设海洋强国。
区域发展战略:指对一定区域的经济社会发展和生态环境保护作出的整体谋划。
我国幅员辽阔、人口众多,在自然条件、历史基础、社会经济发展水平等方面存在着较大的差别,由此形成了显著的区域发展差异。进入 21 世纪后,国家根据全国各地的自然条件、经济基础、发展水平和对外开放程度,把全国划分为东部、中部、西部和东北四大地区,旨在促进区域协调发展。
制定区域发展战略的目的:
为逐步缩小我国区域发展差距,近年来,国家制定了各有侧重的区域发展战略,如长江经济带发展战略、京津冀协同发展战略、粤港澳大湾区等。
国家区域发展战略举例:
(1)长江经济带
概况:长江经济带横跨我国东中西三大区域,覆盖11个省出级行政区,面积占全国的21%,人口和经济总量均超过全国的40%
长江经济带是我国重要的内河经济带,具有独特优势和巨大发展潜力
区位优势:交通便利,区位优势明显;资源储量充足,种类丰富;工业基础雄厚,产业优势明显;城市密集,市场广阔。
战略定位:具有全球影响力的内河经济带;东中西互动合作的协调发展带;沿海、沿江、沿边全面推进的对外开放带;生态文明建设的示范带。
发展措施:建设沿江绿色生态走廊;建设综合立体交通走廊;推进新型城镇化,优化产业布局。
发展规划:长江经济带的发展规划明确提出要形成“一轴、两翼、三极、多点”的空间格局,建立区域协同合作机制,更好地推进长江上下游协同发展、东中西部互动合作
“一轴”是以长江黄金水道为依托,发挥上海、武汉、重庆的核心作用
“两翼”分别指沪瑞和沪蓉南北两大运输通道
“三极”指的是长江三角洲、长江中游和成渝三个城市群
“多点”是指发挥三大城市群以外地级城市的支撑作用
(2)京津冀协同发展
京津冀协同发展是京津冀三地作为一个整体协同发展,推动京津冀协同发展是重大国家战略之一。战略的核心是有序疏解北京非首都功能,调整区域经济结构和空间结构,探索出一种人口经济密集地区优化开发的模式,促进区域协调发展。
协同发展:指协调两个或者两个以上的不同资源或者个体,相互协作完成某一目标,达到共同发展的双赢和多赢效果。
京津冀协同发展的原因:京津冀各自独立发展存在问题,人口和产业分布不均衡,同质化竞争严重,区域发展差距悬殊;京津冀协同发展具有重要意义——疏解北京的非首都功能;优化京津冀经济结构和空间结构,改善生态环境,促进区域协调发展,为其他地区协同发展提供示范作用。
基本内涵:打造“两核三轴一带” ,两核”指北京和天津;“三轴”指“京—津”主轴,“京—保—石”拓展轴和“京—唐—秦”拓展轴; “一带”指沿海经济带。
总体思路:确立北京政治、文化、科技创新、国际交往的中心地位;定位天津为全国先进制造研发基地、国际航运核心区、金融创新示范区、改革开放先行区;河北定位为四个基地。
京津冀协同发展的地理背景及其对协同发展影响
发展条件:三地历史悠久;地理位置重要;资源优势明显;港口多,海岸线长;科技资源人力资源富集。
发展方向:加快推进产业对接协作,理顺三地产业发展链条;调整优化城市布局和空间结构,促进城市分工协作,提高城市群一体化水平;扩 大生态空间,加强生态环境保护合作;构建现代化交通网络系统,构建互联互通综合交通网络;加快推进市场一体化进程,推动各种要素按照市场规律在区域内自由流动和优化配置。
主要措施路径:
京津冀协同发展的意义
①促进区域间产业的转移与扩散,加强区域的分工与合作。
②探索中国特色“大城市病”治理道路,为人口、经济密集地区优化发展探索新模式。
③有力推进构建跨区域协同创新共同体,打造全国创新驱动经济增长新引擎,建设以首都为核心的世界级城市群。
④探索协同发展的新机制,为全国区域协调发展体制机制创新提供新经验。
⑤有利于加快生态环境保护,建设全国生态修复环境改善示范区,实现区域更高层次、更高水平发展。
粤港澳大湾区
发展条件:区位优势明显;经济实力雄厚;创新要素集聚;国际化水平领先;合作基础良好。
发展方向:完善城市群和城镇发展体系;建设国际科技创新中心;加快基础设施互联互通;构建具有国际竞争力的现代产业体系;推进生态文明建设;建设宜居宜业宜游的优质生活圈。
总结:正确认识现阶段我国的区域协调发展战略
(1)存在的主要问题
(2)主要对策
协调度反映系统或系统内部要素之间在发展过程中彼此和谐一致的程度。长江经济带钢铁产量占全国总产量36%,钢铁工业污染物成为区域工业最大的污染源。2018年4月26日,在武汉召开的深入推动长江经济带发展会议上决定,要探索出一条生态优先、绿色发展的新路子,使长江经济带成为引领我国经济高质量发展的主力军。下图示意2000-2016年长江经济带钢铁工业、生态环境、区域经济的协调度变化。据此完成下题。
1.该时期长江经济带( )
A.钢铁工业与区域经济协调度波动趋势较为一致
B.生态环境协调度先降后升,环境质量日趋向好
C. 2000年到2006年区域经济协调度迅速提高,生态环境日趋恶化
D.2010年经济高协调度以钢铁工业超负荷运转和牺牲环境为代价
2.有利于长江经济带钢铁工业持续发展的措施是( )
A.鼓励创新,提技术 B.降低能耗,零排放
C.关闭高炉,去产能 D.整合工厂,增产量
考点二 拓展蓝色经济空间与维护海洋权益
知识点1 拓展蓝色经济空间(基础)
(1)开发海洋的必要性
在陆地资源开发程度接近饱和的今天,开发海洋国土、建设海洋强国已经成为我国的重要战略。当前,我国经济已发展成为高度依赖海洋的外向型经济,对海洋资源、空间的依赖程度大幅提高,在管辖海域外的海洋权益也需要不断进行维护和拓展,这些都需要通过建设海洋强国加以保障。
海洋强国:在开发海洋、利用海洋、保护海洋、管控海洋方面拥有强大综合实力的国家。
(2)海洋国情
我国的海洋国情:
①海域辽阔,海岸线漫长,大陆架宽广,岛屿众多
②自北向南跨越温带、亚热带、热带,季风特征显著,热带气旋影响大;渤海和黄海北部沿岸冬季海面有结冰
③海洋资源十分丰富:油气资源和金属矿物储量较多;海洋生物种类繁多,渔场面积广阔;还有可转化为动力的潮汐能、波浪能等海洋能
④海洋灾害种类多,包括风暴潮 海冰 海水入侵
⑤海洋拥有多种海洋生态系统类型,包括入海河口、珊瑚礁、红树林等
⑥海洋环境状况不容乐观:海洋污染蔓延的势头虽然得到一定程度的缓解,但海洋环境质量恶化的总趋势仍未得到有效遏制。河口、海湾以及大中城市邻近海域污染严重:海洋生态破坏加剧
(3)建设海洋强国战略
拓展蓝色经济空间,发展海洋经济,科学开发海洋资源,保护海洋生态环境,维护海洋权益,是建设海洋强国战略的重要举措
主要措施:拓展蓝色经济空间,要立足于保护海洋生态环境,清晰规划海洋空间利用格局,提高海洋空间利用效率,提升海洋可持续发展能力
(4)海洋经济开发格局
一带:海岸带。
九区:辽东半岛海域、渤海湾海域、山东半岛海域、苏北海域、长江口及其两翼海域、海峡西部海域、珠江口及其两翼海域、北部湾海域、海南岛海域。
多点:重点城市、重点产业区和重大基础设施建设区。
知识点2 维护海洋权益(基础)
(1)海洋权益重要性:
海洋既是人类赖以生存发展的资源宝库和环境保障,也是国际政治、经济、科技和军事竞争与合作的平台。
对海洋权益的争夺,从过去主要围绕军事目标、战略要地和海峡通道,发展到更广阔的海洋资源及其他相关经济利益。
(2)概念:国家领土向海洋延伸形成的一些权利和利益。
(3)范围:一国可主张海洋权益的范围包括本国的内水和领海,还包括本国管辖的毗连区、专属经济区,以及大陆架海床和底土等。(包括海洋政治权益、海洋经济权益、海洋安全利益、海洋科学利益和海洋文化利益。)
(4)我国海洋权益的依据
依据:《联合国海洋法公约》和我国的《中华人民共和国领海及毗连区法》《中华人民共和国专属经济区和大陆架法》等相关法律。
《联合国海洋公约》包括两个方面:
对传统的基本海洋法律制度进行了细化和完善。如领海、毗连区、大陆架和公海等。
制定了许多新的海洋法律制度。如专属经济区、用于国际航行的海峡、群岛国、岛屿、国际海底区域、海洋科学技术和海洋环境保护等制度。
(5)我国海洋概况
(6)南海诸岛与钓鱼岛及其附属岛屿
1)中国对南海诸岛的权利:
中国对南海诸岛,包括东沙群岛、西沙群岛、中沙群岛和南沙群岛以及200多个岛、礁、沙、滩等拥有主权。
中国南海诸岛拥有内水、领海和毗连区,中国南海诸岛拥有专属经济区和大陆架;中国在南海拥有历史性权利。
中国在南海拥有历史性权利的依据:
①有据可查的中国人民在南海的活动已有2000多年历史。
②中国最早发现、命名和开发利用南海诸岛及相关海域。
③中国最早并持续、和平、有效地对南海诸岛及相关海域行使主权和管辖,确立了在南海的领土主权和相关权益。
2012年,我国为便于对西沙群岛、南沙群岛和中沙群岛进行有效的行政管理,在海南省设立三沙市,把永兴岛作为三沙市市政府驻地。
在永兴岛上设立三沙市对维护我国海洋权益的重要意义:
有利于加强我国对南海岛礁及海域的有效管理
有利于强化海洋国土意识,巩固国家安全
有利于促进海洋资源的开发
我国解决南海问题的策略:
“主权属我、搁置争议、共同开发”
积极采取立法和执法行动。签署并批准了《联合国海洋法公约》,签署了《南极条约》,出台了《中华人民共和国领海及毗连区法》和《中华人民共和国专属经济区和大陆架法》等国内法律,并积极加强海上政府监管,提升海上执法能力。
2)钓鱼岛及其附属岛屿
钓鱼岛及其附属岛屿,总面积约5.69平方千米,主要由钓鱼岛、黄尾屿、赤尾屿等岛礁组成。
①是中国人最早发现、命名和利用的。
②历史上已经纳入中国海防管辖范围。
③在地质上,地处我国东海大陆架,是台湾东部山岭的自然延伸,与琉球群岛以冲绳海槽隔开。
(7)维护海洋权益的意义
维护海洋权益不仅可以为海洋开发活动提供和平、稳定的周边及外部环境,能够巩固海防,打击海上恐怖活动、走私和跨国犯罪,营造和平、良好的国际海上安全秩序。
意义:①有利于扩大资源保有量;②保护海洋环境;③有利于巩固国家安全;④维护国家主权和领土完整;⑤强化全面海洋意识,树立海洋国土观念。
(8)维护海洋权益的措施
①加强海上执法机构能力建设,统筹运用各种手段维护和拓展海洋权益。
②积极参与国际和地区海洋秩序的建立和维护,完善与周边国家的合作。
③进一步完善涉海对话合作机制,加强海洋战略设计,制定海洋基本法。
(9)海洋权益与发展战略对我国的重要意义
案例:自2015年5月开始,中国陆续在南海的华阳、赤瓜、渚碧、永暑、美济礁上建造了5座大型灯塔。这5座灯塔均为大型多功能灯塔,可提供综合导航助航服务。塔高在50 ~ 55米之间,夜间发白光,灯光射程22海里。
思考: 我国在南海岛礁上建设灯塔的作用以及对我国海洋发展战略的意义。
山东省是我国海洋大省,山东半岛蓝色经济区是我国第一个以海洋经济为主题的区域发展战略经济区。下图为山东半岛蓝色经济区位置。据此完成1、2题。
1.我国在山东半岛所临海域维护的海洋权益主要有( )
①内水权益 ②领海权益
③毗连区权益 ④专属经济区权益
⑤公海权益
A.①②③④⑤ B.①②④⑤
C.②③④⑤ D.①②③④
2.甲、乙两处海岸类型及其开发利用的主要方向搭配正确的是( )
A.甲-淤泥质海岸 滩涂养殖业
B.甲-基岩海岸 建港口
C.乙-淤泥质海岸 旅游业
D.乙-基岩海岸 开辟盐田
湾区
湾区是三面环陆,一面向海的区域。全球60%的经济总量、75%的大城市、70%的工业资本和人口集中在距海岸100千米范围的湾区内。全球四大湾区(纽约湾区、旧金山湾区、东京湾区、粤港澳湾区)经历四个发展阶段,成为全球顶级城市群和经济中心。据此完成下题。
1.各湾区成长为世界经济中心的基础条件是( )
A.腹地广阔 B.港口优良
C.人力丰富 D.政策优惠
2.世界顶级城市群大多分布在湾区,其产业发展的一般顺序为( )
A.创新经济—港口经济—服务经济—工业经济
B.创新经济—工业经济—服务经济—港口经济
C.港口经济—服务经济—工业经济—创新经济
D.港口经济—工业经济—服务经济—创新经济
3.全球四大湾区中城市等级体系与其他湾区明显不同的是( )
A.纽约湾区 B.旧金山湾区
C.东京湾区 D.粤港澳湾区
知识点拨:湾区是指由一个海湾或相通的若干个海湾、港湾,邻近岛屿共同组成的区域。当今世界,湾区已成为带动全球经济发展的重要增长极和引领技术革命的领头羊,由此衍生出来的经济效应被称为“湾区经济”。东京湾区、纽约湾区、旧金山湾区是世界公认的三大知名湾区。
(2021·江苏卷)近年我国印发了《粤港澳大湾区发展规划纲要》,将珠三角城市群(广东省9个城市)升级为粤港澳大湾区(9+2)。下图为粤港澳大湾区范围图。据此完成1~3题。
1.相比京津冀、长三角城市群,珠三角城市群更易建立区域统一大市场的有利条件是( )
A.行政管辖关系 B.经济发展水平
C.风俗习惯差异 D.人口规模结构
2.粤港澳大湾区空间结构更接近( )
A.单核多中心结构 B.双核多中心结构
C.多中心网络结构 D.核心边缘结构
3.将粤港澳大湾区定位为世界级城市群,香港发挥的最大优势体现在( )
A.旅游观光 B.生产加工
C.消费市场 D.对外联系
4.(2021·天津卷)读图文材料,回答下列问题。
“京津冀协同发展”是我国发展战略之一。京津冀交通一体化、生态环境保护、产业升级转移被确定为京津冀协同发展要率先取得突破的重点领域。
北京的非首都功能向周边地区转移,天津市、河北省成为制造业的主要承接地。
(1)说明天津武清区承接北京先进制造业的优势条件。
(2)图中所示区域内规划修建一条轻轨客运铁路。说明这一举措对促进京津冀交通一体化的意义。
(3)历史上的天津因运河而兴,运河文化是天津地域文化之一。京津冀三地正在共同建设运河文化带,你认为天津市应当采取哪些措施,保护性开发运河文化遗产。
考点分布
教学目标
核心素养
命题趋势
国家发展战略与区域协调
2022天津卷,16(3)题,4分
2021天津卷,16题,18分
2021江苏卷,20-22题,6分
2020浙江1月卷,28题,12分
2020山东卷,5-6题,6分
2019北京卷,5题,4分
2018天津卷,14题,21分
区域认知:结合实例,了解我国主体功能区的类型;理解我国的海洋国情。
综合思维:结合实例,说明我国海洋发展战略与维护国家海洋权益的措施。
人地协调观:结合实例,说明我国推动区域协调发展的战略。
地理实践力:运用所学知识,总结区域发展中的问题,能够证明我国领海及海洋权益的合法性。
考频很低,属于新教材内容,相关的练习和模拟试题都非常少。
理解相关概念即可。
海洋权益
2020全国卷Ⅰ,7-8题,8分
海洋发展战略
海洋发展现状
战略措施
提高全民族的海洋意识
由于历史上长期受农耕文明的影响,海洋意识薄弱,重陆轻海,错失海洋大发展机遇
提高全民族的海洋意识,关心海洋、认识海洋、经略海洋,把我国建设成为海洋经济发达、科技先进、生态健康、安全稳定、管控有力的新型海洋强国
发展海洋经济
我国海洋经济发展迅速,海盐生产、海洋水产等传统产业长期居世界第一,海洋石油天然气开发、滨海旅游业和海洋信息服务等新兴产业增长迅速。但是,海洋产值占国内生产总值相对较小
进一步优化产业结构,增强海洋科技自主创新及远洋开发能力,提高海洋资源开发能力,推动海洋经济的发展向质量效益型转变
维护国家海洋权益
海域划界做好两手准备:一是友好协商,二是坚决反对别国侵占我国海洋权益的行为
对于历史原因造成的海域划界争端,我国政府坚持友好协商的基本方针,运用政治、法律、军事、外交等多种手段,在“多赢”基础上解决海上纷争。建设强大的现代化人民海军,维护自身海洋安全和利益,实现海洋维权
保护海洋环境
我国入海河流污染物排放量大,局部海域污染严重,近岸海域海水富营养化问题突出,赤潮等海洋生态灾害时有发生
我国现已规划和建设全国海洋主体功能区,统筹陆源污染防治与海洋生态环境保护和修复
划分
相关权益
领海
邻接陆地领土和内水的一带海域。其宽度从领海基线量起,最宽不超过12海里
沿海国在领海内享有的主权及其上空和海床、底土。外国船舶享有无害通过权
内水
是领海基线向陆地一侧的水域,包括沿海国沿岸的河口、港口、海湾、海峡等
与陆地领土的地位相同,享有完全的排他性主权
毗连区
从领海基线量起,向海宽度不超过24海里
沿海国在其毗连区内具有防止和惩处在其领土或领海内违反其海关、财政、移民或卫生的法律和规章事项的管制权
大陆架
大陆架包括沿海国以外依其领陆的全部自然延伸,扩展到大陆边缘外缘的海底区域的海床和底土
沿海国家享有勘探、开发包括海床、底土的自然资源的主权权利。其他国家享有在大陆架上铺设海底电缆和管道的权利,以及航行和飞越的自由
专属经济区
是在领海以外并邻接领海的一带海域
沿海国享有勘探、开发、养护、管理自然资源的主权和建造人工岛屿、设施和结构及从事科学研究、海洋环境保护等管辖权。所有国家享有航行、飞越、铺设海底电缆和管道等的权利,但必须遵守沿岸国的有关法律和规章
公海
内水、领海、群岛水域和专属经济区以外不受任何国家主权管辖和支配的海洋部分
是全人类的共同财富,对所有国家开放,对于公海上的海盗行为、走私毒品等罪行,各国都可依法行使管辖权
国际
海底
区域
指国家管辖范围以外的海床和洋底及其底土
国际海底区域及其资源为全人类共同的财产
相关试卷
这是一份最新高考地理一轮复习【讲通练透】 第23讲 城镇化(讲通),文件包含第23讲城镇化讲义原卷版docx、第23讲城镇化讲义解析版docx等2份试卷配套教学资源,其中试卷共82页, 欢迎下载使用。
这是一份最新高考地理一轮复习【讲通练透】 第21讲 人口迁移(讲通),文件包含第21讲人口迁移讲义原卷版docx、第21讲人口迁移讲义解析版docx等2份试卷配套教学资源,其中试卷共74页, 欢迎下载使用。
这是一份最新高考地理一轮复习【讲通练透】 第16讲 植被和土壤(讲通),文件包含第16讲植被和土壤讲义原卷版docx、第16讲植被和土壤讲义解析版docx等2份试卷配套教学资源,其中试卷共70页, 欢迎下载使用。

