所属成套资源:【讲通练透】最新高考地理一轮复习讲义+练习+测试(全国通用)
最新高考地理一轮复习【讲通练透】 第28讲 交通运输布局对区域发展的影响(讲通)
展开
这是一份最新高考地理一轮复习【讲通练透】 第28讲 交通运输布局对区域发展的影响(讲通),文件包含第28讲交通运输布局对区域发展的影响讲义原卷版docx、第28讲交通运输布局对区域发展的影响讲义解析版docx等2份试卷配套教学资源,其中试卷共38页, 欢迎下载使用。
1、重书本抓主干。从最原始的概念入手,把这些概念都弄清,千万不要混淆一些概念,根底知识,这点来说就是地理成功的一半掌握了,这些根底东西一定要掌握非常好,才能灵敏运用。
2、重原理抓过程。我们必须从根底知识抓起,扎扎实实,一步一个脚印地过地理原理关。如:气温与气压的关系;海陆热力差异形成的季风与季风气候;生态平衡的条件等。
3、勤归纳会比较。要勤于考虑,注重平时的积累,将知识整理归纳形成主干,构建自己的思维导图。用联络的方法来表达头脑中的概念、思想和理论,把隐性的知识显性化、可视化。
4、多读图勤考虑。地理学习的灵魂是地图的阅读和使用,地图是学习地理必不可少的工具,没有地图就没有地理学,地图是我们获得地理知识的重要工具,地理学习不可以分开地图。
5、重标准有条理。答题标准、有条理是文科综合的得分重要法宝,因此学生在平时就要注重培养标准做题的才能,以进步得分率。
第28讲 交通运输布局对区域发展的影响
考点一 交通运输布局对经济的影响
(1)空间上的优化配置
交通运输使区域经济发展所需要的资源、产品、设备、劳动力等要素合理流动,实现空间上的优化配置。
交通运输越便利、快捷,经济各要素的流动速度越快、耗时越短、效率越高,实现的产值也就越大。
(2)缩短区域时空距离
便捷的交通运输缩短了不同区域之间的时空距离。
使一个区域的经济活动可以辐射其他区域,甚至世界各地,从而加快经济发展速度,提升经济发展水平。
实例:沿海地区凭借海运优势,面向国际市场,发展出口加工业、出口创汇农业;一些偏远的边境聚落,依托国际陆路优势,发展成为重要的边境贸易口岸。
(3)带动相关产业的发展
交通运输不只是经济发展的重要因素,其本身也是重要的产业,而且还是经济拉动效应明显的产业。
发展交通运输,可以直接拉动原材料、能源、建筑、旅游行业发展,增加就业。
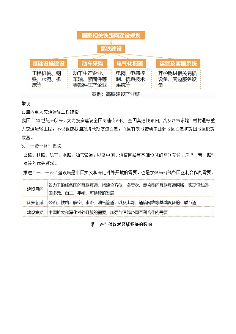
举例
a.国内重大交通运输工程建设
我国自20世纪末以来,大力投资建设全国高速公路网、全国高速铁路网,以及西气东输、村村通等重大交通运输工程,不仅促使我国经济长期高速发展,而且有效地带动中西部地区发展和贫困地区脱贫致富。
b.“一带一路”倡议
公路、铁路、航空、水路、油气管道,以及电网、通信网络等基础设施的互联互通,是“一带一路”建设的优先领域。
推进“一带一路”建设既是中国扩大和深化对外开放的需要,也是加强与沿线各国互利合作的需要。
一带一路”倡议对区域经济的影响
交通运输布局对区域经济效益的影响
交通运输布局对区域社会效益的影响:
①有利于加快经济落后地区的致富速度;
②有利于巩固民族团结和社会稳定;
③有利于巩固国防,保卫边疆。
交通运输对区域经济发展的具体影响
淮安市坐落于江苏省北部,为苏北中心城市之一。近年来,一条条高铁的建设开通,拉近了淮安市与北京、上海、重庆、哈尔滨、兰州等中心城市一。近年来,一条条高铁的建设开通,拉近了淮安市与北京、上海、重庆、哈尔滨、兰州等中心城市和区域之间的时空距离,促进该市高铁经济的蓬勃发展。下图示意江苏省主要高铁线路分布。据此完成下面小题。
1.高铁给淮安市区域发展带来的有利影响是( )
A.城镇居民出行距离延长B.加快名特优农产品生产
C.扩大开放合作的范围D.沿海航运焕发新活力
2.淮安市高铁站核心区适宜布局的产业有( )
A.商品批发业、物流仓储业B.医药工业、石油化学工业
C.观光旅游业、信息咨询业D.商务服务业、旅馆餐饮业
3.淮安市高铁发展会导致一定的生产要素外流,其外流的主要目的地是( )
A.北京B.上海C.重庆D.兰州
截至2022年12月2日,中老铁路开通运营满一年,交出亮眼成绩单,累计发送旅客850万人次、货物1120万吨。中老铁路在中国和东盟间构建起一条便捷物流通道,为沿线发展按下“加速键”。据此完成下面小题。
4.关于中老铁路通车运营的影响,下列说法正确的是( )
①改变老挝经济落后的局面②加快中国劳动力密集型企业的转移
③改变中老两国间的综合运输模式④提高沿线各地的城市等级
A.①②B.①③C.②③D.②④
考点二 交通运输布局对聚落的影响
(1)对城市形成的影响
聚落,尤其是城市,是区域发展的中心,也是区域交通运输网络的节点
交通运输布局及其变化对区域发展的影响,突出表现在对聚落发展的影响。
交通枢纽是旅客和货物集散、周转的地方,并由此吸引餐饮、旅馆、装卸、包装、批发和零售等相关行业在空间上的集聚。
在客、货吞吐量大的交通枢纽,还会集聚与货物相关的制造业,并促进其他产业的发展,往往会形成规模较大的城市,如我国石家庄与株洲。
①内陆城市依托铁路枢纽发展起来
例如,火车拉来的城市
郑州:京广线与陇海-兰新线交会
株洲:京广线与湘黔线-浙赣线交会
宝鸡:陇海-兰新线与宝成线交会
②沿海、沿江城市依托港口、河流发展
举例
赣州,河运的起点
宜宾、重庆、武汉,干支流交汇处
上海、广州,河流入海口
(2)对聚落变化的影响
①交通运输方式的变化对聚落形态变化的影响
②交通运输布局变化对聚落发展速度及形态的影响
案例:古扬州城因大运河兴而兴,因大运河衰而衰。
春秋时期,吴国为北上伐齐运输粮草而开凿“邢沟”。这是京杭大运河最早的河段,至今水运繁忙。
隋唐时期,大运河作为漕运大通道,沿岸城市商业繁荣,扬州以其得天独厚的交通区位成为南北水运中心。
明清时期,扬州凭借水陆交通优势,形成全国最大的海盐集散地,成为商业繁荣的世界级大都市。
19世纪初,随着海运兴起,加之1855年黄河改道,京杭大运河山东段逐渐淤废,扬州交通地位大不如前。20世纪初,海运完全取代运河漕运,同时津浦铁路 (天津一浦口)建成通车,铁路沿线城市迅速崛起,大运河沿岸的扬州地位一落千丈。
1949年以来,京杭大运河经多次整治,通航条件得到了改善。
进入21世纪,扬州交通布局进一步优化,现已建成水、陆、空立体交通运输网络。
③我国有计划地对分散的乡村聚落进行合并,建设相对集中的乡村聚落,新建的乡村聚落一般临近区域主要公路。
④交通不便的分散的乡村聚落会逐渐消失。
知识拓展:交通运输布局对商业网点的影响
①交通干线交汇处往往有利于商业网点的形成
②交通条件的改变对商业网点的影响
交通建设的意义
区域交通运输发展与城市区域扩张相互影响。某县级城市临近长江,历史悠久,早期城区扩张缓慢,上世纪90年代后扩张迅速。下图示意该城市1990年城区范围(老城区)及现今主要交通线分布,其中火车站建于1934年,高铁站建于2020年。据此完成下面小题。
1.相对于1990年城区,现今该城市扩张面积最小的区域在( )
A.东侧B.南侧C.西侧D.北侧
2.现今的皖赣线及其火车站可能会( )
①促进城区沿东西方向扩张②退化为以货运为主③增加新城区规划建设难度④妨碍高速公路通行
A.①②B.②③C.①④D.③④
3.新建高铁站选址在老城区南侧主要是考虑( )
A.公路走向B.科技水平C.地形起伏D.区域发展
01 港珠澳大桥
我国北方首条跨海沉管隧道--大连湾海底隧道正式通车。大连湾海底隧道工程连接大连湾两岸,打造了城市内部跨海跨江连接、服务城市发展的典范,构建起大连湾南北5分钟“便民生活圈”。据此完成下面小题。
1.相较于港珠澳大桥沉管隧道,施工人员修建大连湾海底隧道时需要克服( )
A.寒冷天气B.台风天气C.湿热天气D.暴雨天气
2.相较于修建跨海大桥,修建海底隧道的优势在于( )
A.修建成本更低B.通行速度更快C.对环境影响小D.受天气影响小
3.修建大连湾海底隧道,对该地产生的积极影响有( )
①吸引商业布局沿线②加强区域经济合作
③完善区域交通网络④改善海洋污染问题
A.①②B.③④C.①④D.②③
知识点拨:
港珠澳大桥是中国境内一座连接香港、珠海和澳门的桥隧工程,位于中国广东省珠江口伶仃洋区域内,为珠江三角洲地区环线高速公路南环段。港珠澳大桥东起香港国际机场附近的香港口岸人工岛,向西横跨伶仃洋后连接珠海和澳门人工岛,止于珠海洪湾立交;桥隧全长55 km,其中主桥29.6 km、香港口岸至珠澳口岸41.6 km;桥面为双向六车道高速公路,设计速度100 km/h;工程项目总投资额1269亿元。
中国大部分桥梁的使用寿命为50年左右,而港珠澳大桥作为一个全长55 km的桥梁,使用寿命竟高达120年,岛体结构采用深插式大直径钢圆筒和抛石斜坡堤组合结构。连接大桥东、西人工岛的沉管部分是中国建设的首条外海沉管隧道,也是世界规模最大的公路沉管隧道和唯一的深埋沉管隧道。港珠澳大桥的桥梁路段整体看起来都是曲线而不是直线形式。主体工程隧道的东、西两端各设置一个海中人工岛,以衔接桥梁和海底隧道。承建方在世界范围内首次提出深插式钢圆筒快速岛技术,用120个巨型钢筒直接固定在海床上插入到海底,然后在中间填土形成人工岛。这种锁定结构可固定钢筒填埋的泥沙,也不用移走大量的淤泥。在人工岛进入海底隧道前,先要经历一段白色天体顶篷的露天隧道。在西人工岛隧道入口处一段300多米长的露天隧道徐徐而下,正式驶入海底隧道;在海底隧道东端的尽头,又通过一段露天隧道,从东人工岛隧道出口驶出不到200 m就是大桥的香港段。
港珠澳大桥修建过程中面临的困难
①气候:
季风气候,多暴风雨,尤其是夏秋季节容易受到台风的侵袭。
②地质:
位于珠江的入海口,地基不稳;海底地质状况复杂,对施工影响大;
③水文状况:
伶仃洋是珠江最大的喇叭形河口湾,虽属弱潮河口,但其下有两个深海沟,即便是无风天气,看似平静的海面,也会形成凶猛的涌浪。夏秋季节的台风还会带来风暴潮,影响工程建设。
④其它:海域宽阔,桥梁长度大;海底隧道长度大,埋藏深,技术要求高;海水腐蚀性强,对建筑材料的要求高;海洋生态环境的保护;横跨三个区域,协调困难等。
港珠澳大桥最难的一段就是中部的沉管海底隧道部分。东西两个人工岛之间就是海底隧道部分,简单来说就是:桥→人工岛→入隧道→出隧道→另一人工岛→上桥。
港珠澳大桥为何不采用全部建桥的方式,而要在中间修建海底隧道?
①保证大型轮船和飞机的通航
伶仃洋是全球重要的贸易航道,如果要保障大型轮船的通过,桥梁跨径会很大,净空很高,但这样就会影响飞机的通行(此处靠近香港机场航线起落处)。所以采用海底隧道方式,两全其美。
②减少泥沙淤积,避免阻塞航道
伶仃洋是典型的弱洋流海域,每年从珠江口夹杂着大量的泥沙,大桥的桥墩就像阻挡泥沙的篱笆一样,超过10%的阻水率,泥沙就可能被阻挡沉积,从而阻塞航道,让伶仃洋变成一片冲积平原。
据了解,在港珠澳大桥修建过程中,耗资3.4亿元保护生活在该海域内的国家一级保护动物—“水中大熊猫”中华白海豚。
港珠澳大桥建设期间对白海豚的不利影响:
①大桥施工过程中产生的噪音污染影响白海豚的繁殖与生活;
②施工过程中可能产生的垃圾和海洋悬浮物,导致白海豚误食,影响其身体健康;
③深水区桥墩缩减了白海豚的生存空间,影响其正常的活动;
④施工过程中大量的船舶行驶,可能会产生海域的波动,影响其正常生活。
港珠澳大桥的开通,使世界第四大湾区耀世而出。使广东的广州、佛山、肇庆、深圳、东莞、惠州、珠海、中山、江门 9 市和香港、澳门两个特别行政区形成的粤港澳大湾区,具备建成国际一流湾区和世界级城市群的基础条件。
港珠澳建成对三地的影响
①大桥建成后可以加快港珠澳区域经济社会一体化进程,加速大珠三角城市区域发展;
②有利于珠港澳城市等级提升,城市服务范围扩大,城市服务功能增强,城市规模扩大,提升区域综合竞争能力;
③有利于缩短三地间的行程,完善区域间的综合运输体系,加快区域间的交流与合作;
④有利于促进珠江两岸社会经济协调发展,相互协作,优势互补,保持港澳地区的繁荣与稳定。
⑤提高运输效率,降低运输成本;
⑥促进三地产业结构的升级,带动相关产业发展,给当地旅游、金融、博彩、物流等行业带来新的机遇。
港珠澳大桥被修建成曲线而不是直线,试分析其原因。
【分析】曲线形状更稳定,有利于抵御海流和潮汐的冲击;为了避开海底形势险峻、建设难度大的地形,利于节省时间,节约成本;为了引起司机警惕,提高驾驶安全;为了确保船只顺利通过。
简述钢圆筒快速成岛过程可能面临的不利自然条件。
【分析】海底地形,地质条件复杂,施工难度大;气候条件复杂,易受台风、潮汐、海流等影响;海水腐蚀性强,对建筑材料的要求高。
分析在进入海底隧道前建设露天隧道的原因。
【分析】避免司机从海面上的自然光突然进入灯光隧道不适应,司机从露天隧道进入海底隧道,有一个从明到暗的过渡光线,能保证驾驶安全。
02 中欧班列
南昌国际陆港铁路口岸(海关监管作业场所)自2022年6月启用后。依托向塘西路网型编组站先后开通南昌至欧洲多国的中欧直达班列。2022年11月5日,江西首列通过“铁路快通”模式(即“铁路进出境快速通关”模式)报关开行的中欧班列从南昌国际陆港驶出,从二连浩特口岸出境到达终点俄罗斯莫斯科。该“铁路快通”模式优化了以往的业务流程和监管模式,实现海关、铁路、运营企业数据互通,三方协作共同监管。该班列运送集装箱关50箱,货物总量重624吨,货物主要有口罩、发动机、纸尿裤等产品。据此完成下面小题。
1.江西省多条中欧直达班列选择从南昌国际陆港始发的主要原因是( )
①依托优越的地理位置 ②协调省内发展平衡
③借助发达的高端产业体系 ④发挥陆港物流枢纽的优势
A.①②B.②③C.①④D.③④
2.江西通过“铁路快通”模式开行中欧班列可以有效( )
A.提高单次运量 B.扩大运输范围 C.延长运输时间D.压缩出关成本
知识点拨:
(1)中欧班列的背景和意义
中欧班列是指从中国出发,经过欧亚大陆桥,最终抵达欧洲各国的铁路货运专列。这条独特的运输线路始于2011年,最初只是为了满足中欧双方日益增长的贸易需求。然而,随着合作的深化和规模的扩大,中欧班列已经发展成为一条重要的国际物流通道,对于促进中欧间的经济交流和合作具有深远意义。
(2)欧班列的运输情况
中欧班列的运行线路主要经过中国、哈萨克斯坦、俄罗斯、白俄罗斯、波兰、德国、法国等国家,覆盖了亚欧大陆的主要物流节点。班列运输的货物种类繁多,包括电子产品、机械装备、服装鞋帽、化工品等。据统计,中欧班列的运输量逐年增长,从2011年的1784吨增长到2021年的63525吨,十年间增长了近35倍。
(3)中欧班列的优势
运输速度快:相比传统的海运方式,中欧班列的运输时间大大缩短。从中国到欧洲的运输时间一般在12-14天左右,比传统的海运快了近一倍。
运输范围广:中欧班列覆盖了亚欧大陆的大部分地区,可以连接中国和欧洲的多个城市,为各方提供了广泛的物流服务。
运输成本低:虽然中欧班列的运费相比传统海运有所增加,但是考虑到时间成本和物流效率,许多商家仍然愿意选择中欧班列。此外,中欧班列的运输成本在近年来也逐渐降低,成为更具竞争力的物流方式。
通关便利:中欧班列在运输过程中需要经过多个国家的海关,为了提高通关效率,各国都采取了一系列便利措施,如简化通关手续、实施一站式查验等。这些措施有效地缩短了班列在途时间,提高了物流效率。
(4)中欧班列的前景
随着中国和欧洲之间的贸易往来不断扩大,中欧班列有望在未来继续发挥重要作用。一方面,中欧班列可以进一步优化运输线路和提升运输效率,以满足不断增长的物流需求。另一方面,中欧班列还可以通过拓展新的线路和连接更多的城市,扩大服务范围,提高影响力。
此外,中欧班列还可以通过与互联网、物联网等新兴技术的结合,实现物流信息的实时追踪和共享,提高物流透明度和安全性。同时,中欧班列还可以通过发展冷链物流、危险品物流等特殊物流服务,满足不同类型货物的运输需求。
在全球经济一体化的趋势下,中欧班列作为连接亚欧大陆的重要物流通道,将在未来的国际贸易中发挥更加重要的作用。面对未来的挑战和机遇,中欧班列需要不断创新和完善服务,为推动亚欧间的经济交流和合作做出更大的贡献。
(2023·海南卷)由中国承建运营的蒙内(蒙巴萨至内罗毕)铁路是肯尼亚在近100年间建设的第一条铁路。在铁路建设过程中,为当地创造了约4.6万个工作岗位,对肯尼亚国内生产总值的贡献超过1.5%。图为非洲部分区域图。据此完成下面小题。
1.从铁路布局推测图示区域铁路建设的主要目的是( )
A.方便农矿产品输出B.加速区域城市化
C.加强人员对外交流D.完善区域铁路网
2.蒙内铁路在建设期间对肯尼亚产生的直接影响是( )
A.促进人口向外流动B.缩小南北地区差距
C.改善区域生态环境D.带动社会经济发展
3. (2023·浙江6月卷)阅读材料,完成下列问题。
材料一波士华城市带是美国工业化的重要发源地。20世纪60年代以来,随着传统工业向外转移,该区域逐步发展成为世界重要金融、贸易中心和高科技产业基地。
材料二图1为北美部分地区略图。图2为波士华城市带主要城市的支柱产业。
图1 图2
分析交通对该城市带产业分工格局形成的影响。
(2022·浙江6月卷)我国某都市西南轨道交通市郊线(从街道1到街道7)周边用地开发较晚,目前主要以居住用地和部分教育及工业用地为主。下图为该轨道交通运行初期和运行五年后沿线街道人口规模分布图。完成下面小题。
4.该轨道交通市郊线辐射的街道中( )
A.核心区沿线街道的人口增长速度放缓B.边缘区沿线街道人口分布差异性增大
C.边缘区各街道人口向市郊线沿线集聚D.接近市郊线终点的区域人口规模扩大
5.该轨道交通市郊线开通对边缘区整体的影响是( )
A.就业空间集中现象减弱B.行政服务功能变化显著
C.购物空间集中现象增强D.居住用地空间更加集中
考点分布
教学目标
核心素养
命题趋势
交通运输布局对区域发展影响
2023北京卷,15题,3分
2023海南卷,9-10题,6分
2023全国乙卷,36(1)~(3)题,16分
2023湖北卷,18题,21分
2023浙江6月,26(2)(3)题,10分
2023福建卷,14题,3分
2023广东卷,1-2题,6分
2022湖北卷,4-6题,9分
2022浙江1月,9-10题,4分
2022浙江6月,17-18题,4分
区域认知:结合区域图示,认知交通线、点的分布状况。
综合思维:学会分析交通运输布局对区域经济要素和区域经济发展的影响。
地理实践力:联系一些典型城市,分析交通运输布局对城市兴起和衰落的影响。
人地协调观:结合我国一些重大交通运输工程建设和“一带一路”倡议,分析其对区域带来的经济和社会意义。
近五年高考中直接考查交通运输布局对区域发展的频率较高,题型多以选择题、材料分析题为主,一般与区域图相结合进行考查。
交通意义
完善交通运输网;缓解交通运输紧张状况,交通线路更加便利;缩短沿线距离;降低运输成本,提高运输效率等
经济意义
促进产业结构调整/相关产业发展,带动沿线地区经济的发展;促进商业繁荣和对外发展;有利于区域之间的优势互补相互交流,缩小地区之间经济差异;有利于沿线地区资源开发等
社会意义
增加就业;促进乡村振兴;促进科技创新和进步;促进城镇化等
政治意义
增强民族团结;巩固国防
相关试卷
这是一份最新高考地理一轮复习【讲通练透】 第27讲 区域发展对交通运输布局的影响(讲通),文件包含第27讲区域发展对交通运输布局的影响讲义原卷版docx、第27讲区域发展对交通运输布局的影响讲义解析版docx等2份试卷配套教学资源,其中试卷共64页, 欢迎下载使用。
这是一份最新高考地理一轮复习【讲通练透】 第23讲 城镇化(讲通),文件包含第23讲城镇化讲义原卷版docx、第23讲城镇化讲义解析版docx等2份试卷配套教学资源,其中试卷共82页, 欢迎下载使用。
这是一份最新高考地理一轮复习【讲通练透】 第21讲 人口迁移(讲通),文件包含第21讲人口迁移讲义原卷版docx、第21讲人口迁移讲义解析版docx等2份试卷配套教学资源,其中试卷共74页, 欢迎下载使用。

