所属成套资源:【讲通练透】最新高考化学一轮复习讲义+练习+测试(全国通用)
最新高考化学一轮复习【讲通练透】 第二章 化学物质及其变化(测试)
展开这是一份最新高考化学一轮复习【讲通练透】 第二章 化学物质及其变化(测试),文件包含第二章化学物质及其变化测试教师版docx、第二章化学物质及其变化测试学生版docx等2份试卷配套教学资源,其中试卷共26页, 欢迎下载使用。
考纲和考试说明是备考的指南针,认真研究考纲和考试说明,可增强日常复习的针对性和方向性,避免盲目备考,按方抓药,弄清楚高考检测什么,检测的价值取向,高考的命题依据。
2.精练高考真题,明确方向
经过对近几年高考题的横、纵向分析,可以得出以下三点:一是主干知识考查“集中化”,二是基础知识新视角,推陈出新,三是能力考查“综合化”。
3.摸清问题所在,对症下药
要提高后期的备考质量,还要真正了解学生存在的问题,只有如此,复习备考才能更加科学有效。所以,必须加大信息反馈,深入总结学情,明确备考方向,对症开方下药,才能使学生的知识结构更加符合高考立体网络化要求,才能实现基础→能力→分数的转化。
4.切实回归基础,提高能力
复习训练的步骤包括强化基础,突破难点,规范作答,总结方法,通过这样的总结,学生印象深刻,应用更加灵活。
第二章 化学物质及其变化
测试卷
时间:90分钟 分值:100分
可能用到的相对原子质量:H 1 C 12 N 14 O16 Na 23 S 32 K 39 Ca 40 Ag 108
一、选择题(每小题只有一个正确选项,共16*3分)
1.(2023·上海崇明·统考一模)在的含有、、三种阳离子的溶液中,可能存在的阴离子是 ( )
① ② ③ ④
A.①②B.②③C.③④D.①③
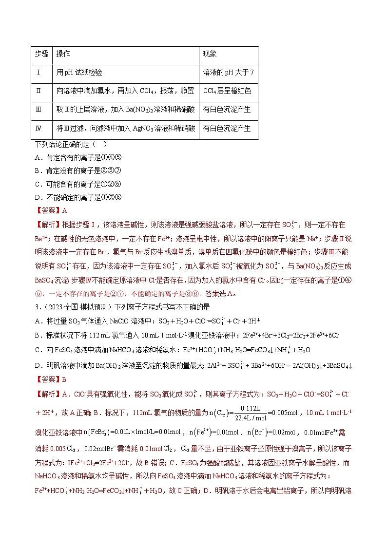
2.(2023·重庆万州·重庆市万州第二高级中学校考模拟预测)某无色溶液中可能含有①Na+、②Ba2+、③Cl-、④Br-、⑤SO、⑥SO、⑦Fe2+中的几种离子,依次进行下列实验,且每步所加试剂均过量,观察到的现象如下:
下列结论正确的是( )
A.肯定含有的离子是①④⑤
B.肯定没有的离子是②⑤⑦
C.可能含有的离子是①②⑥
D.不能确定的离子是①③⑥
3.(2023·全国·模拟预测)下列离子方程式书写不正确的是
A.将过量SO2气体通入NaClO溶液中:SO2+H2O+ClO-=SO+Cl-+2H+
B.标准状况下将112 mL氯气通入10 mL 1 ml·L-1溴化亚铁溶液中:2Fe2++4Br-+3Cl2=2Br2+2Fe3++6Cl-
C.向FeSO4溶液中滴加NaHCO3溶液和稀氨水:Fe2++HCO+NH3·H2O=FeCO3↓+NH+H2O
D.明矾溶液中滴加Ba(OH)2溶液至沉淀的物质的量最大:2Al3++ 3SO+ 3Ba2++6OH- = 2Al(OH)3↓+3BaSO4↓
4.(2023·陕西榆林·统考模拟预测)下列各组离子在指定溶液中能大量共存的是
A.0.1 ml·L−1 NaHCO3溶液中:H+、Mg2+ 、Cl-、
B.0. 1 ml·L−1 FeCl3溶液中:Fe2+、、I-、
C.0. 1 ml·L−1 HCl溶液中:Fe2+、、Br-、
D.0.1 ml·L−1 NaOH溶液中:K+、Ba2+、、Br-
5.(2023·辽宁·校联考一模)中国画中以墨色为主,以丹青色彩为辅,这样的水墨丹青画一般画在绢、纸上。下列说法错误的是
A.丹指朱砂,也叫辰砂,是的天然矿石
B.青指石青,即蓝铜矿,主要成分,该物质属于盐
C.墨的主要原料是炭黑、松烟、胶等,通过砚用水研磨可以产生用于毛笔书写的墨汁,墨汁属于胶体
D.常见绢、纸的主要成分都是纤维素,纤维素属于天然高分子
6.(2023·河南开封·统考二模)我国传统文化蕴含着丰富的化学知识。下列说法正确的是
A.“凡酸坏之酒,皆可蒸烧”,该过程利用了物质的溶解性不同
B.“青蒿一握,以水二升渍,绞取汁”,青蒿素的提取过程涉及化学变化
C.“风干日曝咸味加,始灌潮波塯成卤”,该过程涉及的操作方法是蒸发结晶
D.“凡石灰,经火焚炼为用 ……火力用后,烧酥石性,置于风中,久自吹成粉”中的“粉”为CaO
7.(2023·河北·模拟预测)原始瓷是中国乃至世界出现最早且初步具有瓷器特征的一种器物。考古工作者对某原始瓷文物分析发现,其中含有石英颗粒,还有一定量的莫来石(,)等。下列说法正确的是
A.石英的主要成分由大量的硅氧四面体基本单元构成
B.瓷器质地均匀,硬度高,是纯净物
C.莫来石的主要成分为氧化物
D.瓷器烧制前后颜色不同的现象称为“窑变”,“窑变”属于物理变化
8.(2023·山东泰安·统考二模)“绿蚁新醅酒,红泥小火炉”、“酥暖薤白酒,乳和地黄粥”是唐代诗人白居易的著名诗句。下列说法错误的是
A.红泥的颜色主要来自氧化铁B.乳和粥的分散质是蛋白质
C.酿酒发酵时有二氧化碳生成D.酒在人体内被氧化释放能量
9.(2023·上海松江·统考二模)工业上以铜阳极泥(主要成分是)为原料提取碲(第五周期VIA族),涉及反应:
① ②
以下说法正确的是
A.中元素的化合价是价
B.氧化性强弱顺序为:
C.反应②中氧化剂是SO2,氧化产物是H2SO4
D.每制备理论上共转移12ml电子
10.(2023·浙江绍兴·统考二模)关于反应,下列说法正确的是
A.消耗,转移电子
B.在此条件下,氧化性:
C.既是氧化剂又是还原剂
D.氧化产物和还原产物的物质的量比为21∶8
11.(2023·北京海淀·统考二模)某同学进行如下兴趣实验:
下列说法不正确的是
A.反应①中表现氧化性
B.反应后混合液的减小
C.该实验条件下,反应速率:③>②
D.若用溶液代替溶液进行上述实验,现象相同
12.(2023·湖南邵阳·统考三模)利用空气催化氧化法除掉电石渣浆(含CaO)上层清液中的S2-并制取石膏(CaSO4•2H2O)的过程如图:
下列说法错误的是
A.CaSO4•2H2O属于盐类和纯净物
B.过程I中氧化剂与还原剂的物质的量之比为1∶2
C.过程II中,反应的离子方程式为4MnO+2S2-+9H2O=S2O+4MnO(OH)2↓+10OH-
D.将10L上层清液中的S2-(S2-浓度为480mg•L-1)转化为SO,理论上共需要0.15mlO2
13.(2023·湖南长沙·湖南师大附中校考二模)某同学研究浓硝酸与KSCN溶液的反应,在通风橱中进行如下实验:
已知:能被氧化为黄色的,可聚合为红色的。下列分析错误的是
A.被氧化为的过程中,S的化合价升高
B.分析①②③知,聚合为的速率大于其被硝酸氧化的速率
C.取少量③中的溶液加入溶液,产生白色沉淀,不能证明最终有生成,沉淀可能是碳酸钡
D.①中改用溶有的浓硝酸重复上述实验,溶液先变红后迅速褪色并产生大量红棕色气体,可能是气体对反应的进行起了催化作用
14.(2023·湖南郴州·统考三模)硫化钠在造纸工业中用作纸张的蒸煮剂,在制药工业中用于生产解热药,还可用于制备硫代硫酸钠、多硫化钠等。久置的固体会潮解、变质、颜色变黄。某实验小组为探究固体在空气中变质后的固体成分进行了如下实验。下列说法正确的是
已知:硫化钠溶液能溶解单质硫,生成多硫化钠()。。多硫化物的溶液颜色通常为黄色。与酸反应生成S和。
A.①中黄色固体和②中黄色溶液的化学成分相同
B.②中现象淡黄色浑浊M不一定是与稀硫酸反应产生
C.操作II中发生反应的离子方程式为
D.实验室可用稀硝酸和硫化亚铁反应制备硫化氢
15.(2023·河南安阳·安阳一中校考模拟预测)如图所示,纵轴表示导电能力,横轴表示所加溶液的量,下列说法正确的是
A.曲线A表示NaOH溶液中滴加稀盐酸
B.曲线B表示CH3COOH溶液中滴加KOH溶液
C.曲线C表示Ba(OH)2溶液中滴加稀硫酸
D.曲线D表示Cu(OH)2悬浊液中滴加溶液
16.(2022·内蒙古赤峰·模拟预测)三氧化二铬(Cr2O3) 是一种深绿色的固体,熔点很高,难溶于水,其化学性质类似于Al2O3,水溶液中Cr(+3)具有还原性。下列关于Cr2O3的说法错误的是
A.与稀硫酸反应: Cr2O3+ 3H2SO4 = Cr2(SO4)3+ 3H2O
B.与NaOH溶液反应: Cr2O3+ 4OH- = 2+2H2O
C.碱性条件下被H2O2氧化为Cr(+6): Cr2O3+ 3H2O2+ 4OH- =2+ 5H2O
D.由于金属性铝强于铬,且铬的熔点较高,故可用铝热法还原Cr2O3制取金属铬
二、主观题(共5小题,共52分)
17.(10分)银及其化合物在制造钱币、电子工业、医药等方面具有广泛用途。
Ⅰ.银的冶炼及性质
(1)热分解法是金属冶炼方法之一。以Ag2O为原料冶炼银的化学方程式为__。
(2)电解精炼银的工作原理如图所示,___(填“a”或“b”)极为含有杂质的粗银,若b极有少量红棕色气体生成,则生成该气体的电极反应式为___。
Ⅱ.银的化合物的性质
(3)在AgCl沉淀中加入KBr溶液,白色沉淀转化为淡黄色沉淀,写出反应的离子方程式__。
(4)在光照条件下,AgNO3可分解为Ag、O2和某种氮的氧化物。称取34g AgNO3固体,充分光照使其完全分解,测得反应后生成O2的体积(折合成标准状况)为2.24L,反应过程中转移电子的物质的量为__。
(5)纳米硫化(Ag2S)应用广泛。Ag2S溶于浓HNO3后,产生淡黄色固体及无色气体,该气体遇空气迅速变为红棕色。写出反应的化学方程式__。
18.(10分)亚硝酸钠易溶于水,水溶液显碱性,有氧化性,也有还原性。由于NaNO2有毒性,将含该物质的废水直接排放会引起水体严重污染,所以这种废水必须处理后才能排放。处理方法之一如下:
___NaNO2+___KI+_____→___NO↑+___I2+___K2SO4+___Na2SO4+______
(1)请完成该化学方程式并配平。
(2)将上述反应方程式改写为离子反应方程式:______________________;
(3)用上述反应来处理NaNO2并不是最佳方法,其原因是______________________。从环保角度来讲,要处理NaNO2,所用的物质的______(填“氧化性”或“还原性”)应该比KI更________(填“强”或“弱”)。
(4)已知亚硝酸钠可以与氯化铵反应生成氮气和氯化钠,写出该反应的化学反应方程式并用单线桥表示其电子转移的方向和数目_____________________________。
19.(2022·江苏扬州·模拟预测)(12分)硫化氢的转化是资源利用和环境保护的重要研究课题。
(1)工业上利用克劳斯法将转化为硫单质回收。该法首先将部分燃烧转化为,然后再将与剩余的混合。为实现硫的最大回收,用于燃烧的和剩余的的物质的量之比为_______。
(2)化学反应循环制氢的原理如题图所示,按图示方法制氢,理论上,可制得_______。
(3)活性炭(多孔性活性炭为载体的)是一种高效、可再生的脱硫剂。可用于脱除气体。活性炭,脱除后所得的含硫产物为、和。其脱除原理如下:
①;
②和反应生成的化学方程式为_______。
(4)时,将一定比例和的混合气体以一定流速通过装有一定质量的活性炭脱硫剂的反应器。调节脱硫剂中,测得随时间变化的曲线如题图所示。、分别为反应器入口气和出口气中的含量。
①从实验结果看,合适的比值为_______。
A. B. C. D.
②当脱硫剂中含有时,内,均为0的原因是_______。
③当时,测得时所用的时间为;当时,测得时所用的时间为;小于的原因可能是_______。
20.(10分)氧化还原法、沉淀法等是常用于治理水体污染的重要化学方法。
(1)还原法处理含铬废水:铝粉可将废水中的Cr2O还原为Cr3+。如图所示,废水的不同初始pH对Cr2O去除效果有重要影响。
①酸性条件下,铝粉去除Cr2O反应的离子方程式为_______
②初始pH为3.0,反应180min后,废水中Cr2O浓度仍较高的原因是_______。
③实验证明,若初始pH过低,Cr2O的去除效果也不理想,其原因可能是_______。
(2)沉淀法处理含氯废水:向模拟废水(NaCl溶液)中加入Ca(OH)2和NaAlO2粉末,氯离子可转化为Ca4Al2(OH)12Cl2沉淀。
①该反应的化学方程式为_______。
②保持投料比[n(Ca):n(Al):n(Cl)]和其他反应条件不变,溶液中氯离子去除率随溶液初始氯离子浓度的变化如图所示,当初始氯离子浓度高于5g·L-1时,氯离子去除率下降的原因可能是_______。
21.(10分)(2023·江苏·模拟预测)和氮氧化物(NOx)都是空气污染物,科学处理及综合利用是环境科学研究的热点。
(1)某科研小组研究不同条件下0.4ml⋅L-1(NH4)2S溶液常压下吸收SO2烟气的吸收率。
①溶液pH:随着含SO2烟气的不断通入,SO2和硫的吸收率如图-1所示:
i:当pH=10-8.6,硫的总吸收率不断减小,因为S2-浓度较高与SO2反应,生成S,同时产生大量的___________,导致硫的总吸收率减小。
ii:当pH=8-3,硫的总吸收率增大,生成的主要产物为(NH4)2S2O3和NH4HSO3。(NH4)2S2O3和NH4HSO3一定条件下反应,生成硫磺和(NH4)2SO4最终回收,反应的化学方程式为___________。
iii:当pH<3时,___________导致SO2和硫的总吸收率降低。
②温度:如图-2所示,该项目选择常温,一是为了节能,另一个原因是___________。
(2)联合脱硫脱硝技术,是一种工业工艺技术,采用“35%的氯酸(HClO3)同时脱硫脱氮技术”,处理烟气(含SO2、NO)可获得H2SO4、HCl、HNO3副产品,通过实验发现,当氯酸的浓度小于35%时,SO2和NO的脱除率几乎不变,但生成HNO3的量远小于理论值,可能的原因是___________。
步骤
操作
现象
Ⅰ
用pH试纸检验
溶液的pH大于7
Ⅱ
向溶液中滴加氯水,再加入CCl4,振荡,静置
CCl4层呈橙红色
Ⅲ
取Ⅱ的上层溶液,加入Ba(NO3)2溶液和稀硝酸
有白色沉淀产生
Ⅳ
将Ⅲ过滤,向滤液中加入AgNO3溶液和稀硝酸
有白色沉淀产生
反应原理:①
②
③
现象:立即产生橙红色沉淀,几秒钟后溶液颜色变为蓝色
实验步骤
实验操作
实验现象
操作I
取适量久置于空气中的固体,分为两份
①一份加入溶解
搅拌后,固体表面的少量淡黄色固体消失
②另一份加水溶解
搅拌后,固体完全溶解,得到略带黄色的溶液。取略带黄色的溶液,滴加稀硫酸,产生淡黄色浑浊M
操作II
向②中固体溶解得到的略带黄色的溶液中加入过量的溶液
得到灰黑色悬浊液
操作III
将灰黑色悬浊液离心分离
离心管底部出现深褐色沉淀,溶液中出现淡黄色浑浊
操作IV
向上述离心分离获得的溶液中加入足量的氯化钡溶液
产生大量白色沉淀
操作V
过滤,用无水乙醇洗涤;然后加入稀盐酸,将产生的气体通入少量酸性高锰酸钾溶液中
固体部分溶解,酸性高锰酸钾溶液褪色
相关试卷
这是一份最新高考化学一轮复习【讲通练透】 第38讲 卤代烃 醇 酚(练透),文件包含第38讲卤代烃醇酚练习原卷版docx、第38讲卤代烃醇酚练习解析版docx等2份试卷配套教学资源,其中试卷共28页, 欢迎下载使用。
这是一份最新高考化学一轮复习【讲通练透】 第37讲 烃(练透),文件包含第37讲烃练习原卷版docx、第37讲烃练习解析版docx等2份试卷配套教学资源,其中试卷共25页, 欢迎下载使用。
这是一份最新高考化学一轮复习【讲通练透】 第37讲 烃(讲通),文件包含第37讲烃讲义原卷版docx、第37讲烃讲义解析版docx等2份试卷配套教学资源,其中试卷共36页, 欢迎下载使用。

