所属成套资源:【讲通练透】最新高考化学一轮复习讲义+练习+测试(全国通用)
最新高考化学一轮复习【讲通练透】 第07讲 氧化还原反应(讲通)
展开
这是一份最新高考化学一轮复习【讲通练透】 第07讲 氧化还原反应(讲通),文件包含第07讲氧化还原反应讲通教师版docx、第07讲氧化还原反应讲通学生版docx等2份试卷配套教学资源,其中试卷共47页, 欢迎下载使用。
考纲和考试说明是备考的指南针,认真研究考纲和考试说明,可增强日常复习的针对性和方向性,避免盲目备考,按方抓药,弄清楚高考检测什么,检测的价值取向,高考的命题依据。
2.精练高考真题,明确方向
经过对近几年高考题的横、纵向分析,可以得出以下三点:一是主干知识考查“集中化”,二是基础知识新视角,推陈出新,三是能力考查“综合化”。
3.摸清问题所在,对症下药
要提高后期的备考质量,还要真正了解学生存在的问题,只有如此,复习备考才能更加科学有效。所以,必须加大信息反馈,深入总结学情,明确备考方向,对症开方下药,才能使学生的知识结构更加符合高考立体网络化要求,才能实现基础→能力→分数的转化。
4.切实回归基础,提高能力
复习训练的步骤包括强化基础,突破难点,规范作答,总结方法,通过这样的总结,学生印象深刻,应用更加灵活。
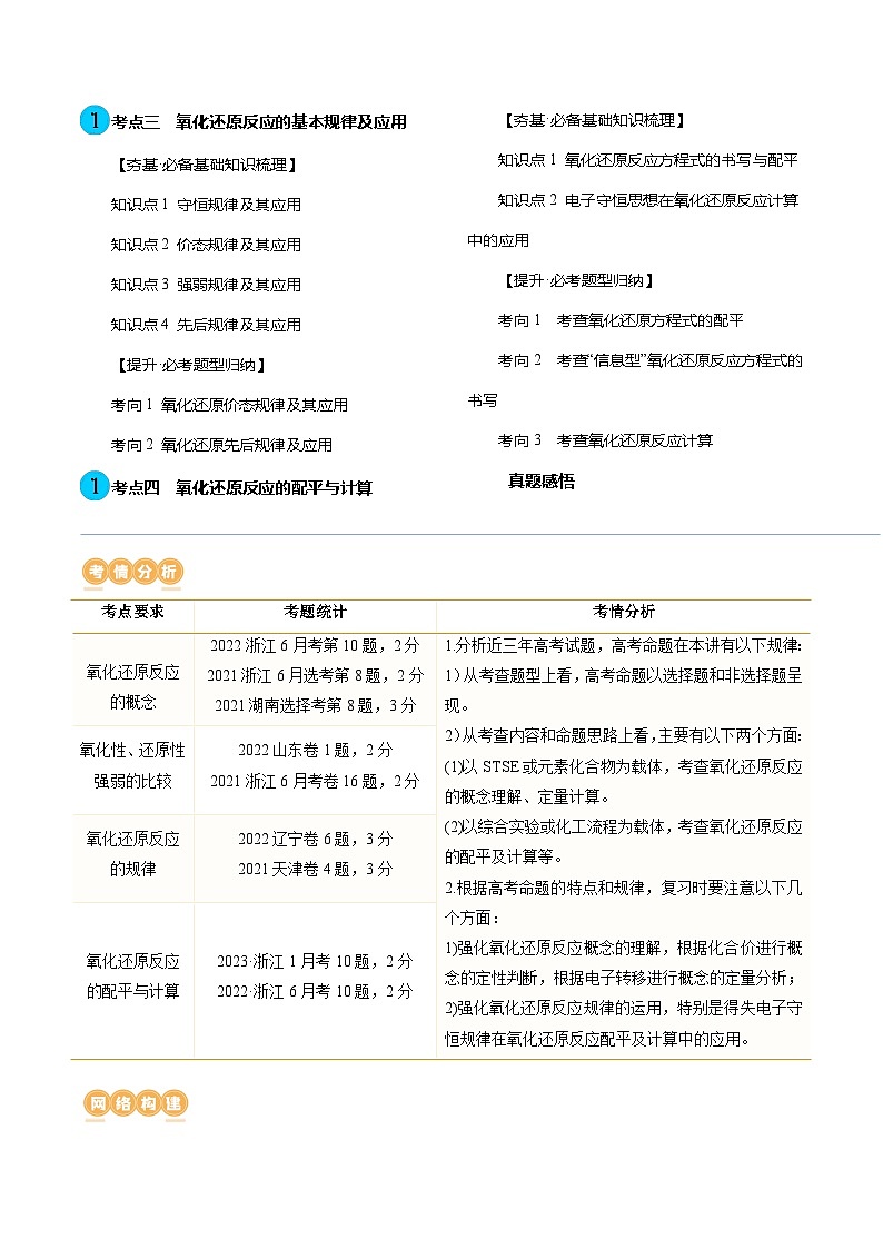
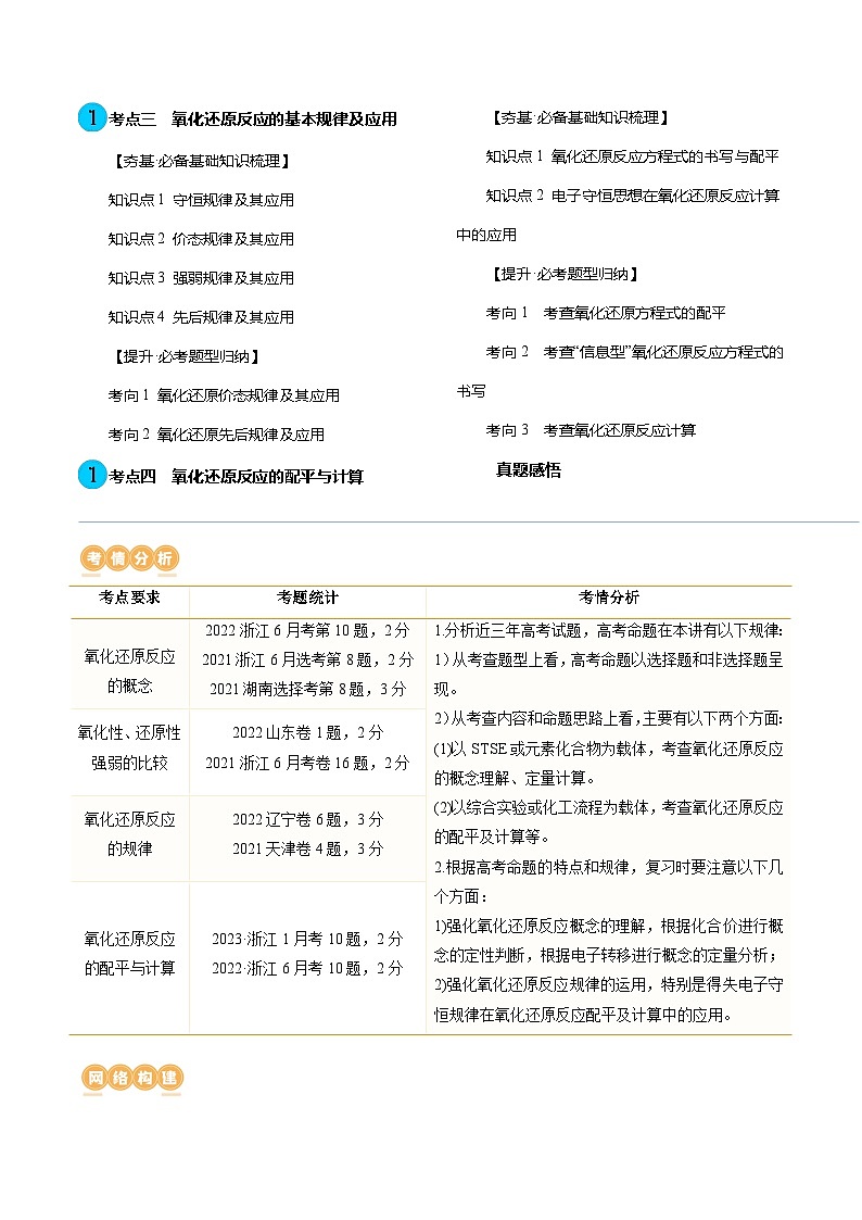
第07讲 氧化还原反应
目录
考情分析
考点一 氧化还原反应的相关概念及其表示方法
【夯基·必备基础知识梳理】
知识点1 从化合价变化和电子转移的角度认识氧化还原反应
知识点2 从元素价态和物质结构的角度认识氧化剂和还原剂
【提升·必考题型归纳】
考向1 考查氧化还原反应的判断
考向2 考查氧化还原反应基本概念
考向3 考查氧化还原反应中电子转移的表示方法
考点二 氧化性、还原性强弱的比较
【夯基·必备基础知识梳理】
知识点1 氧化性、还原性的概念
知识点2 氧化性、还原性强弱的比较方法
【提升·必考题型归纳】
考向1 考查氧化性、还原性强弱比较
考向2 考查判断氧化还原反应是否发生
考点三 氧化还原反应的基本规律及应用
【夯基·必备基础知识梳理】
知识点1 守恒规律及其应用
知识点2 价态规律及其应用
知识点3 强弱规律及其应用
知识点4 先后规律及其应用
【提升·必考题型归纳】
考向1 氧化还原价态规律及其应用
考向2 氧化还原先后规律及应用
考点四 氧化还原反应的配平与计算
【夯基·必备基础知识梳理】
知识点1 氧化还原反应方程式的书写与配平
知识点2 电子守恒思想在氧化还原反应计算中的应用
【提升·必考题型归纳】
考向1 考查氧化还原方程式的配平
考向2 考查“信息型”氧化还原反应方程式的书写
考向3 考查氧化还原反应计算
真题感悟
考点一 氧化还原反应的相关概念及其表示方法
知识点1 从化合价变化和电子转移的角度认识氧化还原反应
1.氧化还原反应的本质和特征
2.基于双线桥理解氧化还原反应概念之间的关系
【名师总结】分析电子转移数目的关键——标出元素化合价
(1)基本方法:先标出熟悉元素的化合价,再根据化合物中正负化合价的代数和为零的原则求解其他元素的化合价。
(2)熟记常见元素的化合价:一价氢、钾、钠、氟、氯、溴、碘、银;二价氧、钙、钡、镁、锌;三铝、四硅、五价磷;说变价也不难,二三铁、二四碳、二四六硫都齐全;铜汞二价最常见。
(3)明确一些特殊物质中元素的化合价:
CuFeS2:eq \(Cu,\s\up6(+2))、eq \(Fe,\s\up6(+2))、eq \(S,\s\up6(-2));K2FeO4:eq \(Fe,\s\up6(+6));Li2NH、LiNH2、AlN:eq \(N,\s\up6(-3));Na2S2O3:eq \(S,\s\up6(+2));MOeq \\al(+,2):eq \(M,\s\up6(+5));C2Oeq \\al(2-,4):eq \(C,\s\up6(+3));HCN:eq \(C,\s\up6(+2))、eq \(N,\s\up6(-3));CuH:eq \(Cu,\s\up6(+1))、eq \(H,\s\up6(-1));FeOeq \\al(n-,4):eq \(Fe,\s\up16(+8-n));Si3N4:eq \(Si,\s\up6(+4))、eq \(N,\s\up6(-3))。
可概括为“氧、氧、得、降、还、还、还”。
3.电子转移的表示方法
请分别用单线桥法和双线桥法表示Cu与稀硝酸反应中电子转移的方向和数目:
(1)双线桥法:①标变价 ②画箭头(反应物指向生成物) ③算数目 ④说变化。
【特别提醒】a.箭头从失电子元素的原子指向得电子元素的原子。
b.不标“得到”或“失去”,只标明电子转移的总数。
c.线桥只出现在反应物中。
(2)单线桥法:①标变价 ②画箭头(由失电子原子指向得电子原子) ③算数目(线桥上只标电子转移的总数目,不标“得”“失”字样)
【特别提醒】a.箭头指向反应前后有元素化合价变化的同种元素的原子,且需注明“得到”或“失去”。
b.箭头的方向不代表电子转移的方向,仅表示电子转移前后的变化。
c.失去电子的总数等于得到电子的总数。
4.氧化还原反应与四种基本类型反应间的关系
【特别提醒】(1)有单质参与的化合反应是氧化还原反应。
(2)有单质生成的分解反应是氧化还原反应。
(3)有单质参加或生成的化学反应,不一定是氧化还原反应,如3O2eq \(=====,\s\up7(放电),\s\d5( ))2O3。
(4)所有的置换反应都是氧化还原反应。
(5)所有的复分解反应都不是氧化还原反应。
知识点2 从元素价态和物质结构的角度认识氧化剂和还原剂
1.常见氧化剂
常见氧化剂包括某些非金属单质、含有高价态元素的化合物、过氧化物等。如:
【特别提醒】
(1)O2、O3在水溶液中的还原产物,其中酸性条件下是H2O,中性、碱性条件下是OH-;而当还原产物为固态时是O2-或Oeq \\al(2-,2)。
(2)浓硝酸的还原产物是NO2,稀HNO3的还原产物是NO。
2.常见还原剂
常见还原剂包括活泼的金属单质、非金属阴离子及含低价态元素的化合物、低价金属阳离子、某些非金属单质及其氢化物等。如:
3.元素化合价处于中间价态的物质既有氧化性,又有还原性
其中:Fe2+、SOeq \\al(2-,3)主要表现 性,H2O2主要表现 性。
【易错提醒】
(1)根据化合价的高低可判断物质是否具有氧化性或还原性,但不能判断氧化性或还原性的强弱。元素处于最高价态时只有氧化性,但不一定有强氧化性,如Na+、SOeq \\al(2-,4);同理,元素处于最低价态时也不一定具有强还原性。
(2)非金属阴离子不一定只具有还原性,如Oeq \\al(2-,2)既有氧化性又有还原性。金属阳离子不一定只具有氧化性,如Fe2+既有还原性又有氧化性。
4.重要的还原剂——金属氢化物、NaBH4
1)金属氢化物
①结构特点
电子式可表示为M+[eq \\al(·,·)H]-(M为碱金属)。
②强还原性
a.遇水强烈反应放出氢气,使溶液呈强 性,如:NaH+H2O===NaOH+H2↑。
b.高温还原金属
如固态NaH在673 K时能将TiCl4还原为金属钛:TiCl4+4NaHeq \(=====,\s\up7(高温))Ti+4NaCl+2H2↑。
2)万能还原剂——硼氢化钠(NaBH4)
硼氢化钠是一种无机物,化学式为NaBH4,白色至灰白色细结晶粉末或块状,吸湿性强,其碱性溶液呈棕黄色,是最常用的还原剂之一。通常用作醛类、酮类、酰氯类的还原剂,塑料工业的发泡剂,造纸漂白剂,以及医药工业制造双氢链霉素的氢化剂。
知识3 氧化还原反应概念的“五个误区”
误区一:某元素由化合态变为游离态时,该元素不一定被还原,也不一定被氧化。因为元素处于化合态时,其化合价可能为正,也可能为负。若元素由负价变为0价,则其被氧化,若元素由正价变为0价,则其被还原。
误区二:在氧化还原反应中,非金属单质不一定只作氧化剂,大部分非金属单质往往既具有氧化性又具有还原性,只是以氧化性为主。如在反应Cl2+H2OHCl+HClO中,Cl2既表现氧化性又表现还原性。
误区三:物质的氧化性或还原性的强弱取决于元素原子得失电子的难易程度,与得失电子数目的多少无关。
误区四:氧化还原反应中的反应物不一定都是氧化剂或还原剂,有的反应物可能既不是氧化剂也不是还原剂。如Cl2+H2OHCl+HClO,H2O既不是氧化剂,也不是还原剂。
误区五:在氧化还原反应中,一种元素被氧化,不一定有另一种元素被还原,也可能是同一元素既被氧化又被还原。如:2Na2O2+2H2O===4NaOH+O2↑中,Na2O2既是氧化剂又是还原剂,氧元素一部分化合价升高,一部分化合价降低。
考向1 考查氧化还原反应的判断
例1.(2023·全国·模拟预测)化学与生活息息相关。下列过程不涉及氧化还原反应的是
A.热空气吹出法制溴B.海带中提取碘
C.高铁酸盐处理水D.侯氏制碱法以氨制碱
【变式训练】(2023·北京西城·统考二模)下列物质的用途,没有利用氧化还原反应的是
A.用海水制取B.用煤制甲醇
C.用小苏打烘焙糕点D.用NaClO溶液对环境消毒
考向2 考查氧化还原反应基本概念
例2.(2023·浙江杭州·浙江省临安中学校联考一模)关于反应,下列说法正确的是
A.是还原产物
B.氧化剂与还原剂的物质的量之比为1:4
C.既是氧化剂又是还原剂
D.生成,转移电子
【变式训练】(2023·浙江·校联考二模)关于反应,下列说法正确的是
A.生成,转移电子
B.是还原产物
C.是氧化剂
D.氧化产物与还原产物的物质的量之比为
考向3 考查氧化还原反应中电子转移的表示方法
例3.(2023·全国·高三专题练习)下列化学反应中电子转移方向、数目表示正确的是( )
A.
B.
C.
D.
【变式训练】(2022·全国·高三专题练习)下列用单、双线桥表示电子转移的方向和数目不正确的是
A.B.
C.D.
考点二 氧化性、还原性强弱的比较
知识点1 氧化性、还原性的概念
1.氧化性是指物质 的性质(或能力);还原性是指物质 的性质(或能力)。
2.氧化性、还原性的强弱取决于得、失电子的 程度,与得、失电子数目的 无关。如:Na-e-===Na+,Al-3e-===Al3+,但根据金属活动性顺序表,Na比Al活泼,更易失去电子,所以Na比Al的还原性强。
3.从元素的价态考虑:
最高价态——只有 ,如:Fe3+、H2SO4、KMnO4等;
最低价态——只有 ,如:金属单质、Cl-、S2-等;
中间价态——既有 又有 ,如:Fe2+、S、Cl2等。
知识点2 氧化性、还原性强弱的比较方法
1.依据氧化还原反应方程式判断
氧化性: >
还原性: >
口诀:比什么“性”找什么“剂”,“产物”之“性”小于“剂”。
2.依据反应条件及反应的剧烈程度判断
当不同的氧化剂(或还原剂)与同一还原剂(或氧化剂)反应时,反应越易进行,则对应的氧化剂(或还原剂)的氧化性(或还原性)越 ,反之越 。如:
MnO2+4HCl(浓)MnCl2+Cl2↑+2H2O
2KMnO4+16HCl(浓)===2KCl+2MnCl2+5Cl2↑+8H2O
O2+4HCl(浓)eq \(=====,\s\up11(催化剂),\s\d4(△))2Cl2+2H2O
氧化性:KMnO4>MnO2>O2
2Na+2H2O===2NaOH+H2↑ Mg+2H2OMg(OH)2+H2↑
还原性:Na>Mg
3.依据被氧化还原的程度判断
相同条件下:
a.不同氧化剂作用于同一种还原剂,氧化产物价态高的其氧化性 。
例如:Fe+SFeS,2Fe+3Cl22FeCl3 ,可以得出氧化性:Cl2>S
b.不同还原剂作用于同一种氧化剂,还原产物价态低的其还原性 。例如:
eq \b\lc\ \rc\](\a\vs4\al\c1(Cu+2Fe3+===Cu2++2Fe2+,3Zn+2Fe3+===3Zn2++2Fe))→eq \x(\a\al(还原性,Zn>Cu))
4.依据“三表”判断
a.根据元素周期表判断
b.根据金属活动顺序表
c.根据非金属活动性顺序表判断
eq \(,\s\up7(F2 Cl2 O2 Br2 I2 S),\s\d7(得电子能力逐渐减弱,氧化性逐渐减弱))
eq \(,\s\up7(F- Cl- Br- I- S2-),\s\d7(失电子能力逐渐增强,还原性逐渐增强))
5.依据“两池”判断
a.原电池:一般情况下,两种不同的金属构成原电池的两极,其还原性: 极> 极。
b.电解池:用惰性电极电解混合溶液时,在阴极先放电的阳离子的氧化性较 ,在阳极先放电的阴离子的还原性较 。
6.依据“三度”判断(“三度”即:浓度、温度、酸碱度)
a.浓度:同一种物质浓度越大,氧化性(或还原性)越 。如氧化性:浓H2SO4>稀H2SO4,浓HNO3>稀HNO3;还原性:浓盐酸>稀盐酸。
b.温度:同一种物质,温度越高其氧化性(或还原性)越 。如热的浓硫酸的氧化性比冷的浓硫酸的氧化性强。
c.酸碱度:同一种物质,所处环境酸(碱)性越强其氧化性(或还原性)越 。如KMnO4溶液的氧化性随溶液酸性的增强而增强。
考向1 考查氧化性、还原性强弱比较
例1.(2023·山东日照·校联考二模)钒元素在酸性溶液中有多种存在形式,其中为蓝色,为淡黄色,已知能发生如下反应:
Ⅰ.
Ⅱ.
下列说法错误的是
A.酸性条件下的氧化性:
B.反应Ⅱ中氧化产物和还原产物物质的量之比为
C.向溶液中滴加酸性溶液,溶液颜色由蓝色变为淡黄色
D.向含的酸性溶液中滴加溶液充分反应,转移电子
【变式训练】(2023·江西景德镇·统考三模)在下列探究实验中,探究方案设计有错误的是
考向2 考查判断氧化还原反应是否发生
例2.(2022·日照模拟)已知C2O3在酸性溶液中易被还原成C2+,且还原性:I->Fe2+>Cl->C2+ 。下列反应在水溶液中不可能发生的是( )
A.3Cl2+6FeI2===2FeCl3+4FeI3B.Cl2+FeI2===FeCl2+I2
C.C2O3+6HCl===2CCl2+Cl2↑+3H2O D.2Fe3++2I-===2Fe2++I2
【变式训练】(2023·全国高三专题练习)根据下列三个反应:
(1)2Fe3++2I-===2Fe2++I2
(2)2MnO4-+16H++10Cl-===2Mn2++5Cl2↑+8H2O
(3)2Fe2++Cl2===2Fe3++2Cl-
若要从含有Cl-、I-、Fe2+的混合液中,只除去I-,而Fe2+和Cl-不被氧化,则应向混合溶液中加入( )
A.KMnO4 B.Cl2 C.FeCl2 D.FeCl3
考点三 氧化还原反应的基本规律及应用
知识点1 守恒规律及其应用
1、规律
氧化还原反应遵循以下三个守恒规律:
①质量守恒:反应前后元素的种类和质量不变。
②电子守恒:即氧化剂得电子的总数等于还原剂失电子的总数,这是配平氧化还原反应方程式的依据,也是有关氧化还原反应计算的依据。
③电荷守恒:离子方程式中,反应物中各离子的电荷总数与产物中各离子的电荷总数相等。书写氧化还原反应的离子方程式时要注意满足电荷守恒,如Fe3++Cu===Fe2++Cu2+(错误),2Fe3++Cu===2Fe2++Cu2+(正确)。
2、应用
eq \b\lc\{\rc\ (\a\vs4\al\c1(①直接计算反应物与产物或与转移电子的数量关系。如用铜电极电解Na2SO4溶液,其阳、阴极产物及转移, 电子关系式为:Cu2+~2e-~H2~2OH-,②配平氧化还原反应方程式))
知识点2 价态规律及其应用
1.价态归中规律思维模型
含不同价态的同种元素的物质间发生氧化还原反应时,该元素价态的变化一定遵循“高价+低价―→中间价”,而不会出现交叉现象。简记为“两相靠,不相交”。
例如,不同价态硫之间可以发生的氧化还原反应是
注:不会出现⑤H2S和H2SO4反应中H2S转化为SO2而H2SO4转化为S的情况。
2.歧化反应规律思维模型
“中间价―→高价+低价”。
具有多种价态的元素(如氯、硫、氮和磷元素等)均可发生歧化反应,如:Cl2+2NaOH===NaCl+NaClO+H2O。
3.应用
(1)判断同种元素不同价态物质间发生氧化还原反应的可能性,如浓H2SO4与SO2不发生反应。
(2)根据化合价判断反应体系中的氧化剂、还原剂及氧化产物、还原产物。如对于反应6HCl+NaClO3===NaCl+3Cl2↑+3H2O中,氧化剂为NaClO3,还原剂为HCl,氧化产物和还原产物都为Cl2。
知识点3 强弱规律及其应用
1、规律
较强氧化性的氧化剂跟较强还原性的还原剂反应,生成较弱还原性的还原产物和较弱氧化性的氧化产物。一般越易失电子的物质,失电子后越难得电子,越易得电子的物质,得电子后越难失电子。
2.应用
可以用来比较物质氧化性、还原性的强弱,判断反应进行的方向。
知识点4 先后规律及其应用
1、规律
①同时含有几种还原剂时eq \(――→,\s\up7(加入氧化剂))将按照还原性由强到弱的顺序依次反应。如:在FeBr2溶液中通入少量Cl2时,因为还原性Fe2+>Br-,所以Fe2+先与Cl2反应。
②同时含有几种氧化剂时eq \(――→,\s\up7(加入还原剂))将按照氧化性由强到弱的顺序依次反应。如:在含有Fe3+、Cu2+、H+的溶液中加入铁粉,因为氧化性Fe3+>Cu2+>H+,所以铁粉先与Fe3+反应,然后依次为Cu2+、H+。
2、应用
eq \b\lc\{\rc\ (\a\vs4\al\c1(①可判断物质发生氧化还原反应的先后顺序,②判断某氧化还原反应中物质氧化性、还原性的相对强弱,③判断某氧化还原反应能否正常进行))
3、常见的强弱顺序
氧化性:MnOeq \\al(-,4)(H+)>Cl2>Br2>Fe3+>I2>稀H2SO4>S,还原性:Mn2+
相关试卷
这是一份最新高考化学一轮复习【讲通练透】 第05讲 离子反应 离子方程式(讲通),文件包含第05讲离子反应离子方程式讲通教师版docx、第05讲离子反应离子方程式讲通学生版docx等2份试卷配套教学资源,其中试卷共35页, 欢迎下载使用。
这是一份最新高考化学一轮复习【讲通练透】 第04讲 物质的组成、性质和分类(练透),文件包含第04讲物质的组成性质和分类练透教师版docx、第04讲物质的组成性质和分类练透学生版docx等2份试卷配套教学资源,其中试卷共17页, 欢迎下载使用。
这是一份最新高考化学一轮复习【讲通练透】 第04讲 物质的组成、性质和分类(讲通),文件包含第04讲物质的组成性质和分类讲通教师版docx、第04讲物质的组成性质和分类讲通学生版docx等2份试卷配套教学资源,其中试卷共41页, 欢迎下载使用。

