

还剩3页未读,
继续阅读
所属成套资源:人教版九年级下册化学导学案
成套系列资料,整套一键下载
人教版九年级下册化学第1课时 饱和溶液和不饱和溶液(导学案)
展开
这是一份人教版九年级下册化学第1课时 饱和溶液和不饱和溶液(导学案),共5页。
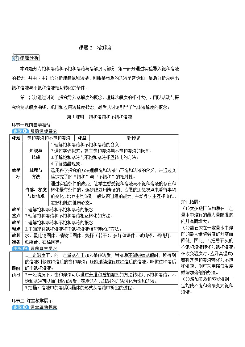
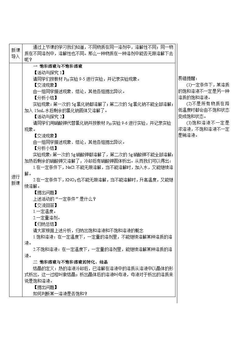
课题2 溶解度本课题分为饱和溶液和不饱和溶液与溶解度两部分。第一部分通过实验导入饱和溶液的概念,并由学生讨论分析理解饱和溶液,判断某物质的溶液是否饱和,最后分析总结出饱和溶液与不饱和溶液相互转化的条件。第二部分通过讨论与探究导入溶解度的概念,理解溶解度的相对大小,再以活动与探究绘制溶解度曲线,巩固和应用溶解度概念,最后以讨论引出了气体溶解度的概念。 第1课时 饱和溶液和不饱和溶液环节一课前自学准备环节二 课堂教学展示知识拓展:(1)大多数固体物质在一定量水中溶解的最大量随温度的升高而增大。(2)熟石灰在一定量水中溶解的最大量随温度的升高而降低,因此,若把熟石灰的不饱和溶液转化为饱和溶液,在改变温度时,应升高温度;若将其饱和溶液转化为不饱和溶液,则可采用降低温度或增加溶剂的办法。(3)增加溶质和蒸发溶剂一定能使不饱和溶液变为饱和溶液。易错提醒:(1)一定条件下,某溶质的饱和溶液不一定是另一种溶质的饱和溶液。(2)不是所有物质在降低温度时都会由不饱和状态变成饱和状态。(3)饱和溶液不一定是浓溶液,不饱和溶液不一定是稀溶液。规律总结:结晶方法:(1)蒸发结晶(蒸发溶剂):适用于溶解度受温度影响变化不大的物质,如氯化钠;(2)降温结晶(冷却热饱和溶液):适用于溶解度随温度的升高而明显增大的物质,如硝酸钾。规律总结:判断溶液是饱和溶液的方法:一是溶液中有未溶解完的溶质,且溶质质量不再减少;二是加入原溶液中的溶质,加入的溶质不再继续溶解。环节三 课后反馈展示知识拓展:饱和溶液、不饱和溶液与浓溶液、稀溶液的联系:(1)溶液的饱和与否与溶液的浓稀与否没有必然的关系。(2)饱和溶液不一定是浓溶液,不饱和溶液不一定是稀溶液;浓溶液不一定是饱和溶液,稀溶液不一定是不饱和溶液。(3)在一定温度下,同种溶质、同种溶剂的饱和溶液一定比不饱和溶液浓。布置作业:完成本课时对应练习,并提醒学生预习下一节的内容。课题饱和溶液和不饱和溶液课型新授课教学目标知识与技能1.理解饱和溶液和不饱和溶液的含义。2.通过实验探究,建立饱和溶液与不饱和溶液的概念。3.了解饱和溶液与不饱和溶液相互转化的方法。4.了解结晶现象。过程与方法运用科学探究的方法理解饱和溶液与不饱和溶液的含义,并通过实验探究了解“饱和”与“不饱和”的相对性。情感、态度与价值观通过实验条件的改变,让学生感受饱和溶液与不饱和溶液的存在和转化是有条件的,逐步建立用辨证的、发展的思想观点来看待事物的变化,培养由具体到一般认识过程的能力,并培养学生互相协作、友好相处的健康心态。教学重点1.理解饱和溶液和不饱和溶液的概念。2.理解饱和溶液和不饱和溶液相互转化的方法。教学难点1.理解饱和溶液和不饱和溶液的概念。2.正确理解饱和溶液和不饱和溶液相互转化的方法。教具准备水、氯化钠固体、硝酸钾固体、烧杯(若干)、多媒体课件、玻璃棒、酒精灯、铁架台、石棉网等。课前预习1.一定温度下,向一定量溶剂里加入某种溶质,当溶质不能继续溶解时,所得到的溶液叫做这种溶质的饱和溶液;还能继续溶解这种溶质的溶液,叫做这种溶质的不饱和溶液。2.一般情况下,饱和溶液可以通过升温和增加溶剂的方法转化为不饱和溶液,不饱和溶液可以通过增加溶质、蒸发溶剂或降温的方法转化为饱和溶液。3.结晶:溶液中的溶质以晶体的形式从溶液中析出的过程。新课导入通过上节课的学习我们知道,不同物质在同一溶剂中,溶解性不同;同一物质在不同溶剂中,溶解性也不同。那么一种物质在一种溶剂中能否无限溶解下去呢?进行新课一 饱和溶液与不饱和溶液【活动与探究1】请同学们按教材P33实验9-5进行实验,并记录实验现象。【交流现象】由一组同学描述现象、结论,其他各组提出异议。【分析小结】实验现象:第一次的5g氯化钠都溶解了;第二次的5g氯化钠不能全部溶解;加入15mL水后剩余的氯化钠固体又溶解了。【活动与探究2】请同学们用硝酸钾代替氯化钠并按教材P33实验9-6进行实验,并记录实验现象。【交流现象】由一组同学描述现象、结论,其他各组提出异议。【分析小结】实验现象:第一次的5g硝酸钾都溶解了,第二次的5g硝酸钾不能全部溶解;加热后剩余的硝酸钾又溶解了,冷却后有硝酸钾固体析出。从而我们可以得出:1.在一定条件下,NaCl不能无限溶解,当不能溶解时,加入水,又能继续溶解。2.在一定条件下,KNO3也不能无限溶解,当不能溶解时,升高温度,又能继续溶解。【提出问题】上述活动的“一定条件”是什么?【交流回答】1.一定温度。2.一定量溶剂。【归纳总结】请大家根据上述分析,归纳出饱和溶液和不饱和溶液的概念1.饱和溶液:在一定温度下,一定量的溶剂里,不能继续溶解某种溶质的溶液。2.不饱和溶液:在一定温度下,一定量的溶剂里,能继续溶解某种溶质的溶液。二 饱和溶液与不饱和溶液的转化、结晶结晶的定义:热的溶液冷却后,已溶解在溶液中的溶质从溶液中以晶体的形式析出,这一过程叫做结晶;析出晶体后的溶液叫母液,母液对于析出的溶质来说是饱和溶液。【提出问题】如何判断某一溶液是否饱和? 【交流回答】判断某溶液是否饱和的方法:在一定条件(温度和溶剂的量均不变)下,溶质是否继续溶解。【提出问题】通过上述实验我们发现改变条件,饱和溶液可以转化为不饱和溶液,不饱和溶液也可以转化为饱和溶液,请同学们讨论,归纳出饱和溶液和不饱和溶液的转化关系。【归纳总结】不饱和溶液和饱和溶液的相互转化关系以及结晶的方法(一般情况):【课件展示】播放海水晒盐的过程。【学生活动】观看、思考海水晒盐的原理。【归纳总结】教学板书课题2 溶解度第1课时 饱和溶液和不饱和溶液一、饱和溶液和不饱和溶液1.饱和溶液:在一定温度下,一定量溶剂里,不能继续溶解溶质的溶液。2.不饱和溶液:在一定温度下,一定量溶剂里,能继续溶解溶质的溶液。3.结晶的定义:热的溶液冷却后,已溶解在溶液中的溶质从溶液中以晶体的形式析出,这一过程叫做结晶;析出晶体后的溶液叫母液,母液对于析出的溶质来说是饱和溶液。二、判断某溶液是否饱和的方法:在一定条件下,溶质是否继续溶解。三、不饱和溶液与饱和溶液的相互转化以及结晶的方法(一般情况)四、海水晒盐课堂小结本节课我们探究了饱和溶液的概念,理解了饱和溶液只有在一定条件下才能有意义并总结出了判断饱和溶液的方法及饱和溶液与不饱和溶液相互转化的条件,以及结晶的定义和方法。教材习题解答练习与应用(P40)1.增加溶质 降低温度 蒸发溶剂6.(1)蒸发 (2)AC7.汗水中含有一些盐分,因此有咸味。被汗水浸湿的衣服晾干后,水分蒸发了,但盐分仍留在衣服上,就形成白色斑迹。8此题属于开放式的习题,办法有多种。最简单的办法是把一滴试液滴在玻璃片上,晾干或烘干。有白色痕迹出现的原试液是氯化钾溶液;没有痕迹的是蒸馏水。难题解答【例1】小红同学为证明某硝酸钾溶液是否达到饱和状态,设计了以下方案。一定能达到目的的是( )A.温度不变,向溶液中加入少量硝酸钾溶液B.温度不变,向溶液中加入少量硝酸钾晶体C.给溶液加热,直至有硝酸钾晶体析出D.给溶液降温,直至有硝酸钾晶体析出【解析】根据饱和溶液和不饱和溶液的概念,溶液是否饱和是看溶液在该条件下是否能继续溶解该溶质。证明某硝酸钾溶液是否达到饱和状态,可在该温度下向溶液中加入少量硝酸钾晶体,观察晶体能否继续溶解,若不能继续溶解,说明是饱和溶液。【答案】B【例2】海水提取食盐的方法主要为“盐田法”,其过程如下:(1)上图中①是 池(填“蒸发”或“冷却”),析出晶体后的母液是食盐的 (填“饱和溶液”或“不饱和溶液”)。(2)下列分析正确的是 (填序号)。A.海水进入贮水池,氯化钠的质量分数基本不变B.在①的溶液中氯化钠的质量分数不改变C.海洋中蕴藏着丰富的资源D.在①的溶液中氯化钠的质量减少了【解析】(1)从海水中提取食盐的过程如下:海水引入蓄水池,经过蒸发池蒸发水分,再经过结晶池结晶析出氯化钠,此时的母液对于氯化钠来说是饱和溶液。(2)海水进入贮水池,溶质和溶剂基本没有发生任何变化,故氯化钠的质量分数基本不变,故A正确;在蒸发池中溶剂质量减少而溶质质量不变,故氯化钠的质量分数增大,故B错误、D错误;根据题意,可以看出海洋中蕴藏着丰富的资源能为人类所利用,故C正确。【答案】(1)蒸发 饱和溶液 (2)AC教学反思在讲解饱和溶液和不饱和溶液时,教师要结合具体实验演示让学生明白饱和溶液与不饱和溶液的概念及饱和溶液与不饱和溶液的相互转化。由我们日常生活中的盐引出海水晒盐,从而引出结晶的概念。此外,教师要时刻关注并追随学生的思路,不断调整自己的思路,及时有目的地组织学生相互交流并讨论,巧妙引导。教学过程中老师的疑问:教师点评和总结:
课题2 溶解度本课题分为饱和溶液和不饱和溶液与溶解度两部分。第一部分通过实验导入饱和溶液的概念,并由学生讨论分析理解饱和溶液,判断某物质的溶液是否饱和,最后分析总结出饱和溶液与不饱和溶液相互转化的条件。第二部分通过讨论与探究导入溶解度的概念,理解溶解度的相对大小,再以活动与探究绘制溶解度曲线,巩固和应用溶解度概念,最后以讨论引出了气体溶解度的概念。 第1课时 饱和溶液和不饱和溶液环节一课前自学准备环节二 课堂教学展示知识拓展:(1)大多数固体物质在一定量水中溶解的最大量随温度的升高而增大。(2)熟石灰在一定量水中溶解的最大量随温度的升高而降低,因此,若把熟石灰的不饱和溶液转化为饱和溶液,在改变温度时,应升高温度;若将其饱和溶液转化为不饱和溶液,则可采用降低温度或增加溶剂的办法。(3)增加溶质和蒸发溶剂一定能使不饱和溶液变为饱和溶液。易错提醒:(1)一定条件下,某溶质的饱和溶液不一定是另一种溶质的饱和溶液。(2)不是所有物质在降低温度时都会由不饱和状态变成饱和状态。(3)饱和溶液不一定是浓溶液,不饱和溶液不一定是稀溶液。规律总结:结晶方法:(1)蒸发结晶(蒸发溶剂):适用于溶解度受温度影响变化不大的物质,如氯化钠;(2)降温结晶(冷却热饱和溶液):适用于溶解度随温度的升高而明显增大的物质,如硝酸钾。规律总结:判断溶液是饱和溶液的方法:一是溶液中有未溶解完的溶质,且溶质质量不再减少;二是加入原溶液中的溶质,加入的溶质不再继续溶解。环节三 课后反馈展示知识拓展:饱和溶液、不饱和溶液与浓溶液、稀溶液的联系:(1)溶液的饱和与否与溶液的浓稀与否没有必然的关系。(2)饱和溶液不一定是浓溶液,不饱和溶液不一定是稀溶液;浓溶液不一定是饱和溶液,稀溶液不一定是不饱和溶液。(3)在一定温度下,同种溶质、同种溶剂的饱和溶液一定比不饱和溶液浓。布置作业:完成本课时对应练习,并提醒学生预习下一节的内容。课题饱和溶液和不饱和溶液课型新授课教学目标知识与技能1.理解饱和溶液和不饱和溶液的含义。2.通过实验探究,建立饱和溶液与不饱和溶液的概念。3.了解饱和溶液与不饱和溶液相互转化的方法。4.了解结晶现象。过程与方法运用科学探究的方法理解饱和溶液与不饱和溶液的含义,并通过实验探究了解“饱和”与“不饱和”的相对性。情感、态度与价值观通过实验条件的改变,让学生感受饱和溶液与不饱和溶液的存在和转化是有条件的,逐步建立用辨证的、发展的思想观点来看待事物的变化,培养由具体到一般认识过程的能力,并培养学生互相协作、友好相处的健康心态。教学重点1.理解饱和溶液和不饱和溶液的概念。2.理解饱和溶液和不饱和溶液相互转化的方法。教学难点1.理解饱和溶液和不饱和溶液的概念。2.正确理解饱和溶液和不饱和溶液相互转化的方法。教具准备水、氯化钠固体、硝酸钾固体、烧杯(若干)、多媒体课件、玻璃棒、酒精灯、铁架台、石棉网等。课前预习1.一定温度下,向一定量溶剂里加入某种溶质,当溶质不能继续溶解时,所得到的溶液叫做这种溶质的饱和溶液;还能继续溶解这种溶质的溶液,叫做这种溶质的不饱和溶液。2.一般情况下,饱和溶液可以通过升温和增加溶剂的方法转化为不饱和溶液,不饱和溶液可以通过增加溶质、蒸发溶剂或降温的方法转化为饱和溶液。3.结晶:溶液中的溶质以晶体的形式从溶液中析出的过程。新课导入通过上节课的学习我们知道,不同物质在同一溶剂中,溶解性不同;同一物质在不同溶剂中,溶解性也不同。那么一种物质在一种溶剂中能否无限溶解下去呢?进行新课一 饱和溶液与不饱和溶液【活动与探究1】请同学们按教材P33实验9-5进行实验,并记录实验现象。【交流现象】由一组同学描述现象、结论,其他各组提出异议。【分析小结】实验现象:第一次的5g氯化钠都溶解了;第二次的5g氯化钠不能全部溶解;加入15mL水后剩余的氯化钠固体又溶解了。【活动与探究2】请同学们用硝酸钾代替氯化钠并按教材P33实验9-6进行实验,并记录实验现象。【交流现象】由一组同学描述现象、结论,其他各组提出异议。【分析小结】实验现象:第一次的5g硝酸钾都溶解了,第二次的5g硝酸钾不能全部溶解;加热后剩余的硝酸钾又溶解了,冷却后有硝酸钾固体析出。从而我们可以得出:1.在一定条件下,NaCl不能无限溶解,当不能溶解时,加入水,又能继续溶解。2.在一定条件下,KNO3也不能无限溶解,当不能溶解时,升高温度,又能继续溶解。【提出问题】上述活动的“一定条件”是什么?【交流回答】1.一定温度。2.一定量溶剂。【归纳总结】请大家根据上述分析,归纳出饱和溶液和不饱和溶液的概念1.饱和溶液:在一定温度下,一定量的溶剂里,不能继续溶解某种溶质的溶液。2.不饱和溶液:在一定温度下,一定量的溶剂里,能继续溶解某种溶质的溶液。二 饱和溶液与不饱和溶液的转化、结晶结晶的定义:热的溶液冷却后,已溶解在溶液中的溶质从溶液中以晶体的形式析出,这一过程叫做结晶;析出晶体后的溶液叫母液,母液对于析出的溶质来说是饱和溶液。【提出问题】如何判断某一溶液是否饱和? 【交流回答】判断某溶液是否饱和的方法:在一定条件(温度和溶剂的量均不变)下,溶质是否继续溶解。【提出问题】通过上述实验我们发现改变条件,饱和溶液可以转化为不饱和溶液,不饱和溶液也可以转化为饱和溶液,请同学们讨论,归纳出饱和溶液和不饱和溶液的转化关系。【归纳总结】不饱和溶液和饱和溶液的相互转化关系以及结晶的方法(一般情况):【课件展示】播放海水晒盐的过程。【学生活动】观看、思考海水晒盐的原理。【归纳总结】教学板书课题2 溶解度第1课时 饱和溶液和不饱和溶液一、饱和溶液和不饱和溶液1.饱和溶液:在一定温度下,一定量溶剂里,不能继续溶解溶质的溶液。2.不饱和溶液:在一定温度下,一定量溶剂里,能继续溶解溶质的溶液。3.结晶的定义:热的溶液冷却后,已溶解在溶液中的溶质从溶液中以晶体的形式析出,这一过程叫做结晶;析出晶体后的溶液叫母液,母液对于析出的溶质来说是饱和溶液。二、判断某溶液是否饱和的方法:在一定条件下,溶质是否继续溶解。三、不饱和溶液与饱和溶液的相互转化以及结晶的方法(一般情况)四、海水晒盐课堂小结本节课我们探究了饱和溶液的概念,理解了饱和溶液只有在一定条件下才能有意义并总结出了判断饱和溶液的方法及饱和溶液与不饱和溶液相互转化的条件,以及结晶的定义和方法。教材习题解答练习与应用(P40)1.增加溶质 降低温度 蒸发溶剂6.(1)蒸发 (2)AC7.汗水中含有一些盐分,因此有咸味。被汗水浸湿的衣服晾干后,水分蒸发了,但盐分仍留在衣服上,就形成白色斑迹。8此题属于开放式的习题,办法有多种。最简单的办法是把一滴试液滴在玻璃片上,晾干或烘干。有白色痕迹出现的原试液是氯化钾溶液;没有痕迹的是蒸馏水。难题解答【例1】小红同学为证明某硝酸钾溶液是否达到饱和状态,设计了以下方案。一定能达到目的的是( )A.温度不变,向溶液中加入少量硝酸钾溶液B.温度不变,向溶液中加入少量硝酸钾晶体C.给溶液加热,直至有硝酸钾晶体析出D.给溶液降温,直至有硝酸钾晶体析出【解析】根据饱和溶液和不饱和溶液的概念,溶液是否饱和是看溶液在该条件下是否能继续溶解该溶质。证明某硝酸钾溶液是否达到饱和状态,可在该温度下向溶液中加入少量硝酸钾晶体,观察晶体能否继续溶解,若不能继续溶解,说明是饱和溶液。【答案】B【例2】海水提取食盐的方法主要为“盐田法”,其过程如下:(1)上图中①是 池(填“蒸发”或“冷却”),析出晶体后的母液是食盐的 (填“饱和溶液”或“不饱和溶液”)。(2)下列分析正确的是 (填序号)。A.海水进入贮水池,氯化钠的质量分数基本不变B.在①的溶液中氯化钠的质量分数不改变C.海洋中蕴藏着丰富的资源D.在①的溶液中氯化钠的质量减少了【解析】(1)从海水中提取食盐的过程如下:海水引入蓄水池,经过蒸发池蒸发水分,再经过结晶池结晶析出氯化钠,此时的母液对于氯化钠来说是饱和溶液。(2)海水进入贮水池,溶质和溶剂基本没有发生任何变化,故氯化钠的质量分数基本不变,故A正确;在蒸发池中溶剂质量减少而溶质质量不变,故氯化钠的质量分数增大,故B错误、D错误;根据题意,可以看出海洋中蕴藏着丰富的资源能为人类所利用,故C正确。【答案】(1)蒸发 饱和溶液 (2)AC教学反思在讲解饱和溶液和不饱和溶液时,教师要结合具体实验演示让学生明白饱和溶液与不饱和溶液的概念及饱和溶液与不饱和溶液的相互转化。由我们日常生活中的盐引出海水晒盐,从而引出结晶的概念。此外,教师要时刻关注并追随学生的思路,不断调整自己的思路,及时有目的地组织学生相互交流并讨论,巧妙引导。教学过程中老师的疑问:教师点评和总结:
相关资料
更多