


所属成套资源:高考生物一轮复习串讲精练(新高考专用)(原卷版+解析)
高考生物一轮复习串讲精练(新高考专用)专题24 神经调节(串讲)(原卷版+解析)
展开
这是一份高考生物一轮复习串讲精练(新高考专用)专题24 神经调节(串讲)(原卷版+解析),共32页。试卷主要包含了神经元的结构与功能,反射与反射弧等内容,欢迎下载使用。
神经系统包括_____________和中枢神经系统两部分,中枢神经系统包括脑和_____________,脑包括__________________________。_____________是调节机体活动的最高级中枢;小脑能够__________________________;脑干有许多维持生命的必要中枢,如调节呼吸、心脏活动的基本活动中枢;下丘脑有_____________调节中枢、_____________调节中枢等与生物节律的控制有关。
自主神经系统是__________________________的传出神经,它们的活动不受_____________的支配。自主神经系统包括_____________和_____________,人处于兴奋时_____________神经活动占据优势,人处于安静状态时,_____________神经活动占据优势。
组成神经系统的细胞有_____________和_____________,神经元由__________________________等部分组成。树突可以接受信息并将其传到细胞体,轴突将信息从细胞体传到__________________________。神经胶质细胞对神经元起辅助作用,具有__________________________的多种功能,在外周神经系统中,神经胶质细胞参与构成神经纤维表面的髓鞘。
神经调节的基本方式是_____________,其结构基础是_____________。反射弧的基本结构是____________________________________________________。反射活动需要经过_____________来实现,反射活动中,感受器需接受适宜的刺激,产生兴奋。
条件反射建立的意义:____________________________________________________。
1.神经元的结构与功能
(1)神经元的结构
(2)神经元的功能:接受刺激,产生兴奋,传导兴奋。
2.反射与反射弧
一个完整的反射弧至少需要两个神经元构成,反射活动越复杂,参与的神经元越多。
3.反射弧中相关结构对反射弧功能的影响
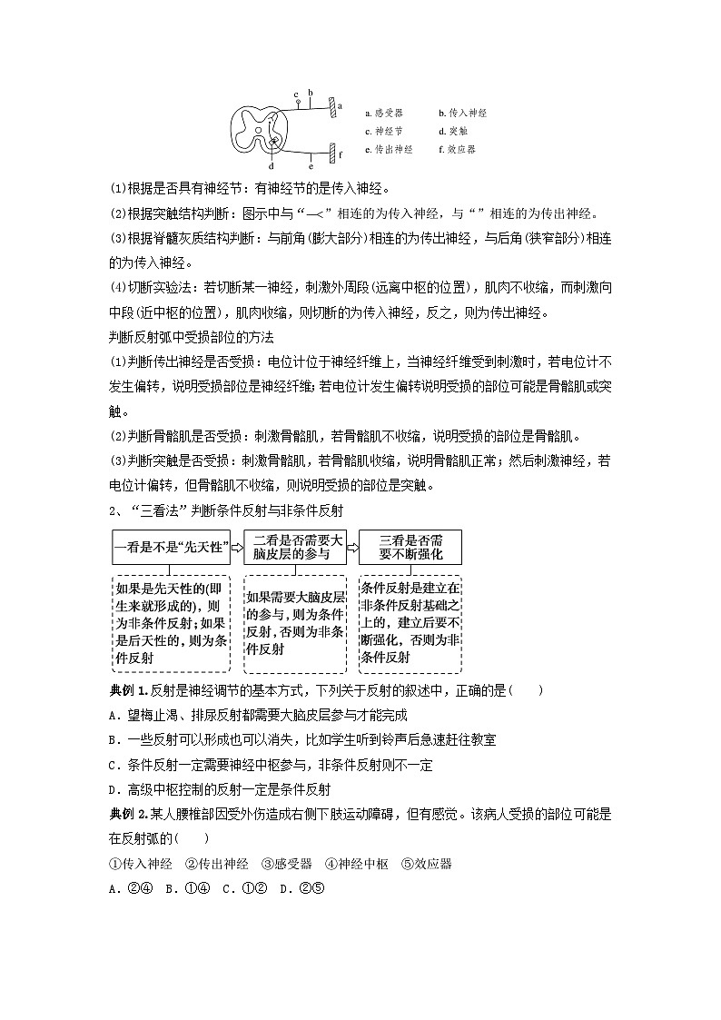
1、反射弧中传入神经和传出神经的判断方法
(1)根据是否具有神经节:有神经节的是传入神经。
(2)根据突触结构判断:图示中与“”相连的为传入神经,与“”相连的为传出神经。
(3)根据脊髓灰质结构判断:与前角(膨大部分)相连的为传出神经,与后角(狭窄部分)相连的为传入神经。
(4)切断实验法:若切断某一神经,刺激外周段(远离中枢的位置),肌肉不收缩,而刺激向中段(近中枢的位置),肌肉收缩,则切断的为传入神经,反之,则为传出神经。
判断反射弧中受损部位的方法
(1)判断传出神经是否受损:电位计位于神经纤维上,当神经纤维受到刺激时,若电位计不发生偏转,说明受损部位是神经纤维;若电位计发生偏转说明受损的部位可能是骨骼肌或突触。
(2)判断骨骼肌是否受损:刺激骨骼肌,若骨骼肌不收缩,说明受损的部位是骨骼肌。
(3)判断突触是否受损:刺激骨骼肌,若骨骼肌收缩,说明骨骼肌正常;然后刺激神经,若电位计偏转,但骨骼肌不收缩,则说明受损的部位是突触。
2、“三看法”判断条件反射与非条件反射
典例1.反射是神经调节的基本方式,下列关于反射的叙述中,正确的是( )
A.望梅止渴、排尿反射都需要大脑皮层参与才能完成
B.一些反射可以形成也可以消失,比如学生听到铃声后急速赶往教室
C.条件反射一定需要神经中枢参与,非条件反射则不一定
D.高级中枢控制的反射一定是条件反射
典例2.某人腰椎部因受外伤造成右侧下肢运动障碍,但有感觉。该病人受损的部位可能是在反射弧的( )
①传入神经 ②传出神经 ③感受器 ④神经中枢 ⑤效应器
A.②④ B.①④ C.①② D.②⑤
考点二 神经冲动的产生和传导
兴奋是指动物体或人体内的某些细胞或组织感受外界刺激后,由_______________状态变为______________状态的过程。
兴奋在神经纤维上的传导方式是电信号。静息电位是______________,由K+外流形成;动作电位是______________,由Na+内流形成。传导特点:______________。
3、兴奋在神经纤维上的传导方向与局部电流方向的关系
a.在膜外,局部电流方向与兴奋传导方向______________。
b.在膜内,局部电流方向与兴奋传导方向______________。
1.兴奋的传递
(1)突触的结构和类型
(2)兴奋的传递过程
(3)神经递质与受体
(4)兴奋传递的特点
1.兴奋传导过程中膜电位变化原理分析
2.突触与突触小体
(1)结构上不同:突触小体是神经元轴突末端的膨大部分,其上的膜构成突触前膜,是突触的一部分;突触涉及两个神经元,包括突触前膜、突触间隙和突触后膜,其中突触前膜与突触后膜分别属于两个神经元。
(2)信号转变不同:在突触小体上的信号变化为电信号→化学信号;在突触中完成的信号变化为电信号→化学信号→电信号。
3.神经递质的性质及作用
(1)化学成分:包括多巴胺、去甲肾上腺素、肾上腺素、5-羟色胺、γ-氨基丁酸、甘氨酸、乙酰胆碱等多种成分。
(2)功能分类:递质分为兴奋性递质与抑制性递质,前者可导致Na+内流,使突触后膜兴奋,产生动作电位实现由“内负外正→内正外负”的转化,后者则可导致负离子(如Cl-)进入突触后膜,从而强化“内负外正”的静息电位。
(3)神经递质作用后的两个去向:一是回收再利用,即通过突触前膜转运载体的作用将突触间隙中多余的神经递质回收至突触前神经元并贮存于囊泡再利用;另一途径是酶解,被相应的酶分解失活。
影响神经冲动传递因素的判断方法
正常情况下,神经递质与突触后膜上的受体结合引起突触后膜兴奋或抑制后,立即被相应酶分解而失活或迅速被移走。
(1)突触后膜会持续兴奋或抑制的原因
若某种有毒有害物质使分解神经递质的相应酶变性失活,或阻断神经递质的回收,则突触后膜会持续兴奋或抑制。
(2)药物或有毒有害物质作用于突触从而阻断神经冲动传递的原因
①药物或有毒有害物质阻断神经递质的合成或释放。
②药物或有毒有害物质使神经递质失活。
③突触后膜上的受体与药物或有毒有害物质结合,使神经递质不能与后膜上的受体结合。
典例1.某神经纤维在产生动作电位的过程中,Na+、K+通过离子通道的流动造成的跨膜电流如图所示(内向电流是指正离子由细胞膜外向膜内流动,外向电流则相反)。下列说法正确的是( )
A.a点之前神经纤维膜内外之间没有正离子的流动
B.ab段Na+通道开放,bc段钠离子通道关闭
C.c点时神经纤维的膜内电位等于0 mV
D.cd段K+排出细胞不需要消耗ATP
典例2.乙酰胆碱(图中以“A-C”表示)可作为兴奋性神经递质,其合成与释放如图所示,下列叙述错误的是( )
A.神经冲动引起乙酰胆碱释放,实现了电信号→化学信号的转变
B.突触前神经元中可合成乙酰胆碱
C.乙酰胆碱在突触间隙中的移动需要消耗ATP
D.如D酶失活,突触后神经元会表现为持续兴奋
考点三 神经系统的分级调节和人脑的高级功能
大脑皮层主要由______________构成,具有丰富的沟回增大______________,大脑皮层发出的指令通过脑干传到脊髓。
躯体运动的精细程度越大,大脑皮层代表区的范围就______________。大脑皮层代表区位置与躯体各部分的关系是______________,但面部本身不倒置。
3.人脑的高级功能
(1)感知外部世界,产生______________。
(2)控制机体的______________活动。
(3)具有语言、学习、记忆和思维等方面的高级功能。
①人类大脑皮层的言语区
②学习和记忆
1.神经系统的分级调节
利用概念图理解神经系统分级调节
1.中枢神经系统与神经中枢是两个不同的概念:中枢神经系统包括脑与脊髓的结构,神经中枢是指中枢神经系统中负责调控某一特定生理功能的区域。
2.中枢神经系统中含有许多神经中枢,它们分别负责调控某一特定的生理功能;同一生理功能可以分别由不同的神经中枢来调控,这些不同的神经中枢之间相互联系与调控。
典例1.下列关于各级神经中枢功能的叙述,错误的是( )
A.一般成年人可以“憋尿”,这说明高级中枢可以控制低级中枢
B.“植物人”脑干、脊髓的中枢仍然能发挥调控作用
C.大脑皮层H区发生障碍的患者不能听懂别人谈话
D.学习和记忆是人脑特有的高级功能
典例2.如图为神经—肌肉连接示意图。黑点()表示神经元细胞体,①~⑦表示神经纤维。肌肉受到刺激不由自主地收缩,大脑也能产生感觉。下列说法错误的是( )
A.大脑支配肌肉运动的兴奋传导途径依次是⑥⑤④
B.肌肉受到刺激不由自主收缩的兴奋传导途径依次是①②③
C.兴奋只能由⑦传递至③而不能由③传递至⑦
D.肌肉受到刺激后,大脑产生感觉的兴奋传导途径依次是④⑤⑥
1.产生反应≠反射:反射必须经过完整的反射弧。当电刺激传出神经或效应器时,都能使效应器产生反应,但不属于反射。
2.误认为只要有刺激就可引起反射,反射的进行需要接受适宜强度的刺激,若刺激过强或过弱,都将导致反射活动无法正常进行。
3.感受器、传入神经和神经中枢破坏后,产生的结果相同,但机理不同:感受器破坏,无法产生兴奋;传入神经破坏,无法传导兴奋;神经中枢破坏,无法分析和综合兴奋,也不能向大脑皮层传导兴奋。
4.最简单的反射弧至少包括2个神经元——传入(感觉)神经元和传出(运动)神经元。
5.离体和生物体内神经纤维上兴奋传导方向不同
(1)离体神经纤维上兴奋的传导是双向的。
(2)在生物体内,神经纤维上的神经冲动只能来自感受器,因此在生物体内,兴奋在神经纤维上的传导是单向的。
6.影响神经冲动传递因素的判断方法
正常情况下,神经递质与突触后膜上的受体结合引起突触后膜兴奋或抑制后,立即被相应酶分解而失活或迅速被移走。
(1)突触后膜会持续兴奋或抑制的原因
若某种有毒有害物质使分解神经递质的相应酶变性失活,则突触后膜会持续兴奋或抑制。
(2)药物或有毒有害物质作用于突触从而阻断神经冲动传递的原因
①药物或有毒有害物质阻断神经递质的合成或释放。
②药物或有毒有害物质使神经递质失活。
③突触后膜上的受体与药物或有毒有害物质结合,使神经递质不能与后膜上的受体结合。
1.(2020·山东,7)听毛细胞是内耳中的一种顶端具有纤毛的感觉神经细胞。声音传递到内耳中引起听毛细胞的纤毛发生偏转,使位于纤毛膜上的K+通道打开,K+内流而产生兴奋。兴奋通过听毛细胞底部传递到听觉神经细胞,最终到达大脑皮层产生听觉。下列说法错误的是( )
A.静息状态时纤毛膜外的K+浓度低于膜内
B.纤毛膜上的K+内流过程不消耗ATP
C.兴奋在听毛细胞上以电信号的形式传导
D.听觉的产生过程不属于反射
2.(2020·浙江7月选考,20)分布有乙酰胆碱受体的神经元称为胆碱能敏感神经元,它普遍存在于神经系统中,参与学习与记忆等调节活动。乙酰胆碱酯酶催化乙酰胆碱的分解,药物阿托品能阻断乙酰胆碱与胆碱能敏感神经元的相应受体结合。下列说法错误的是( )
A.乙酰胆碱分泌量和受体数量改变会影响胆碱能敏感神经元发挥作用
B.使用乙酰胆碱酯酶抑制剂可抑制胆碱能敏感神经元受体发挥作用
C.胆碱能敏感神经元的数量改变会影响学习与记忆等调节活动
D.注射阿托品可影响胆碱能敏感神经元所引起的生理效应
3.(2023·浙江·统考高考真题)神经元的轴突末梢可与另一个神经元的树突或胞体构成突触。通过微电极测定细胞的膜电位,PSP1和PSP2分别表示突触a和突触b的后膜电位,如图所示。下列叙述正确的是( )
A.突触a、b前膜释放的递质,分别使突触a后膜通透性增大、突触b后膜通透性降低
B.PSP1和PSP2由离子浓度改变形成,共同影响突触后神经元动作电位的产生
C.PSP1由K+外流或Cl-内流形成,PSP2由Na+或Ca2+内流形成
D.突触a、b前膜释放的递质增多,分别使PSP1幅值增大、PSP2幅值减小
4.(2023·海南·高考真题)药物W可激活脑内某种抑制性神经递质的受体,增强该神经递质的抑制作用,可用于治疗癫痫。下列有关叙述错误的是( )
A.该神经递质可从突触前膜以胞吐方式释放出来
B.该神经递质与其受体结合后,可改变突触后膜对离子的通透性
C.药物W阻断了突触前膜对该神经递质的重吸收而增强抑制作用
D.药物W可用于治疗因脑内神经元过度兴奋而引起的疾病
5.(2023·湖北·统考高考真题)心肌细胞上广泛存在Na+-K+泵和Na+-Ca2+交换体(转入Na+的同时排出Ca2+),两者的工作模式如图所示。已知细胞质中钙离子浓度升高可引起心肌收缩。某种药物可以特异性阻断细胞膜上的Na+-K+泵。关于该药物对心肌细胞的作用,下列叙述正确的是( )
A.心肌收缩力下降
B.细胞内液的钾离子浓度升高
C.动作电位期间钠离子的内流量减少
D.细胞膜上Na+-Ca2+交换体的活动加强
6.(2023·全国·统考高考真题)中枢神经系统对维持人体内环境的稳态具有重要作用。下列关于人体中枢的叙述,错误的是( )
A.大脑皮层是调节机体活动的最高级中枢
B.中枢神经系统的脑和脊髓中含有大量的神经元
C.位于脊髓的低级中枢通常受脑中相应的高级中枢调控
D.人体脊髓完整而脑部受到损伤时,不能完成膝跳反射
7.(2022·重庆·统考高考真题)如图表示人动脉血压维持相对稳定的一种反射过程。动脉血压正常时,过高过紧的衣领会直接刺激颈动脉窦压力感受器,引起后续的反射过程,使人头晕甚至晕厥,即“衣领综合征”。下列叙述错误的是( )
A.窦神经受损时,颈动脉窦压力感受器仍可产生兴奋
B.动脉血压的波动可通过神经调节快速恢复正常
C.“衣领综合征”是反射启动后引起血压升高所致
D.动脉血压维持相对稳定的过程体现了负反馈调节作用
8.(2023·山东·高考真题)(多选题)神经细胞的离子跨膜运输除受膜内外离子浓度差影响外,还受膜内外电位差的影响。已知神经细胞膜外的Cl-浓度比膜内高。下列说法正确的是( )
A.静息电位状态下,膜内外电位差一定阻止K+的外流
B.突触后膜的Cl-通道开放后,膜内外电位差一定增大
C.动作电位产生过程中,膜内外电位差始终促进Na+的内流
D.静息电位→动作电位→静息电位过程中,不会出现膜内外电位差为0的情况
9.(2020·天津,14)神经细胞间的突触联系往往非常复杂。下图为大鼠视网膜局部神经细胞间的突触示意图。
据图回答:
(1)当BC末梢有神经冲动传来时,甲膜内的__________释放谷氨酸,与乙膜上的谷氨酸受体结合,使GC兴奋,诱导其释放内源性大麻素,内源性大麻素和甲膜上的大麻素受体结合,抑制Ca2+通道开放,使BC释放的谷氨酸________(填“增加”或“减少”),最终导致GC兴奋性降低。
(2)GC释放的内源性大麻素还能与丙膜上的大麻素受体结合,抑制AC中甘氨酸的释放,使甲膜上的甘氨酸受体活化程度________(填“升高”或“降低”),进而导致Ca2+通道失去部分活性。AC与BC间突触的突触前膜为________膜。
(3)上述________调节机制保证了神经调节的精准性。该调节过程与细胞膜的______________________________________两种功能密切相关。
(4)正常情况下,不会成为内环境成分的是________(多选)。
A.谷氨酸 B.内源性大麻素
C.甘氨酸受体 D.Ca2+通道
10.(2023·浙江·统考高考真题)我们说话和唱歌时,需要有意识地控制呼吸运动的频率和深度,这属于随意呼吸运动;睡眠时不需要有意识地控制呼吸运动,人体仍进行有节律性的呼吸运动,这属于自主呼吸运动。人体呼吸运动是在各级呼吸中枢相互配合下进行的,呼吸中枢分布在大脑皮层、脑干和脊髓等部位。体液中的O2、CO2和H+浓度变化通过刺激化学感受器调节呼吸运动。回答下列问题:
(1)人体细胞能从血浆、 和淋巴等细胞外液获取O2,这些细胞外液共同构成了人体的内环境。内环境的相对稳定和机体功能系统的活动,是通过内分泌系统、 系统和免疫系统的调节实现的。
(2)自主呼吸运动是通过反射实现的,其反射弧包括感受器、 和效应器。化学感受器能将O2、CO2和H+浓度等化学信号转化为 信号。神经元上处于静息状态的部位,受刺激后引发Na+ 而转变为兴奋状态。
(3)人屏住呼吸一段时间后,动脉血中的CO2含量增大,pH变 ,CO2含量和pH的变化共同引起呼吸加深加快。还有实验发现,当吸入气体中CO2浓度过大时,会出现呼吸困难、昏迷等现象,原因是CO2浓度过大导致呼吸中枢 。
(4)大脑皮层受损的“植物人”仍具有节律性的自主呼吸运动;哺乳动物脑干被破坏,或脑干和脊髓间的联系被切断,呼吸停止。上述事实说明,自主呼吸运动不需要位于 的呼吸中枢参与,自主呼吸运动的节律性是位于 的呼吸中枢产生的。
专题24 神经调节
考点一 神经调节的结构基础及基本方式
神经系统包括外周神经系统和中枢神经系统两部分,中枢神经系统包括脑和脊髓,脑包括大脑、小脑、脑干和下丘脑。大脑皮层是调节机体活动的最高级中枢;小脑能够协调运动,维持身体平衡;脑干有许多维持生命的必要中枢,如调节呼吸、心脏活动的基本活动中枢;下丘脑有体温调节中枢、水平衡调节中枢等与生物节律的控制有关。
自主神经系统是支配内脏、血管和腺体的传出神经,它们的活动不受意识的支配。自主神经系统包括交感神经和副交感神经,人处于兴奋时交感神经活动占据优势,人处于安静状态时,副交感神经活动占据优势。
组成神经系统的细胞有神经元和神经胶质细胞,神经元由细胞体、树突和轴突等部分组成。树突可以接受信息并将其传到细胞体,轴突将信息从细胞体传到其他神经元、肌肉或腺体。神经胶质细胞对神经元起辅助作用,具有支持、保护、营养和修复神经元的多种功能,在外周神经系统中,神经胶质细胞参与构成神经纤维表面的髓鞘。
神经调节的基本方式是反射,其结构基础是反射弧。反射弧的基本结构是感受器→传入神经→神经中枢→传出神经→效应器。反射活动需要经过完整的反射弧来实现,反射活动中,感受器需接受适宜的刺激,产生兴奋。
条件反射建立的意义:使机体具有更强的预见性、灵活性和适应性,大大提高了动物应对复杂环境变化的能力。
1.神经元的结构与功能
(1)神经元的结构
(2)神经元的功能:接受刺激,产生兴奋,传导兴奋。
2.反射与反射弧
一个完整的反射弧至少需要两个神经元构成,反射活动越复杂,参与的神经元越多。
3.反射弧中相关结构对反射弧功能的影响
1、反射弧中传入神经和传出神经的判断方法
(1)根据是否具有神经节:有神经节的是传入神经。
(2)根据突触结构判断:图示中与“”相连的为传入神经,与“”相连的为传出神经。
(3)根据脊髓灰质结构判断:与前角(膨大部分)相连的为传出神经,与后角(狭窄部分)相连的为传入神经。
(4)切断实验法:若切断某一神经,刺激外周段(远离中枢的位置),肌肉不收缩,而刺激向中段(近中枢的位置),肌肉收缩,则切断的为传入神经,反之,则为传出神经。
判断反射弧中受损部位的方法
(1)判断传出神经是否受损:电位计位于神经纤维上,当神经纤维受到刺激时,若电位计不发生偏转,说明受损部位是神经纤维;若电位计发生偏转说明受损的部位可能是骨骼肌或突触。
(2)判断骨骼肌是否受损:刺激骨骼肌,若骨骼肌不收缩,说明受损的部位是骨骼肌。
(3)判断突触是否受损:刺激骨骼肌,若骨骼肌收缩,说明骨骼肌正常;然后刺激神经,若电位计偏转,但骨骼肌不收缩,则说明受损的部位是突触。
2、“三看法”判断条件反射与非条件反射
典例1.反射是神经调节的基本方式,下列关于反射的叙述中,正确的是( )
A.望梅止渴、排尿反射都需要大脑皮层参与才能完成
B.一些反射可以形成也可以消失,比如学生听到铃声后急速赶往教室
C.条件反射一定需要神经中枢参与,非条件反射则不一定
D.高级中枢控制的反射一定是条件反射
【答案】B
【解析】望梅止渴是条件反射,需要大脑皮层的参与才能完成,但排尿反射是非条件反射,无需大脑皮层的参与也能完成,A错误;无论是条件反射还是非条件反射,都需要在神经中枢的参与下才能完成,C错误;脑中的神经中枢都是高级中枢,但其中的一些反射中枢控制的反射如下丘脑中的呼吸中枢控制的反射是非条件反射,D错误。
典例2.某人腰椎部因受外伤造成右侧下肢运动障碍,但有感觉。该病人受损的部位可能是在反射弧的( )
①传入神经 ②传出神经 ③感受器 ④神经中枢 ⑤效应器
A.②④ B.①④ C.①② D.②⑤
【答案】A
【解析】感觉是在大脑皮层中形成的。反射弧中“感受器→传入神经→神经中枢”的传导正常,神经冲动可传到脊髓中的低级神经中枢,进一步传到大脑皮层,从而引起感觉。“右侧下肢运动障碍”,说明反射弧的“神经中枢→传出神经→效应器”的传导不正常。又由于“腰椎部受外伤”,所以不可能是效应器受到损伤。可能的结果是传出神经受到损伤,或神经中枢中有关冲动传出的部位受到损伤。
考点二 神经冲动的产生和传导
兴奋是指动物体或人体内的某些细胞或组织感受外界刺激后,由相对静止状态变为显著活跃状态的过程。
兴奋在神经纤维上的传导方式是电信号。静息电位是内负外正,由K+外流形成;动作电位是内正外负,由Na+内流形成。传导特点:双向传导。
3、兴奋在神经纤维上的传导方向与局部电流方向的关系
a.在膜外,局部电流方向与兴奋传导方向相反。
b.在膜内,局部电流方向与兴奋传导方向相同。
1.兴奋的传递
(1)突触的结构和类型
(2)兴奋的传递过程
(3)神经递质与受体
(4)兴奋传递的特点
1.兴奋传导过程中膜电位变化原理分析
2.突触与突触小体
(1)结构上不同:突触小体是神经元轴突末端的膨大部分,其上的膜构成突触前膜,是突触的一部分;突触涉及两个神经元,包括突触前膜、突触间隙和突触后膜,其中突触前膜与突触后膜分别属于两个神经元。
(2)信号转变不同:在突触小体上的信号变化为电信号→化学信号;在突触中完成的信号变化为电信号→化学信号→电信号。
3.神经递质的性质及作用
(1)化学成分:包括多巴胺、去甲肾上腺素、肾上腺素、5-羟色胺、γ-氨基丁酸、甘氨酸、乙酰胆碱等多种成分。
(2)功能分类:递质分为兴奋性递质与抑制性递质,前者可导致Na+内流,使突触后膜兴奋,产生动作电位实现由“内负外正→内正外负”的转化,后者则可导致负离子(如Cl-)进入突触后膜,从而强化“内负外正”的静息电位。
(3)神经递质作用后的两个去向:一是回收再利用,即通过突触前膜转运载体的作用将突触间隙中多余的神经递质回收至突触前神经元并贮存于囊泡再利用;另一途径是酶解,被相应的酶分解失活。
影响神经冲动传递因素的判断方法
正常情况下,神经递质与突触后膜上的受体结合引起突触后膜兴奋或抑制后,立即被相应酶分解而失活或迅速被移走。
(1)突触后膜会持续兴奋或抑制的原因
若某种有毒有害物质使分解神经递质的相应酶变性失活,或阻断神经递质的回收,则突触后膜会持续兴奋或抑制。
(2)药物或有毒有害物质作用于突触从而阻断神经冲动传递的原因
①药物或有毒有害物质阻断神经递质的合成或释放。
②药物或有毒有害物质使神经递质失活。
③突触后膜上的受体与药物或有毒有害物质结合,使神经递质不能与后膜上的受体结合。
典例1.某神经纤维在产生动作电位的过程中,Na+、K+通过离子通道的流动造成的跨膜电流如图所示(内向电流是指正离子由细胞膜外向膜内流动,外向电流则相反)。下列说法正确的是( )
A.a点之前神经纤维膜内外之间没有正离子的流动
B.ab段Na+通道开放,bc段钠离子通道关闭
C.c点时神经纤维的膜内电位等于0 mV
D.cd段K+排出细胞不需要消耗ATP
【答案】D
【解析】据图分析可知,a点之前神经纤维处于静息状态,此时有K+外流,A项错误;ab段与bc段均是内向电流,此时都是Na+通道开放,B项错误;c点时神经纤维处于动作电位,此时膜内为正电位,膜外为负电位,所以其膜内电位大于0 mV,C项错误;cd段K+通过K+通道蛋白排出细胞,是协助扩散,不需要消耗ATP,D项正确。
典例2.乙酰胆碱(图中以“A-C”表示)可作为兴奋性神经递质,其合成与释放如图所示,下列叙述错误的是( )
A.神经冲动引起乙酰胆碱释放,实现了电信号→化学信号的转变
B.突触前神经元中可合成乙酰胆碱
C.乙酰胆碱在突触间隙中的移动需要消耗ATP
D.如D酶失活,突触后神经元会表现为持续兴奋
【答案】C
【解析】乙酰胆碱经扩散通过突触间隙与突触后膜上的受体结合,所以乙酰胆碱在突触间隙中的移动不需要消耗ATP,C项错误。
考点三 神经系统的分级调节和人脑的高级功能
大脑皮层主要由神经元胞体及其树突构成,具有丰富的沟回增大表面积,大脑皮层发出的指令通过脑干传到脊髓。
躯体运动的精细程度越大,大脑皮层代表区的范围就越大。大脑皮层代表区位置与躯体各部分的关系是倒置的,但面部本身不倒置。
3.人脑的高级功能
(1)感知外部世界,产生感觉。
(2)控制机体的反射活动。
(3)具有语言、学习、记忆和思维等方面的高级功能。
①人类大脑皮层的言语区
②学习和记忆
1.神经系统的分级调节
利用概念图理解神经系统分级调节
1.中枢神经系统与神经中枢是两个不同的概念:中枢神经系统包括脑与脊髓的结构,神经中枢是指中枢神经系统中负责调控某一特定生理功能的区域。
2.中枢神经系统中含有许多神经中枢,它们分别负责调控某一特定的生理功能;同一生理功能可以分别由不同的神经中枢来调控,这些不同的神经中枢之间相互联系与调控。
典例1.下列关于各级神经中枢功能的叙述,错误的是( )
A.一般成年人可以“憋尿”,这说明高级中枢可以控制低级中枢
B.“植物人”脑干、脊髓的中枢仍然能发挥调控作用
C.大脑皮层H区发生障碍的患者不能听懂别人谈话
D.学习和记忆是人脑特有的高级功能
【答案】D
【解析】排尿反射的低级中枢位于脊髓,而一般成年人可以有意识地控制排尿,说明脊髓的排尿反射中枢受大脑皮层的控制,A正确;“植物人”具有呼吸和心跳,也能排尿、排便,呼吸中枢在脑干,排尿、排便的低级中枢在脊髓,B正确;大脑皮层H区是听觉性语言中枢,发生障碍的患者不能听懂别人谈话,C正确;语言功能是人脑特有的高级功能,D错误。
典例2.如图为神经—肌肉连接示意图。黑点()表示神经元细胞体,①~⑦表示神经纤维。肌肉受到刺激不由自主地收缩,大脑也能产生感觉。下列说法错误的是( )
A.大脑支配肌肉运动的兴奋传导途径依次是⑥⑤④
B.肌肉受到刺激不由自主收缩的兴奋传导途径依次是①②③
C.兴奋只能由⑦传递至③而不能由③传递至⑦
D.肌肉受到刺激后,大脑产生感觉的兴奋传导途径依次是④⑤⑥
【答案】A
【解析】大脑支配肌肉运动的兴奋传导途径应是⑦③,A项错误;肌肉受到刺激不由自主地收缩是低级中枢反射的结果,不是由大脑皮层支配的,应是经过途径①②③完成的,B项正确;通过突触结构判断,兴奋在⑦和③两个神经元上的传递是单向的,只能由⑦传递至③,C项正确;感觉是兴奋经过途径④⑤⑥传导至大脑皮层产生的,D项正确。
1.产生反应≠反射:反射必须经过完整的反射弧。当电刺激传出神经或效应器时,都能使效应器产生反应,但不属于反射。
2.误认为只要有刺激就可引起反射,反射的进行需要接受适宜强度的刺激,若刺激过强或过弱,都将导致反射活动无法正常进行。
3.感受器、传入神经和神经中枢破坏后,产生的结果相同,但机理不同:感受器破坏,无法产生兴奋;传入神经破坏,无法传导兴奋;神经中枢破坏,无法分析和综合兴奋,也不能向大脑皮层传导兴奋。
4.最简单的反射弧至少包括2个神经元——传入(感觉)神经元和传出(运动)神经元。
5.离体和生物体内神经纤维上兴奋传导方向不同
(1)离体神经纤维上兴奋的传导是双向的。
(2)在生物体内,神经纤维上的神经冲动只能来自感受器,因此在生物体内,兴奋在神经纤维上的传导是单向的。
6.影响神经冲动传递因素的判断方法
正常情况下,神经递质与突触后膜上的受体结合引起突触后膜兴奋或抑制后,立即被相应酶分解而失活或迅速被移走。
(1)突触后膜会持续兴奋或抑制的原因
若某种有毒有害物质使分解神经递质的相应酶变性失活,则突触后膜会持续兴奋或抑制。
(2)药物或有毒有害物质作用于突触从而阻断神经冲动传递的原因
①药物或有毒有害物质阻断神经递质的合成或释放。
②药物或有毒有害物质使神经递质失活。
③突触后膜上的受体与药物或有毒有害物质结合,使神经递质不能与后膜上的受体结合。
1.(2020·山东,7)听毛细胞是内耳中的一种顶端具有纤毛的感觉神经细胞。声音传递到内耳中引起听毛细胞的纤毛发生偏转,使位于纤毛膜上的K+通道打开,K+内流而产生兴奋。兴奋通过听毛细胞底部传递到听觉神经细胞,最终到达大脑皮层产生听觉。下列说法错误的是( )
A.静息状态时纤毛膜外的K+浓度低于膜内
B.纤毛膜上的K+内流过程不消耗ATP
C.兴奋在听毛细胞上以电信号的形式传导
D.听觉的产生过程不属于反射
【答案】A
【解析】K+通过K+通道内流产生兴奋,属于顺浓度梯度的被动运输,不消耗ATP,因此静息状态时,膜外的K+浓度高于膜内,A项错误、B项正确;兴奋在神经细胞内是以电信号的形式传导的,C项正确;听觉的产生过程仅仅到达了大脑皮层,没有经过完整的反射弧,不属于反射,D项正确。
2.(2020·浙江7月选考,20)分布有乙酰胆碱受体的神经元称为胆碱能敏感神经元,它普遍存在于神经系统中,参与学习与记忆等调节活动。乙酰胆碱酯酶催化乙酰胆碱的分解,药物阿托品能阻断乙酰胆碱与胆碱能敏感神经元的相应受体结合。下列说法错误的是( )
A.乙酰胆碱分泌量和受体数量改变会影响胆碱能敏感神经元发挥作用
B.使用乙酰胆碱酯酶抑制剂可抑制胆碱能敏感神经元受体发挥作用
C.胆碱能敏感神经元的数量改变会影响学习与记忆等调节活动
D.注射阿托品可影响胆碱能敏感神经元所引起的生理效应
【答案】B
【解析】乙酰胆碱与相应的受体结合能使胆碱能敏感神经元兴奋,故乙酰胆碱的分泌量和受体数量改变会影响胆碱能敏感神经元发挥作用,A项正确;乙酰胆碱酯酶抑制剂使得乙酰胆碱发挥作用后不能被分解,乙酰胆碱能持续地与胆碱能敏感神经元受体结合发挥作用,B项错误;因胆碱能敏感神经元参与学习与记忆等调节活动,故胆碱能敏感神经元的数量改变会影响学习与记忆等调节活动,C项正确;因药物阿托品能阻断乙酰胆碱与胆碱能敏感神经元的相应受体结合,故注射阿托品可影响胆碱能敏感神经元所引起的生理效应,D项正确。
3.(2023·浙江·统考高考真题)神经元的轴突末梢可与另一个神经元的树突或胞体构成突触。通过微电极测定细胞的膜电位,PSP1和PSP2分别表示突触a和突触b的后膜电位,如图所示。下列叙述正确的是( )
A.突触a、b前膜释放的递质,分别使突触a后膜通透性增大、突触b后膜通透性降低
B.PSP1和PSP2由离子浓度改变形成,共同影响突触后神经元动作电位的产生
C.PSP1由K+外流或Cl-内流形成,PSP2由Na+或Ca2+内流形成
D.突触a、b前膜释放的递质增多,分别使PSP1幅值增大、PSP2幅值减小
【答案】B
【解析】A、据图可知,突触a释放的递质使突触后膜上膜电位增大,推测可能是递质导致突触后膜的通透性增大,突触后膜上钠离子通道开放,钠离子大量内流;突触b释放的递质使突触后膜上膜电位减小,推测可能是递质导致突触后膜的通透性增大,突触后膜上氯离子通道开放,氯离子大量内流,A错误;
B、图中PSP1中膜电位增大,可能是Na+或Ca2+内流形成的,PSP2中膜电位减小,可能是K+外流或Cl-内流形成的,共同影响突触后神经元动作电位的产生,B正确,C错误;
D、 细胞接受有效刺激后,一旦产生动作电位,其幅值就达最大,增加刺激强度,动作电位的幅值不再增大,推测突触a、b前膜释放的递质增多,可能PSP1、PSP2幅值不变,D错误。
故选B。
4.(2023·海南·高考真题)药物W可激活脑内某种抑制性神经递质的受体,增强该神经递质的抑制作用,可用于治疗癫痫。下列有关叙述错误的是( )
A.该神经递质可从突触前膜以胞吐方式释放出来
B.该神经递质与其受体结合后,可改变突触后膜对离子的通透性
C.药物W阻断了突触前膜对该神经递质的重吸收而增强抑制作用
D.药物W可用于治疗因脑内神经元过度兴奋而引起的疾病
【答案】C
【解析】A、该神经递质可从突触前膜以胞吐方式释放出来,胞吐过程依赖膜的流动性实现,A正确;
B、该神经递质与其受体结合后,可改变突触后膜对离子的通透性,导致阴离子内流,进而使静息电位的绝对值更大,表现为抑制作用,B正确;
C、药物W可激活脑内某种抑制性神经递质的受体,进而增强了该神经递质的抑制作用,即药物W不是通过阻断突触前膜对该神经递质的重吸收而增强抑制作用的,C错误;
D、药物W可激活脑内某种抑制性神经递质的受体,增强该神经递质的抑制作用,因此,药物W可用于治疗因脑内神经元过度兴奋而引起的疾病,D正确。
故选C。
5.(2023·湖北·统考高考真题)心肌细胞上广泛存在Na+-K+泵和Na+-Ca2+交换体(转入Na+的同时排出Ca2+),两者的工作模式如图所示。已知细胞质中钙离子浓度升高可引起心肌收缩。某种药物可以特异性阻断细胞膜上的Na+-K+泵。关于该药物对心肌细胞的作用,下列叙述正确的是( )
A.心肌收缩力下降
B.细胞内液的钾离子浓度升高
C.动作电位期间钠离子的内流量减少
D.细胞膜上Na+-Ca2+交换体的活动加强
【答案】C
【解析】ACD、细胞膜上的钠钙交换体(即细胞内钙流出细胞外的同时使钠离子进入细胞内)活动减弱,使细胞外钠离子进入细胞内减少,钙离子外流减少,细胞内钙离子浓度增加,心肌收缩力加强,AD错误,C正确;
B、由于该种药物可以特异性阻断细胞膜上的Na+-K+泵,导致K+内流、Na+外流减少,故细胞内钠离子浓度增高,钾离子浓度降低,B错误。
故选C。
6.(2023·全国·统考高考真题)中枢神经系统对维持人体内环境的稳态具有重要作用。下列关于人体中枢的叙述,错误的是( )
A.大脑皮层是调节机体活动的最高级中枢
B.中枢神经系统的脑和脊髓中含有大量的神经元
C.位于脊髓的低级中枢通常受脑中相应的高级中枢调控
D.人体脊髓完整而脑部受到损伤时,不能完成膝跳反射
【答案】D
【解析】A、调节机体的最高级中枢是大脑皮层,可调控相应的低级中枢,A正确;
B、脊椎动物和人的中枢神经系统,包括位于颅腔中的脑和脊柱椎管内的脊髓,它们含有大量的神经元这些神经元组合成许多不同的神经中枢,分别负责调控某一特定的生理功能,B正确;
C、脑中的高级中枢可调控位于脊髓的低级中枢,C正确;
D、膝跳反射低级神经中枢位于脊髓,故脊髓完整时即可完成膝跳反射,D错误。
故选D。
7.(2022·重庆·统考高考真题)如图表示人动脉血压维持相对稳定的一种反射过程。动脉血压正常时,过高过紧的衣领会直接刺激颈动脉窦压力感受器,引起后续的反射过程,使人头晕甚至晕厥,即“衣领综合征”。下列叙述错误的是( )
A.窦神经受损时,颈动脉窦压力感受器仍可产生兴奋
B.动脉血压的波动可通过神经调节快速恢复正常
C.“衣领综合征”是反射启动后引起血压升高所致
D.动脉血压维持相对稳定的过程体现了负反馈调节作用
【答案】C
【解析】A、感受器的功能是感受刺激,将外界刺激的信息转变为神经的兴奋,窦神经是传入神经,连接在感受器之后,故窦神经受损时,颈动脉窦压力感受器仍可产生兴奋,A正确;
B、由图可知,动脉血压升高时,可通过反射弧的调节动脉血压下降,最终使动脉血压维持动态平衡,而神经调节具有速度快的特点,B正确;
C、“衣领综合征”是血压升高启动反射,使动脉血压下降所致,C错误;
D、在一个系统中,系统本身工作的效果可以反过来作为信息调节该系统的工作,这种方式叫反馈调节,由图可知,动脉血压维持相对稳定的过程体现了负反馈调节作用,D正确。
故选C。
8.(2023·山东·高考真题)(多选题)神经细胞的离子跨膜运输除受膜内外离子浓度差影响外,还受膜内外电位差的影响。已知神经细胞膜外的Cl-浓度比膜内高。下列说法正确的是( )
A.静息电位状态下,膜内外电位差一定阻止K+的外流
B.突触后膜的Cl-通道开放后,膜内外电位差一定增大
C.动作电位产生过程中,膜内外电位差始终促进Na+的内流
D.静息电位→动作电位→静息电位过程中,不会出现膜内外电位差为0的情况
【答案】AB
【解析】A、静息电位状态下,K+外流导致膜外为正电,膜内为负电,膜内外电位差阻止了K+的继续外流,A正确;
B、静息电位时的电位表现为外正内负,突触后膜的Cl-通道开放后,Cl-内流,导致膜内负电位的绝对值增大,则膜内外电位差增大,B正确;
C、动作电位产生过程中,膜内外电位差促进Na+的内流,当膜内变为正电时则抑制Na+的继续内流,C错误;
D、静息电位→动作电位→静息电位过程中,膜电位的变化为,由外正内负变为外负内正,再变为外正内负,则会出现膜内外电位差为0的情况,D错误。
故选AB。
9.(2020·天津,14)神经细胞间的突触联系往往非常复杂。下图为大鼠视网膜局部神经细胞间的突触示意图。
据图回答:
(1)当BC末梢有神经冲动传来时,甲膜内的__________释放谷氨酸,与乙膜上的谷氨酸受体结合,使GC兴奋,诱导其释放内源性大麻素,内源性大麻素和甲膜上的大麻素受体结合,抑制Ca2+通道开放,使BC释放的谷氨酸________(填“增加”或“减少”),最终导致GC兴奋性降低。
(2)GC释放的内源性大麻素还能与丙膜上的大麻素受体结合,抑制AC中甘氨酸的释放,使甲膜上的甘氨酸受体活化程度________(填“升高”或“降低”),进而导致Ca2+通道失去部分活性。AC与BC间突触的突触前膜为________膜。
(3)上述________调节机制保证了神经调节的精准性。该调节过程与细胞膜的______________
________________________两种功能密切相关。
(4)正常情况下,不会成为内环境成分的是________(多选)。
A.谷氨酸 B.内源性大麻素
C.甘氨酸受体 D.Ca2+通道
【答案】(1)突触小泡 减少
(2)降低 丙
(3)负反馈 控制物质进出细胞、进行细胞间的信息交流
(4)CD
【解析】(1)当神经冲动传至突触前膜(图中的甲膜)时,突触小体中的突触小泡会释放神经递质(图中的谷氨酸)到突触间隙。图中信息显示,甲膜上的Ca2+通道开放有利于Ca2+进入突触小体中(或甲膜内),促进突触小泡释放谷氨酸,而突触间隙中的内源性大麻素与甲膜上的大麻素受体结合后会抑制甲膜上Ca2+通道开放,导致BC释放的谷氨酸减少。(2)由图中信息可知,内源性大麻素与AC细胞膜(丙膜)上的大麻素受体结合后,可抑制甘氨酸的释放,导致甲膜上的甘氨酸受体的活化程度降低。AC细胞释放神经递质作用于BC细胞膜,所以丙膜是突触前膜。(3)图中三种细胞之间的调节属于负反馈调节,该调节过程与细胞膜的两种功能——控制物质进出细胞和进行细胞间的信息交流密切相关。(4)内环境是由细胞外液构成的液体环境,包括血浆、组织液和淋巴等。甘氨酸受体和Ca2+通道都位于细胞膜上,不属于内环境成分。
10.(2023·浙江·统考高考真题)我们说话和唱歌时,需要有意识地控制呼吸运动的频率和深度,这属于随意呼吸运动;睡眠时不需要有意识地控制呼吸运动,人体仍进行有节律性的呼吸运动,这属于自主呼吸运动。人体呼吸运动是在各级呼吸中枢相互配合下进行的,呼吸中枢分布在大脑皮层、脑干和脊髓等部位。体液中的O2、CO2和H+浓度变化通过刺激化学感受器调节呼吸运动。回答下列问题:
(1)人体细胞能从血浆、 和淋巴等细胞外液获取O2,这些细胞外液共同构成了人体的内环境。内环境的相对稳定和机体功能系统的活动,是通过内分泌系统、 系统和免疫系统的调节实现的。
(2)自主呼吸运动是通过反射实现的,其反射弧包括感受器、 和效应器。化学感受器能将O2、CO2和H+浓度等化学信号转化为 信号。神经元上处于静息状态的部位,受刺激后引发Na+ 而转变为兴奋状态。
(3)人屏住呼吸一段时间后,动脉血中的CO2含量增大,pH变 ,CO2含量和pH的变化共同引起呼吸加深加快。还有实验发现,当吸入气体中CO2浓度过大时,会出现呼吸困难、昏迷等现象,原因是CO2浓度过大导致呼吸中枢 。
(4)大脑皮层受损的“植物人”仍具有节律性的自主呼吸运动;哺乳动物脑干被破坏,或脑干和脊髓间的联系被切断,呼吸停止。上述事实说明,自主呼吸运动不需要位于 的呼吸中枢参与,自主呼吸运动的节律性是位于 的呼吸中枢产生的。
【答案】(1) 组织液 神经
(2) 传入神经、神经中枢、传出神经 电 内流
(3) 小 受抑制
(4) 大脑皮层 脑干
【解析】(1)人体的内环境包括血浆、组织液、淋巴等,人体细胞可从内环境中获取氧气。人体内环境稳态的调节机制是神经--体液--免疫调节,故内环境的相对稳定是通过内分泌系统、神经系统和免疫系统的调节实现的。
(2)反射弧包括感受器、传入神经、神经中枢、传出神经和效应器。化学感受器能将化学信号转化为电信号。神经元上处于静息状态的部位,受刺激后引发Na+内流产生动作电位,从而转变为兴奋状态。
(3)动脉血中的CO2含量增大,会导致血浆pH变小。CO2浓度过大会导致呼吸中枢受抑制,从而出现呼吸困难、昏迷等现象。
(4)大脑皮层受损仍具有节律性的自主呼吸运动,说明自主呼吸运动不需要位于大脑皮层的呼吸中枢参与,而脑干被破坏或脑干和脊髓间的联系被切断,呼吸停止,说明自主呼吸运动的节律性是位于脑干的呼吸中枢产生的。
考点分布
重点难点
备考指南
1.反射与反射弧
2.兴奋的传导与传递
3.神经系统的分级调节及人脑的高级功能
1.人体神经调节的结构基础和调节过程
2.神经冲动的产生、传导和传递
3.人脑的高级功能
理解并能掌握反射弧的组成。
理解并掌握兴奋的传导方式、静息电位和动作电位的产生。
理解神经系统的调节方式和人脑的高级功能。
反射弧的结构
结构特点
功能
结构破坏对功能的影响
感受器
↓
传入神经
↓
神经中枢
↓
传出神经
↓
效应器
感觉神经末梢的特殊结构
将内、外界刺激的信息转变为神经细胞的兴奋
既无感觉又无效应
感觉神经元
将兴奋由感受器传入神经中枢
既无感觉又无效应
调节某一特定生理功能的神经元群
对传入的兴奋进行分析与综合
既无感觉又无效应或只有感觉无效应
运动神经元
将兴奋由神经中枢传至效应器
只有感觉无效应
传出神经末梢和它所支配的肌肉或腺体等
对内、外界刺激作出相应的应答
只有感觉无效应
言语区
联想记忆
受损特征
运动性言语区(S区)
Sprt→S
病人可听懂别人的讲话和看懂文字,但不能讲话
听觉性言语区(H区)
Hear→H
病人能讲话、书写,能看懂文字,但______________
视觉性言语区(V区)
Visual→V
病人的视觉无障碍,但看不懂______________,变得不能______________
书写性言语区(W区)
Write→W
病人可听懂别人讲话和看懂文字,也会讲话,手部运动正常,但失去______________能力
考点分布
重点难点
备考指南
1.反射与反射弧
2.兴奋的传导与传递
3.神经系统的分级调节及人脑的高级功能
1.人体神经调节的结构基础和调节过程
2.神经冲动的产生、传导和传递
3.人脑的高级功能
理解并能掌握反射弧的组成。
理解并掌握兴奋的传导方式、静息电位和动作电位的产生。
理解神经系统的调节方式和人脑的高级功能。
反射弧的结构
结构特点
功能
结构破坏对功能的影响
感受器
↓
传入神经
↓
神经中枢
↓
传出神经
↓
效应器
感觉神经末梢的特殊结构
将内、外界刺激的信息转变为神经细胞的兴奋
既无感觉又无效应
感觉神经元
将兴奋由感受器传入神经中枢
既无感觉又无效应
调节某一特定生理功能的神经元群
对传入的兴奋进行分析与综合
既无感觉又无效应或只有感觉无效应
运动神经元
将兴奋由神经中枢传至效应器
只有感觉无效应
传出神经末梢和它所支配的肌肉或腺体等
对内、外界刺激作出相应的应答
只有感觉无效应
言语区
联想记忆
受损特征
运动性言语区(S区)
Sprt→S
病人可听懂别人的讲话和看懂文字,但不能讲话
听觉性言语区(H区)
Hear→H
病人能讲话、书写,能看懂文字,但听不懂别人的谈话
视觉性言语区(V区)
Visual→V
病人的视觉无障碍,但看不懂文字的含义,变得不能阅读
书写性言语区(W区)
Write→W
病人可听懂别人讲话和看懂文字,也会讲话,手部运动正常,但失去书写能力
相关试卷
这是一份高考生物一轮复习串讲精练(新高考专用)专题22 生物的进化(串讲)(原卷版+解析),共25页。试卷主要包含了拉马克的进化学说,协同进化与生物多样性的形成,39%,90,61%,9等内容,欢迎下载使用。
这是一份高考生物一轮复习串讲精练(新高考专用)专题19 基因的表达(串讲)(原卷版+解析),共27页。试卷主要包含了RNA的结构与功能,遗传信息的转录,遗传信息的翻译,DNA复制、转录和翻译的区别等内容,欢迎下载使用。
这是一份高考生物一轮复习串讲精练(新高考专用)专题17 DNA是主要的遗传物质(串讲)(原卷版+解析),共22页。试卷主要包含了肺炎链球菌类型,艾弗里的体外转化实验结论,蛋白质不能作为遗传物质的证据等内容,欢迎下载使用。