- 高考生物一轮复习串讲精练(新高考专用)专题15 基因的自由组合定律(精练)(原卷版+解析) 试卷 0 次下载
- 高考生物一轮复习串讲精练(新高考专用)专题16 基因在染色体上、伴性遗传和人类遗传病(精练)(原卷版+解析) 试卷 0 次下载
- 高考生物一轮复习串讲精练(新高考专用)专题17 DNA是主要的遗传物质(精练)(原卷版+解析) 试卷 0 次下载
- 高考生物一轮复习串讲精练(新高考专用)专题18 DNA分子的结构、复制及基因的本质(串讲)(原卷版+解析) 试卷 0 次下载
- 高考生物一轮复习串讲精练(新高考专用)专题18 DNA分子的结构、复制及基因的本质(精练)(原卷版+解析) 试卷 0 次下载
高考生物一轮复习串讲精练(新高考专用)专题17 DNA是主要的遗传物质(串讲)(原卷版+解析)
展开1.肺炎链球菌类型
____型菌菌落表面光滑,有荚膜,有致病性。____型菌菌落表面粗糙,无荚膜,无致病性。
2.格里菲思的体内转化实验结论________________________________________________________。
3.艾弗里的体外转化实验结论:____才是使R型细菌产生稳定遗传变化的物质。
格里菲思的体内转化实验
实验过程:
R型活细菌注射给小鼠→小鼠不死亡
S型活细菌注射给小鼠→小鼠死亡,分离出S型活细菌
加热杀死的S型细菌注射给小鼠→小鼠不死亡
R型活细菌+加热杀死的S型细菌注射给小鼠→小鼠死亡,分离出S型活细菌
结论是S型菌细胞提取物中含有转化因子,而它的化学本质还是未知的。
2.蛋白质不能作为遗传物质的证据:
①蛋白质不能进行自我复制
②蛋白质在染色体中的含量往往是不固定的,分子结构也不稳定
③蛋白质不能遗传给后代
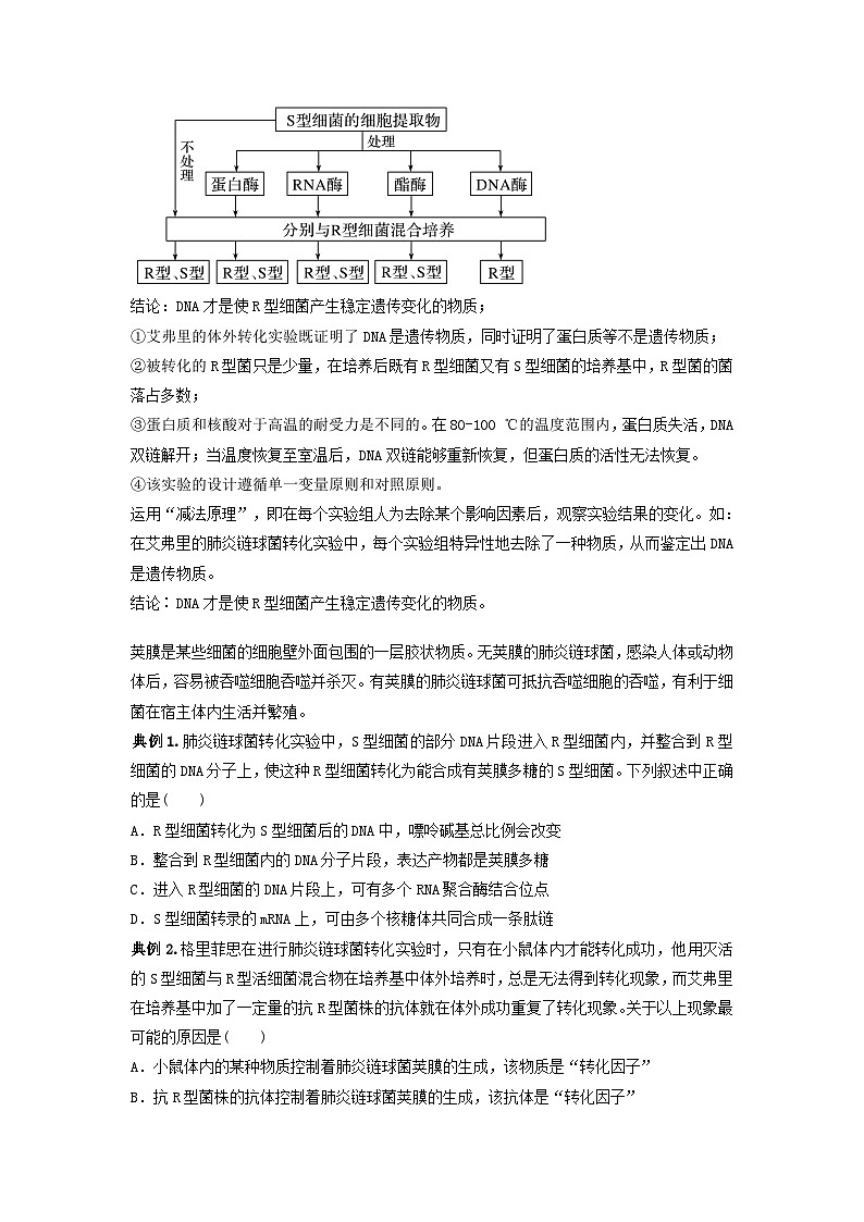
3.艾弗里的体外转化实验
(1)实验思路:
设法逐步去除S型细菌的各组分后分别与R型活细菌混合培养,观察是否具有转化活性。
(2)实验过程:
结论:DNA才是使R型细菌产生稳定遗传变化的物质;
①艾弗里的体外转化实验既证明了DNA是遗传物质,同时证明了蛋白质等不是遗传物质;
②被转化的R型菌只是少量,在培养后既有R型细菌又有S型细菌的培养基中,R型菌的菌落占多数;
③蛋白质和核酸对于高温的耐受力是不同的。在80-100 ℃的温度范围内,蛋白质失活,DNA双链解开;当温度恢复至室温后,DNA双链能够重新恢复,但蛋白质的活性无法恢复。
④该实验的设计遵循单一变量原则和对照原则。
运用“减法原理”,即在每个实验组人为去除某个影响因素后,观察实验结果的变化。如:在艾弗里的肺炎链球菌转化实验中,每个实验组特异性地去除了一种物质,从而鉴定出DNA是遗传物质。
结论∶DNA才是使R型细菌产生稳定遗传变化的物质。
荚膜是某些细菌的细胞壁外面包围的一层胶状物质。无荚膜的肺炎链球菌,感染人体或动物体后,容易被吞噬细胞吞噬并杀灭。有荚膜的肺炎链球菌可抵抗吞噬细胞的吞噬,有利于细菌在宿主体内生活并繁殖。
典例1.肺炎链球菌转化实验中,S型细菌的部分DNA片段进入R型细菌内,并整合到R型细菌的DNA分子上,使这种R型细菌转化为能合成有荚膜多糖的S型细菌。下列叙述中正确的是( )
A.R型细菌转化为S型细菌后的DNA中,嘌呤碱基总比例会改变
B.整合到R型细菌内的DNA分子片段,表达产物都是荚膜多糖
C.进入R型细菌的DNA片段上,可有多个RNA聚合酶结合位点
D.S型细菌转录的mRNA上,可由多个核糖体共同合成一条肽链
典例2.格里菲思在进行肺炎链球菌转化实验时,只有在小鼠体内才能转化成功,他用灭活的S型细菌与R型活细菌混合物在培养基中体外培养时,总是无法得到转化现象,而艾弗里在培养基中加了一定量的抗R型菌株的抗体就在体外成功重复了转化现象。关于以上现象最可能的原因是( )
A.小鼠体内的某种物质控制着肺炎链球菌荚膜的生成,该物质是“转化因子”
B.抗R型菌株的抗体控制着肺炎链球菌荚膜的生成,该抗体是“转化因子”
C.S型细菌对小鼠免疫力的抵抗力更强,转化生成的S型细菌在与R型细菌的竞争中占优势
D.未加抗R型菌株的抗体的混合物培养基中,S型细菌的DNA不会进入R型细菌,无法发生转化
考点二 噬菌体侵染细菌实验的分析
1.实验材料:________和大肠杆菌。
2.用到的技术:________和离心技术。
3.实验方法:同位素标记,用35S、32P分别标记T2噬菌体的____和____。
4.噬菌体的增殖
5.搅拌的目的是________________________________;离心的目的是________________________________________________。
6.结论________________________________。
7.烟草花叶病毒对烟草叶细胞的感染实验
(1)实验过程及现象
(2)实验结论:_________是烟草花叶病毒的遗传物质,_____________不是烟草花叶病毒的遗传物质。
2.探索结论
_________是主要的遗传物质,因为实验证明________________生物的遗传物质是DNA,只有少部分生物的遗传物质是RNA。
1.实验过程
(1)标记噬菌体
(2)侵染大肠杆菌
2.实验结果分析
3.结论:DNA是遗传物质。
4.上清液和沉淀物出现放射性的原因
(1)用32P标记的噬菌体侵染大肠杆菌,上清液中含放射性的原因:①保温时间过短,有一部分噬菌体还没有侵染到大肠杆菌细胞内,经离心后分布于上清液中,上清液中出现放射性。②保温时间过长,噬菌体在大肠杆菌内增殖后释放子代,经离心后分布于上清液中,也会使上清液中出现放射性。
(2)用35S标记的噬菌体侵染大肠杆菌,沉淀物中有放射性的原因:由于搅拌不充分,有少量含35S的噬菌体吸附在细菌表面,随细菌离心到沉淀物中。
1.以细菌或病毒作为遗传物质探索的实验材料有何优点:
①个体很小,结构简单,容易看出因遗传物质改变导致的结构和功能的变化;②繁殖快。
2.结合肺炎链球菌的转化实验和噬菌体侵染细菌的实验分析DNA作为遗传物质所具备的特点:①具有相对的稳定性;②能够精确地自我复制,使亲代与子代间保持遗传的连续性;③能够指导蛋白质合成,控制新陈代谢过程和性状发育;④在特定条件下产生可遗传的变异。
“二看法”判断子代噬菌体标记情况
1.噬菌体侵染细菌实验中“保温”与“搅拌”对放射性检测结果的影响
(1)用32P标记的噬菌体侵染大肠杆菌
(2)用35S标记的噬菌体侵染大肠杆菌
2.比较艾弗里的肺炎链球菌体外转化实验和噬菌体侵染细菌实验
典例1.(2020·福建三元三明一中月考)用放射性32P和35S分别标记噬菌体的DNA和蛋白质并分别侵染大肠杆菌,经保温、搅拌和离心后检测离心管中物质的放射性,甲管的上清液(a1)放射性远高于沉淀物(b1);乙管中上清液(a2)放射性远低于沉淀物(b2)。下列分析错误的是( )
A.甲管中a1的放射性来自32P,乙管中b2的放射性来自35S
B.根据甲、乙两管的实验结果可推测DNA是遗传物质
C.若搅拌不充分,甲管的b1中可能出现较强的放射性
D.若保温时间过长,乙管的a2中可能出现较强的放射性
典例2.用DNA双链均被32P标记的一个T2噬菌体侵染被35S标记的大肠杆菌,一段时间后释放出了M个子代T2噬菌体。下列有关叙述正确的是( )
A.用32P标记T2噬菌体的方法与用35S标记大肠杆菌的方法相同
B.这M个子代T2噬菌体中,含32P的T2噬菌体所占的比例为eq \f(1,M)
C.若子代T2噬菌体均同时含32P和35S,则该T2噬菌体只繁殖了一代
D.经过培养,得到的M个子代T2噬菌体中有eq \f(3,4)含有35S
探究遗传物质的思路和方法
(1)探究思路
①若探究哪种物质是遗传物质——设法将物质分开,单独看作用。
②若探究未知病毒的遗传物质是DNA还是RNA——利用酶的专一性。
(2)探究方法
①分离提纯法:艾弗里及其同事做的肺炎链球菌的体外转化实验,缺点是物质纯度不能保证100%。
②同位素标记法:噬菌体侵染细菌的实验。方法:分别标记DNA和蛋白质的特有元素;将病毒的化学物质分开,单独、直接地观察它们各自的作用。目的:把DNA与蛋白质区分开。
③病毒重组法:烟草花叶病毒的遗传物质验证实验。方法:将一种病毒的遗传物质与另一种病毒的蛋白质外壳重新组合,得到杂种病毒,用杂种病毒去感染宿主细胞。
④酶解法:利用酶的专一性,如加入DNA水解酶,将DNA水解,观察起控制作用的物质是否还有控制作用。若“是”,其遗传物质不是DNA;若“否”,其遗传物质可能是DNA。
1.转化的实质是基因重组而非基因突变:肺炎链球菌转化实验是指S型细菌的DNA片段整合到R型细菌的DNA中,使受体细胞获得了新的遗传信息,即发生了基因重组。
2.加热并没有使DNA完全失去活性:加热杀死S型细菌的过程中,其蛋白质变性失活,但是其内部的DNA在加热结束后随着温度的降低又逐渐恢复活性。
3.并非所有的R型细菌都能被转化,只是小部分R型细菌被转化成S型细菌。转化效率与DNA纯度有关,纯度越高转化效率越高。
4.体内转化实验不能简单地说成S型细菌的DNA可使小鼠致死,而是具有毒性的S型细菌可使小鼠致死。
5.就生物个体而言,其遗传物质是唯一的,即真核生物与原核生物等细胞生物的遗传物质是DNA,DNA病毒的遗传物质是DNA,RNA病毒的遗传物质是RNA;就整个生物界而言,绝大多数生物的遗传物质是DNA,只有少数生物(RNA病毒)的遗传物质是RNA,因此,DNA是主要的遗传物质是对整个生物界而言,而不是对某一特定的生物个体而言。
1.(2020·江苏,20)同位素可用于追踪物质的运行和变化规律。在生物科学史中,下列科学研究未采用同位素标记法的是( )
A.卡尔文(M.Calvin)等探明CO2中的碳在光合作用中的转化途径
B.赫尔希()等利用T2噬菌体侵染大肠杆菌证明DNA是遗传物质
C.梅塞尔森(M.Meselsn)等证明DNA进行半保留复制
D.温特()证明胚芽鞘产生促进生长的化学物质
2.(2020·浙江7月选考)下列关于“肺炎链球菌转化实验”的叙述,正确的是( )
A.活体转化实验中,R型菌转化成的S型菌不能稳定遗传
B.活体转化实验中,S型菌的荚膜物质使R型菌转化成有荚膜的S型菌
C.离体转化实验中,蛋白质也能使部分R型菌转化成S型菌且可实现稳定遗传
D.离体转化实验中,经DNA酶处理的S型菌提取物不能使R型菌转化成S型菌
3.(2020·浙江1月选考)某研究小组用放射性同位素32P、35S分别标记T2噬菌体,然后将大肠杆菌和被标记的噬菌体置于培养液中培养,如图所示。一段时间后,分别进行搅拌、离心,并检测沉淀物和上清液中的放射性。下列分析错误的是( )
A.甲组的上清液含极少量32P标记的噬菌体DNA,但不产生含32P的子代噬菌体
B.甲组被感染的细菌内含有32P标记的噬菌体DNA,也可产生不含32P的子代噬菌体
C.乙组的上清液含极少量35S标记的噬菌体蛋白质,也可产生含35S的子代噬菌体
D.乙组被感染的细菌内不含35S标记的噬菌体蛋白质,也不产生含35S的子代噬菌体
4.烟草花叶病毒(TMV)和车前草病毒(HRV)都能感染烟叶,但二者引起的病斑不同,如甲图。将TMV的遗传物质和蛋白质分离,并分别单独感染健康烟叶,结果如乙图。科学家将不同病毒的遗传物质与蛋白质重新组合形成“杂种病毒”,然后感染健康烟叶,如丙图。依据实验,下列推论合理的是( )
A.甲图实验结果说明病毒的蛋白质外壳能感染烟叶
B.乙图实验结果说明TMV的蛋白质外壳能感染烟叶
C.丙图实验结果是烟叶被感染,并且表现出b病斑
D.TMV和HRV两种病毒具有相同的遗传物质
5.(2023·天津·统考高考真题)下列生物实验探究中运用的原理,前后不一致的是( )
A.建立物理模型研究DNA结构- 研究减数分裂染色体变化
B.运用同位素标记法研究卡尔文循环-研究酵母菌呼吸方式
C.运用减法原理研究遗传物质-研究抗生素对细菌选择作用
D.孟德尔用假说演绎法验证分离定律-摩尔根研究伴性遗传
6.(2022·海南·统考高考真题)某团队从下表①~④实验组中选择两组,模拟T2噬菌体侵染大肠杆菌实验,验证DNA是遗传物质。结果显示:第一组实验检测到放射性物质主要分布在沉淀物中,第二组实验检测到放射性物质主要分布在上清液中。该团队选择的第一、二组实验分别是( )
A.①和④B.②和③C.②和④D.④和③
7.(2022·湖南·高考真题)T2噬菌体侵染大肠杆菌的过程中,下列哪一项不会发生( )
A.新的噬菌体DNA合成
B.新的噬菌体蛋白质外壳合成
C.噬菌体在自身RNA聚合酶作用下转录出RNA
D.合成的噬菌体RNA与大肠杆菌的核糖体结合
8.(2022·浙江·高考真题)下列关于“噬菌体侵染细菌的实验”的叙述,正确的是( )
A.需用同时含有32P和35S的噬菌体侵染大肠杆菌
B.搅拌是为了使大肠杆菌内的噬菌体释放出来
C.离心是为了沉淀培养液中的大肠杆菌
D.该实验证明了大肠杆菌的遗传物质是DNA
9.(2021·全国·高考真题)在格里菲思所做的肺炎链球菌转化实验中,无毒性的R型活细菌与被加热杀死的S型细菌混合后注射到小鼠体内,从小鼠体内分离出了有毒性的S型活细菌。某同学根据上述实验,结合现有生物学知识所做的下列推测中,不合理的是( )
A.与R型菌相比,S型菌的毒性可能与荚膜多糖有关
B.S型菌的DNA能够进入R型菌细胞指导蛋白质的合成
C.加热杀死S型菌使其蛋白质功能丧失而DNA功能可能不受影响
D.将S型菌的DNA经DNA酶处理后与R型菌混合,可以得到S型菌
专题17 DNA是主要的遗传物质
考点一 肺炎链球菌转化实验的分析
1.肺炎链球菌类型
S型菌菌落表面光滑,有荚膜,有致病性。R型菌菌落表面粗糙,无荚膜,无致病性。
格里菲思的体内转化实验结论:已经加热杀死的S型细菌中,含有使R型细菌转化为S型细菌的转化因子。
3.艾弗里的体外转化实验结论:DNA才是使R型细菌产生稳定遗传变化的物质。
格里菲思的体内转化实验
实验过程:
R型活细菌注射给小鼠→小鼠不死亡
S型活细菌注射给小鼠→小鼠死亡,分离出S型活细菌
加热杀死的S型细菌注射给小鼠→小鼠不死亡
R型活细菌+加热杀死的S型细菌注射给小鼠→小鼠死亡,分离出S型活细菌
结论是S型菌细胞提取物中含有转化因子,而它的化学本质还是未知的。
2.蛋白质不能作为遗传物质的证据:
①蛋白质不能进行自我复制
②蛋白质在染色体中的含量往往是不固定的,分子结构也不稳定
③蛋白质不能遗传给后代
3.艾弗里的体外转化实验
(1)实验思路:
设法逐步去除S型细菌的各组分后分别与R型活细菌混合培养,观察是否具有转化活性。
(2)实验过程:
结论:DNA才是使R型细菌产生稳定遗传变化的物质;
①艾弗里的体外转化实验既证明了DNA是遗传物质,同时证明了蛋白质等不是遗传物质;
②被转化的R型菌只是少量,在培养后既有R型细菌又有S型细菌的培养基中,R型菌的菌落占多数;
③蛋白质和核酸对于高温的耐受力是不同的。在80-100 ℃的温度范围内,蛋白质失活,DNA双链解开;当温度恢复至室温后,DNA双链能够重新恢复,但蛋白质的活性无法恢复。
④该实验的设计遵循单一变量原则和对照原则。
运用“减法原理”,即在每个实验组人为去除某个影响因素后,观察实验结果的变化。如:在艾弗里的肺炎链球菌转化实验中,每个实验组特异性地去除了一种物质,从而鉴定出DNA是遗传物质。
结论∶DNA才是使R型细菌产生稳定遗传变化的物质。
荚膜是某些细菌的细胞壁外面包围的一层胶状物质。无荚膜的肺炎链球菌,感染人体或动物体后,容易被吞噬细胞吞噬并杀灭。有荚膜的肺炎链球菌可抵抗吞噬细胞的吞噬,有利于细菌在宿主体内生活并繁殖。
典例1.肺炎链球菌转化实验中,S型细菌的部分DNA片段进入R型细菌内,并整合到R型细菌的DNA分子上,使这种R型细菌转化为能合成有荚膜多糖的S型细菌。下列叙述中正确的是( )
A.R型细菌转化为S型细菌后的DNA中,嘌呤碱基总比例会改变
B.整合到R型细菌内的DNA分子片段,表达产物都是荚膜多糖
C.进入R型细菌的DNA片段上,可有多个RNA聚合酶结合位点
D.S型细菌转录的mRNA上,可由多个核糖体共同合成一条肽链
【答案】C
【解析】R型细菌和S型细菌的DNA都是双链结构,碱基的配对遵循碱基互补配对原则,因此R型细菌转化为S型细菌后的DNA中,嘌呤碱基总比例不会改变,依然是50%,A项错误;整合到R型细菌内的DNA分子片段,表达产物不都是荚膜多糖,B项错误;基因是有遗传效应的DNA片段,即一个DNA分子中有多个基因,每个基因都具有RNA聚合酶的结合位点,因此进入R型细菌的DNA片段上,可有多个RNA聚合酶结合位点,C项正确;S型细菌转录的mRNA上,可由多个核糖体同时合成多条相同的肽链,而不是一条,D项错误。
典例2.格里菲思在进行肺炎链球菌转化实验时,只有在小鼠体内才能转化成功,他用灭活的S型细菌与R型活细菌混合物在培养基中体外培养时,总是无法得到转化现象,而艾弗里在培养基中加了一定量的抗R型菌株的抗体就在体外成功重复了转化现象。关于以上现象最可能的原因是( )
A.小鼠体内的某种物质控制着肺炎链球菌荚膜的生成,该物质是“转化因子”
B.抗R型菌株的抗体控制着肺炎链球菌荚膜的生成,该抗体是“转化因子”
C.S型细菌对小鼠免疫力的抵抗力更强,转化生成的S型细菌在与R型细菌的竞争中占优势
D.未加抗R型菌株的抗体的混合物培养基中,S型细菌的DNA不会进入R型细菌,无法发生转化
【答案】C
【解析】肺炎链球菌荚膜的生成是由S型细菌的DNA控制合成的,A错误;抗R型菌株的抗体与R型细菌结合,抑制R型细菌的繁殖,B错误;根据题意,格里菲思在进行肺炎链球菌转化实验时只有在小鼠体内才能转化成功,而艾弗里在培养基中加了一定量的抗R型菌株的抗体就在体外成功重复了转化现象,说明S型细菌对小鼠免疫力的抵抗力更强,转化生成的S型细菌在与R型细菌的竞争中占优势,而在体外条件下,R型细菌在竞争中处于优势,C正确;未加抗R型菌株的抗体的混合物培养基中,S型细菌的DNA会进入R型细菌,可以转化形成S型细菌,但是由于在体外培养条件下,R型细菌在竞争中处于优势,转化形成的S型细菌被淘汰了,D错误。
考点二 噬菌体侵染细菌实验的分析
1.实验材料:T2噬菌体和大肠杆菌。
2.用到的技术:放射性同位素标记和离心技术。
3.实验方法:同位素标记,用35S、32P分别标记T2噬菌体的蛋白质和DNA
4.噬菌体的增殖
5.搅拌的目的是把吸附在大肠杆菌上的噬菌体外壳和大肠杆菌分开;离心的目的是让上清液中析出质量较轻的T2噬菌体颗粒,而离心管的沉淀物中留下被感染的大肠杆菌。
6.结论:DNA才是真正的遗传物质。
7.烟草花叶病毒对烟草叶细胞的感染实验
(1)实验过程及现象
(2)实验结论:RNA是烟草花叶病毒的遗传物质,蛋白质不是烟草花叶病毒的遗传物质。
2.探索结论
DNA是主要的遗传物质,因为实验证明绝大多数生物的遗传物质是DNA,只有少部分生物的遗传物质是RNA。
1.实验过程
(1)标记噬菌体
(2)侵染大肠杆菌
2.实验结果分析
3.结论:DNA是遗传物质。
4.上清液和沉淀物出现放射性的原因
(1)用32P标记的噬菌体侵染大肠杆菌,上清液中含放射性的原因:①保温时间过短,有一部分噬菌体还没有侵染到大肠杆菌细胞内,经离心后分布于上清液中,上清液中出现放射性。②保温时间过长,噬菌体在大肠杆菌内增殖后释放子代,经离心后分布于上清液中,也会使上清液中出现放射性。
(2)用35S标记的噬菌体侵染大肠杆菌,沉淀物中有放射性的原因:由于搅拌不充分,有少量含35S的噬菌体吸附在细菌表面,随细菌离心到沉淀物中。
1.以细菌或病毒作为遗传物质探索的实验材料有何优点:
①个体很小,结构简单,容易看出因遗传物质改变导致的结构和功能的变化;②繁殖快。
2.结合肺炎链球菌的转化实验和噬菌体侵染细菌的实验分析DNA作为遗传物质所具备的特点:①具有相对的稳定性;②能够精确地自我复制,使亲代与子代间保持遗传的连续性;③能够指导蛋白质合成,控制新陈代谢过程和性状发育;④在特定条件下产生可遗传的变异。
“二看法”判断子代噬菌体标记情况
1.噬菌体侵染细菌实验中“保温”与“搅拌”对放射性检测结果的影响
(1)用32P标记的噬菌体侵染大肠杆菌
(2)用35S标记的噬菌体侵染大肠杆菌
2.比较艾弗里的肺炎链球菌体外转化实验和噬菌体侵染细菌实验
典例1.(2020·福建三元三明一中月考)用放射性32P和35S分别标记噬菌体的DNA和蛋白质并分别侵染大肠杆菌,经保温、搅拌和离心后检测离心管中物质的放射性,甲管的上清液(a1)放射性远高于沉淀物(b1);乙管中上清液(a2)放射性远低于沉淀物(b2)。下列分析错误的是( )
A.甲管中a1的放射性来自32P,乙管中b2的放射性来自35S
B.根据甲、乙两管的实验结果可推测DNA是遗传物质
C.若搅拌不充分,甲管的b1中可能出现较强的放射性
D.若保温时间过长,乙管的a2中可能出现较强的放射性
【答案】A
【解析】甲管中a1的放射性来自35S,乙管中b2的放射性来自32P,A错误。
典例2.用DNA双链均被32P标记的一个T2噬菌体侵染被35S标记的大肠杆菌,一段时间后释放出了M个子代T2噬菌体。下列有关叙述正确的是( )
A.用32P标记T2噬菌体的方法与用35S标记大肠杆菌的方法相同
B.这M个子代T2噬菌体中,含32P的T2噬菌体所占的比例为eq \f(1,M)
C.若子代T2噬菌体均同时含32P和35S,则该T2噬菌体只繁殖了一代
D.经过培养,得到的M个子代T2噬菌体中有eq \f(3,4)含有35S
【答案】C
【解析】 T2噬菌体为病毒,没有细胞结构,不能用培养基直接培养,而大肠杆菌属于原核生物,能用培养基直接培养,A错误;这M个子代T2噬菌体中,含32P的T2噬菌体所占的比例为eq \f(2,M),B错误;由于DNA的复制为半保留复制,若子代T2噬菌体均同时含32P和35S,则该T2噬菌体只繁殖了一代,C正确;培养过程中原料都来自大肠杆菌,所以得到的M个子代T2噬菌体中都有35S,D错误。
探究遗传物质的思路和方法
(1)探究思路
①若探究哪种物质是遗传物质——设法将物质分开,单独看作用。
②若探究未知病毒的遗传物质是DNA还是RNA——利用酶的专一性。
(2)探究方法
①分离提纯法:艾弗里及其同事做的肺炎链球菌的体外转化实验,缺点是物质纯度不能保证100%。
②同位素标记法:噬菌体侵染细菌的实验。方法:分别标记DNA和蛋白质的特有元素;将病毒的化学物质分开,单独、直接地观察它们各自的作用。目的:把DNA与蛋白质区分开。
③病毒重组法:烟草花叶病毒的遗传物质验证实验。方法:将一种病毒的遗传物质与另一种病毒的蛋白质外壳重新组合,得到杂种病毒,用杂种病毒去感染宿主细胞。
④酶解法:利用酶的专一性,如加入DNA水解酶,将DNA水解,观察起控制作用的物质是否还有控制作用。若“是”,其遗传物质不是DNA;若“否”,其遗传物质可能是DNA。
1.转化的实质是基因重组而非基因突变:肺炎链球菌转化实验是指S型细菌的DNA片段整合到R型细菌的DNA中,使受体细胞获得了新的遗传信息,即发生了基因重组。
2.加热并没有使DNA完全失去活性:加热杀死S型细菌的过程中,其蛋白质变性失活,但是其内部的DNA在加热结束后随着温度的降低又逐渐恢复活性。
3.并非所有的R型细菌都能被转化,只是小部分R型细菌被转化成S型细菌。转化效率与DNA纯度有关,纯度越高转化效率越高。
4.体内转化实验不能简单地说成S型细菌的DNA可使小鼠致死,而是具有毒性的S型细菌可使小鼠致死。
5.就生物个体而言,其遗传物质是唯一的,即真核生物与原核生物等细胞生物的遗传物质是DNA,DNA病毒的遗传物质是DNA,RNA病毒的遗传物质是RNA;就整个生物界而言,绝大多数生物的遗传物质是DNA,只有少数生物(RNA病毒)的遗传物质是RNA,因此,DNA是主要的遗传物质是对整个生物界而言,而不是对某一特定的生物个体而言。
1.(2020·江苏,20)同位素可用于追踪物质的运行和变化规律。在生物科学史中,下列科学研究未采用同位素标记法的是( )
A.卡尔文(M.Calvin)等探明CO2中的碳在光合作用中的转化途径
B.赫尔希()等利用T2噬菌体侵染大肠杆菌证明DNA是遗传物质
C.梅塞尔森(M.Meselsn)等证明DNA进行半保留复制
D.温特()证明胚芽鞘产生促进生长的化学物质
【答案】D
【解析】 卡尔文探究CO2中碳的转移途径时,采用14C标记了CO2;赫尔希等做噬菌体侵染细菌的实验时,用32P标记了噬菌体的DNA、用35S标记了噬菌体的蛋白质;梅塞尔森等证明DNA进行半保留复制时,用15N标记了DNA,上述三个实验都用到了同位素标记法。温特的实验用到了琼脂块和胚芽鞘尖端,没有用到同位素标记法,D项符合题意。
2.(2020·浙江7月选考)下列关于“肺炎链球菌转化实验”的叙述,正确的是( )
A.活体转化实验中,R型菌转化成的S型菌不能稳定遗传
B.活体转化实验中,S型菌的荚膜物质使R型菌转化成有荚膜的S型菌
C.离体转化实验中,蛋白质也能使部分R型菌转化成S型菌且可实现稳定遗传
D.离体转化实验中,经DNA酶处理的S型菌提取物不能使R型菌转化成S型菌
【答案】D
【解析】肺炎链球菌活体转化实验中,由R型菌转化成的S型菌能稳定遗传,A项错误;活体转化实验中,S型菌的DNA使R型菌转化成有荚膜的S型菌,B项错误;离体转化实验中,蛋白质不能使R型菌转化成S型菌,C项错误;离体转化实验中,经DNA酶处理的S型菌提取物中的DNA被水解,因此其不能使R型菌转化成S型菌,D项正确。
3.(2020·浙江1月选考)某研究小组用放射性同位素32P、35S分别标记T2噬菌体,然后将大肠杆菌和被标记的噬菌体置于培养液中培养,如图所示。一段时间后,分别进行搅拌、离心,并检测沉淀物和上清液中的放射性。下列分析错误的是( )
A.甲组的上清液含极少量32P标记的噬菌体DNA,但不产生含32P的子代噬菌体
B.甲组被感染的细菌内含有32P标记的噬菌体DNA,也可产生不含32P的子代噬菌体
C.乙组的上清液含极少量35S标记的噬菌体蛋白质,也可产生含35S的子代噬菌体
D.乙组被感染的细菌内不含35S标记的噬菌体蛋白质,也不产生含35S的子代噬菌体
【答案】C
【解析】由于噬菌体的蛋白质外壳不会进入大肠杆菌,所以乙组的上清液含较多35S标记的噬菌体蛋白质,不会产生含35S的子代噬菌体,C错误。
4.烟草花叶病毒(TMV)和车前草病毒(HRV)都能感染烟叶,但二者引起的病斑不同,如甲图。将TMV的遗传物质和蛋白质分离,并分别单独感染健康烟叶,结果如乙图。科学家将不同病毒的遗传物质与蛋白质重新组合形成“杂种病毒”,然后感染健康烟叶,如丙图。依据实验,下列推论合理的是( )
A.甲图实验结果说明病毒的蛋白质外壳能感染烟叶
B.乙图实验结果说明TMV的蛋白质外壳能感染烟叶
C.丙图实验结果是烟叶被感染,并且表现出b病斑
D.TMV和HRV两种病毒具有相同的遗传物质
【答案】C
【解析】甲图实验结果不能说明病毒的蛋白质外壳能感染烟叶,A项错误;乙图过程中用TMV的蛋白质外壳感染烟叶,烟叶没有出现病斑,说明TMV的蛋白质外壳不能感染烟叶,B项错误;丙图表示用TMV的蛋白质外壳和HRV的遗传物质重建的“杂种病毒”感染烟叶,烟叶被感染,并表现出b病斑,C项正确;该实验没有研究TMV和HRV两种病毒的遗传物质是什么,故不能判断两种病毒的遗传物质是否相同,D项错误。
5.(2023·天津·统考高考真题)下列生物实验探究中运用的原理,前后不一致的是( )
A.建立物理模型研究DNA结构- 研究减数分裂染色体变化
B.运用同位素标记法研究卡尔文循环-研究酵母菌呼吸方式
C.运用减法原理研究遗传物质-研究抗生素对细菌选择作用
D.孟德尔用假说演绎法验证分离定律-摩尔根研究伴性遗传
【答案】B
【解析】A、模型是人们为了某种特定的目的而对认识对象所做的一种简化的概括性的描述,研究DNA结构时构建了DNA双螺旋的物理模型,研究减数分裂时可通过橡皮泥等工具进行物理模型的构建,A正确;
B、卡尔文循环用14C进行标记探究,但探究酵母菌呼吸方式时用的是对比实验法,分别设置有氧和无氧组进行探究,不涉及同位素标记,B错误;
C、在探究DNA是遗传物质的实验中,肺炎链球菌的体外实验中用对应的酶设法去除相应物质,观察其作用,用到了减法原则,研究抗生素对细菌的选择作用时,也可通过去除抗生素后进行观察,属于减法原则,C正确;
D、孟德尔验证分离定律和摩尔根研究伴性遗传都用到了假说演绎法,D正确。
故选B。
6.(2022·海南·统考高考真题)某团队从下表①~④实验组中选择两组,模拟T2噬菌体侵染大肠杆菌实验,验证DNA是遗传物质。结果显示:第一组实验检测到放射性物质主要分布在沉淀物中,第二组实验检测到放射性物质主要分布在上清液中。该团队选择的第一、二组实验分别是( )
A.①和④B.②和③C.②和④D.④和③
【答案】C
【解析】噬菌体侵染细菌时,只有DNA进入细菌,蛋白质外壳没有进入,为了区分DNA和蛋白质,可用32P标记噬菌体的DNA,用35S标记噬菌体的蛋白质外壳,根据第一组实验检测到放射性物质主要分布在沉淀物中,说明亲代噬菌体的DNA被32P标记,根据第二组实验检测到放射性物质主要分布在上清液中,说明第二组噬菌体的蛋白质被35S标记,即C正确,ABD错误。
故选C。
7.(2022·湖南·高考真题)T2噬菌体侵染大肠杆菌的过程中,下列哪一项不会发生( )
A.新的噬菌体DNA合成
B.新的噬菌体蛋白质外壳合成
C.噬菌体在自身RNA聚合酶作用下转录出RNA
D.合成的噬菌体RNA与大肠杆菌的核糖体结合
【答案】C
【解析】A、T2噬菌体侵染大肠杆菌后,其DNA会在大肠杆菌体内复制,合成新的噬菌体DNA,A正确;
B、T2噬菌体侵染大肠杆菌的过程中,只有DNA进入大肠杆菌,T2噬菌体会用自身的DNA和大肠杆菌的氨基酸等来合成新的噬菌体蛋白质外壳,B正确;
C、噬菌体在大肠杆菌RNA聚合酶作用下转录出RNA,C错误;
D、T2噬菌体的DNA进入细菌,以噬菌体的DNA为模板,利用大肠杆菌提供的原料合成噬菌体的DNA,然后通过转录,合成mRNA与核糖体结合,通过翻译合成噬菌体的蛋白质外壳,因此侵染过程中会发生合成的噬菌体RNA与大肠杆菌的核糖体结合,D正确。
故选C。
8.(2022·浙江·高考真题)下列关于“噬菌体侵染细菌的实验”的叙述,正确的是( )
A.需用同时含有32P和35S的噬菌体侵染大肠杆菌
B.搅拌是为了使大肠杆菌内的噬菌体释放出来
C.离心是为了沉淀培养液中的大肠杆菌
D.该实验证明了大肠杆菌的遗传物质是DNA
【答案】C
【解析】A、实验过程中需单独用32P标记噬菌体的DNA和35S标记噬菌体的蛋白质,A错误;
B、实验过程中搅拌的目的是使吸附在细菌上的噬菌体外壳与细菌分离,B错误;
C、大肠杆菌的质量大于噬菌体,离心的目的是为了沉淀培养液中的大肠杆菌,C正确;
D、该实验证明噬菌体的遗传物质是DNA,D错误。
故选C。
9.(2021·全国·高考真题)在格里菲思所做的肺炎链球菌转化实验中,无毒性的R型活细菌与被加热杀死的S型细菌混合后注射到小鼠体内,从小鼠体内分离出了有毒性的S型活细菌。某同学根据上述实验,结合现有生物学知识所做的下列推测中,不合理的是( )
A.与R型菌相比,S型菌的毒性可能与荚膜多糖有关
B.S型菌的DNA能够进入R型菌细胞指导蛋白质的合成
C.加热杀死S型菌使其蛋白质功能丧失而DNA功能可能不受影响
D.将S型菌的DNA经DNA酶处理后与R型菌混合,可以得到S型菌
【答案】D
【解析】A、与R型菌相比,S型菌具有荚膜多糖,S型菌有毒,故可推测S型菌的毒性可能与荚膜多糖有关,A正确;
B、S型菌的DNA进入R型菌细胞后使R型菌具有了S型菌的性状,可知S型菌的DNA进入R型菌细胞后指导蛋白质的合成,B正确;
C、加热杀死的S型菌不会使小白鼠死亡,说明加热杀死的S型菌的蛋白质功能丧失,而加热杀死的S型菌的DNA可以使R型菌发生转化,可知其DNA功能不受影响,C正确;
D、将S型菌的DNA经DNA酶处理后,DNA被水解为小分子物质,故与R型菌混合,不能得到S型菌,D错误。
故选D。
考点分布
重点难点
备考指南
1.肺炎链球菌类型
3.格里菲思的体内转化实验
4.艾弗里的体外转化实验
5.噬菌体侵染细菌实验
人类对遗传物质的探索过程
理解并掌握格里菲斯肺炎链球菌体内转化实验过程和结论。
掌握艾弗里的体外转化实验
过程和结论。
掌握噬菌体侵染细菌实验过程和结论。
增殖需要的条件
内容
模板
________的DNA
合成T2噬菌体DNA原料
________提供的4种脱氧核苷酸
合成T2噬菌体蛋白质
原料
________________
场所
________________
分组
结果
结果分析
对比
实验
(相互
对照)
被32P标记的噬菌体+大肠杆菌
上清液中几乎无32P,32P主要分布在宿主细胞内
32P—DNA进入了宿主细胞内
被35S标记的噬菌体+大肠杆菌
宿主细胞内无35S,35S主要分布在上清液中
35S—蛋白质外壳未进入宿主细胞,留在外面
项目
艾弗里的肺炎链球菌体外转化实验
噬菌体侵染细菌实验
设计思路
设法将DNA与其他物质分开,单独地、直接地研究它们各自不同的遗传功能
处理方法
直接分离:分离S型细菌的DNA、荚膜多糖、蛋白质等,分别与R型细菌混合培养
同位素标记法:分别用同位素35S、32P标记蛋白质和DNA
检测方式
观察菌落类型
检测放射性同位素存在位置
结论
证明DNA是遗传物质,而蛋白质等不是遗传物质
证明DNA是遗传物质,但不能证明蛋白质不是遗传物质
T2噬菌体
大肠杆菌
①
未标记
15N标记
②
32P标记
35S标记
③
3H标记
未标记
④
35S标记
未标记
考点分布
重点难点
备考指南
1.肺炎链球菌类型
3.格里菲思的体内转化实验
4.艾弗里的体外转化实验
5.噬菌体侵染细菌实验
人类对遗传物质的探索过程
理解并掌握格里菲斯肺炎链球菌体内转化实验过程和结论。
掌握艾弗里的体外转化实验
过程和结论。
掌握噬菌体侵染细菌实验过程和结论。
增殖需要的条件
内容
模板
噬菌体的DNA
合成T2噬菌体DNA原料
大肠杆菌提供的4种脱氧核苷酸
合成T2噬菌体蛋白质
原料
大肠杆菌的氨基酸
场所
大肠杆菌的核糖体
分组
结果
结果分析
对比
实验
(相互
对照)
被32P标记的噬菌体+大肠杆菌
上清液中几乎无32P,32P主要分布在宿主细胞内
32P—DNA进入了宿主细胞内
被35S标记的噬菌体+大肠杆菌
宿主细胞内无35S,35S主要分布在上清液中
35S—蛋白质外壳未进入宿主细胞,留在外面
项目
艾弗里的肺炎链球菌体外转化实验
噬菌体侵染细菌实验
设计思路
设法将DNA与其他物质分开,单独地、直接地研究它们各自不同的遗传功能
处理方法
直接分离:分离S型细菌的DNA、荚膜多糖、蛋白质等,分别与R型细菌混合培养
同位素标记法:分别用同位素35S、32P标记蛋白质和DNA
检测方式
观察菌落类型
检测放射性同位素存在位置
结论
证明DNA是遗传物质,而蛋白质等不是遗传物质
证明DNA是遗传物质,但不能证明蛋白质不是遗传物质
T2噬菌体
大肠杆菌
①
未标记
15N标记
②
32P标记
35S标记
③
3H标记
未标记
④
35S标记
未标记
高考生物一轮复习串讲精练(新高考专用)专题17 DNA是主要的遗传物质(精练)(原卷版+解析): 这是一份高考生物一轮复习串讲精练(新高考专用)专题17 DNA是主要的遗传物质(精练)(原卷版+解析),共13页。
专题17 DNA是主要的遗传物质(精练)-备战高考生物一轮复习串讲精练(新高考专用): 这是一份专题17 DNA是主要的遗传物质(精练)-备战高考生物一轮复习串讲精练(新高考专用),文件包含专题17DNA是主要的遗传物质精练原卷版docx、专题17DNA是主要的遗传物质精练解析版docx等2份试卷配套教学资源,其中试卷共14页, 欢迎下载使用。
专题17 DNA是主要的遗传物质(精练)-备战2024年高考生物一轮复习串讲精练(新高考专用)(原卷版): 这是一份专题17 DNA是主要的遗传物质(精练)-备战2024年高考生物一轮复习串讲精练(新高考专用)(原卷版),共6页。

