还剩4页未读,
继续阅读
所属成套资源:人教部编版八年级下册历史学案
成套系列资料,整套一键下载
人教部编版八年级下册第15课 钢铁长城学案设计
展开相关学案
初中历史人教部编版八年级下册第15课 钢铁长城导学案:
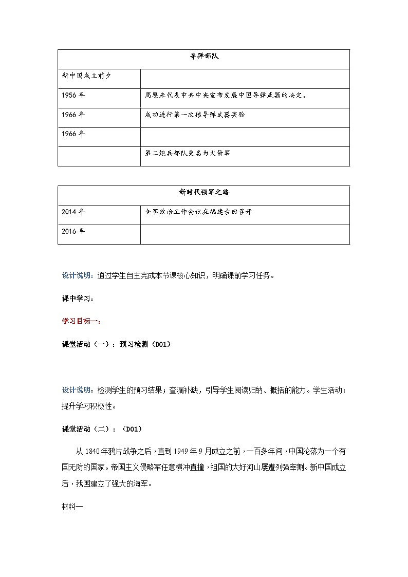
这是一份初中历史人教部编版八年级下册第15课 钢铁长城导学案,共1页。学案主要包含了陆军的建设,海军的建设,空军的建设,导弹部队的发展,新时代强军之路等内容,欢迎下载使用。
初中历史人教部编版八年级下册第7课 伟大的历史转折学案:
这是一份初中历史人教部编版八年级下册第7课 伟大的历史转折学案,共5页。学案主要包含了思维导图,学习主题,课标要求,学习目标,评价任务,学法建议,学习过程,课堂检测等内容,欢迎下载使用。
初中历史人教部编版八年级下册第2课 抗美援朝导学案及答案:
这是一份初中历史人教部编版八年级下册第2课 抗美援朝导学案及答案,共6页。学案主要包含了思维导图,学习主题,学习目标,评价任务,学法建议,学习过程,课后习题等内容,欢迎下载使用。

