- 第一单元感悟道德的力量(单元检测)-【中职名师课堂】高二思想政治《职业道德与法治》同步备课示范课件+作业(高教版2023·基础模块) 课件 2 次下载
- 3.1新时代呼唤高素质劳动者(课件+视频)-【中职名师课堂】高二思想政治《职业道德与法治》同步备课示范课件(高教版2023·基础模块) 课件 5 次下载
- 3.2职业道德是职业成功的必要保证(课件+视频)-【中职名师课堂】高二思想政治《职业道德与法治》同步备课示范课件(高教版2023·基础模块) 课件 3 次下载
- 3.2职业道德是职业成功的必要保证(随堂作业)-【中职名师课堂】高二思想政治《职业道德与法治》同步备课示范课件+作业(高教版2023·基础模块) 课件 1 次下载
- 4.1职业道德规范的主要内容(课件+视频)-【中职名师课堂】高二思想政治《职业道德与法治》同步备课示范课件+作业(高教版2023·基础模块) 课件 1 次下载
中职政治 (道德与法治)部编高教版(2023)职业道德与法治第3课 增强职业道德意识优秀备课示范课作业ppt课件
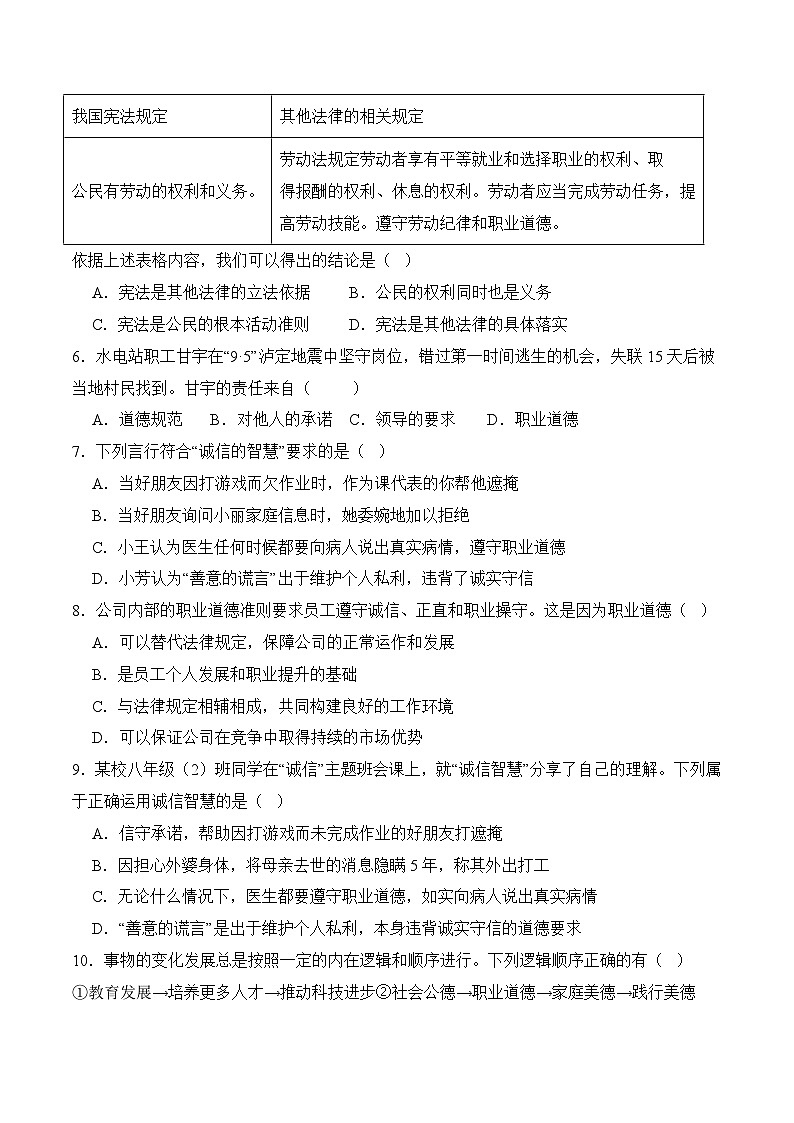
展开第3课 增强职业道德意识3.1 新时代呼唤高素质劳动者一、选择题1.美德的力量在于践行。践行中华优秀传统美德,需要我们( )①推进社会公德、职业道德、家庭美德、个人品德建设②倡导向上向善、孝老爱亲、忠于祖国和人民③必须身体力行让美德走进生活、走向未来④熟练记忆美德的内涵,理解美德的精神A.①②③ B.①②④ C.①③④ D.②③④勇救落水群众的烈士李林雨、跳海救人的“蓝衣大哥”刘磊、接亲路上“顺路”救火的新郎刘纪元……齐鲁大地一个个平凡好人用不平凡的事迹,诠释着美德的风范。据此回答下列小题。2.他们的行为( )①弘扬了中华民族的传统美德②是积极践行社会主义核心价值观的表现③弘扬了社会正气,传递了社会正能量④目的是获得社会的赞誉,提高自己的知名度A.②③④ B.①②③ C.①③④ D.①②④3.践行美德,青年的你应当身体力行的有( )①社会公德 ②职业道德 ③家庭美德 ④个人品德A.①③④ B.②③④ C.①② D.①②③④4.图示法有助于对知识的理解。下列符合下图中所示M和N关系的是( )A.职业道德和社会公德 B.精神文明和物质文明C.民主参与和民主选举 D.自主创新和社会发展5.依据上述表格内容,我们可以得出的结论是( )A.宪法是其他法律的立法依据 B.公民的权利同时也是义务C.宪法是公民的根本活动准则 D.宪法是其他法律的具体落实6.水电站职工甘宇在“9·5”泸定地震中坚守岗位,错过第一时间逃生的机会,失联15天后被当地村民找到。甘宇的责任来自( )A.道德规范 B.对他人的承诺 C.领导的要求 D.职业道德7.下列言行符合“诚信的智慧”要求的是( )A.当好朋友因打游戏而欠作业时,作为课代表的你帮他遮掩B.当好朋友询问小丽家庭信息时,她委婉地加以拒绝C.小王认为医生任何时候都要向病人说出真实病情,遵守职业道德D.小芳认为“善意的谎言”出于维护个人私利,违背了诚实守信8.公司内部的职业道德准则要求员工遵守诚信、正直和职业操守。这是因为职业道德( )A.可以替代法律规定,保障公司的正常运作和发展B.是员工个人发展和职业提升的基础C.与法律规定相辅相成,共同构建良好的工作环境D.可以保证公司在竞争中取得持续的市场优势9.某校八年级(2)班同学在“诚信”主题班会课上,就“诚信智慧”分享了自己的理解。下列属于正确运用诚信智慧的是( )A.信守承诺,帮助因打游戏而未完成作业的好朋友打遮掩B.因担心外婆身体,将母亲去世的消息隐瞒5年,称其外出打工C.无论什么情况下,医生都要遵守职业道德,如实向病人说出真实病情D.“善意的谎言”是出于维护个人私利,本身违背诚实守信的道德要求10.事物的变化发展总是按照一定的内在逻辑和顺序进行。下列逻辑顺序正确的有( )①教育发展→培养更多人才→推动科技进步②社会公德→职业道德→家庭美德→践行美德③科学立法→严格执法→公正司法→全民守法④参与民主生活→增强民主意识→推动民主进程A.①③ B.②④ C.①④ D.②③11.马旭是中国第一代女空降兵,她穿着一双15元的鞋,却和老伴将毕生积蓄1000万元全部捐给家乡发展教育事业。马旭夫妇俩的行为( )①体现了社会主义核心价值观②弘扬了乐于助人的传统美德③践行了诚实守信的职业道德④履行了帮助他人的法定义务A.①② B.①③ C.②④ D.③④12.党的二十大报告指出,要弘扬中华传统美德,加强家庭家教家风建设,加强和改进未成年人思想道德建设,推动明大德、守公德、严私德,提高人民道德水准和文明素养。以下做法有利于弘扬中华传统美德的是( )①某市举办“最美孝心少年”评选活动②云南省申请“滇剧”为非物质文化遗产③某中学开展“向上向善、文明有礼”个人品德建设活动④我国开展第十七届全国职工职业道德建设评选表彰活动A.①②③ B.①②④ C.①③④ D.②③④13.某脱口秀演员在演出时发表不当言论,被指冒犯人民子弟兵,公安机关已依法立案调查。脱口莫脱轨,玩梗须有度。这件事告诉我们( )①无论从事什么职业,都要坚守职业道德②无论何时何地,不违法是人们行为的底线③该演员具有独特个性,但也应注意分寸④该演员的言论是一时口误,无需大惊小怪A.①② B.①④ C.②③ D.③④14.美德的力量在于践行,弘扬中华优秀传统美德,需要我们( )①推进社会公德、职业道德、家庭美德和个人品德建设②倡导向上向善、孝老爱亲,忠于祖国和人民③必须身体力行,让美德走进生活、走向未来④只需熟练记忆美德的内涵,理解美德的精神A.①②③ B.①②④ C.①③④ D.②③④二、简答题15.【为党育人,为国育才】为建设教育强国、办好人民满意的教育,培养德智体美劳全面发展的社会主义建设者和接班人,以实际行动迎接党的二十大胜利召开,某校团委正在开展“立德明智、成才担当”的系列主题活动。现在邀请你参与其中。活动一 “天下之本在国,国之本在家,家之本在身”。良好的家风、家训有利于形成和睦友善的家庭氛围,关系着整个社会的道德水平和文明风尚。(1)请从社会公德、职业道德、家庭美德、个人品德中任选两个角度,结合生活实际谈一谈,青少年应如何传承和弘扬中华传统美德?活动二 “中国风”闪耀冬奥。开幕式上的“二十四节气”倒计时,闭幕式上的“折柳寄情”,造型独特的“雪如意”“冰云环”等场馆,灵感来自古代同心圆玉壁的奖牌,元素取自山水画《千里江山图》的礼仪人员服饰,以及太极拳、中医药的神奇魅力……北京冬奥会不仅是一场体育盛会,也是一场文化盛宴,使文化之美与运动之美相得益彰,彰显中国风采,传递中国自信。(2)在日常生活中,你会选择哪种体育活动来体现“运动之美”?(3)中华文化的理念、智慧、气度、神韵增添了中国人的自信和自豪。坚定文化自信有何意义?(4)中国元素具有深邃而博大的精神承载能力。请设计一张“中国名片”,向世界展示中国风采,让世界感受中华文化魅力。(写出两个元素即可)三、分析说明题16.诚信中国有你有我2023年4月,中央宣传部、国家发展改革委向社会发布了2022年“诚信之星”,他们有的牢记初心使命、恪守职业道德,以医者仁心守护群众生命健康;有的认真履行企业社会责任,自觉践行“诚信为民”经营理念;有的重信守义、自强不息,身处困境仍坚持偿清债务、不背承诺。全国“诚信之星”坚定守护诚信理念,模范践行社会主义核心价值观,以实际行动诠释了“一言九鼎”“一诺千金”的价值准则,让诚信的价值在当代中国熠熠生辉。为什么要让诚信的价值在当代中国熠熠生辉?我国宪法规定其他法律的相关规定公民有劳动的权利和义务。劳动法规定劳动者享有平等就业和选择职业的权利、取得报酬的权利、休息的权利。劳动者应当完成劳动任务,提高劳动技能。遵守劳动纪律和职业道德。一粥一饭,当思来之不易;半丝半缕,恒念物力维艰。---节选自《朱子家训》
职业道德与法治第4课 在工作中做合格建设者优秀备课示范课作业课件ppt: 这是一份职业道德与法治<a href="/zz/tb_c4037545_t3/?tag_id=26" target="_blank">第4课 在工作中做合格建设者优秀备课示范课作业课件ppt</a>,文件包含4.2积极参加职业道德实践原卷版docx、4.2积极参加职业道德实践解析版docx等2份课件配套教学资源,其中PPT共0页, 欢迎下载使用。
中职政治 (道德与法治)部编高教版(2023)职业道德与法治第4课 在工作中做合格建设者精品备课示范课作业课件ppt: 这是一份中职政治 (道德与法治)部编高教版(2023)职业道德与法治<a href="/zz/tb_c4037545_t3/?tag_id=26" target="_blank">第4课 在工作中做合格建设者精品备课示范课作业课件ppt</a>,文件包含4.1职业道德规范的主要内容原卷版docx、4.1职业道德规范的主要内容解析版docx等2份课件配套教学资源,其中PPT共0页, 欢迎下载使用。
中职部编高教版(2023)第3课 增强职业道德意识完美版备课示范课作业ppt课件: 这是一份中职部编高教版(2023)<a href="/zz/tb_c4037544_t3/?tag_id=26" target="_blank">第3课 增强职业道德意识完美版备课示范课作业ppt课件</a>,文件包含32职业道德是职业成功的必要保证原卷版docx、32职业道德是职业成功的必要保证解析版docx等2份课件配套教学资源,其中PPT共0页, 欢迎下载使用。

