人教部编版九年级下册第17课 二战后资本主义的新变化完美版ppt课件
展开第17课 二战后资本主义的新变化
人教部编版历史九年级下册
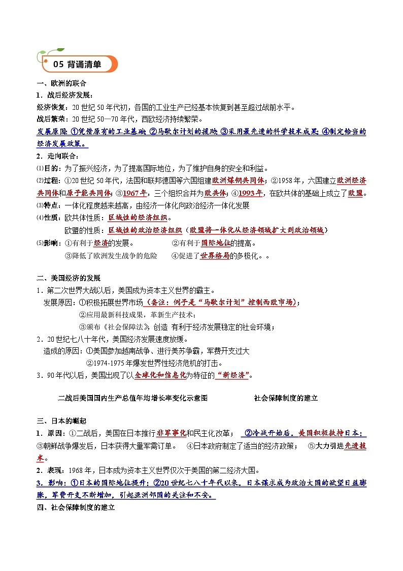
了解欧共体和欧洲联盟的建立过程
通过了解美国和日本经济的发展,欧洲联合趋势的发展以及社会保障制度的建立,初步理解战后资本主义发展的新特点。
分析美 国经济的发展特点以及西欧、日本经济发展的主要原因;通过对我国社会保障制度的了解,再对西方国家的社会保障制度进行全面分析和评价。
通过学习 第二次世界大战后西欧、日本及美国经济发展的原因,认识到科学技术是第一生产力,努力学习科学文化知识,肩负起实现中华民族伟大复兴的历史重任。
现在的欧洲是什么?它是一堆瓦砾,是一个藏骸所,是瘟疫和仇恨的发源地。 ——丘吉尔
假如你是一个西欧国家的决策者,面对二战后的满目苍夷,你觉得20世纪四五十年代西欧国家主要任务是什么?
战后重建,恢复与发展社会经济。
依据材料归纳西欧经济的迅速恢复与发展的原因
材料一:1948-1952年,美国通过马歇尔计划给予西欧的经济支援达131.5亿美元,其中赠款占88%,其余为贷款,成功地挽救了西欧濒于崩溃的经济。
材料二:战后西欧广泛使用第三次科技革命的成果,并对产业部门进行了改造,使劳动生产率大大提高,从而有力地推动了经济的高速发展。
材料三:西方国家战后普遍奉行英国经济学家凯恩斯的学说,主张国家应干预和调节经济,政府制定了促进济发展的诸多有效政策,如:利用国家财政政策来提高有效需经求,实现充分就业,以刺激经济的发展。
材料四:西欧各国经过第二次世界大战,损失惨重,但是他们尽管硬件破坏严重,但是软件环境一直具备,这包括高素质的劳动力优势和成熟完善的教育制度,所以经济发展迅速。
①美国马歇尔计划的大量援助②采用先进的科学技术成果(第三次次科技革命)③制定了适当的经济发展政策。④原有的工业基础(高素质人才,教育制度等)
加强国家对经济的干预和指导
发展如此迅速的欧洲,为何会走上联合?
欧洲想要提高自己的国际地位必然走向联合
目的:走上联合自强以提高国际地位的道路
欧洲经济共同体(1958)
欧洲共同体(1967)
欧洲煤钢共同体(1952)
欧洲原子能共同体(1958)
1992年:《马斯特里赫特条约》
欧元正式流通(2002)
合作领域从经济扩大到货币、政治、军事等领域
依据教材P80,归纳西欧国家走向联合(一体化)的进程。
依据所学,指出欧盟的特点及意义。
特点:经济一体化、政治一体化,军事合作,用同一个声音说话;范围大、国家多,主要由发达国家组成,合作程度最高。
意义:大大加快了欧洲一体化的进程。
材料三 欧盟决不甘愿充当美国小伙伴的消极角色,欧洲作为独立的一极发挥着越来越大的作用。
材料二 进入70年代, ……不可避免要导致美国同盟国政治关系的变化,表现在西欧六国外交上的独立自主倾向日益发展……美国也不能像战后初期和50年代那样,在西方阵营颐指气使,发号施令。
2.增强了同美国抗衡的实力,提高了欧洲的国际地位,有利于欧洲政治稳定。
材料一 1958—1969年间,欧洲共同体内部贸易年平均增长率为16.5%。1984年,欧洲共同体10国对外贸易总额达13747亿美元,超过美国1.43倍。
1.促进了欧洲经济的持续发展。
3.世界格局多极化趋势加强。
依据材料,概括欧洲的联合产生了什么影响?
美国的发展和日本的崛起
阅读课本80页,说一说美国经济发展的原因和历程?
①积极开拓世界市场; ②应用最新科技成果;③适时调整经济政策; ④重视教育培养人才。
九十年代以来“新经济”
特征:全球化和信息化措施:宏观调控微观自主
美国工业生产、黄金储备在世界所占比重
“新经济”的“新”是不同于传统经济----工业经济的一种新型经济----知识经济,主要体现为信息技术革命对经济的巨大贡献。“新经济”包括了三个要素:经济全球化为背景,知识经济为基础,信息技术为主导。“新经济”的特征是信息化与全球化,“新经济”的核心是高科技创新及由此带动的一系列其它领域的创新。
二战后,日本经济崛起的因素有哪些?
材料二:朝鲜战争期间,美国不仅给了它36亿美元的“特需”订货,而且将没收的850家军需企业归还给日本政府,并提供了大量的贷款和援助,美国私人资本也大规模涌入日本。
材料一:日本在宪法中被迫放弃战争权,以后又以允许美国驻军为代价,换取美国的核保护伞,致使其军费开支相当少,能够把大量的人力物力投入和平经济的发展。
美国在日本推行非军事化政策和民主改革。
材料三:日本政府利用国内外各种条件,确定了本国特色的发展道路。日本的国家干预方式和企业内部的经营管理特点,都对经济发展起了很大的推动作用。
材料四:日本还积极引进外国最新的研究开发成果,科研经费占国民生产总值的比重在上世纪七八十年代为2.5%,90年代上升为3.0%左右,达到世界最高水平。
注重发展教育,培养人才
依据材料并结合教材,概括日本崛起的原因
依据材料并结合教材,概括概括日本崛起的表现?
①1968年 成为资本主义世界仅次于美国的第二大经济大国;
②七八十年代以来,日本谋求成为政治大国。
依据课本和材料,分析西方国家社会保障制度建立的目的。
材料:如果自由社会不能帮助众多的穷人,就不能保全少数富人。
目的:为了缓和社会矛盾,维护资产阶级统治。
归纳西方国家社会保障制度发展过程。
法国和联邦德国等国也宣布成为“福利国家”
依据课本和材料,分析社会保障制度产生的影响?
材料一:二战后生产力的发展虽然对“福利国家”的产生提供了可能,但真正使这种可能变成现实的却是工人运动和工人斗争的结果。——《现代资本主义经济的理论与实际》
材料二:联合国《2002年人类发展报告》指出,发达国家内部存在着日益加剧的收入不平等,“在1979年到1997年间,实际人均国民生产总值增加了38%,但是一个中等收入之家的收入只增加了9%。”
结论二:资本主义社会存在 ____________现象
结论一:社会保障制度是______________结果
结论三:社会保障制度可以缓和__________矛盾,创造一个有利于经济发展的_______社会环境。但是,不能解决资本主义制度的__________。
二战后资本主义的新变化
欧洲国家由分散走向联合
国家宏观调控(政府干预经济)
依据所学,分析概括战后资本主义有哪些新变化?
1.1972—1979年,美苏共举行了五次首脑会晤,两国间的经贸关系也随之活跃起来,贸易额从6.38亿美元上升至44.77亿美元。这反映了( )A.多极化趋势已逐步显现 B.国际合作改变世界格局C.政治缓和带动经贸发展 D.冷战对峙局面不复存在2.(2023·黑龙江牡丹江·23)第二次世界大战后,欧洲、美国、日本发展的共同原因是( )A.马歇尔计划的援助 B.推行非军事化和民主化改革C.凭借原有的工业基础 D.重视科技发展
3.(2023·内蒙古包头·10)法德两国是由来已久的宿敌,1951年西欧六国签订《欧洲煤钢共同体条约》后,两国逐步实现了和解与合作,为欧洲的统一铺平了政治道路。这表明西欧( )A.走上了联合自强道路 B.恢复了战前的国际地位C.冲击了美苏两极格局 D.实现了政治经济一体化4.(2023·内蒙古赤峰·17)“第二次世界大战给欧洲留下的混乱,提供了一个重要的教训:如果我们欧洲人不想在起了根本变化的世界里走下坡路的话,我们就必须从起了变化的形势中作出必要的结论:欧洲的联合是绝对迫切需要的。”欧洲人“绝对迫切需要”的是( )A.建立社会保障制度 B.采用先进的科学技术成果C.加入世界贸易组织 D.消除战争积怨,走向联合
人教部编版九年级下册第五单元 二战后的世界变化第16课 冷战获奖课件ppt: 这是一份人教部编版九年级下册<a href="/ls/tb_c146822_t3/?tag_id=26" target="_blank">第五单元 二战后的世界变化第16课 冷战获奖课件ppt</a>,文件包含核心素养人教部编版历史九年级下册16《冷战》课件pptx、核心素养人教部编版历史九年级下册16《冷战》学案docx等2份课件配套教学资源,其中PPT共20页, 欢迎下载使用。
初中历史人教部编版九年级下册第一单元 殖民地人民的反抗与资本主义制度的扩展第3课 美国内战优秀ppt课件: 这是一份初中历史人教部编版九年级下册<a href="/ls/tb_c146788_t3/?tag_id=26" target="_blank">第一单元 殖民地人民的反抗与资本主义制度的扩展第3课 美国内战优秀ppt课件</a>,文件包含核心素养人教部编版历史九年级下册3《美国内战》课件pptx、核心素养人教部编版历史九年级下册3《美国内战》学案docx等2份课件配套教学资源,其中PPT共18页, 欢迎下载使用。
历史九年级下册第一单元 殖民地人民的反抗与资本主义制度的扩展第2课 俄国的改革完美版ppt课件: 这是一份历史九年级下册<a href="/ls/tb_c146786_t3/?tag_id=26" target="_blank">第一单元 殖民地人民的反抗与资本主义制度的扩展第2课 俄国的改革完美版ppt课件</a>,文件包含核心素养人教部编版历史九年级下册2《俄国的改革》课件pptx、核心素养人教部编版历史九年级下册2《俄国的改革》学案docx等2份课件配套教学资源,其中PPT共20页, 欢迎下载使用。

