还剩2页未读,
继续阅读
成套系列资料,整套一键下载
- 2024版新教材高中历史第八单元20世纪下半叶世界的新变化第二十课社会主义国家的发展与变化学案部编版必修中外历史纲要下 学案 0 次下载
- 2024版新教材高中历史第八单元20世纪下半叶世界的新变化第二十一课世界殖民体系的瓦解与新兴国家的发展学案部编版必修中外历史纲要下 学案 0 次下载
- 2024版新教材高中历史第八单元20世纪下半叶世界的新变化单元高效整合学案部编版必修中外历史纲要下 学案 0 次下载
- 2024版新教材高中历史第九单元当代世界发展的特点与主要趋势第二十二课世界多极化与经济全球化学案部编版必修中外历史纲要下 学案 0 次下载
- 2024版新教材高中历史第九单元当代世界发展的特点与主要趋势第二十三课和平发展合作共赢的历史潮流学案部编版必修中外历史纲要下 学案 0 次下载
2024版新教材高中历史第九单元当代世界发展的特点与主要趋势单元高效整合学案部编版必修中外历史纲要下
展开
这是一份2024版新教材高中历史第九单元当代世界发展的特点与主要趋势单元高效整合学案部编版必修中外历史纲要下,共4页。
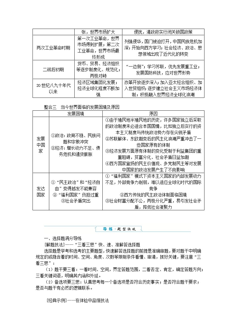
单元高效整合与解题技法特色讲练整合一 20世纪以来,国际格局的变动与中国国际地位的变化整合二 近代以来世界经济全球化历程及对中国的影响整合三 当今世界面临的发展困境及原因一、选择题满分导练[解题技法]——“三看三思”快、速、准解答选择题选择题是学考和选考的主要题型,快速解答选择题的前提是准确审题,要对题干中明确规定的或隐含着的时间、空间、角度、次数等限制条件看懂、审清,抓好关键,要注意“三看三思”:(1)题干要三看:一看时间、空间,界定答题范围,二看否定、肯定,确定答题方向;三看关键词语,明确其内涵和外延。(2)备选项要三思:认真思考每一个备选项是否符合历史事实;是否符合题干要求;是否与题干有必然的逻辑联系。 [经典示例]——在体验中品悟技法[关键点拨] 解答本题要注意“三看三思”,看时间、看关键信息、看判断要求,三思分析选项,应抓住关键信息:“‘一带一路’已发展成为当今世界规模最大的国际合作平台”,为中国与相关国家的经济合作、共同繁荣提供新的平台与新的动力。依据“三看三思”判断“一带一路”的影响。[模拟演练]——在训练中创新应用1.冷战结束以来,恐怖活动有了明显的变化,一些原已销声匿迹或日渐衰微的恐怖组织和恐怖主义跨国网络再度兴起,产生一批新型恐怖组织。这说明冷战结束后( )A.地区性争端呈现上升态势 B.西方国家冷战思维凸显C.世界多极化趋势日渐增强 D.国际政治力量一度失衡[尝试解答] [点拨] “三看三思”分析判断选出正确选项。冷战结束后恐怖活动和恐怖组织增多,导致原来被压抑的各种矛盾爆发出来,这为各种恐怖活动和恐怖组织的出现提供了土壤,故选D项;恐怖组织和恐怖活动增多,与地区性争端没有必然关系。2.根据英国一家慈善组织正式公布的《2018全球贫富差距报告》,全球前26个大富豪的资产,相当于地球上最贫困的38亿人口的全部财产。这一材料说明( )A.人类和平面临严重挑战 B.强权政治依然存在C.贫富分化影响全球发展 D.世界经济增长乏力[尝试解答] [点拨] 运用“三看三思”,可看出材料“全球前26个大富豪的资产,相当于地球上最贫困的38亿人口的全部财产”,反映贫富分化影响全球经济的发展,判断正确选项。3.有经济学家曾说:“每个区域经济集团都在集团内实行贸易投资自由化的一体化政策。同时,集团与集团、集团与国家间又是一个‘你中有我,我中有你’的关系,使每个集团实际上成为经济全球化的一个环节、一个中介、一个过渡”。材料表明( )A.经济全球化和经济区域集团化两者不可分割B.经济区域集团化最终决定经济全球化的实现C.区域集团化有助于推动经济全球化D.经济区域集团化对经济全球化具有双重作用[尝试解答] [点拨] 材料“每个集团实际上成为经济全球化的一个环节、一个中介、一个过渡”体现了区域集团化是经济全球化的一个阶段,“三看三思”分析判断区域集团化与全球化的关系。单元高效整合与解题技法特色讲练导练 模拟演练1.答案:D2.答案:C3.答案:C国际格局特征中国国际地位第一次变动一战后形成的“凡尔赛—华盛顿体系”巴黎和会决定将德国在中国山东的权益转让给日本,中国作为战胜国未得到尊重,说明弱国无外交;华盛顿会议上签署的《九国公约》,为列强在中国的扩张提供了条件,说明中国仍处在帝国主义列强共同支配的处境下第二次变动二战后期形成的“雅尔塔体系”中国抗日战争取得胜利,解放战争推翻国民党政权,中华人民共和国成立,坚持独立自主的外交政策,中国恢复在联合国的合法席位第三次变动20世纪八九十年代,苏联解体,东欧剧变,两极格局瓦解,世界政治格局朝着多极化方向发展中国改革开放取得了辉煌的成就,综合国力增强,国际地位提高,是推动建立国际政治经济新秩序的重要力量时期全球化历程对中国的影响工场手工业时期新航路开辟,世界市场雏形出现;早期殖民扩张,世界市场扩大美洲金银流入亚洲,客观上刺激了明清时期商品经济的发展;面对西方早期殖民活动的侵扰,清政府实行闭关锁国政策两次工业革命时期第一次工业革命,世界市场得到扩展;第二次工业革命,世界市场最终形成列强侵华,国门被迫打开,中国民族危机加深;开始向西方学习;社会经济、政治、思想领域出现了近代化的转变二战后初期货币、贸易、经济组织等逐步制度化、规范化;两极对峙“一边倒”;学习苏联,优先发展重工业;发展国防科技,应对世界形势20世纪八九十年代以来经济区域集团化发展;经济全球化程度不断加强改革开放逐步深入;加入亚太经合组织、加入世贸组织;逐步建立社会主义市场经济体制;积极融入世界经济全球化浪潮发展困境原因发展中国家①政治:政局不稳、民族问题和宗教冲突②经济:增长动力不足、债务危机和通货膨胀①由于殖民地半殖民地的历史,许多国家独立后采取的政治制度未必适合本国国情,比如独立后实行的资本主义制度与传统政治势力存在尖锐矛盾②苏联解体、东欧剧变后的民主化浪潮严重冲击了一些国家原有的体制③经济发展方面原有体制的变化受制于利益集团的重重阻碍,贫富分化、社会矛盾日益加剧④西方国家宣扬的民主价值观、多党制民主等对发展中国家的政治发展产生了不良影响发达国家①“民主政治”和“经济自由”变得越发不能兼容②“福利国家”负担过重③社会矛盾突出①“福利国家”模式下资本主义国家的内部发展动力不足,外部竞争力削弱,难以适应全球化时代的国际竞争②西方传统的民主政治体制面临困境③社会财富分配不公,两极分化严重,易引发社会矛盾,降低社会凝聚力
单元高效整合与解题技法特色讲练整合一 20世纪以来,国际格局的变动与中国国际地位的变化整合二 近代以来世界经济全球化历程及对中国的影响整合三 当今世界面临的发展困境及原因一、选择题满分导练[解题技法]——“三看三思”快、速、准解答选择题选择题是学考和选考的主要题型,快速解答选择题的前提是准确审题,要对题干中明确规定的或隐含着的时间、空间、角度、次数等限制条件看懂、审清,抓好关键,要注意“三看三思”:(1)题干要三看:一看时间、空间,界定答题范围,二看否定、肯定,确定答题方向;三看关键词语,明确其内涵和外延。(2)备选项要三思:认真思考每一个备选项是否符合历史事实;是否符合题干要求;是否与题干有必然的逻辑联系。 [经典示例]——在体验中品悟技法[关键点拨] 解答本题要注意“三看三思”,看时间、看关键信息、看判断要求,三思分析选项,应抓住关键信息:“‘一带一路’已发展成为当今世界规模最大的国际合作平台”,为中国与相关国家的经济合作、共同繁荣提供新的平台与新的动力。依据“三看三思”判断“一带一路”的影响。[模拟演练]——在训练中创新应用1.冷战结束以来,恐怖活动有了明显的变化,一些原已销声匿迹或日渐衰微的恐怖组织和恐怖主义跨国网络再度兴起,产生一批新型恐怖组织。这说明冷战结束后( )A.地区性争端呈现上升态势 B.西方国家冷战思维凸显C.世界多极化趋势日渐增强 D.国际政治力量一度失衡[尝试解答] [点拨] “三看三思”分析判断选出正确选项。冷战结束后恐怖活动和恐怖组织增多,导致原来被压抑的各种矛盾爆发出来,这为各种恐怖活动和恐怖组织的出现提供了土壤,故选D项;恐怖组织和恐怖活动增多,与地区性争端没有必然关系。2.根据英国一家慈善组织正式公布的《2018全球贫富差距报告》,全球前26个大富豪的资产,相当于地球上最贫困的38亿人口的全部财产。这一材料说明( )A.人类和平面临严重挑战 B.强权政治依然存在C.贫富分化影响全球发展 D.世界经济增长乏力[尝试解答] [点拨] 运用“三看三思”,可看出材料“全球前26个大富豪的资产,相当于地球上最贫困的38亿人口的全部财产”,反映贫富分化影响全球经济的发展,判断正确选项。3.有经济学家曾说:“每个区域经济集团都在集团内实行贸易投资自由化的一体化政策。同时,集团与集团、集团与国家间又是一个‘你中有我,我中有你’的关系,使每个集团实际上成为经济全球化的一个环节、一个中介、一个过渡”。材料表明( )A.经济全球化和经济区域集团化两者不可分割B.经济区域集团化最终决定经济全球化的实现C.区域集团化有助于推动经济全球化D.经济区域集团化对经济全球化具有双重作用[尝试解答] [点拨] 材料“每个集团实际上成为经济全球化的一个环节、一个中介、一个过渡”体现了区域集团化是经济全球化的一个阶段,“三看三思”分析判断区域集团化与全球化的关系。单元高效整合与解题技法特色讲练导练 模拟演练1.答案:D2.答案:C3.答案:C国际格局特征中国国际地位第一次变动一战后形成的“凡尔赛—华盛顿体系”巴黎和会决定将德国在中国山东的权益转让给日本,中国作为战胜国未得到尊重,说明弱国无外交;华盛顿会议上签署的《九国公约》,为列强在中国的扩张提供了条件,说明中国仍处在帝国主义列强共同支配的处境下第二次变动二战后期形成的“雅尔塔体系”中国抗日战争取得胜利,解放战争推翻国民党政权,中华人民共和国成立,坚持独立自主的外交政策,中国恢复在联合国的合法席位第三次变动20世纪八九十年代,苏联解体,东欧剧变,两极格局瓦解,世界政治格局朝着多极化方向发展中国改革开放取得了辉煌的成就,综合国力增强,国际地位提高,是推动建立国际政治经济新秩序的重要力量时期全球化历程对中国的影响工场手工业时期新航路开辟,世界市场雏形出现;早期殖民扩张,世界市场扩大美洲金银流入亚洲,客观上刺激了明清时期商品经济的发展;面对西方早期殖民活动的侵扰,清政府实行闭关锁国政策两次工业革命时期第一次工业革命,世界市场得到扩展;第二次工业革命,世界市场最终形成列强侵华,国门被迫打开,中国民族危机加深;开始向西方学习;社会经济、政治、思想领域出现了近代化的转变二战后初期货币、贸易、经济组织等逐步制度化、规范化;两极对峙“一边倒”;学习苏联,优先发展重工业;发展国防科技,应对世界形势20世纪八九十年代以来经济区域集团化发展;经济全球化程度不断加强改革开放逐步深入;加入亚太经合组织、加入世贸组织;逐步建立社会主义市场经济体制;积极融入世界经济全球化浪潮发展困境原因发展中国家①政治:政局不稳、民族问题和宗教冲突②经济:增长动力不足、债务危机和通货膨胀①由于殖民地半殖民地的历史,许多国家独立后采取的政治制度未必适合本国国情,比如独立后实行的资本主义制度与传统政治势力存在尖锐矛盾②苏联解体、东欧剧变后的民主化浪潮严重冲击了一些国家原有的体制③经济发展方面原有体制的变化受制于利益集团的重重阻碍,贫富分化、社会矛盾日益加剧④西方国家宣扬的民主价值观、多党制民主等对发展中国家的政治发展产生了不良影响发达国家①“民主政治”和“经济自由”变得越发不能兼容②“福利国家”负担过重③社会矛盾突出①“福利国家”模式下资本主义国家的内部发展动力不足,外部竞争力削弱,难以适应全球化时代的国际竞争②西方传统的民主政治体制面临困境③社会财富分配不公,两极分化严重,易引发社会矛盾,降低社会凝聚力
相关资料
更多

