课题六 技能实训六 制冷剂回收设备的使用教案-中职《汽车空调系统检修》同步教学(人民邮电版)
展开
这是一份课题六 技能实训六 制冷剂回收设备的使用教案-中职《汽车空调系统检修》同步教学(人民邮电版),共5页。
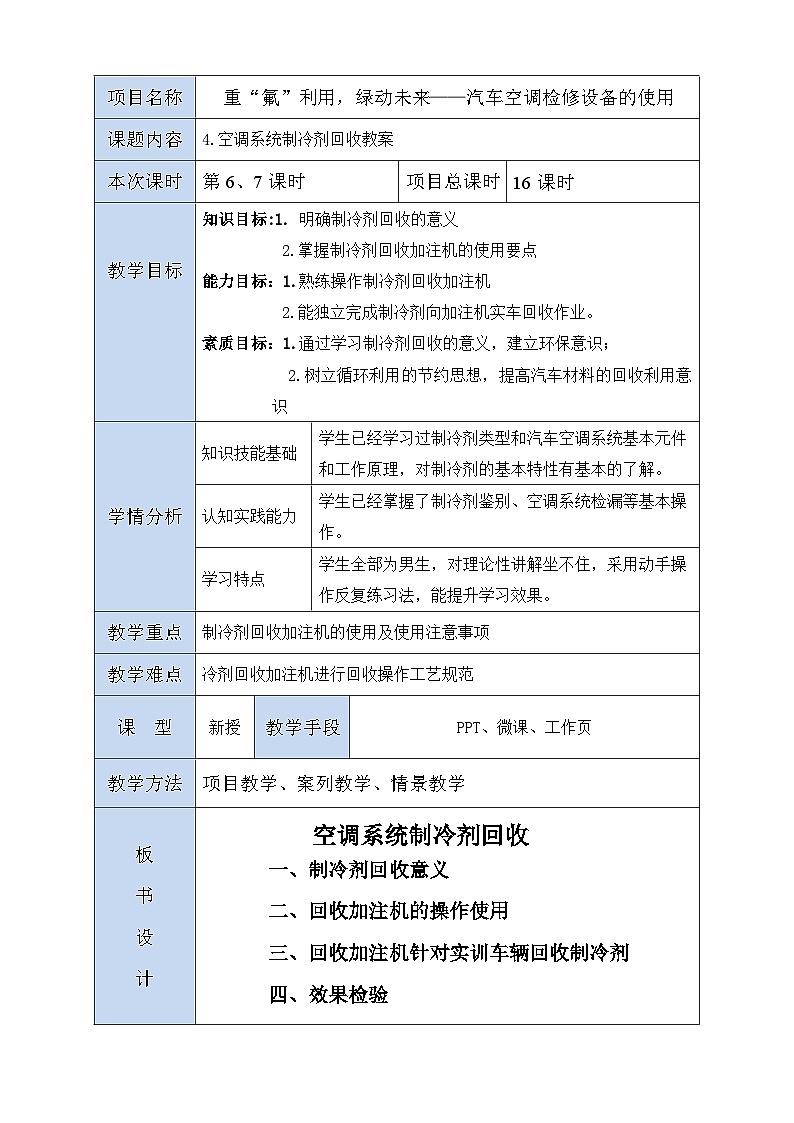
项目名称重“氟”利用,绿动未来——汽车空调检修设备的使用课题内容4.空调系统制冷剂回收教案本次课时第6、7课时项目总课时16课时教学目标知识目标:1. 明确制冷剂回收的意义2.掌握制冷剂回收加注机的使用要点能力目标:1.熟练操作制冷剂回收加注机2.能独立完成制冷剂向加注机实车回收作业。素质目标:1.通过学习制冷剂回收的意义,建立环保意识;2.树立循环利用的节约思想,提高汽车材料的回收利用意识学情分析知识技能基础学生已经学习过制冷剂类型和汽车空调系统基本元件和工作原理,对制冷剂的基本特性有基本的了解。认知实践能力学生已经掌握了制冷剂鉴别、空调系统检漏等基本操作。学习特点学生全部为男生,对理论性讲解坐不住,采用动手操作反复练习法,能提升学习效果。教学重点制冷剂回收加注机的使用及使用注意事项教学难点冷剂回收加注机进行回收操作工艺规范课 型新授教学手段PPT、微课、工作页教学方法项目教学、案列教学、情景教学板书设计空调系统制冷剂回收一、制冷剂回收意义二、回收加注机的操作使用三、回收加注机针对实训车辆回收制冷剂四、效果检验教学内容与过程方法 与手段时间分钟 一、组织教学 (课前) 课前分组、学生出勤、实训场地安全确认、工量具准备。将学习资源上传至平台,学生展开学习 二、引任务(4分钟)出示图片结合生活从垃圾分类切入环保讲解当前行业的实际情况(课前安排学生完成垃圾分类内容的网络查询) 汽车空调系统与环保密切相关三、析原理 (5分钟)1.制冷剂回收的意义2.制冷剂回收的注意事项a.选择良好的通风场地b.操作时,佩戴护目镜和防护手套c.避免制冷剂接触明火d.制冷剂保存在干燥、阴凉处,防止撞击3.AC350c空调系统加注机使用—解决重点 正面各个部分的名称结合图片和实物指示各个部分的位置侧面各个部分的名称 操作面板练一练,快速完成工作页上的练习 四、讲安全 (3分钟) 3.AC350c空调系统加注机使用注意a.检查操作面板是否正常b.将AC350c锁止器锁止c.检查注油瓶的液位是否合适d.检查排油瓶的液位是否合适e.检查高低压管路连接是否松动f.检查电源线的连接是否可靠g.真空泵油的液位是否合适制冷剂罐内制冷剂向加注机充注大赛同学操作视频 分享成果 共同进步 五、学方法 (10分钟) 播放操作视频——突破难点六、练技能 (60分钟) 七、拓应用 8分钟回收加注机针对实训车辆回收制冷针对学校现有实训车辆,结合企业标准和技术手册,拓展车型,使学生能够灵活应用所学知识,举一反三。网络布置作业教师记录案例出示课前自学知识自学评价引导讲解出示实物强调安全问题出示图片结合场地实物讲解各部分名称展示实物和图片个别指导巡回辅助强调重点讲解注意事播放视频分组互助,出现统一问题个别解决巡回指导教师指导老师提问依据国赛和企业6S过程评价布置课后作业组长核实准备垃圾分类的最新内容小组讨论社会热点垃圾分类进一步讨论汽车空调的相关环保话题认识制冷剂回收的重要性认识护目镜和防护手套树立安全规范操作意识树立环保意识听讲学习加注机的各个部分名称实物图片根据图片的指示,找到相应的位置完成工作页检查自己的完成情况看图片、实物理解、记忆注意事项树立安全意识听教师讲解理解关键步骤分组操作练习学生总结个别回答完成评价完成作业课后反思长处课前针对教材内容,结合大赛经验,对本部分内容进行了整合。经过验证,内容合理,实用性和难度适合中职学生的认知能力。学校技能大赛成套设备的优势,能充分保障教学的体系化,保证实操练习效果。短处中职学生普遍存在学习基础薄弱的问题;实际授课中,由于师生数比例问题,个别学生的问题错在遗漏。改进结合一定通过信息化手段突破教学重难点,引导让学生在不断的练习模仿中,总结知识,才能掌握一技之长。小组分工进一步明确,让学生互相指导,发现问题,解决问题。

