


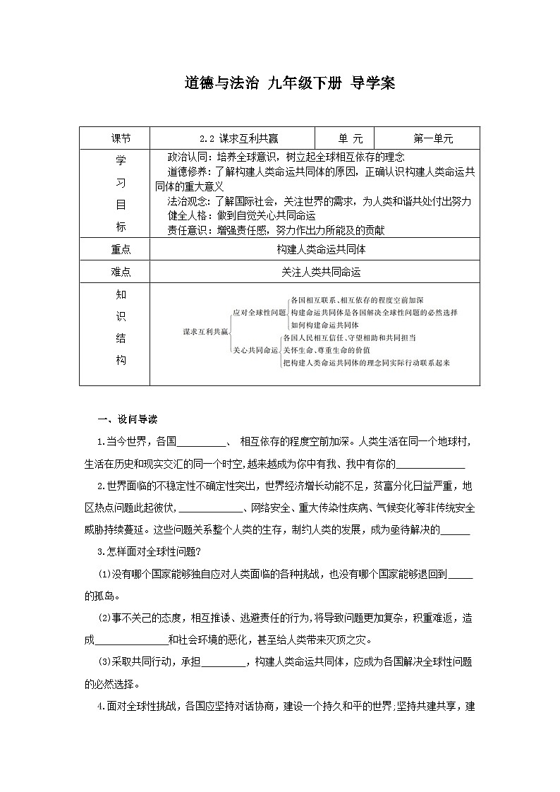
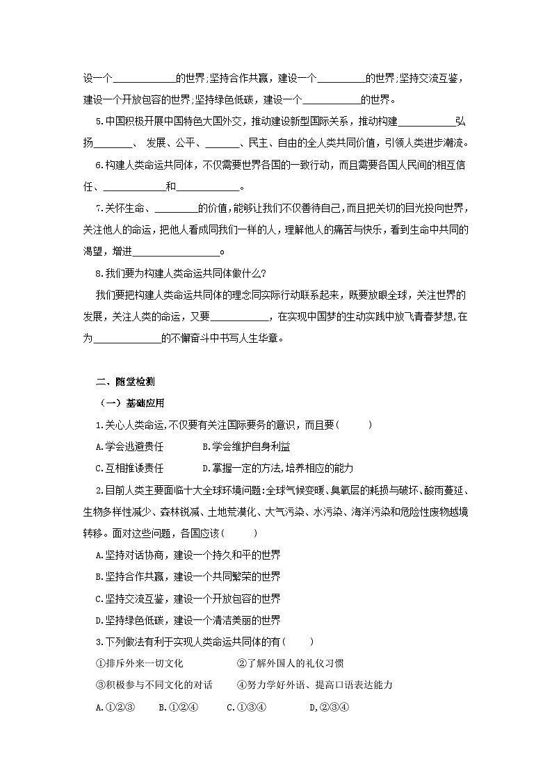
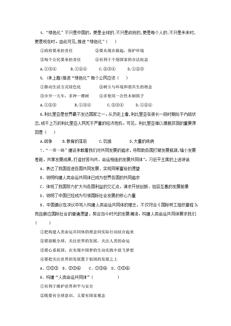
人教部编版九年级下册第一单元 我们共同的世界第二课 构建人类命运共同体谋求互利共赢学案及答案
展开初中政治 (道德与法治)人教部编版九年级下册谋求互利共赢导学案: 这是一份初中政治 (道德与法治)人教部编版九年级下册谋求互利共赢导学案,共2页。学案主要包含了学习目标,知识链接,学习新课,当堂检测,布置作业,资料链接等内容,欢迎下载使用。
政治 (道德与法治)九年级下册谋求互利共赢学案设计: 这是一份政治 (道德与法治)九年级下册谋求互利共赢学案设计,共7页。学案主要包含了教学目标,教学重难点,教学过程,中国担当,中国思路,参考答案等内容,欢迎下载使用。
初中政治 (道德与法治)人教部编版九年级下册谋求互利共赢学案: 这是一份初中政治 (道德与法治)人教部编版九年级下册谋求互利共赢学案,共2页。学案主要包含了学习目标,重点难点,学习过程,课时达标等内容,欢迎下载使用。