

人教版七年级下册5.1.1 相交线学案及答案
展开
这是一份人教版七年级下册5.1.1 相交线学案及答案,共4页。学案主要包含了课堂引入,探究新知,课堂总结,训练展示等内容,欢迎下载使用。
1.初步认识邻补角、对顶角,能将生活中的实例转化成数学模型。
2.了解邻补角、对顶角, 能找出图形中的一个角的邻补角和对顶角,利用邻补角、对顶角的性质解决问题。
3.感知到数学知识来源于生活并为生活服务。
教学重点、难点:
重点:邻补角和对顶角的概念和性质。
难点:利用邻补角、对顶角的性质计算角度问题。
教学过程:
一、课堂引入
教师出示一块布和一把剪刀,表演剪布过程.
问题:剪刀两个把手之间的角发生了什么变化?剪刀张开的口又怎么变化?
教师展示剪布的过程.学生认真观察.教师应先提出问题,以免在剪布过程中分散学生的注意力,使学生没有仔细观察应该观察的内容.
二、探究新知
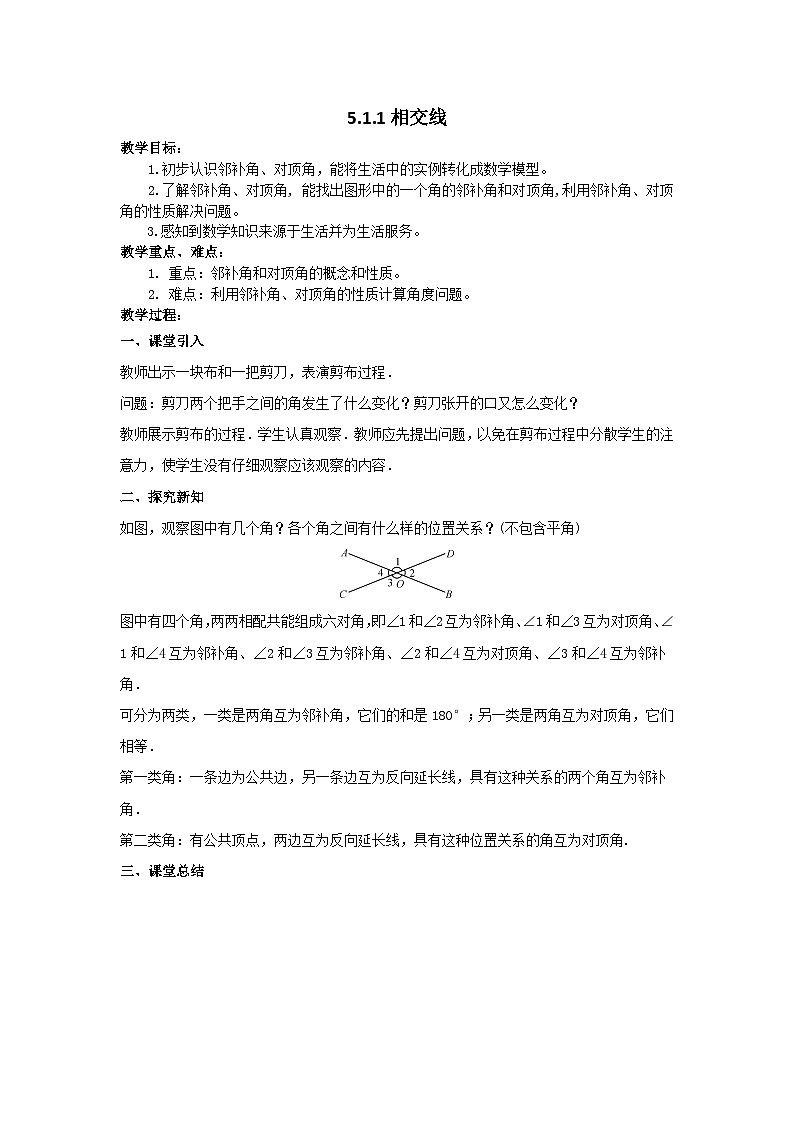
如图,观察图中有几个角?各个角之间有什么样的位置关系?(不包含平角)
图中有四个角,两两相配共能组成六对角,即∠1和∠2互为邻补角、∠1和∠3互为对顶角、∠1和∠4互为邻补角、∠2和∠3互为邻补角、∠2和∠4互为对顶角、∠3和∠4互为邻补角.
可分为两类,一类是两角互为邻补角,它们的和是180°;另一类是两角互为对顶角,它们相等.
第一类角:一条边为公共边,另一条边互为反向延长线,具有这种关系的两个角互为邻补角.
第二类角:有公共顶点,两边互为反向延长线,具有这种位置关系的角互为对顶角.
三、课堂总结
班级 小组 姓名 使用时间 年 月 日 编号:01
板书设计:
教学反思:
5.1.1相交线 训 练 展 示 导 学 案
学习目标
1.理解邻补角、对顶角的概念
2.通过观察、试验、猜想、说理等活动获得对顶角相等、邻补角互补的知识
3.通过对对顶角、邻补角性质的研究,体会它们在解决实际问题中的作用
学生笔记
导 学 案 内 容
认真专注
独立思考
学习指导:
一、自主预习
1.只有一条公共边,它们的另一边互为 ,具有这种关系的两个角互为邻补角.
2.有一个公共_ __,并且一个角的两边分别是另一个角的两边的__ __,具有这种位置关系的两个角互为对顶角.
3.邻补角 ;对顶角 ;
二、导入新课
图片导入
三、互动教学
知识点一:考查对顶角及邻补角的概念
1.下列图形中,∠1和∠2是邻补角的是()
2.如图所示,其中∠1和∠2是对顶角的图形有 ,存在邻补角的图形有 .(填图形序号)
知识点二:考查对顶角、邻补角性质的应用
3.如图,直线AB,CD相交于点O.射线OM平分∠AOC.若∠BOD=72°,则∠COM=
导 学 案 内 容
学生笔记
四、训练展示
1.下列说法正确的有()
①对顶角相等;②相等的角是对顶角;③若两个角不相等,则这两个角一定不是对顶角;④若两个角不是对顶角,则这两个角不相等.
A.1个 B.2个 C.3个 D.4个
2、如右图所示,若∠1+∠3 = 50°,则∠3= , ∠2=
a
)
(
1
3
4
2
)
(
3如图,直线AB、CD,EF相交于点O,∠1=40°,∠BOC=110°,求∠2的度数.
5.如图,直线AB和CD相交于点O,OE把∠AOC分成两部分,且∠AOE∶∠EOC=3∶5.若∠BOD=80°,求∠BOE的度数.
熟练掌握
自信展示
突破自我
大胆发言
五、本课小结,本节课你收获了什么?还有什么疑问?
5.1.1相交线
相关学案
这是一份初中数学人教版七年级下册5.1.1 相交线优秀导学案,共2页。
这是一份人教版七年级下册5.1.1 相交线导学案,共2页。学案主要包含了学习目标,学习重点,学习难点,课前预习,合作探究,巩固运用,反思总结,课堂检测等内容,欢迎下载使用。
这是一份初中数学人教版七年级下册第五章 相交线与平行线5.1 相交线5.1.1 相交线学案设计,共5页。学案主要包含了学习目标,学习过程等内容,欢迎下载使用。
