资料中包含下列文件,点击文件名可预览资料内容




















还剩13页未读,
继续阅读
所属成套资源:部编版历史初二下学期PPT课件+教案+学案+练习(含答案)
成套系列资料,整套一键下载
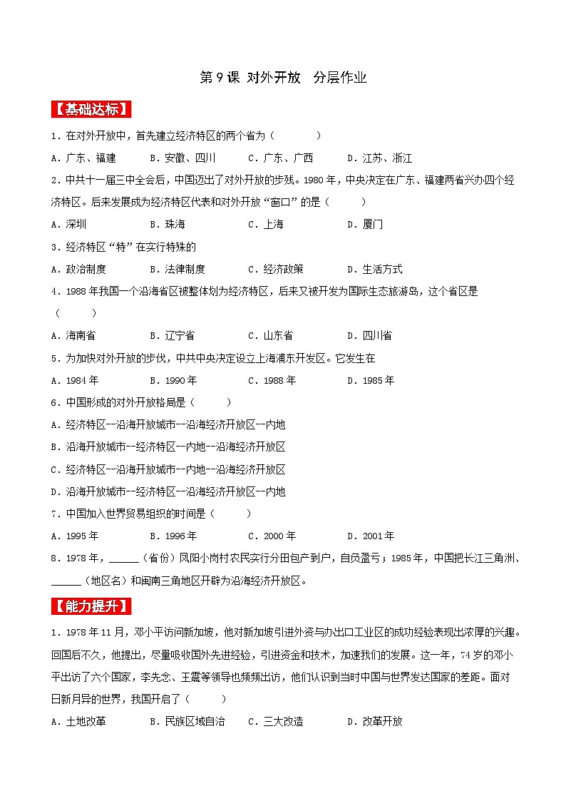
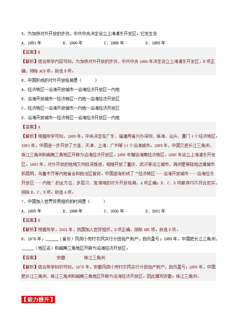
初中第三单元 中国特色社会主义道路第9课 对外开放课文课件ppt
展开相关课件
人教部编版八年级下册第9课 对外开放获奖ppt课件:
这是一份人教部编版八年级下册第9课 对外开放获奖ppt课件,共28页。PPT课件主要包含了市场调节,政策灵活,优惠条件,机遇与挑战并存,拓展延伸等内容,欢迎下载使用。
人教部编版八年级下册第9课 对外开放精品作业课件ppt:
这是一份人教部编版八年级下册第9课 对外开放精品作业课件ppt,文件包含教学课件第9课对外开放pptx、电子教案第9课对外开放doc、预习作业第9课对外开放doc、补充习题第9课对外开放doc等4份课件配套教学资源,其中PPT共21页, 欢迎下载使用。
初中历史人教部编版八年级下册第9课 对外开放教学ppt课件:
这是一份初中历史人教部编版八年级下册第9课 对外开放教学ppt课件,文件包含第9课对外开放课件pptx、第9课对外开放教案doc、春天的故事mp3、经济特区的建立wmv、邓小平出国考察avi等5份课件配套教学资源,其中PPT共41页, 欢迎下载使用。