2023-2024学年湖南省衡阳市部分学校高三上学期1月期末地理试题含答案
展开
这是一份2023-2024学年湖南省衡阳市部分学校高三上学期1月期末地理试题含答案,共15页。试卷主要包含了本试卷主要考试内容等内容,欢迎下载使用。
本试卷满分100分,考试用时75分钟。
注意事项:
1.答题前,考生务必将自己的姓名、考生号、考场号、座位号填写在答题卡上。
2.回答选择题时,选出每小题答案后,用铅笔把答题卡上对应题目的答案标号涂黑。如需改动,用橡皮擦干净后,再选涂其他答案标号。回答非选择题时,将答案写在答题卡上。写在本试卷上无效。
3.考试结束后,将本试卷和答题卡一并交回。
4.本试卷主要考试内容:高考全部内容。
.一、选择题:本题共16小题,每小题3分,共48分。在每小题给出的四个选项中,只有一项是符合题目要求的。
耕地非粮化是指土地经营者在耕地上种植稻谷、小麦、玉米三大谷物之外的其他农作物的种植行为。成都平原粮食生产基础较好,自古以来被誉为“天府粮仓”。近年来,成都平原耕地非粮化问题凸显,影响了粮食安全。下图示意2019年成都平原耕地非粮化率的空间分布模式。据此完成下面小题。
1. 影响成都平原耕地非粮化的关键性因素是( )
A. 科技B. 市场C. 资金D. 技术
2. 成都部分郊区的耕地非粮化率低于其他地级市下辖郊区,最有可能是由于该地区( )
A. 自然条件优越B. 土地价值较高C. 耕地管理较严D. 交通条件更好
3. 为降低成都平原耕地非粮化率,建议( )
①推动农业结构调整②补充耕地面积③攻关粮食丰产技术④有序引导土地流转
A. ①②B. ①④C. ②③D. ③④
【答案】1. B 2. C 3. D
【解析】
【1题详解】
读图可知,耕地非粮化率高值区主要位于成都市区和其他市区,,主要原因是随着城市化的发展,人口规模的扩大,地价上升,同时经济作物的市场需求增加,因此影响耕地非粮化的关键在于经济作物的市场价值大于粮食作物。B正确,与科技、技术和资金的关系不大,ACD错误,故选B。
【2题详解】
二者同属于成都平原,自然条件差异不大,A错误;土地价值较高、交通条件更好的地区更倾向于发展蔬菜、水果、花卉等城郊商品农业,BD错误;前者隶属于省会成都,耕地管理更加严格,成都市区东侧下辖的部分区县侧重发展城郊商品农业,西侧的下辖区县种植粮食作物,保障粮食安全。C正确,故选C。
【3题详解】
推动农业结构调整一般会丰富种植类型,,导致耕地非粮化,①错误;非粮化的土地仍然是耕地,并不是转为建设用地,不需要补充耕地面积,②错误;攻关粮食丰产技术,提高种粮收益,能提高农户种粮积极性,③正确;有序引导土地流转,便于种粮大户规模化经营,④正确。D正确,ABC错误,故选D。
【点睛】我国耕地“非粮化”成因是多方面的,主要分为经济因素、资源因素和法律政策因素等。经济因素是造成耕地“非粮化”的根本原因。资源因素为耕地“非粮化”提供了基础。法律政策因素进一步推动了耕地“非粮化”。
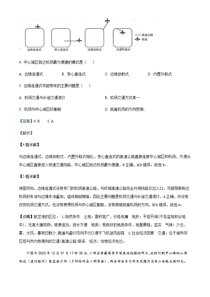
为缓解车流过境的弊端,大城市往往有环城高速公路。下图示意大城市机场与环城高速公路相对位置关系的四种不同模式。据此完成下面小题。
4. 中心城区抵达机场最为便捷的模式是( )
A. 边缘连通式B. 穿心直连式C. 边缘放射式D. 内置外联式
5. 边缘连通式可能带来的主要问题是( )
A. 机场交通与长途交通混行B. 机场交通方式单一
C. 机场与中心城区较割裂D. 抵离机场的方向受限.
【答案】4. B 5. A
【解析】
【4题详解】
与边缘连通式、边缘放射式、内置外联式相比,穿心直连式的高速公路直接连接中心城区和机场,方便从中心城区直接进入快速交通线路,中心城区抵达机场最为便捷,B正确,ACD错误。故选B。
【5题详解】
读图可知,边缘连通式没有专门的机场高速公路,与环城高速公路完全共用线路及出入口,可能导致到达机场的车流与过境车流叠加,造成局部拥堵,因此主要问题是机场交通与长途交通混行,A正确,并没有改变机场交通方式,也没有使得机场与中心城区割裂,没有限制抵离机场的方向,BCD错误,故选A。
【点睛】航空港的区位: 1.自然条件 土地:面积宽广,价格低廉 地形:平坦开阔(不在盆地和谷地中),无高大建筑物,坡度适当,排水方便 地质:有良好的地质条件,地基要稳,坚实 气候:少云、雾、大风,暴雨日数少;跑道与盛行风向平行以便于飞机逆风起降 2.社会经济因素 交通:位于城市郊区但与市内有便利的交通(高速公路)联系 经济:当地经济发达。
下图为2023年12月31日17时35分,小明在青藏高原东缘某地拍摄的照片,此时仅剩甲山峰的山顶附近(虛线框内)能直面夕阳(夕阳恰好在小明背面),两分钟后目力所及范围内没有山体能反射阳光。小明通过互联网查询到,该地12月31日的日落时间为18:14。据此完成下面小题。
6. 小明拍摄该照片时,相机镜头朝向( )
A. 东南方B. 东北方C. 西南方D. 西北方
7. 通过互联网查询到的日落时间与该次实际观测到最后的阳光的时间存在较大差异,主要影响因素是( )
A. 地形B. 天气C. 时差D. 纬度
【答案】6. B 7. A
【解析】
【6题详解】
由材料可知,2023年12月31日17时35分,小明在青藏高原东缘某地拍摄的照片,此时,小明镜头朝向直面夕阳的山峰,夕阳恰好在小明背面,12月31日该地日落西南方,因此镜头朝向东北方。故选B。
【7题详解】
由材料可知,两分钟后目力所及范围内没有山体能反射阳光,该地山峰环绕,目力所及无法看到阳光的时候,太阳高度并未降到0°,即未完全真正的落日,所以小明通过互联网查询到,该地12月31日的日落时间为18:14,故受地形遮挡,与天气、时差、纬度无关,故选A。
【点睛】除去有极昼极夜的区域,太阳直射点位于北半球,日出日落方位偏北;太阳直射点位于南半球,日出日落方位偏南。
河北省承德市西道村以草莓产业为支撑,打造草莓公社、草莓廊桥、莓香风情街和草莓元素主题民宿,被评为国家级美丽休闲乡村。该村实行“公司十基地十农户”的经营方式,坚持“美丽乡村十乡村旅游十产业发展十农村特色文化开发十农村电商十沟域经济十城乡统筹”融合发展,整合四季草莓、森林温泉、田园风光、特色餐饮、民俗展演等优势资源,实现了全体村民增收致富。下图示意西道村的位置。据此完成下面小题。
8. 与传统农家乐相比,整合优势资源、打造草莓主题特色旅游能够直接( )
①打造独特品牌②完善基础设施③延长游客停留时间④扩大农业规模
A. ①②B. ①③C. ②③D. ①④
9. 该村同时实行“公司十基地十农户”经营方式和多项融合发展的根本目的是( )
A. 提高草莓产量B. 降低生产成本C. 增加农民收入D. 精准对接市场
10. 为进一步增强该村草莓文化影响力,建议( )
A. 开设到北京市区的常态化公交B. 建设高星级酒店,提升接待水平
C. 大力引进海外农耕文化成果D. 举办大型活动,加强推广营销
【答案】8. B 9. C 10. D
【解析】
【8题详解】
与传统农家乐相比,整合优势资源打造草莓主题特色旅游能够凸显其独特性和品牌价值,更容易吸引客流,丰富的项目能够延长游客停留时间,并没有直接完善基础设施和扩大农业规模。①③正确,②④错误,B正确,ACD错误,故选B。
【9题详解】
产业兴旺,实现村民增收致富是乡村振兴的目的之一,也是该村同时实行“公司十基地+农户”经营方式和多项融合发展的根本目的。提高草莓产量、降低生产成本、精准对接市场与实行“公司十基地+农户”经营方式关系不大,C正确,ABD错误。故选C。
【10题详解】
该村与北京市区距离太远,开设常态化公交的可能性较低,A错误;该村游客数量有限,不适合建设高星级酒店,B错误;大力引进海外农耕文化成果会削弱本土文化特色,C错误;增强该村草莓文化影响力,即要提升该村的知名度,最好的方法就是承接大型活动,如音乐节等,吸引更多客流的同时获得自发宣传,D正确,故选D。
【点睛】乡村振兴战略:就是要坚持农业农村优先发展,进一步调整理顺工农城乡关系,在要素配置上优先满足,在资源条件上优先保障,在公共服务上优先安排,加快农业农村经济发展,加快补齐农村公共服务、基础设施和信息流通等方面短板,显著缩小城乡差距。乡村振兴战略目的:产业兴旺、生态宜居、乡风文明、治理有效、生活富裕。
第四纪冰期时,覆盖北温带的阔叶林大幅退缩,部分树种在厄尔布尔士山脉北坡留存,并在冰期结束后以此为中心扩散,但向南越过山脉扩散的较少。因此,厄尔布尔士山脉北坡形成独特而古老的森林,部分树木树龄达500年,该森林已经入选《世界自然遗产名录》。厄尔布尔士山脉南坡更多受伊朗高压(副热带高压的一部分)控制。下图示意厄尔布尔士山脉位置。据此完成下面小题。
11. 第四纪冰期阔叶林能在厄尔布尔士山脉北坡留存,与其关联最小的因素是( )
A. 湖泊调节显著B. 垂直分异明显C. 纬度位置较低D. 暖湿西风影响
12. 与北坡相比,厄尔布尔士山脉南坡( )
A. 冬季积雪下限更低B. 基带植被覆盖度更高
C. 同一带谱上限更高D. 植被垂直带谱更丰富
13. 冰期结束后,阔叶林树种向南扩散较少,主要受制于( )
A. 光照B. 热量C. 风速D. 降水
【答案】11. B 12. C 13. D
【解析】
【11题详解】
受里海调节显著,气候相对温暖,A错误;南北两坡都垂直分异明显,且阔叶林只能生长在特定范围内,垂直分异大不能作为冰期时阔叶林能在北坡"避难”的理由,B正确;纬度较低,热量条件较好,在冰期较为重要,C错误;即使在冰期,西风也具备一定的增温增湿效果,有利于阔叶林生存,D错误。故选B。
【12题详解】
厄尔布尔士山脉南坡为西风和冬季风背风坡,积雪少,冬季积雪下限更高,A错误;南坡受高压控制,气候干旱,植被带谱数量少,基带为荒漠草原,植被覆盖度低,BD错误;南坡为阳坡,热量条件好,同一带谱上限更高,C正确,故选C。
【13题详解】
厄尔布尔士山脉南坡气候干旱,降水稀少,限制了森林生长,制约了阔叶林树种向南扩散,D正确。南坡是背风坡,光照、热量条件更好,风速更小,都不是主要制约条件,ABC错误,故选D。
【点睛】影响雪线高度分布的主要因素 :(1)温度:雪线高度与气温成正相关。全球雪线高度分布的总趋势是两极最低,向低纬度逐渐升高,其中副热带附近雪线最高。同一山体,一般阳坡,日照强,气温高,雪线高于阴坡。(2)降水量:雪线高度与降水量成反相关。同一山体,一般迎风坡雪线低于背风坡雪线;海洋性冰川雪线低于大陆性冰川。(3)地表起伏影响:陡峻的山地,积雪易下滑,不利于积雪保存,雪线偏高;坡度较小的山地,有利于积雪沉积,雪线偏低。
阿拉斯加的麦卡锡冰川由山谷主冰川和若干悬冰川构成。悬冰川前缘发育冰川碎屑扇,冰川碎屑扇形成之后,其规模先扩大后缩小。下图示意麦卡锡冰川某冰川碎屑扇的形成阶段。据此完成下面小题。
14. 形成图示陡峭崖壁冰川碎屑扇需要( )
①基岩较为坚硬②气候逐渐转暖③地壳间歇抬升④冰川规模较小
A. ①②B. ①④C. ②③D. ③④
15. 阶段Ⅱ到阶段Ⅲ时期冰川碎屑扇规模缩小,主要是因为( )
A. 物理风化B. 重力崩塌C. 冰川覆盖D. 流水作用
16. 停滞在主冰川表面的碎屑会加剧主冰川消融,主要是因为碎屑导致( )
A. 地表反射率降低B. 地面辐射减弱
C. 降雪直接补给减少D. 冰雪融水增加
【答案】14. A 15. D 16. A
【解析】
【14题详解】
基岩抗蚀能力较强,才能形成陡峭崖壁,①正确;气候逐渐转暖,悬冰川和主冰川断开,悬冰川前缘消融,形成的冰岩混合体发生崩塌,形成冰川碎屑扇,②正确;;形成图示冰川碎屑扇主要需要气候变暖,并未体现地壳抬升,③错误;冰川需要有高低两层,且需要一定的规模,④错误。A正确,BCD错误。故选A。
【15题详解】
物理风化只会让大岩块破碎,不会被带走,A错误;重力崩塌后碎屑应堆在悬崖脚,B错误;阶段Ⅱ到阶段Ⅲ时期冰川在萎缩,且冰川碎屑扇上无冰川覆盖,C错误;冰川融水流经冰川碎屑扇表面,侵蚀、搬运碎屑向下游移动,D正确。故选D。
【16题详解】
碎屑反射率远低于冰面,导致冰面吸收的太阳辐射增加,导致冰川消融,A正确;地温提高,地面辐射增强,B错误;地表碎屑不会导致降雪减少,C错误;冰雪融水增加是冰川消融的结果,而非原因,因果关系颠倒,D错误。故选A。
【点睛】冰川沉积:冰川在移动过程中,含有大量的物质,这些物质大小不一,在运动速率降低或者发生消融时,冰川携带的各种碎屑物会沉积下来。形成冰川沉积地貌。所以冰川沉积地貌的物质缺乏层次性,是杂乱无张的。这是冰川沉积地貌的一个重要特点。在我国许多有山岳冰川的地区,有着巨大的石阵,这些石阵大小不一无序,据此可以判断是冰川沉积地貌。
二、非选择题:共52分。
17. 阅读图文材料,完成下列要求。
当水体酸性升高时,碳酸钙易被溶解,钙离子进入水体中。水边河发源于粤北山区,为连江的一级支流。连江流域内多碳酸盐岩,酸雨污染严重,农业活动施加过量化肥,导致连江流域水体中的钙离子浓度较高。水边河向连江输送的水体中,钙离子浓度低于干流,水边河汇入连江后,汇入口处下游连江干流水体中的钙离子浓度降低。下图示意水边河流域钙迁移模型。
(1)分析连江流域水体中钙离子浓度较高的原因。
(2)水边河汇入连江后,汇入口处下游连江干流水体中的钙离子浓度降低,试对此做出合理解释。
【答案】17. 流域内碳酸盐岩覆盖较多,流水溶解岩石产生钙离子;地处南方酸雨区,大气酸沉降易导致碳酸钙溶解,水中钙离子浓度升高;农业活动(如施化肥)形成酸性环境,增强溶解能力,水中钙离子浓度升高。
18. 连江干流水体中的钙离子浓度比水边河高,水边河汇入后,径流量增大,稀释增强,导致连江干流水体中的钙离子浓度降低。
【解析】
【分析】本题以连江流域水体中钙离子浓度变化为材料设置试题,涉及河流水文特征、环境问题等相关知识,考查学生获取和解读地理信息﹑描述和阐释地理事物的能力,体现区域认知、综合思维的学科素养。
【小问1详解】
根据材料可知,钙离子可能来自可溶性岩石的溶蚀和农业生产活动,结合流域的地理位置及自然地理特征分析即可。据材料“连江流域内多碳酸盐岩,酸雨污染严重,农业活动施加过量化肥,导致连江流域水体中的钙离子浓度较高”可知,连江流域内碳酸盐岩覆盖较多,碳酸盐岩属于可溶性岩石,被流水溶解,可产生大量钙离子;地处亚热带季风气候区,气候温暖湿润,降水量丰富;酸雨污染严重,大气酸沉降易导致碳酸钙溶解,水中钙离子浓度升高;农业生产活动施加过量化肥,形成酸性环境,溶解能力增强,水中钙离子浓度升高。
【小问2详解】
据材料可知,水边河向连江输送的水体中,钙离子浓度低于干流,说明连江干流水体中的钙离子浓度高于水边河;当水边河汇入连江干流后,径流量增大,稀释作用增强,导致连江干流水体中的钙离子浓度降低,因此水边河的汇入起到稀释作用。
18. 阅读图文材料,完成下列要求。
1991年,中国一东盟自由贸易区建立,三十多年来贸易合作不断深化。近年来,我国的蔬菜(蘑菇、大蒜、木耳、洋葱等)、温带水果(柑橘、苹果、梨等)等农产品广受东盟国家喜爱,2020年出口达198.83亿美元。中国和东盟国家不断深化合作,同时推进中老铁路、中泰铁路等项目建设。下图示意东南亚地区的铁路分布。
(1)从气候条件角度,说明东盟国家需要从我国大量进口蔬菜、温带水果的原因。
(2)简述中国助推东盟国家铁路修建对区域贸易合作的意义。
(3)分析中国在东盟国家大量投资农业企业(占中国境外农业企业总数的41.88%)的原因。
【答案】18. 东盟国家多位于热带地区,适宜种植蔬菜和温带水果的区域少,蔬菜、温带水果种类少;我国温带范围广,水热条件适宜,蔬菜、温带水果品种丰富,品质高,价格低。
19. 增加区域联系,提高贸易运量;缩短交通时间,提高物流时效性;降低运输成本,提高企业利润的同时降低双方居民的购买压力。
20. 农业发展互补性强,东盟多为热带农业,我国多为温带农业;交通便利,距离较近,农产品进出口方便;东盟国家水热条件好,粮食作物一年三熟,产量大,有利于保障我国粮食安全;地价低、劳动力价格低,投资成本低。
【解析】
【分析】本题以中国-东盟自贸区建立以来,中国和东盟的贸易为材料设置试题,涉及东盟国家需要从我国大量进口蔬菜和温带水果的原因、中国助推东盟国家查生铁路修建对区域贸易合作的意义、中国在东盟国家大量投资农业企业的原因,考查获取和解读地理信息、描述和阐释地理事物、论证和探讨地理问题的能力。
【小问1详解】
由材料可知,近年来,我国的蔬菜(蘑菇、大蒜、木耳、洋葱等)、温带水果(柑橘、苹果、梨等)等农产品广受东盟国家喜爱,这些蔬菜水果主要是温带作物,东盟国家主要位于东南亚,纬度低,多位于热带地区,且温带面积较小,适宜种植蔬菜和温带水果的区域少,蔬菜、温带水果种类少,难以生产蔬菜和温带水果;我国主要位于温带地区且范围广,水热条件适宜,能够生产高质量、高产量的蔬菜和温带水果,蔬菜、温带水果品种丰富,品质高,价格低。
【小问2详解】
由材料可知,中国与东盟国家距离近,双方贸易互补,需求量大,建造铁路能够加强区域联系,有利于货物的运输,提高贸易运量;同时完善交通运输网络,缩短交通运输时间,提高物流时效性;降低运输成本,提高企业利润的同时可降低物价,降低双方居民的购买压力。
【小问3详解】
从图文信息和区域地理知识可知,中国在东盟国家大量投资农业企业是基于双方距离近、农业产品互补性强、气候差异较大等条件,我国主要位于温带地区,东盟主要位于热带地区,农业发展互补性强,东盟多为热带农业,我国多为温带农业;东盟位于我国南面,距离近,随着中老铁路、中泰铁路等项目建设,交通便利,农产品进出口方便;东盟国家主要是热带季风气候,水热条件好,粮食作物一年三熟,产量大,有利于保障我国粮食安全;由于东盟国家地价低、劳动力价格低和水热条件好等,可以降低投资成本,提高投资收益。
19. 阅读图文材料,完成下列要求。
运城盆地与中条山和峨眉台地之间都存在明显的断裂带,峨眉台地多黄土塬,中条山由花岗岩和浅变质岩构成,涑水河穿运城盆地而过。多条较短的河流源于中条山,向北流入涑水河。研究表明,中条山西段支流河道的平均坡度最大。专家依次排除了岩性、气候、构造三个因素的影响,最终确定黄河下切通过能量逐级传导,加大了中条山西段支流河道的平均坡度。图1示意运城盆地周边地形与水系,图2示意中条山自西向东地壳抬升速率。
(1)分析运城盆地形成的原因。
(2)中条山西段支流河道平均坡度最大,专家依次排除了岩性、气候、构造三个因素的影响,试说明理由。
(3)研究表明,黄河下切加大了中条山西段支流河道平均坡度,试说明该过程。
【答案】19. 地壳断裂,南侧抬升形成中条山,北侧抬升叠加黄土沉积形成峨眉台地,中间下沉,形成运城盆地。
20. 中条山由花岗岩和浅变质岩构成,岩性相对单一;空间距离较小,气候差异小;中条山中段抬升速率更大,西部抬升速率较小。
21. 黄河下切,速水河河口位置降低,沫水河落差增大,下切增强,支流与沫水河的交汇处位置降低,支流落差增大。
【解析】
【分析】本题考查运城盆地形成原因、自然条件对中条山西段支流河道平均坡度的影响、黄河下切加大了中条山西段支流河道平均坡度的过程,同时考查学生获取和解读地理信息、描述和阐释地理事物、论证和探讨地理问题的能力。
【小问1详解】
读图可知,运城盆地两侧有两条断层,根据地形格局,可知运城盆地形成于断裂下陷,地壳断裂,南侧抬升形成中条山,北侧抬升叠加黄土沉积形成峨眉台地,中间下沉,地势较低,流水沉积作用显著,形成运城盆地。
【小问2详解】
根据材料可知,中条山由花岗岩和浅变质岩构成,岩性单一,可以排除岩性差异的影响;气候主要因纬度差异和大气环流的影响而不同,中条山空间距离较小,气候差异小,可排除气候的影响;读图2可知,中条山中段抬升速率最高,西端抬升速率最低,可排除构造因素的影响。
【小问3详解】
黄河下切,流水侵蚀作用加强,导致沫水河河口位置降低,沫水河落差增大,下切增强;支流与沫水河的交汇处位置降低,支流侵蚀基准面降低,支流落差增大,下切侵蚀增强,河道平均坡度加大。
20. 阅读图文材料,完成下列要求。
大件垃圾指居民日常生活中产生的具有一定回收利用价值的特定废弃物,包括废弃的床架、床垫、沙发、桌子、椅子、衣柜、书柜等体积较大的物品,整体性强,需要单独分类收集处理。传统模式处理大件垃圾往往先进行机械破碎分解,破碎后的物料被运往生活垃圾焚烧发电厂。下图示意大件垃圾人工分选再处理模式,该模式具有更好的碳减排效益。
(1)简述地理信息技术在城市大件垃圾处理中能够发挥的作用。
(2)推测大件垃圾回收站主要布局的城市功能区类型,并简述理由。
(3)与传统模式相比,人工分选再处理模式碳减排效益更好,对此做出合理的解释。
【答案】20. 利用全球卫星导航系统为居民前往大件垃圾回收站、垃圾运输提供导航服务;相关部门利用遥感技术观察室外垃圾堆放状况,并进行优化调整;相关管理部门利用地理信息系统为垃圾运输提供调度,为不同区域的资源利用设计方案。
21. 住宅区。理由:住宅区常住人口多,日常生活中垃圾产生量大。
22. 人工分选再处理模式可以减少机械破碎工作量,节约机械能耗;减少垃圾运输量,减少尾气排放;减少焚烧量,减少因焚烧产生的碳排放;大件垃圾回收再利用率提高,减少物料生产的碳排放。
【解析】
【分析】本题考查地理信息技术在城市大件垃圾处理中能够发挥的作用、推测大件垃圾回收站主要布局的城市功能区类型及理由、人工分选再处理模式碳减排效益更好的原因,同时考查学生获取和解读地理信息、描述和阐释地理事物、论证和探讨地理问题的能力。
【小问1详解】
主要从全球卫星导航系统、遥感、地理信息系统等地理信息技术着手分析。全球卫星导航可获取观测点的经纬度和高程,实现导航、定位、授时等功能。利用全球卫星导航系统为居民前往大件垃圾回收站、垃圾运输提供导航服务;遥感可用于资源评估、环境监测、灾害预警等领域。相关部门利用遥感技术观察室外垃圾堆放状况,并进行优化调整;地理信息系统可应用于经济、社会、环境和生态的规划、决策和管理等方面。相关管理部门利用地理信息系统为垃圾运输提供调度,为不同区域的资源利用设计方案。
【小问2详解】
根据材料“大件垃圾指居民日常生活中产生的具有一定回收利用价值的特定废弃物,包括废弃的床架、床垫、沙发、桌子、椅子、衣柜、书柜等体积较大的物品”可知,大件垃圾与日常生活息息相关,住宅区居住人口多,日常生活中垃圾产生量大,生活垃圾多。因此大件垃圾回收站主要布局在住宅区。
【小问3详解】
针对大件垃圾处理流程,从机械破碎、运输、焚烧处理、回收再利用等环节进行分析。传统模式处理大件垃圾往往先进行机械破碎分解,工分选再处理模式可以减少机械破碎工作量,节约机械能耗;人工分选可以筛选出可以直接利用的物料,减少垃圾运输量,减少因运输而产生的尾气排放;减少焚烧量,减少因焚烧产生的碳排放;大件垃圾有些可以再直接利用,回收再利用率提高,减少物料生产的碳排放。
相关试卷
这是一份2023-2024学年安徽省部分学校高三上学期期末考试地理试题含答案,共11页。试卷主要包含了此时李老师前进的方向可能是等内容,欢迎下载使用。
这是一份2023-2024学年辽宁省部分学校高三上学期1月期末地理试题含答案,共15页。试卷主要包含了选择题,非选择题等内容,欢迎下载使用。
这是一份2023-2024学年河北省部分学校高三上学期期末质量监测联考地理试题含答案,文件包含2023-2024学年河北省部分学校高三上学期期末质量监测联考地理试题无答案docx、琢名小渔地理答案pdf等2份试卷配套教学资源,其中试卷共8页, 欢迎下载使用。

