



2023-2024学年河北省部分学校高三上学期期末质量监测联考地理试题含答案
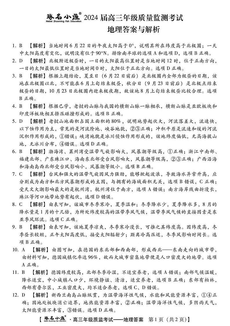
展开
这是一份2023-2024学年河北省部分学校高三上学期期末质量监测联考地理试题含答案,文件包含2023-2024学年河北省部分学校高三上学期期末质量监测联考地理试题无答案docx、琢名小渔地理答案pdf等2份试卷配套教学资源,其中试卷共8页, 欢迎下载使用。
地理
命题:琢名小渔 审题:琢名小渔
本试卷共8页,满分100分,考试用时75分钟。
注意事项:
1.答卷前,考生务必将自己的姓名、班级,考场、座位号、考生号填写在答题卡上。
2.回答选择题时,选出每小题答案后,用2B铅笔把答题卡上对应题目的答案标号涂黑。如需改动,用橡皮擦干净后,再选涂其它答案标号。回答非选择题时,将答案写在答题卡上。写在本试卷上无效。
3.考试结束后,将本试卷和答题卡一并交回。
一、选择题:本题共16小题,每小题3分,共48分。在每个小题给出的四个选项中,只有一项符合题目要求。
如图是某科考队员在某极地科考站于当地时间6月22日12时开始每隔两小时拍摄的不同时刻的太阳高度变化照片(此影像为多次曝光而成)。据此完成1~3题。
1.该科考站位于( )
A.南极圈和南极点之间 B.北极圈和北极点之间
C.北极圈上 D.南极圈上
2.图中0时的太阳位于该地的( )
A.正东 B.正西 C.正南 D.正北
3.该地极昼结束的日期大约在( )
A.6月上旬 B.8月上旬 C.9月23日前后 D.10月23日前后
老挝境内大部分为山地和丘陵,山地约占全国面积的80%。如图示意老挝山脉和河流分布。据此完成4~5题。
4.老挝山地的形成原因主要是( )
A.太平洋板块和亚欧板块挤压碰撞 B.亚欧板块与印度洋板块挤压碰撞
C.板块之间的彼此分离扩张 D.南北纵向火山带连续频发
5.老挝常见的流水地貌有( )
①冲积平原 ②河流阶地 ③峡谷地貌 ④峡湾地貌
A.①② B.③④ C.①④ D.②③
风暴潮是由“风”造成的海水异常升高的现象。这个“风”可能是台风,也可能是冷空气、温带气旋等。我国海岸线绵长,自北向南都可能遭受风暴潮灾害。但风暴潮的灾度等级存在差异。据此完成6~7题。
6.我国灾度等级较高的风暴潮可能分布在( )
①渤海湾、莱州湾 ②浙江中南部、福建北部
③广西沿海、海南岛西北部 ④广东珠江口、海南岛东北部
A.①②③ B.①②④ C.②③④ D.①③④
7.造成我国北方和南方风暴潮的因素不同,表现在( )
A.北方——天文大潮 B.南方——海域面积
C.北方——温带气旋 D.南方——河口平坦
世界气候复杂多样,不同地方的气候各具特色,下表为某城市多年平均气温和降水数据统计表。据此完成8~9题。
8.该城市气候形成的直接因素是( )
A.海洋气团 B.盛行西风 C.季风环流 D.极地东风
9.该城市冬季长达半年以上,说明其( )
A.纬度高,受沿岸寒流影响 B.纬度高,冬季风影响时间长
C.地处内陆,受冷高压控制 D.天气晴朗,大气保温作用弱
德国人口总计8300多万人,城镇化率高达96%。如图为德国主要城市分布图。据此完成10~11题。
10.德国人口分布的特点是( )
A.形成两大西北—东南人口带 B.人口空间分布比较均衡
C.北部平原是人口的分布重心 D.80%的人口集中大城市
11.德国退休老年人选择的适宜养老的城市一般分布于该国的( )
A.北部大城市 B.南部中小城镇
C.东部大城市 D.西部中等城市
新西兰在可再生能源生产方面一直处于世界领先地位。近年来,新西兰在从化石燃料转向更可持续的低碳发展方面取得重大进展。目前,该国80%以上的电力来自可再生资源发电,目标是到2035年实现全国用电均来自可再生资源发电。据此完成12-13题。
12.新西兰南岛西部沿海能够大规模开发的可再生能源主要有( )
①水能资源 ②地热能资源 ③太阳能资源 ④风能资源
A.①②③ B.②③④ C.①③④ D.①②④
13.2035年新西兰实现全国用电均来自可再生资源发电的基础条件是该国( )
A.政府助力开发可再生能源 B.拥有多样化的可再生能源
C.可再生资源分布比较均衡 D.重视对可再生能源的勘探
几年前,云南省峨山县还是一片片贫瘠的荒山,如今成了种满了油橄榄的“青山”“金山”,原本生长在地中海沿岸的油橄榄,在峨山县找到了适宜生长的“家”。该县将石漠化荒山陆续种上油橄榄,还延伸产业链,开发油橄榄精深高端产品,油橄榄成为当地农民脱贫致富的“摇钱树”“致富树”。由此峨山县走出一条以生态驱动产业,以品牌带动价值的绿色发展之路。如图示意峨山县位置。据此完成14~16题。
14.与地中海沿岸相比,峨山县种植油橄榄的突出优势条件是( )
A.冬季多降水,温暖且湿润 B.夏季降水多,节省灌溉成本
C.科技力量强,种植技术好 D.河流多沉积,土壤深厚肥沃
15.油橄榄成为峨山县农民的“摇钱树”和“致富树”,关键是做到了( )
A.培育优良品种,保障高产稳产 B.加大科技投入,引进企业资金
C.实施优惠政策,激发农民积极性 D.开发精深高端产品,延伸产业链
16.油橄榄种植带来的生态效益有( )
①提高植被覆盖率,防治水土流失 ②防风固沙,保护农田
③补给有机物,培育土壤 ④改造石漠化土地,修复生态环境
A.①②③ B.②③④ C.①③④ D.①②④
二、非选择题:本题共3小题,共52分。
17.阅读图文材料,完成下列要求。(20分)
当气流从开阔地区向两山对峙的峡谷地带流入时,由于空气不能在峡谷内堆积,气流将加速流过峡谷,风速增大。这种比附近地区风速大得多的风叫峡谷风。位于东太平洋暖池东侧近乎南北走向的中美洲山脉存在三处特殊的峡谷地形(图中的甲、乙、丙),两侧强烈的气压差导致峡谷风(偏北风、东北风)的形成。冬季,甲、乙、丙峡谷风达到最强。夏季,甲、乙峡谷风明显减弱,丙处峡谷风甚至消失。图5示意三个峡谷地形的分布。
(1)推测东太平洋暖池东侧与墨西哥湾、加勒比海之间气压差最大的季节,并说明理由。(8分)
(2)分析甲、乙、丙三处形成峡谷风的主要条件。(6分)
(3)与乙,丙相比,冬季,甲峡谷风风力最强,分析其形成原因。(6分)
18.阅读图文材料,完成下列要求。(16分)
黑土是在温带草甸草原植被条件下形成的呈黑色,富含腐殖质,肥力高的土壤。俄罗斯黑土分布广阔,黑土区是俄罗斯粮食的主要产区。如图示意俄罗斯黑土分布。
(1)分析俄罗斯黑土形成与发育的自然条件。(6分)
(2)俄罗斯黑土不及我国东北黑土肥沃,推测其原因。(4分)
(3)俄罗斯黑土开发不当会出现土壤缺水、干裂现象,就怎样防治提出合理建议。(6分)
19.阅读图文材料,完成下列要求。(16分)
冰岛,欧洲西北部岛国,近北极圈,介于大西洋和北冰洋的格陵兰海之间,面积10.3万平方千米,人口37.6万(2022年1月)。岛上1/8被冰川覆盖,整个岛屿是个碗状高地,中间为一高原,四周为海岸山脉。冰岛有“火山岛”、“雾岛”“冰封的土地”之称。冰岛无铁路,交通以海运、航空、公路运输为主,共计航空机场38个。如图示意冰岛主要交通线路和主要机场分布。
(1)从社会经济角度分析冰岛无铁路分布的主要原因。(5分)
(2)归纳冰岛主要航空机场布局特点,并说明其布局的合理性。(8分)
(3)若冰岛规划建设穿越岛屿中部,且南北纵贯的铁路,推测会遇到的自然障碍。(3分)1月
2月
3月
4月
5月
6月
7月
8月
9月
10月
11月
12月
平均气温(℃)
-13
-10
-2.5
4.4
9.6
12
17
19
15
8
-1.3
-9.5
降水量(mm)
15
18
24
52
60
118
148
125
69
69
38
19
相关试卷
这是一份2024河北省部分学校高三上学期期末质量监测联考试题地理含解析,共17页。
这是一份河北省部分学校2023-2024学年高三上学期期末质量监测联考地理试卷(Word版附解析),共17页。
这是一份河北省部分学校2023-2024学年高三上学期期末质量监测联考地理(无答案),共8页。