所属成套资源:(人教2019选择性必修第三册 )高二物理备课必备讲义(原卷版+解析)
- (人教2019选择性必修第三册 )高二物理备课必备讲义 2.2气体的等温变化( 第二课时 )实验:探究气体等温变化的规律(原卷版+解析) 试卷 0 次下载
- (人教2019选择性必修第三册 )高二物理备课必备讲义 2.2气体的等温变化( 第三课时 )气体的等温变化(原卷版+解析) 试卷 0 次下载
- (人教2019选择性必修第三册 )高二物理备课必备讲义 2.3气体的等压变化和等容变化(第二课时)(原卷版+解析) 试卷 0 次下载
- (人教2019选择性必修第三册 )高二物理备课必备讲义 2.4固体(原卷版+解析) 试卷 0 次下载
- (人教2019选择性必修第三册 )高二物理备课必备讲义 2.5液体(原卷版+解析) 试卷 0 次下载
人教版 (2019)选择性必修 第三册3 气体的等压变化和等容变化第一课时精练
展开
这是一份人教版 (2019)选择性必修 第三册3 气体的等压变化和等容变化第一课时精练,共26页。
【核心素养目标】
知识点一 气体的等压变化
【情境导入】
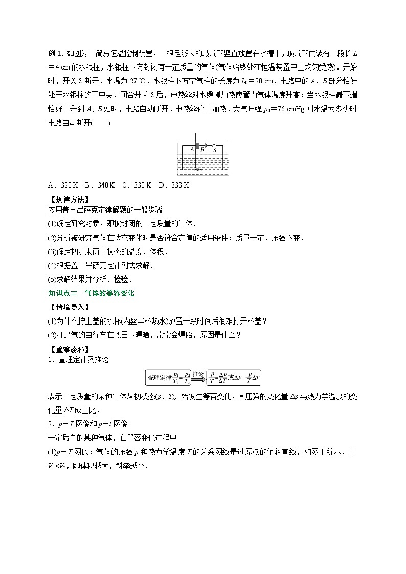
如图所示,用水银柱封闭了一定质量的气体.当给封闭气体缓慢加热时能看到什么现象?说明了什么?
【重难诠释】
1.盖-吕萨克定律及推论
表示一定质量的某种气体从初状态(V、T)开始发生等压变化,其体积的变化量ΔV与热力学温度的变化量ΔT成正比.
2.V-T图像和V-t图像
一定质量的某种气体,在等压变化过程中
(1)V-T图像:气体的体积V随热力学温度T变化的图线是过原点的倾斜直线,如图甲所示,且p1V1
D.两图线必不会交于t轴上的同一点
2.如图所示,孔明灯在中国有非常悠久的历史,其“会飞”原因是,灯内燃料燃烧使内部空气升温膨胀,一部分空气从灯内排出,使孔明灯及内部气体的总重力变小,空气浮力将其托起。某盏孔明灯灯体(包括燃料、气袋)的质量为M,气袋体积恒为,重力加速度为g,大气密度,环境温度恒为,忽略燃料的质量变化,大气压强不变。是衡量孔明灯升空性能的参量,记,若气袋内气体温度最高不能超过,则为了使孔明灯顺利升空,k应满足( )
A.B.C.D.
3.某同学家一台新电冰箱能显示冷藏室内的温度。存放食物之前,该同学关闭冰箱密封门并给冰箱通电。若大气压为1.0×105 Pa,则通电时显示温度为27 ℃,通电一段时间后显示温度为6 ℃,则此时冷藏室中气体的压强是( )
A.2.2×104 PaB.9.3×105 PaC.1.0×105 PaD.9.3×104 Pa
4.一定质量的理想气体经历如图所示的一系列过程,ab、bc、cd和da这四段过程在p-T图像中都是直线段,ab和dc的延长线通过坐标原点O,bc垂直于ab,ad平行于纵轴。由图可以判断( )
A.ab过程中气体体积不断减小
B.bc过程中气体体积不断减小
C.cd过程中气体体积不断增大
D.da过程中气体体积不断减小
5.如图,一定量的理想气体经历的两个不同过程,分别由体积-温度(V-t)图上的两条直线I和Ⅱ表示,V1和V2分别为两直线与纵轴交点的纵坐标;t0为它们的延长线与横轴交点的横坐标,t0=﹣273.15℃;a、b为直线I上的两点。由图可知,气体在状态a和b的压强之比及气体在状态b和c的压强之比分别为( )
A.1∶1;V1∶V2B.2∶1;V1∶V2
C.1∶2;V2∶V1D.1∶1;V2∶V1
6.如图,向一个空的铝制饮料罐中插入一根透明吸管,接口用蜡密封,在吸管内引入一小段油柱(长度可以忽略)。如果不计大气压的变化,这就是一个简易的气温计。通过实验,将温度值画在吸管上,以下说法正确的是( )
A.吸管右端的刻度对应更低的温度
B.温度的刻度并不是均匀的
C.若换体积更大的空饮料罐,其余条件不变,则测温范围会增大
D.若更换更粗的透明吸管,其余条件不变,则测温范围会增大
7.登山队员在攀登高峰的时候必须带上专业的登山装备,某队员戴了登山手表攀登珠穆朗玛峰,手表是密封的,表内温度27℃时气体压强为1.0×105Pa(常温下的大气压强值),当他登上峰顶时,峰顶气压为4.0×104Pa,表内温度为-23℃,则此登山手表表面玻璃可以承受的内外压强差至少为( )
A.8.3×104PaB.8.3×105Pa
C.4.3×104PaD.1.23×105Pa
8.盛有氧气的钢瓶,在27 ℃的室内测得钢瓶内的压强是9.31×106 Pa。当钢瓶搬到-23 ℃的工地上时,瓶内的压强变为( )
A.4.65×106 Pa
B.7.76×106 Pa
C.9.31×106 Pa
D.12.0×106 Pa
9.一定质量理想气体的压强与体积关系的图像如图所示,该气体从状态A经历A→B,B→C两个状态变化过程,有关A、B、C三个状态的温度、和的关系,下列说法正确的是( )
A.B.
C.D.
10.如图所示,竖直放置的两端开口的U形管,一段空气柱被水银柱a和水银柱b封闭在右管内,水银柱b的两个水银面的高度差为h。现将U形管放入热水槽中,则系统再度达到平衡的过程中(水银没有溢出,外界大气压保持不变)( )
A.空气柱的长度不变
B.空气柱的压强不变
C.水银柱b左边液面要上升
D.水银柱b的两个水银面的高度差h变大
二、多选题
11.有人设计了一种测温装置,其结构如图所示。玻璃泡A内封有一定质量的理想气体,与A连通的B管插在水银槽中。由管内水银面的 A高度x可知A内气体的温度(即环境温度),并可由B管上的刻度直接读出。在标准大气压下,当温度为27°C时, ,将此高度处标记为27°C的刻度线。该温度计在标准大气压下标记好温度后,将其带到海拔很高的高山上测量当地温度。设B管的体积与玻璃泡A的体积相比可忽略。下列说法正确的是( )
A.在标准大气压下,当温度为27°C时,玻璃泡A内气体的压强
B.在标准大气压下,为—3°C的刻度线标记在处
C.由于高山上的真实压强比标准大气压小,则温度的测量值比实际温度高
D.由于高山上的真实压强比标准大气压小,则温度的测量值比实际温度低
12.如图所示为一套茶杯和杯盖,从消毒碗柜里高温消毒后取出,放在水平桌面上并立刻盖上杯盖,假定密封效果很好,则过一段时间后,下列说法正确的是( )
A.杯内气体分子的平均动能增大B.杯内气体分子的平均动能减小
C.杯内气体的压强增大D.杯内气体的压强减小
13.某校外学习小组在进行实验探讨。如图所示,在烧瓶上连着一根玻璃管,用橡皮管把它跟一个水银压强计连在一起,在烧瓶中封入了一定质量的理想气体,整个烧瓶浸没在温水中、用这个实验装置来研究一定质量的气体在体积不变时,压强随温度变化的情况。开始时水银压强计U形管两端水银面一样高,在下列几种做法中,能使U形管左侧水银面保持原先位置(即保持瓶内气体体积不变)的是( )
A.甲同学:把烧瓶浸在热水中,同时把A向下移
B.乙同学:把烧瓶浸在热水中,同时把A向上移
C.丙同学:把烧瓶浸在冷水中,同时把A向下移
D.丁同学:把烧瓶浸在冷水中,同时把A向上移
14.如图所示,截面积分别为S甲=1cm2、S乙=0.5cm2的两个上部开口的柱形气缸甲、乙,底部通过体积可以忽略不计的细管连通,甲、乙两个气缸内分别有两个不计厚度的活塞,质量分别为m甲=1.4kg、m乙=0.7kg。甲气缸内壁粗糙,活塞与气缸间的最大静摩擦力为f=3N;乙气缸内壁光滑,且离底部2h高处有一活塞销。当气缸内充有某种理想气体时,甲、乙中的活塞距底部均为h,此时气体温度为T0=300K,外界大气压为p0=1.0×105Pa。现缓慢升高气体温度,g取10m/s2,下列说法正确的是( )
A.当气缸乙中的活塞刚好被活塞销卡住时,气体的温度是300K
B.当气缸乙中的活塞刚好被活塞销卡住时,气体的温度是400K
C.当气缸甲中的活塞刚要滑动时,气体的温度是450K
D.当气缸甲中的活塞刚要滑动时,气体的温度是500K
15.如图所示,容器A和容器B分别盛有氢气和氧气,用一段水平细玻璃管相通,管内有一段水银柱将两种气体隔开,当氢气的温度为0 ℃, 氧气温度是20 ℃时,水银柱静止。下列说法正确的是( )
A.两气体均升高温度20℃时,水银柱向右边移动
B.两气体均升高温度20℃时,水银柱向左边移动
C.如果将容器在竖直平面内缓慢逆时针转动90°,保持各自温度不变(水银全部在细管中),现让温度都升高10℃,则水银柱向下移动
D.如果将容器在竖直平面内缓慢逆时针转动90°,保持各自温度不变(水银全部在细管中),现让温度都升高10℃,则水银柱向上移动
物理观念
知道什么是等压变化和等容变化.
科学思维
知道盖-吕萨克定律和查理定律的内容和表达式,并会进行相关计算.
科学探究
了解p-T图像和V-T图像及其物理意义.
科学态度与责任
通过气体的等压变化和等容变化知识应用的实例,感受物理中科学技术与社会的紧密联系,体会科学知识的应用价值,进一步增强学生的学习动力和科学意识。
不同点
图像
纵坐标
压强p
体积V
斜率意义
斜率越大,体积越小,V4
相关试卷
这是一份人教版 (2019)选择性必修 第三册1 原子核的组成同步测试题,共19页。
这是一份人教版 (2019)选择性必修 第三册2 光电效应第一课时练习,共25页。
这是一份物理选择性必修 第三册第四章 原子结构和波粒二象性1 普朗克黑体辐射理论巩固练习,共20页。

