高中地理湘教版 (2019)选择性必修2 区域发展第二节 产业转型地区的结构优化——已美国休斯顿为例完美版ppt课件
展开1.区域认知:结合资料,认识美国休斯敦等产业发展状况。2.综合思维:以美国休斯敦为例,分析单一经济结构的弊端及如何进行产业结构调整。3.人地协调观:从协调人类与地理环境关系的角度,分析地区产业结构的变化特点。4.地理实践力:收集某一典型地区相关资料,分析产业结构的变化过程及原因。
以某地区为例,分析地区产业结构变化过程及原因。
说说你了解的美国休斯敦...
20 世纪初,休斯敦随着当地油气资源的开发和通海运河的建成而逐渐兴起,一度被誉为“世界能源之都”。60 年代初,美国国家航空和航天局(NASA)载人航天飞行中心落户于此,休斯敦成为美国载人航天飞机研发基地和控制中枢。目前,休斯敦是美国南方最大城市、重要海港,墨西哥湾沿岸的重要经济中心。
1. 分析休斯敦的区位特征。
南临墨西哥湾,地理位置优越;亚热带季风性湿润气候,水热较充足;位于沿海平原,地形平坦开阔;油气资源丰富;为美国南方最大城市,人口众多;海、陆、空交通便捷;科技水平较高;
城市区位因素①自然地理因素:包括地理位置、地形、气候、水文、自然资源等;②社会经济因素:包括人口、交通、政治、科技、军事、宗教和文化等;
The meaning f industrial transfrmatin
Industrial transfrmatin in Hustn
产业结构指一个国家或区域内不同产业产值的比例关系。
产业转型是指在一个国家或地区的国民经济主要构成中,产业结构、产业规模、产业组织、产业技术装备等发生显著变动的状态或过程。
根据产业的技术水平和创新能力的不同,可以将产业分为传统产业和新兴产业传统产业是技术相对成熟、市场规模较大的产业,如煤炭、钢铁、纺织等
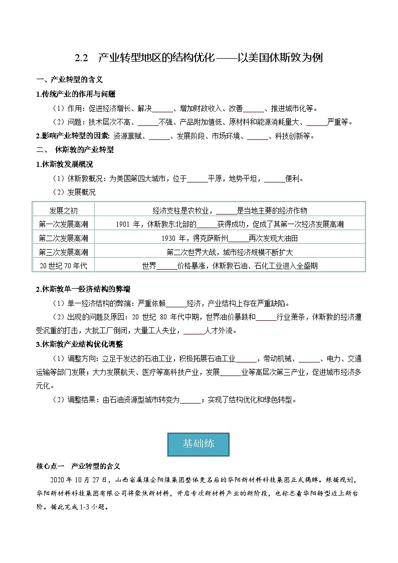
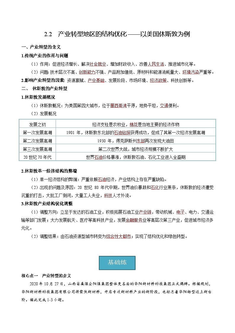
促进经济增长解决社会就业增加财政收入改善人民生活推进城市化
②创新能力不足,产品竞争力不强
③产品附加值低,易受市场冲击
④原材料和能源消耗量大
新兴产业是指技术创新较快、市场潜力较大的产业,如电子信息技术、新能源、生物医药、现代服务业等与传统产业相比,具有高技术含量、高附加值、资源集约等特点
思考:产业转型的途径有哪些?
克拉玛依的产业转型之路1955年在准噶尔盆地西北部发现了中国第一个大型油田,从1956年到1960年,新疆石油管理局在此进行大规模的石油勘探开发,原油产量占当年全国的39%。新疆石油管理局所在的克拉玛依市随着油田的开发而兴起,该市在油气开发过程中建立了包括炼油、乙烯和下游深加工的石油化工体系,主导产业逐步由单纯的油气开采转变为油气开采和石油化工并重。
归纳克拉玛依的产业转型之路,总结其优点。
依托原有产业基础发展下游产业,建立起关联与配套的产业群。
优点:能够充分运用本地的资源优势,加强上下游产业的发展联系,工作难度较小有利于降低生产成本,完善配套服务,促使集聚效益的产生
产业转型的路径——产业延伸
由微笑曲线寻求产业的延伸路径
微笑曲线中游环节是工农业生产,附加值低;上游环节是研发;下游环节是营销,附加值高。产业结构高级化应朝微笑曲线的两端发展。
法国洛林的产业转型法国洛林面对已经完全丧失竞争力的煤炭和铁矿开采业,法国政府采取了断然措施,关闭了铁矿和煤矿。为促使替代产业的发展,政府采取一系列措施,如制定优惠政策,大量吸引外资;建立企业园圃,培育中小企业;加强职业技术培训,促进劳动力转岗等。汽车、电子和塑料加工已取代了传统的煤炭和铁矿开采业。
归纳法国洛林的产业转型之路,总结其特点。
产业转型的路径——产业更新
利用原产业发展积累的资金、技术和人才,或借助外部力量,建立起基本不依赖原有基础的全新产业群。
特点:转型相对彻底,但较为困难吸引外资和先进技术,是建立替代产业的有效途径
产业转型路径选择取决于哪些因素?
产业转型的路径——综合发展
有的地区产业转型并非单一模式,而是多种模式的综合。
首钢基地:工业建设——旅游建设
某些地区在钢铁工业的基础上,发展钢铁物流产业
初期阶段成长阶段转型阶段成熟阶段
伴随着上海汽车装配产业的增长,上海周边城市的制造业转为以汽车配件生产为主
政府采取专门措施,鼓励或限制某一产业的发展,如美国目前的制造业回流
技术积累技术突破实现产业转型升级
(1)新的产业加入对产业升级的影响是 ( )A.产业升级放缓 B.产品附加值降低C.优化了产业结构 D.调整了工业布局(2)下列改进和创新措施符合由④到③产业升级方向的是 ( )A.普通汽车更新为电动汽车 B.严格管理,降低生产成本C.引入机器人替代操作工人 D.专注研发,生产环节外包
英国某大学提出产业升级的四种模式,即下图中①②③④。众多研究表明,产业升级一般遵循先从④升级到③再到②最后到①这一规律。据此完成下面两题。
下图中A、B、C示意某区域空间结构变化,①②③示意该区域不同时期的产业结构。据图完成3~5题。3.根据区域经济发展的基本规律,三图中表示的时期先后顺序依次是( )A.B—A—CB.A—C—BC.B—C—AD.C—A—B4.该区域不同时期的产业结构对应正确的是( )A.A-①、B-②、C-③B.A-③、B-①、C-②C.A-②、B-③、C-① D.A-③、B-②、C-①
下图中A、B、C示意某区域空间结构变化,①②③示意该区域不同时期的产业结构。据图完成3~5题。5.目前该区域工业生产面临的主要问题是原料、燃料不足,加工能力过剩。下列措施中,最合理的是( )A.加大交通建设,从区域外运进原料和燃料,保证加工业的需求B.将加工业全部向区域外转移C.调整产业结构,发展技术含量高的精品加工工业和高科技工业 D.发展第三产业替代工业
下图表示安徽省1985-2010年就业结构与城镇人口比重变化。
1.产业结构调整促进安徽省城镇化水平的提高,表现为( )A. 第二、三产业就业比重均持续快速提高B. 城镇新增就业人口第二产业超过第三产业C. 农村人口向东部沿海城市迁移数量增加D. 劳动力主要由第一产业向第二、三产业转移2.为增强工业对就业和农业产业化的带动作用,近期安徽省中小城市可以着力发展( )A.劳动力导向型和原料导向型工业B.技术导向型和市场导向型工业C.劳动力导向型工业D.原料导向型和技术导向型工业
大李村地处武汉近郊,位于东湖生态旅游风景区内。由于特殊的地理区位,该村第二产业发展受限,村民多为菜农,人口外流严重,民房闲置较多。近年来,大李村独特的风貌吸引外来人口入村租房生活创业,村落焕发新的生机。图为“大李村区位图”。据此完成下面小题。
1.大李村第二产业发展受限的主要原因是( )A. 交通不便B. 劳力短缺C. 环保需要D. 用地紧张2.近年来,该村产业转型的主要方向可能是( )A. 现代牧业B. 物流仓储C. 高端金融D. 文化创意
3.外来人口入村生活创业,对原住村民的主要影响是( )A. 挤占就业机会B. 推动整体外迁C. 提升教育水平D. 改善人居环境
湖南浏阳的花炮是中国国家地理标志产品。2022年浏阳通过深度挖掘品牌价值,发展滨河文旅产业带,依托绿水青山发展生态观光、康养、医疗、休闲度假、户外拓展等新产业,下图为浏阳区域图。完成下列问题。
1.浏阳发展花炮产业的安全优势,描述不正确的是( )A. 山地丘陵,隔离各花炮作坊B. 河流众多,为消防带来便利C. 红壤为主,为花炮提供原料D. 气候适宜,生产过程较安全11.浏阳产业转型的路径,属于( )①产业延伸 ②产业更新 ③综合发展 ④产业优化A. ①② B. ②③ C. ③④ D. ①④
美国第四大城市 位于得克萨斯州东南部,距墨西哥湾80千米
@图2-15休斯敦及周边地区地形分布
阅读教材51-52页思考:从时间、具体事件概括休斯敦19世纪后的经济发展历程?
吸引与石油有关的生产生活服务业和制造业
休斯敦东部再次发现大油田
第二次世界大战带来了第三次发展高潮
休斯敦石油、石化工业进入全盛期
经济支柱是农牧业,棉花是当地主要的经济作物,直到19世纪末,还是木材与棉花集散地
发展之初,休斯敦的经济支柱是农牧业,棉花是当地主要的经济作物,直到19世纪末,还是木材与棉花集散地。1.说一说休斯敦发展农牧业的优势条件。2.分析对休斯敦农牧业影响较大的自然灾害有哪些,并探究其形成原因。
1.位于墨西哥湾平原,地形平坦开阔;亚热带季风性湿润气候,水热条件好;农牧产品丰富,交通便利等。 2.南邻广阔的(亚)热带海面,夏秋季容易遭受飓风的侵袭,以及由此产生的洪涝等次生灾害;冬春季容易遭受来自北方的冷空气侵袭,造成低温冻害。 (考虑地形)
19世纪后期,休斯敦是德克萨斯州的陆运枢纽,加尔维斯顿是该州的水运枢纽。1900年9月的飓风及海啸,摧毁了加尔维斯顿的港口。恰在1901年,休斯敦发现石油,经过多方努力,在休斯敦与墨西哥湾之间开凿了深水运河,把休斯敦与相距80千米的墨西哥湾联系起来。随后,又在休斯敦修建了一系列人工港,使得长期困扰休斯敦的海运问题迎刃而解。
1.与加尔维斯顿相比,休斯敦修建港口的优势与劣势分别是什么?2.运河和港口的修建,对休斯敦的发展有哪些重要影响?3.推测休斯敦石油工业布局特点,说出你的理由。
1.与加尔维斯顿相比,休斯敦修建港口的优势与劣势分别是什么?
优势:休斯敦更靠近内陆,受飓风、风暴潮的影响较小,发展航运更为安全。劣势:连接休斯敦与墨西哥湾的天然河道深度较小,不利于行船,需将航道加深(拓宽),建港成本高。
使休斯敦从内陆城市转变为港口城市加强与外界的交通和贸易联系增加货物吞吐量促进休斯敦经济的快速发展
2.运河和港口的修建,对休斯敦的发展有哪些重要影响?
3.推测休斯敦石油工业布局特点,说出你的理由。
多布局在港口附近及航道沿线,便于石化产品的运输
02-休斯敦单一经济结构的弊端
1980年前后,休斯敦产业繁荣达到巅峰,但该市严重依赖石油经济,在产业结构上存在着严重缺陷;20世纪80年代中期,由于世界油价暴跌和石化行业萧条休斯敦经济遭受沉重打击,大批工厂倒闭,大量工人失业,科技人才外流
@图2-18休斯敦炼油厂
曾经的石油小镇成了废村
休斯敦单一经济结构的弊端
休斯敦单一经济结构的弊端20世纪70年代,休斯敦曾表现经济多元化发展的势头,但石油巨头更醉心于高额石油利润,石油工业产值占比长期居高不下。80年代中期,随着石油危机的来临,得克萨斯州经济陷入困境。若世界油价每桶下降1美元,意味着得克萨斯州经济损失30亿美元。这场危机使休斯敦经济结构上的缺陷充分暴露出来。1.为什么一些企业在高利润发展时期不愿意拓展产业链或者使用新技术?2.简析休斯敦经济严重依赖石油工业的弊病。
1.拓展产业链或使用新技术在短时期内往往会提高运营成本,减少企业获取高额利润。2.严重依赖石油经济,在产业结构上存在着严重缺陷。当石油及石化产品价格暴跌时,收入就会严重萎缩,导致石油及石化产业部门大量工厂倒闭、工人失业、科技人才外流,经济遭受沉重打击。
一是通过技术创新带动石油勘探、开采、炼化产业等原有石油产业链整体效率提升,提高产品附加值。二是向下延伸价值链,大力发展基本化工原料、有机化工原料等石化产业中下游环节以及配套服务业
休斯敦产业结构优化调整——综合发展
依靠已有的优势产业基础,如港口贸易、制造业、航天中心、医疗中心、金融服务业等,促进机械设备和各类高科技产业的发展
1961年,休斯敦抓住了美国国家航空和宇宙航行局(NASA)航天中心落户的机遇。同期,出台了一系列政策措施引进和培养高端人才、企业家团队,大力发展了航天设计、电子仪器、机械制造和军事工业等高科技产业群。
聚集了60多家国际水准的医疗卫生机构:全世界最好的肿瘤医院之一的德州大学附属医院MD安德森癌症中心、完成全球第一例人工心脏移植手术的德克萨斯心脏研究所、沙特王室点名要去的休斯顿卫理公会医院、全美TOP10的德州儿童医院等等。
TMC作为世界上最大的医疗"综合城",位于休斯顿市中心以南约3英里处,占地8164亩,集健康教育、研究和治疗为一身。
德州医疗中心TMC——全球最大的医疗"综合城"
1976-1981年休斯敦的零售业和批发业销售额居全国大都市首位;休斯敦港口对外贸易额达到全美第二位。经济的繁荣吸引了许多重要的外国银行进驻,休斯敦成为美国四大金融中心之一;休斯敦拥有以理科和工程科为优势的莱斯大学,以及以自然科学和工程为优势的休斯敦大学、南德州大学和圣托马斯大学等,为高科技产业发展提供了扎实的基础研究、应用研发等科技成果。
图2-19 休斯顿产业结构示意
产业转型后的休斯顿,既是美国石油工业和石化工业中心、航天中心和医疗中心,也是美国重要的国际金融中心和贸易中心,实现了结构优化和绿色转型,被称为“全球城市”。
休斯敦产业结构优化调整
下图是休斯敦产业转型演变图,其中航空航天产业发展对休斯敦的产业转型发挥了重要作用。据此完成下面小题。1.关于休斯敦的产业发展,说法正确的是( )A. 由劳动密集型向资源密集型转变B. 进一步突出石化工业的主导地位C. 产业布局由集聚走向分散D. 科技是20世纪末产业发展的主导因素2.发展航天产业对休斯敦的有利影响有( )①带动相关产业发展 ②提高城市等级 ③促进石油资源开发 ④完善基础设施A. ①② B. ②③C. ①④ D. ③④
毕尔巴鄂市始建于1300年,是西班牙的大型港口之一,经济发展几经兴衰。下图为毕尔巴鄂发展历程示意图。读图完成下面小题。3.该城市发展历程( )A. 第一次繁荣,产业发展的主导区位因素是原料B. 第二次繁荣,因铁矿开发而形成相关产业集聚C. 第三次繁荣,通过劳动力的跨国流动扩大市场D. 说明区域经济发展水平的决定因素是自然资源禀赋4.21世纪,毕尔巴鄂( )A. 利用发达的海运条件实现传统工业复兴B. 发展现代服务业促进产业升级C. 通过延长钢铁工业产业链提高经济效益D. 依托地域文化特色吸引人口迁入
1.20世纪末,休斯敦经济实现多元化产业转型的直接原因是( ) A.市场多元发展B.技术水平提高 C.工业基础较好 D.经济政策调整
美国休斯敦是资源型城市转型升级的成功典型,其发展过程如下图所示。1980年油气工业产值在休斯敦经济总量中占相当大的比重,同年国际原油价格暴跌,对休斯敦经济发展造成巨大冲击,促使政府引导产业结构向多元化发展。休斯敦目前是美国著名的能源中心、航空中心和世界上最大的医学中心。据此完成下题。
2.休斯敦通过优惠政策吸引航空航天中心落户的主要目的是( )A.方便居民出行 B.发展高端产业C.扩大服务范围 D.增加旅游景点
3.下图中能分别代表休斯敦早期“石油城”和现在“航天城”主导产业的是 ( )A.甲、乙 B.甲、丙 C.乙、丙 D.乙、甲
沙特阿拉伯作为主要石油生产国,原油出口量较稳定,政府财政收入的绝大部分依赖于石油的出口。近年来,该国维系多年的石油经济模式遭遇空前挑战,政府推出“2030愿景”,希望摆脱对石油的依赖,推进经济多元化发展,实现经济可持续增长。下图示意沙特阿拉伯原油出口金额及其占GDP比重。
1.沙特阿拉伯石油经济迫切转型的主要原因有( )①长期开发导致石油资源面临枯竭②生态环境恶化影响居民生活③能源技术革命带来的结构性危机④油价不稳定引发周期性危机 A.①② B.①④ C.②③ D.③④
2.“红海项目”是沙特阿拉伯近年打造的一个豪华旅游项目,将于2030年竣工。沙特阿拉伯大力打造高端旅游业主要得益于( ) A.优越的自然条件 B.优质的旅游客源 C.雄厚的经济实力 D.丰富的管理经验
3.沙特阿拉伯经济转型可能遇到的主要困难有( )A.交通运输不便 B.生态环境修复C.地区同质竞争 D.劳动力严重匮乏
“微笑曲线”揭示了现阶段产品在研发、生产和营销等环节的附加价值有什么规律?据此分析我国制造业要想实现可持续发展应采取的措施。
措施:①加大科技创新,致力于高附加值和拥有自主知识产权的新产品的研发;②重视品牌营销(注重销售和售后服务),使产业链向“微笑曲线”的两端延伸。
规律:产品的研发和营销环节附加值高; 产品的加工制造环节附加值最低。
“微笑曲线”是台湾宏基公司董事长施振荣先生最早提出的,它起初被用于说明电脑行业不同环节与所实现的附加价值之间的关系,后来被广泛应用于其他领域。 据此完成下面小题。1.在工业生产的各环节中跨国公司最先考虑掌握的环节是( ) ①制造加工 ②设备、材料 ③产品研发 ④产品品牌 A. ①②B. ③④C. ①④D. ②③2.近年来,跨国公司纷纷在国外设立研发中心,其主要目的是( ) ①扩大公司产品的销售网络 ②利用各国研发资源,提升公司产品的附加价值 ③提高公司产品的品牌效应 ④调整工艺风格以适应国际市场A. ①②B. ③④C. ①③D. ②④
“微笑曲线”是台湾宏基公司董事长施振荣先生最早提出的,它起初被用于说明电脑行业不同环节与所实现的附加价值之间的关系,后来被广泛应用于其他领域。据此完成下面小题。3.江苏作为全国制造业发达的地区之一,最近提出了由“江苏制造”转为“江苏创造”的经济发展战略,其转变的原因并不是( )A. 制造加工获得的利润最低B. 制造业的发展要消耗大量资源,产生大量污染C. 科技创新可带来更大效益,掌握经济发展主动权D. 江苏省劳动力断层,出现“民工荒”
到2011年,我国汽车产销量已连续三年位居世界首位,但我国汽车产业还存在“弱散废慢低”等问题,汽车产业“大而不强”现象仍然较为突出。右为著名的“微笑曲线”。
1.要使我国汽车产业能够“强”起来,未来应该( )A.进一步扩大生产规模B.加大销售的宣传力度C.完善售后的服务质量D.提高产品的科技含量2.长三角地区,已经不适合大力发展汽车产业的组装,原因是( )A.国内市场接近饱和B.劳动力严重短缺C.原材料非常紧张D.利润空间已经很小3.若希望汽车产业的组装落户兰州,政府应该首先做的是( )A.大力改善交通运输B.出台切实的优惠政策C.根治兰州的大气污染D.加大兰州的宣传力度
“工业4.0”被认为是以智能制造为主导的第四次工业革命,由“智能工厂”“智能生产”和“智能物流”构成,产品、消费与生产三方融合的一种高度灵活的个性化、数字化的产品与服务生产模式,下图为不同时期工业活动“微笑曲线”示意图。
1.若图中四条曲线分别代表工业化初期、工业化、工业自动化和“工业4.0”的“微笑曲线”,则其对应关系正确的是( )A.①②③④B.④③②①C.③④①②D.②③①④2.“工业4.0”时代,工业布局更趋向于集中在( )①劳动力丰富地区 ②原料、燃料地③科技发达地区 ④交通运输枢纽A.①②B.①④ C.②③D.③④
政府资助,发展高科技产业
促使石油产业的纵向延伸和横向发展
调整产业结构,发展替代产业
充分利用优越的资源和区位条件
休斯顿产业结构优化的过程
休斯敦实现产业转型,主要依托自身优势条件,即地理区位、自然资源、人力资源、科学技术和市场条件。休斯敦石化工业向海外转移,多采取与所在国合资的方式,尽量多使用所在国的廉价原料。1.说明休斯敦产业转型的优势条件。
地理区位:位于墨西哥湾沿岸,地理位置优越,海运、陆运交通便利 自然资源:石油资源丰富,在此基础上形成了大量相关产业集群 人力资源、科学技术:依托高校和科研机构推进高科技研发和人力资源培训 市场条件:紧密联系市场,切实发挥市场作用,促进经济向多元化发展
降低对本国石油资源的消耗,利用所在国的廉价资源,降低成本 产业转移过程中,通过提供资金和技术获取转入国项目股份,提高利润 减少对石化产业的过度依赖,降低经济风险,转移环境污染等
2.休斯敦石化工业为什么要向海外转移?
阅读P56材料,完成相关任务。1.说出五大湖地区发展工业的优势条件。2.五大湖区是北美传统的老工业区,其衰退的原因主要有哪些?3.分析底特律产业转型的优势与劣势,提出具体的实施路径。
1.自然条件优越,农产品供应方便; 煤炭、铁矿及水资源丰富; 廉价的水路运输; 城市众多,市场广阔; 工业基础好,协作条件好
2.部分传统工业从五大湖区转移至新兴工业区,当地工业空心化; 面临新兴工业区的竞争压力; 环境污染严重,劳动力成本上升等
优势:地理位置优越,交通便利发达,汽车工业基础好,有资源禀赋优势等。 劣势:严重依赖汽车产业,产业结构单一;产品创新不足,技术竞争力下降;人口大量外迁,高素质人力资源不足等。
实施路径:对汽车产业进行重组、调整,提高生产效率;吸引高科技和创新人才,加强技术创新水平;调整产业结构,产业多元化发展;消除污染,美化环境等。
珠江三角洲的产业转型之路20世纪80年代以来,珠江三角洲地区产业结构大致经历了三次明显的变化过程。
(2022·山东卷)嘉峪关地处河西走廊中部,1955年该地区发现铁矿,1958年依托国家“一五”计划重点项目建立钢铁厂,1965年设嘉峪关市。随着钢铁工业的发展,嘉峪关市逐步形成了以冶金为主的工业体系。2019年,该市三次产业结构为1.7∶62.8∶35.5。据此完成下题。
1.该市在推进工业结构优化过程中宜重点发展( ) A.造纸工业 B.纺织工业 C.食品加工工业 D.装备制造工业
(2023·湖北卷)阅读图文材料,完成下列要求。 近些年,国家出台一系列措施,大力促进新能源汽车产业发展。2023年5月5日,国务院召开常务会议,指出要进一步推动产业向高端化、智能化、绿色化转型,并支持新能源汽车下乡。A公司是一家国内新能源汽车龙头企业,坚持“EV(纯电动)+ICV(智能网联)”路线;加大研发力度,开发高端产品;全面打通上下游资源,实现了自主可控的产业链布局;能耗持续降低,耗电量的1/4来自工厂太阳能屋顶。下图示意新能源汽车工业产业链。
(1)说明A公司全面打通上下游资源的好处。
降低供销成本,增加各环节收益,提高企业利润;维持供应链安全、稳定,保证产品产量、质量的稳定,推动产品升级;快速响应市场需求,缩短产品上市时间,利于企业品牌形象提升;等。
(2)简述A公司向高端化、智能化、绿色化转型的做法。
坚持“EV(纯电动)+ICV(智能网联)”路线;加大研发力度,依据市场反馈,及时研发新品;在工厂建设太阳能屋顶,增加清洁能源比重,持续降低能耗;采用“遥控”工厂定制化方式生产汽车;等。
材料一 美国匹兹堡市曾以钢铁工业著称,20世纪70年代末,匹兹堡市的钢铁工业持续、全面衰退。20世纪80年代以来,匹兹堡市重视培养、引进人才和科技创新,从一个以钢铁工业为主导的资源型城市逐步转变为以高新技术产业为主导的现代化工业城市,以“绿色”“宜居”“科技”等新的城市形象示人。材料二 下面为匹兹堡市及其附近地区简图(图1)和匹兹堡市产业转型演变图(图2)。
(1)据图分析匹兹堡市发展钢铁工业的主要区位条件及其衰退的主要原因。
区位条件:煤、铁资源丰富;水陆交通便利;市场广阔。衰退原因:产业结构单一;高新技术等新兴产业迅速发展;世界钢铁产能过剩。
(2)简要分析钢铁技术服务企业仍选址在匹兹堡市的主要原因。
匹兹堡市是美国钢铁设备、技术与服务产业的核心地,其市场面向全美及全球各大钢铁基地。
原有钢铁工业基础好;技术条件好;协作条件好。
(3)简述匹兹堡市产业转型的成功案例给我国传统工业的转型发展带来的启示。
对原有传统工业进行升级改造;发展高新技术产业;调整产业结构;整治环境污染。
新塘镇位于广州市东部,增城区西南部。改革开放以来,牛仔服装制造产业逐渐成为新塘镇的支柱产业,极大地带动了镇域经济发展。新塘牛仔服装制造产业在国内外享有盛誉,具有完整的产业链,产量高,产品档次齐全,贴牌生产出口量大,先后获得“全国民营企业发展环境最佳乡镇”和“中国最具潜力发展名镇”殊荣。2018年以来,在环保政策和国内外市场等内外因素共同作用下,新塘牛仔服装制造业发展受到较大冲击,面临严峻挑战,具有产业集群转型升级和创新发展的迫切需求。
(1)分析2018年以来,新塘镇牛仔服装制造产业面临严峻挑战的原因。
(2)请为新塘镇产业转型升级和创新发展献计献策。
劳动力和土地租金上涨,成本优势丧失;国外市场萎缩,海外客户锐减;环境污染严重,治理费用高,污染严重的企业相继搬迁。
依托原有的产业基础,发展高端牛仔服装品牌;治理环境污染,改善人居环境;引进高新技术产业,发展服务业,优化产业结构。
阿塞拜疆盛产石油和棉花。位于里海西岸的巴库是该国最大的石油工业基地,被称为“石油城”。巴库是里海的大港口,外高加索第一大城市,阿塞拜疆的首都,常住人口约300万,拥有建于15世纪的希尔凡宫等文化遗迹。1940年,巴库的原油生产达到高峰,产量占当时苏联总产量的71.5%。此后,原油产量不断下滑。到20世纪80年代,所占比重下降到2%,随之而来的是城市发展速度减慢,经济地位不断下降。面对这一困境,巴库不断寻找经济转型之路,并取得显著成效,重现城市的生机和活力。如图示意阿塞拜疆铁路分布和巴库位置。
(1)分析巴库积极探索经济转型之路的主要原因。
石油为非可再生资源,随着开采量的增加和开采时间的延长,最终会面临枯竭,以石油为支柱的经济将陷入极大困境;为了避免和摆脱困境,需要在石油工业的基础上,调整优化升级产业结构,推动经济多元化,保持经济活力,促进区域经济的可持续发展。
(2)在经济转型过程中,巴库纺织、食品工业得到迅速发展,分析其有利区位条件。
阿塞拜疆盛产棉花,为巴库纺织工业提供充足原料;沿湖渔业资源丰富,平原耕作业发达,提供丰富原料;巴库为首都和外高加索第一大城市,劳动力资源丰富,消费市场广阔,大型港口也扩大了纺织工业和食品工业的原料产地和消费市场。
(3)近年来,巴库十分重视第三产业发展,就此给出合理解释。
随着经济转型的成功,需要生产性服务业和生活性服务业的发展壮大;巴库众多的历史文化古迹,是发展旅游业的优质资源;第三产业就业岗位多,能够解决居民就业问题和改善居民生活,增加地方财政收入。
高中地理湘教版 (2019)选择性必修2 区域发展第二章 区域发展第二节 产业转型地区的结构优化——已美国休斯顿为例获奖课件ppt: 这是一份高中地理湘教版 (2019)选择性必修2 区域发展第二章 区域发展第二节 产业转型地区的结构优化——已美国休斯顿为例获奖课件ppt,共36页。PPT课件主要包含了产业转型的含义,产业转型的路径,休斯敦的产业转型,发展历程等内容,欢迎下载使用。
湘教版 (2019)选择性必修2 区域发展第二节 产业转型地区的结构优化——已美国休斯顿为例精品课件ppt: 这是一份湘教版 (2019)选择性必修2 区域发展第二节 产业转型地区的结构优化——已美国休斯顿为例精品课件ppt,共44页。PPT课件主要包含了产业转型的路径选择,休斯敦国家宇航中心等内容,欢迎下载使用。
高中地理第二节 产业转型地区的结构优化——已美国休斯顿为例课文内容课件ppt: 这是一份高中地理第二节 产业转型地区的结构优化——已美国休斯顿为例课文内容课件ppt,共1页。

