高中人教版 (2019)第一节 物质的分类及转化测试题
展开
这是一份高中人教版 (2019)第一节 物质的分类及转化测试题,共14页。试卷主要包含了单选题,填空题等内容,欢迎下载使用。
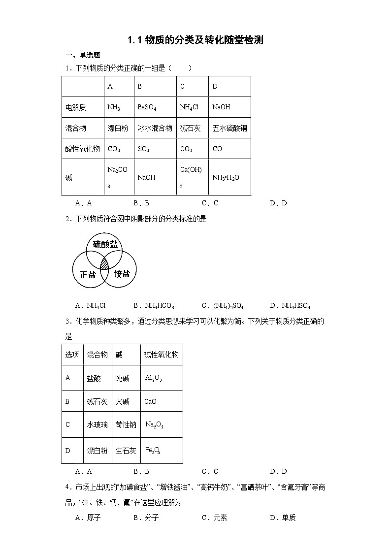
1.下列物质的分类正确的一组是( )
A.AB.BC.CD.D
2.下列物质符合图中阴影部分的分类标准的是
A.NH4ClB.NH4HCO3C.(NH4)2SO4D.NH4HSO4
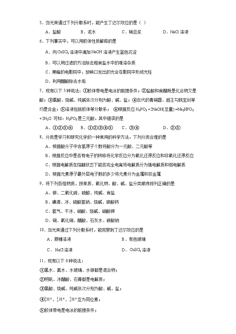
3.化学物质种类繁多,通过分类思想来学习可以化繁为简。下列关于物质分类正确的是
A.AB.BC.CD.D
4.市场上出现的“加碘食盐”、“增铁酱油”、“高钙牛奶”、“富硒茶叶”、“含氟牙膏”等商品,“碘、铁、钙、氟”在这里应理解为
A.原子B.分子C.元素D.单质
5.当光束通过下列分散系时,能产生丁达尔效应的是( )
A.盐酸B.泥水C.稀豆浆D.NaCl溶液
6.下列事实中,可以用胶体性质解释的是
A.向溶液中滴加NaOH溶液产生蓝色沉淀
B.可以用过滤的方法除去粗食盐水中的难溶杂质
C.黑暗的电影院中,放映口发出的光会在影院中形成光柱
D.利用醋酸除去水垢
7.现有以下5种说法:①胶体带电是电泳的前提条件;②盐酸和食醋既是化合物又是酸;③氯酸、烧碱、纯碱依次分别为酸、碱、盐;④古代的青铜器、越王勾践宝剑等均是合金;⑤溶液包括胶体等分散系; ⑥根据反应H3PO3 +2NaOH(足量) =Na2HPO3 +2H2O 可知:H3PO3是三元酸。其中错误的是
A.①②⑤⑥B.①②③④⑤C.③④D.②⑤
8.分类是学习和研究化学的一种常用的科学方法。下列分类合理的是
A.根据酸分子中含氢原子个数将酸分为一元酸、二元酸等
B.根据反应中是否有电子的转移将化学反应分为氧化还原反应和非氧化还原反应
C.根据电解质在熔融状态下能否完全电离将电解质分为强电解质和弱电解质
D.根据元素原子最外层电子数的多少将元素分为金属和非金属
9.将下列各组物质,按单质、氧化物、酸、碱、盐分类顺序排列正确的是
A.银、二氧化硫、硫酸、纯碱、食盐
B.碘酒、冰、硫酸氢钠、烧碱、碳酸钙
C.氢气、干冰、硝酸、烧碱、硝酸钾
D.铜、氧化铜、醋酸、石灰水、碳酸钠
10.当光束通过下列分散系时,能观察到丁达尔效应的是
A.蔗糖溶液B.有色玻璃
C.溶液D.溶液
11.现有以下6种说法:
①氯水、氨水、水玻璃、水银都是混合物;
②明矾、冰醋酸、石膏都是电解质;
③氯酸、烧碱、纯碱依次分别为酸、碱、盐;
④H+、H+、H+互为同位素;
⑤胶体带电是电泳的前提条件;
⑥生活中常见的石英玻璃、普通玻璃、钢化玻璃都属于硅酸盐产品。
其中不正确的是
A.①⑤B.①④⑤⑥C.②③④D.②⑤⑥
12.下列我国古代的技术应用中,其工作原理不涉及化学反应的是:
A.火药使用B.粮食酿酒C.转轮排字 D.铁的冶炼
13.化学与生活、社会发展息息相关,下列说法错误的是
A.“熬胆矾铁釜,久之亦化为铜”,该过程发生了置换反应
B.“霾尘积聚难见路人”,雾霾所形成的气溶胶能产生丁达尔效应
C.“千锤万凿出深山,烈火焚烧若等闲”,石灰石煅烧成石灰发生分解反应
D.“青蒿一握,以水二升渍,绞取汁”,该过程中一定发生了化学变化
14.分类是学习和研究化学的一种重要方法,下列分类合理的是
A.K2CO3和 K2O 都属于盐B.Na2O 和 Na2SiO3都属于氧化物
C.KOH 和 K2CO3都属于碱D.H2SO4和 HNO3都属于酸
15.下列物质的分类组合正确的是
①金刚石、氢氧化铁胶体、豆浆均为混合物;②HClO、CH3COOH、H2CO3均为酸;
③NaOH、NH4HCO3、KMnO4均为强电解质;④Na2O2、Na2O、MgO均为碱性氧化物;
⑤碳纤维、金刚石、石墨、C60互为同素异形体。
A.②⑤B.②③⑤C.①②③⑤D.④⑤
16.下列过程属于化学变化的是( )
A.冰升华B.水凝成冰C.钢铁生锈D.石油分馏
17.下列物质的分类正确的是
A.AB.BC.CD.D
18.蜡烛(足量)在如图所示密封集气瓶内燃烧至熄火,测得瓶内氧气体积分数的变化如图乙所示,下列判断不正确的是
A.蜡烛刚进入集气瓶内比在空气中燃烧更剧烈
B.过程中瓶内物质总质量不断增加
C.瓶内氧气体积分数小于一定值时,蜡烛无法燃烧
D.蜡烛熄灭后瓶内除了CO2还有氧气
19.下列说法正确的是
A.只含一种元素的物质一定是纯净物
B.次磷酸与足量溶液反应生成的盐只有一种,则属于酸式盐
C.向沸水中逐滴加入饱和溶液,继续煮沸至溶液呈红褐色制得氢氧化铁胶体
D.胶体的本质特征是丁达尔效应,常用此法鉴定胶体
20.下列说法中正确的是
A.纯净物一定由分子构成
B.混合物肯定由两种以上元素组成
C.同种分子构成的物质一定是纯净物
D.含有氧元素的化合物都是氧化物
21.Fe(OH)3胶体与FeCl3溶液共同的性质是( )
A.两者都有丁达尔效应
B.Fe(OH)3胶体是红褐色沉淀
C.两者都能透过滤纸
D.都很稳定,其中Fe(OH)3胶体比FeCl3溶液更稳定
22.下列说法错误的是
A.传播新冠病毒的气溶胶具有胶体性质B.能传播新冠病毒的气溶胶的分散剂是空气
C.可以通过丁达尔现象来区别胶体和溶液D.由于高锰酸钾溶液是紫色,故光线不能透过该溶液
23.下列实验操作与微粒大小无关的是
A.渗析B.蒸发C.过滤D.丁达尔现象
24.下列应用或事实与胶体的性质没有关系的是( )
A.在河流入海口处易形成三角洲
B.用石膏点制豆腐
C.在FeCl3溶液中逐滴加入NaOH溶液出现红褐色沉淀
D.清晨的阳光穿过茂密的树林所产生的美丽景象(美丽的光线)
25.下列实验操作能达到实验目的是
A.除去NaCl固体中的少量,应将固体溶解后蒸发结晶
B.温度计被打破,洒在地面上的水银可以用水冲洗
C.配制浓和浓的混酸时,将浓慢慢加到浓中,并及时搅拌
D.向沸水中逐滴加入饱和氯化铁溶液并继续加热搅拌可得到氢氧化铁胶体
二、填空题
26.(1)下列4组物质均有一种物质的类别与其它3种不同
A.CaO、Na2O、CO2、CuO
B.H2、C、P、Cu
C.O2、Fe、Cu、Zn
D.HCl、H2O、H2SO4、HNO3
以上四组物质中与其他类别不同的物质依次是(填化学式):
A ;B ;C ;D 。
(2)请对以下过程形成的分散系进行分类
①花生油加入到水中后充分搅拌;
②向蒸馏水中加入硝酸钾至恰好饱和;
③将饱和氯化铁溶液逐滴加入沸水中,继续加热,直至出现红褐色;
④澄清石灰水中通入少量的CO2;
⑤水和酒精的混合物;
属于浊液的是: (填序号,下同);属于溶液的是: 。
27.有下列几种物质:①胆矾(CuSO4·5H2O)、②Na2CO3、③NaOH、④生石灰、⑤硫酸、⑥碘酒、⑦氯化钠、⑧金属钠、⑨氧气和臭氧的混合气体,回答下列问题(填序号):
属于氧化物的是 ,属于酸的是 ,属于碱的是 ,属于盐的是 。
28.某校课外小组同学制备Fe(OH)3胶体,并研究该胶体的性质。
(1)该小组同学采用了以下操作制备胶体,请将空白处填写完整。
取一个烧杯,加入20mL蒸馏水,加热至沸腾,然后向烧杯中滴加1mL~2mL饱和 溶液,继续煮沸,至出现 后,停止加热;
(2)将制得的胶体放入半透膜制成的袋内,如上左图所示,放置2min后,取少量半透膜外的液体于试管中,置于暗处,用一束强光从侧面照射,观察(填写“有”或“无”) 丁达尔现象:再向试管中加入用稀硝酸化的硝酸银溶液,可观察到的现象为 ;
(3)将半透膜内的液体倒入U 型管中,如上右图所示,在液体上方加入少量电解液以保护胶体,接通直流电后,观察到的现象是(填“阴”或“阳”) 极附近颜色逐渐变深,其原因是 。
A
B
C
D
电解质
NH3
BaSO4
NH4Cl
NaOH
混合物
漂白粉
冰水混合物
碱石灰
五水硫酸铜
酸性氧化物
CO2
SO2
CO2
CO
碱
Na2CO3
NaOH
Ca(OH)2
NH3•H2O
选项
混合物
碱
碱性氧化物
A
盐酸
纯碱
B
碱石灰
火碱
CaO
C
水玻璃
苛性钠
D
漂白粉
生石灰
选项
碱
酸
盐
碱性氧化物
酸性氧化物
A
B
C
D
参考答案:
1.C
【详解】A.NH3属于非电解质,Na2CO3属于盐,故A不选;
B.冰水混合物为水的不同状态所组成的物质,属于纯净物,故B不选;
C.NH4Cl属于可溶性盐,碱石灰主要成分为氧化钙(CaO大约75%),氢氧化钠(NaOH大约3%),和氢氧化钾(KOH大约1%),水(H2O大约20%)属于混合物,CO2属于酸性氧化物,Ca(OH)2为强碱,故选C;
D.五水硫酸铜属于纯净物,CO属于氧化物,但不属于酸性氧化物,故D不选。
答案选C
2.C
【分析】阴影部分的物质属于正盐,属于铵盐,又属于硫酸盐,以此解答。
【详解】A. NH4Cl不是硫酸盐,A错误;
B. NH4HCO3不是硫酸盐,B错误;
C. (NH4)2SO4属于正盐,属于铵盐,又属于硫酸盐,C正确;
D. NH4HSO4是酸式盐,属于铵盐,属于硫酸盐,D错误;
故选C。
3.B
【详解】A.纯碱是盐不是碱,故A错误;
B.碱石灰是NaOH和CaO的混合物、火碱是NaOH的俗名,是碱、CaO是碱性氧化物,故B正确;
C.是过氧化物,不是碱性氧化物,碱性氧化物是指与直接化合生成盐和水或者与酸反应生成盐和水的氧化物,故C错误;
D.生石灰是氧化钙,属于氧化物,不是碱,故D错误;
故选B。
4.C
【分析】根据物质,元素、分子、原子、离子之间的关系进行解答,物质是由元素组成,由分子、原子、离子构成解析;
【详解】物质是由元素组成的,故所有物质中含有的是元素;
故选C。
5.C
【详解】A.盐酸属于溶液,不能产生丁达尔效应,A不符合题意;
B.泥水属于悬浊液,不能产生丁达尔效应,B不符合题意;
C.稀豆浆属于胶体,能产生丁达尔效应,C符合题意;
D.NaCl溶液属于溶液,不能产生丁达尔效应,D不符合题意;
故合理选项是C。
6.C
【分析】胶体的特征:丁达尔效应、电泳、聚沉。根据分散质粒子的大小可将溶液分为:溶液、胶体、乳浊液、悬浊液。
【详解】A.CuSO4与NaOH在溶液中发生复分解反应生成Cu(OH)2蓝色沉淀,与胶体性质无关,故A不符合题意;
B.过滤是将难溶杂质从溶液中除去,与胶体性质无关,故B不符合题意;
C.放映口发出的光会在影院中形成光柱,是胶体的丁达尔效应,与胶体性质有关,故C符合题意;
D.利用醋酸除去水垢是醋酸与水垢的主要成分CaCO3等发生复分解反应,与胶体性质无关,故D不符合题意
故答案为:C。
7.A
【详解】①胶体不带电,胶粒带电,所以胶粒带电是电泳的前提条件,故①错误;
②酸的概念:电离出的阳离子全部是H+的化合物是酸,盐酸是氯化氢的水溶液,是混合物,不是化合物;食醋的是乙酸的水溶液,也是混合物,不是化合物,故说盐酸和食醋既是化合物又是酸是不正确的,故②错误;
③氯酸是酸;烧碱是氢氧化钠,是碱;纯碱是碳酸钠,是盐,故③正确;
④古代的青铜器、越王勾践宝剑等均是合金.故④正确;
⑤分散系分为溶液、胶体、浊液,溶液不包括胶体,故⑤错误;
⑥反应可知H3PO3是二元酸 故⑥错误;
故答案为:A。
8.B
【详解】A. 根据酸电离出的氢离子的个数将酸分为一元酸、二元酸和多元酸,故A错误;
B. 化学反应中元素化合价是否发生变化把反应分为氧化还原反应和非氧化还原反应,故B正确;
C. 化合物在水溶液中完全电离的是强电解质,在水溶液中部分电离的属于弱电解质,故C错误;
D. 不能根据元素原子最外层电子数的多少将元素分为金属和非金属,H元素的原子最外层只有一个电子,却是非金属元素,故D错误;
故选B。
9.C
【详解】A.纯碱是碳酸钠,是盐不是碱;食盐主要成分是氯化钠,还含等,是混合物,故A错误;
B.碘酒是碘的酒精溶液,是混合物;硫酸氢钠是酸式盐,不是酸,故B错误;
C.氢气是单质;干冰(即二氧化碳),是氧化物;硝酸是酸;烧碱(即NaOH),是碱;硝酸钾是盐,故C正确;
D.石灰水是的水溶液,是混合物,不是碱,故D错误;
答案选C。
10.B
【详解】当光束通过能观察到丁达尔效应的是胶体。
A.蔗糖溶液属于溶液,A不符合题意;
B.有色玻璃是固溶胶,属于胶体,B符合题意;
C.溶液属于溶液,C不符合题意;
D.溶液属于溶液,D不符合题意;
故选B。
11.B
【详解】①氯水、氨水、水玻璃都是混合物,水银是汞单质,属于纯净物,错误;
②明矾是盐[KAl(SO4)2·12H2O]、冰醋酸是有机酸(CH3COOH)、石膏是盐(CaSO4·2H2O)都是电解质,正确;
③氯酸是酸,烧碱氢氧化钠是碱,纯碱碳酸钠是盐,正确;
④H、H、H互为同位素,同位素是原子不能是离子,错误;
⑤胶体不带电,胶粒带电是电泳的前提条件,错误;
⑥石英玻璃是二氧化硅,不是硅酸盐产品,普通玻璃、钢化玻璃都属于硅酸盐产品,错误;
故选B。
12.C
【详解】A.火药使用涉及反应为2KNO3+S+3C=K2S+N2↑+3CO2↑,发生化学反应,故A不选;
B.粮食酿酒为淀粉在酒曲酶的作用下生成乙醇,发生化学反应,故B不选;
C.转轮排字为印刷操作,没有涉及化学反应,故C选;
D.铁的冶炼涉及3CO+Fe2O32Fe+3CO2,发生化学反应,故D不选;
故选C。
13.D
【详解】A.熬胆矾铁釜,久之亦化为铜,铁与硫酸铜反应生成硫酸亚铁和铜,属于置换反应,故A正确;
B.雾霾所形成的气溶胶属于胶体,能产生丁达尔效应,故B正确;
C.碳酸钙煅烧生成氧化钙和二氧化碳,属于分解反应,故C正确;
D.“青蒿一握,以水二升渍,绞取汁”,为萃取,萃取过程中没有新物质生成,属于物理变化,故D错误;
故选D。
14.D
【详解】A.K2O不属于盐,属于氧化物,分类不合理,故A不选;
B.Na2SiO3不属于氧化物,是盐,分类不合理,故B不选;
C.KOH属于碱,K2CO3属于盐,故C不选;
D.H2SO4和HNO3水溶液中电离产生阳离子都是氢离子的化合物为酸,故D选;
故选:D。
15.B
【详解】①金刚石是碳元素的一种单质,属于纯净物,不是混合物,①错误;
②HClO、CH3COOH、H2CO3都是化合物,电离产生的阳离子全部是H+,阴离子是酸根离子,因此它们都是酸,②正确;
③NaOH是强碱,属于强电解质;NH4HCO3、KMnO4都是盐、都是强电解质,③正确;
④Na2O2与水反应产生NaOH、O2,该氧化物为过氧化物,不是碱性氧化物,④错误;
⑤碳纤维、金刚石、石墨、C60都是C元素的单质,它们性质不同,互为同素异形体,⑤正确;
综上所述可知:说法正确的是②③⑤,故合理选项是B。
16.C
【详解】A. 冰升华,水分子没变,没有新物质生成,属于物理变化,故不选A;
B. 水凝成冰,水分子没变,没有新物质生成,属于物理变化,故不选B;
C. 钢铁生锈,铁变为氧化铁,有新物质生成,属于化学变化,故选C;
D. 石油分馏,没有新物质生成,属于物理变化,故不选D;
选C。
17.C
【详解】A.、、依次为盐、碱、酸性氧化物,故A错误;
B.不是酸性氧化物,故B错误;
C.C项物质的分类正确,故C正确;
D.不是碱性氧化物,故D错误;
故答案选C。
18.B
【详解】A.由瓶内氧气含量的变化图,反应前氧气的体积分数为30%,蜡烛刚进入集气瓶时比在空气中燃烧更剧烈,故A正确;
B.任何化学反应都遵循质量守恒定律,密闭容器内的物质的质量总质量不会增加,故B错误;
C.瓶内氧气含量的变化图,当氧气的体积分数下降到一定程度时,蜡烛熄灭,说明氧气的浓度低于一定值时,蜡烛无法燃烧,故C正确;
D.蜡烛燃烧生成二氧化碳和水,瓶内不会只剩下二氧化碳,还应有水蒸气、燃烧前瓶内的其它气体,如氧气、氮气等,故D正确;
故选:B。
19.C
【详解】A.只含一种元素的物质不一定是纯净物,如氧气和臭氧都是由氧元素形成的不同种单质,两者混合得到的是混合物,故A错误;
B.由次磷酸与足量氢氧化钠溶液反应生成的盐只有一种可知,次磷酸是一元酸,是正盐,故B错误;
C.向沸水中逐滴加入饱和氯化铁溶液,继续煮沸至溶液呈红褐色,制得的分散系为氢氧化铁胶体,故C正确;
D.胶体的本质特征是胶粒直径在1nm—100nm之间,故D错误;
故选C。
20.C
【详解】A.纯净物是指只有一种物质,但不一定是由分子构成的,例如金属钠是由原子构成的,故不选A;
B.混合物是指含有两种或两种以上的物质,例如氧气和臭氧是两种物质,但只含有一种元素,故不选B;
C.同种分子的物质一定是一种物质,是纯净物,故选C;
D.含有两种元素的化合物中,其中一种元素为氧元素的化合物为氧化物,如果含有三种元素的,就不是氧化物,故不选D。
21.C
【详解】A.只有胶体具有丁达尔效应,所以Fe(OH)3胶体具有丁达尔效应,而FeCl3溶液不具备,故A错误;
B.Fe(OH)3胶体不是沉淀,故B错误;
C.胶体粒子直径较大,可通过滤纸,溶液中溶质粒子小也能通过滤纸,故C正确;
D.溶液比胶体稳定,Fe(OH)3胶体比FeCl3溶液稳定性差,故D错误;
故答案为C。
22.D
【详解】A.气溶胶是分散质粒子分散到气态分散剂里形成的胶体分散系,气溶胶属于胶体,具有胶体的性质,因此传播新冠病毒的气溶胶具有胶体性质,A正确;
B.气溶胶属于胶体,分散剂是空气,B正确;
C.胶体与溶液的分散质微粒直径大小不同,因而表现的性质就不同。胶体能够发生丁达尔效应,而溶液不能,因此可以通过丁达尔现象来区别胶体和溶液,C正确;
D.光线能否通过与溶液的颜色无关,只与分散质微粒直径大小有关。高锰酸钾溶液是紫色,但高锰酸钾溶液属于溶液,因此光线能透过该溶液, D错误;
故合理选项是D。
23.B
【详解】A.渗析是利用胶体粒子不能透过半透膜、溶液中的粒子能透过半透膜性质提纯胶体的方法,与微粒大小有关,故不选A;
B.蒸发与物质的沸点有关,与微粒大小无关,故选B;
C.过滤是利用固体颗粒不能透过滤纸、液体能透过滤纸的性质固液分离的方法,与微粒大小有关,故不选C;
D.丁达尔现象是胶体颗粒对光线的散射,与微粒大小相关的,故不选D;
选B。
24.C
【详解】A.江河中的泥沙属于胶体分散系,江河入海口三角洲的形成与胶体的聚沉性质有关,故A错误;
B.用石膏或盐卤点制豆腐,利用的是胶体的聚沉,和胶体性质有关,故B错误;
C.在FeCl3溶液中滴加NaOH溶液出现红褐色沉淀,发生的是复分解反应,与胶体无关,故C正确;
D.清晨的阳光穿过茂密的林木枝叶所产生的美丽景象,是胶体的丁达尔现象,与胶体有关,故D错误;
故答案为C。
25.C
【详解】A.硝酸钾的溶解度受温度影响大,NaCl的溶解度受温度影响不大,则将固体溶解后蒸发结晶,趁热过滤,洗涤干燥可除杂,故A错误;
B.水银不溶于水,温度计被打破,洒在地面上的水银不可以用水冲洗,应用硫磺覆盖后清除,故B错误;
C.硫酸的溶解放热,配制浓和浓的混酸时,将浓慢慢加到浓中,并及时搅拌,故C正确;
D.继续加热搅拌,胶体可发生聚沉,出现红褐色液体时停止加热,故D错误;
故选:C。
26. CO2 Cu O2 H2O ①④ ②⑤
【详解】(1) A.CO2为酸性氧化物,其余为碱性氧化物,故答案为CO2;
B.Cu为金属单质,其余为非金属单质,故答案为Cu;
C.O2是非金属单质,其余为金属单质,故答案为O2;
D.H2O是氧化物,其余为酸,故答案为H2O;
(2)①花生油不溶于水,花生油加入到水中后充分搅拌得到乳浊液;
②硝酸钾溶于水,向蒸馏水中加入硝酸钾至恰好饱和得到硝酸钾饱和溶液;
③将饱和氯化铁溶液逐滴加入沸水中,继续加热,直至出现红褐色得到氢氧化铁胶体;
④澄清石灰水中通入少量的CO2会使溶液变浑浊,得到悬浊液;
⑤酒精与水互溶,两者混合形成溶液;
综上所述,属于浊液的是:①④;属于溶液的是:②⑤。
27. ④ ⑤ ③ ①②⑦
【详解】氧化物是由两种元素组成,其中一种是氧元素的化合物,酸是在水中电离的阳离子全部是氢离子的化合物;碱是在水中电离的阴离子全部是氢氧根离子的化合物,盐是由金属离子或铵根离子和酸根离子组成的化合物;①胆矾(CuSO4·5H2O)属于盐;②Na2CO3属于盐;③NaOH属于碱;④生石灰是CaO,属于氧化物;⑤硫酸属于酸;⑥碘酒是碘的酒精溶液,属于混合物;⑦氯化钠属于盐;⑧金属钠属于单质;⑨氧气和臭氧的混合气体属于混合物。故属于氧化物的是只有④,属于酸的只有⑤,属于碱的只有③,属于盐的有①②⑦。
28.(1) FeCl3 红褐色
(2) 无 有白色沉淀
(3) 阴 Fe(OH)3胶体粒子带电
【详解】(1)制备氢氧化铁胶体时,应该用新配制的饱和的氯化铁溶液,滴入沸腾的蒸馏水中,至出现红褐色后,停止加热。
(2)胶体不能透过半透膜,所以袋外液体不能产生丁达尔效应。由于氯离子能透过半透膜,所以加入硝酸银后能产生氯化银白色沉淀。
(3)氢氧化铁胶体的胶粒能吸附阳离子,因此带正电荷,所以胶粒向阴极移动,即阴极周围颜色逐渐变深。
相关试卷
这是一份高中化学人教版 (2019)必修 第一册第一节 物质的分类及转化课后作业题,共15页。试卷主要包含了单选题,填空题等内容,欢迎下载使用。
这是一份高中化学人教版 (2019)必修 第一册第一章 物质及其变化第一节 物质的分类及转化巩固练习,共7页。试卷主要包含了下列属于酸性氧化物的是,古诗文是中华优秀传统文化的瑰宝,下列物质分类的正确组合是,下列属于碱性氧化物的是,下列叙述与胶体性质有关的是等内容,欢迎下载使用。
这是一份高中化学人教版 (2019)必修 第一册第一节 物质的分类及转化课时作业,共13页。试卷主要包含了单选题,填空题,实验题等内容,欢迎下载使用。

