- 1.2离子反应(第二课时)课件+教案+练习 课件 89 次下载
- 1.2离子反应(第三课时)课件+教案+练习 课件 86 次下载
- 1.3氧化还原反应(第二课时)课件+教案+练习 课件 82 次下载
- 2.1钠及其化合物(第一课时)课件+教案+练习 课件 93 次下载
- 2.1钠及其化合物(第二课时)课件+教案+练习 课件 88 次下载
人教版 (2019)必修 第一册第一节 物质的分类及转化精品ppt课件
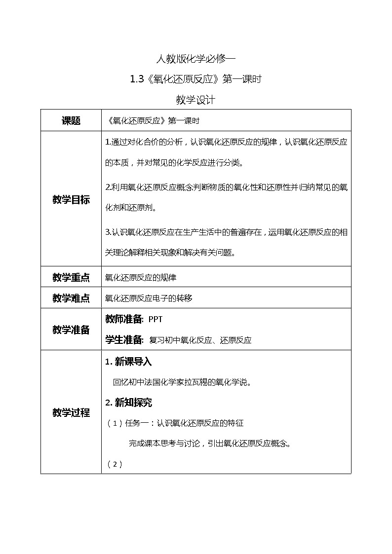
展开人教版化学必修一
1.3《氧化还原反应》第一课时
教学设计
课题 | 《氧化还原反应》第一课时 |
教学目标 | 1.通过对化合价的分析,认识氧化还原反应的规律,认识氧化还原反应的本质,并对常见的化学反应进行分类。 2.利用氧化还原反应概念判断物质的氧化性和还原性并归纳常见的氧化剂和还原剂。 3.认识氧化还原反应在生产生活中的普遍存在,运用氧化还原反应的相关理论解释相关现象和解决有关问题。 |
教学重点 | 氧化还原反应的规律 |
教学难点 | 氧化还原反应电子的转移 |
教学准备 | 教师准备: PPT 学生准备: 复习初中氧化反应、还原反应 |
教学过程 |
回忆初中法国化学家拉瓦锡的氧化学说。
(1)任务一:认识氧化还原反应的特征 完成课本思考与讨论,引出氧化还原反应概念。 (2) 分析引出氧化还原反应的特征:化合价的升降,与得氧失氧无关。 (2)任务二 :认识氧化还原反应的本质 请判断 2Na + Cl2 2NaCl 是氧化还原反应吗?从原子结构示意图入手,分析氧化还原反应中化合价的升高与降低和电子的得失有关。 请判断 H2 + Cl2 2HCl 是氧化还原反应吗?从原子核外电子示意图入手,分析氧化还原反应中化合价的升高与电子对的偏移有关。 即氧化还原反应的本质是电子的转移。 (3)任务三 :电子是怎么转移的?转移的电子数目是多少? 分析以上反应得出: 1、电子:从还原剂 氧化剂 2、反应中转移的电子数 = 还原剂失去的电子数 = 氧化剂得到的电子数 3、反应中转移的电子数 = 被氧化或被还原的原子数目 × 一个原子转移的电子数目 分析以上反应,得出氧化还原反应的规律:
3.巩固提升 (1)任务四 判断物质的氧化性和还原性 判断盐酸在以下反应里的性质:
得出结论:
(2)任务五 四种基本类型反应与氧化还原反应的关系
判断以上反应的反应类型,分析它们与氧化还原反应的关系。 4.课堂小结
|
板书设计 | 一、认识氧化还原反应特征:有化合价的升降 二、认识氧化还原反应本质:电子的转移 三、电子的转移及转移数目 四、判断物质的氧化性和还原性 五、四种基本类型反应与氧化还原反应的关系 |
课后作业 | 请思考: 汽车尾气中均安装了催化转化器。在催化转化器中,汽车尾气中的CO和NO在催化剂的作用下发生氧化还原反应,请写出反应方程式? |
教学反思 | 氧化还原反应在生产生活中普遍存在,运用氧化还原反应的相关理论解释相关现象和解决有关问题是我们本节课知识的运用。重点要掌握好氧化还原反应的规律,引导学生应用于实际生活中。 |
人教版 (2019)第三节 氧化还原反应优秀课件ppt: 这是一份人教版 (2019)第三节 氧化还原反应优秀课件ppt,共42页。PPT课件主要包含了还原性,二重性,问题解决,你学会了吗,氧化性,回顾练习,氧化还原反应,学习目标,只有氧化性,既有氧化性又有还原性等内容,欢迎下载使用。
高中化学人教版 (2019)必修 第一册第三节 氧化还原反应完美版课件ppt: 这是一份高中化学人教版 (2019)必修 第一册第三节 氧化还原反应完美版课件ppt,共60页。PPT课件主要包含了反应特征,反应本质,认识概念,电子转移,氧化剂,还原剂,还原产物,氧化产物,化合价升高,被氧化等内容,欢迎下载使用。
高中化学人教版 (2019)必修 第一册第三节 氧化还原反应优秀ppt课件: 这是一份高中化学人教版 (2019)必修 第一册第三节 氧化还原反应优秀ppt课件,共17页。PPT课件主要包含了氧化还原反应,发生还原反应,发生氧化反应,被还原,被氧化,同时发生,在一个反应中同时发生,①②③⑤,化合价降低,化合价升高等内容,欢迎下载使用。

