





所属成套资源:2023-2024学年高二生物下册期中期末专题高分突破
期末冲刺卷02-2023-2024学年高二生物下册期中期末专题高分突破
展开
这是一份期末冲刺卷02-2023-2024学年高二生物下册期中期末专题高分突破,文件包含期末冲刺卷02-高二生物下学期期中期末考点大串讲原卷版docx、期末冲刺卷02-高二生物下学期期中期末考点大串讲解析版docx等2份试卷配套教学资源,其中试卷共33页, 欢迎下载使用。
1.我国最早的诗集《诗经》中有“中田有庐,疆场有瓜。是剥是菹,献之皇祖。”的诗句,菹就是现在的泡菜。川渝的人们在制作泡菜时会加入老盐水,即原来的泡菜汁。下列叙述正确的是( )
A.需将被腌制的材料做灭菌处理以防止杂菌的污染
B.泡菜坛所留空间中的氧可促进主要发酵菌的增殖
C.加入老盐水可缩短腌制时间并保持泡菜的原有风味
D.家庭制作泡菜因方法简单易行而称作传统发酵技术
【答案】C
【详解】A、对被腌制的材料灭菌处理,会将乳酸菌全部杀死,导致泡菜制作失败,A错误;
B、乳酸菌为厌氧菌,有氧气不利于其增殖,B错误;
C、老盐水含有大量乳酸菌,故可缩短腌制时间并保持泡菜的原有风味,C正确;
D、家庭制作泡菜因无需严格灭菌而称作传统发酵技术,D错误。
故选C。
2.关于白酒、啤酒和果酒的生产,下列叙述错误的是( )
A.在白酒、啤酒和果酒的发酵初期需要提供一定的氧气
B.白酒、啤酒和果酒酿制的过程也是微生物生长繁殖的过程
C.生产白酒、啤酒和果酒的原材料不同,但发酵过程中起主要作用的都是酵母菌
D.葡萄糖转化为乙醇所需的酶既存在于细胞质基质,也存在于线粒体
【答案】D
【详解】A、白酒、啤酒和果酒的发酵利用的微生物均为酵母菌,酵母菌兼性厌氧菌,在发酵初期,需要提供一定的氧气供其进行有氧呼吸,有利于其繁殖,增加酵母菌数量,A正确;
B、酿酒本质上就是利用酵母菌等微生物在生长、繁殖时产生大量的代谢产物(如酒精),B正确;
C、生产白酒一般使用高粱,啤酒一般使用麦芽,果酒则使用相对应的水果,但在它们发酵的过程中,都主要依赖酵母菌发酵产生酒精,C正确;
D、将葡萄糖转化为乙醇的过程发生在细胞质基质中,所需要的酶也只存在于细胞质基质中,在线粒体中并不存在,D错误。
故选D。
3.青方腐乳俗称臭豆腐,是北京地区传统小吃。科研工作者发现,耐盐乳酸菌在青方腐乳的腌制和后发酵过程中起着非常重要的作用。下列相关叙述错误的是( )
A.耐盐乳酸菌以腐乳中有机物作为发酵原料
B.耐盐乳酸菌的发酵需要在无氧条件下进行
C.耐盐乳酸菌的细胞呼吸场所主要是线粒体
D.耐盐乳酸菌通过乳酸发酵获得细胞所需ATP
【答案】C
【详解】AB、耐盐乳酸菌属于异养厌氧微生物,其发酵过程需要在无氧条件下进行,且需要消耗腐乳中的有机物,AB正确;
C、耐盐乳酸菌属于原核生物,原核生物不含有线粒体,C错误;
D、耐盐乳酸菌通过乳酸发酵获得细胞所需ATP,该过程属于无氧呼吸过程,在第一阶段会产生少量ATP,D正确。
故选C。
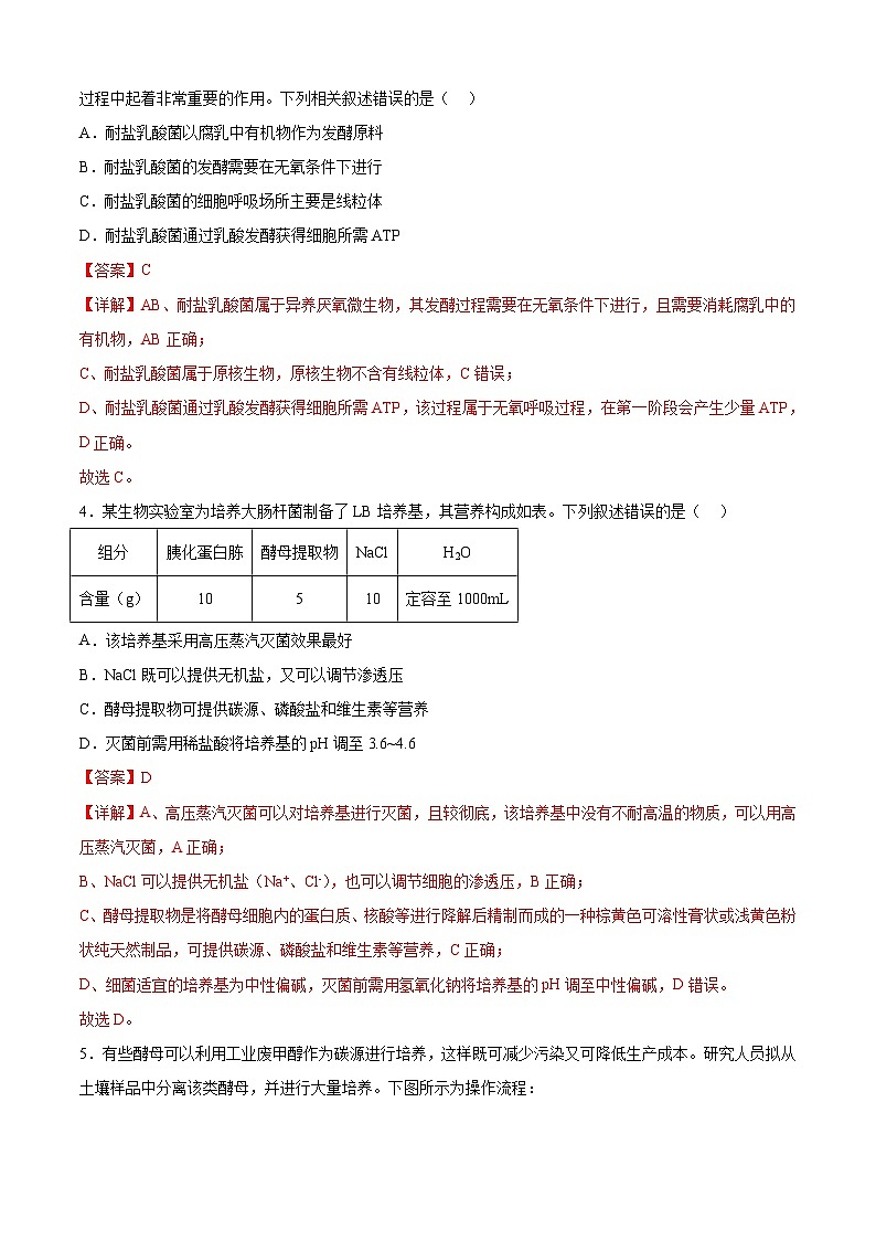
4.某生物实验室为培养大肠杆菌制备了LB培养基,其营养构成如表。下列叙述错误的是( )
A.该培养基采用高压蒸汽灭菌效果最好
B.NaCl既可以提供无机盐,又可以调节渗透压
C.酵母提取物可提供碳源、磷酸盐和维生素等营养
D.灭菌前需用稀盐酸将培养基的pH调至3.6~4.6
【答案】D
【详解】A、高压蒸汽灭菌可以对培养基进行灭菌,且较彻底,该培养基中没有不耐高温的物质,可以用高压蒸汽灭菌,A正确;
B、NaCl可以提供无机盐(Na+、Cl-),也可以调节细胞的渗透压,B正确;
C、酵母提取物是将酵母细胞内的蛋白质、核酸等进行降解后精制而成的一种棕黄色可溶性膏状或浅黄色粉状纯天然制品,可提供碳源、磷酸盐和维生素等营养,C正确;
D、细菌适宜的培养基为中性偏碱,灭菌前需用氢氧化钠将培养基的pH调至中性偏碱,D错误。
故选D。
5.有些酵母可以利用工业废甲醇作为碳源进行培养,这样既可减少污染又可降低生产成本。研究人员拟从土壤样品中分离该类酵母,并进行大量培养。下图所示为操作流程:
有关叙述正确的是( )
A.在称取土壤、稀释土壤溶液的过程中,每一步都要在火焰旁操作
B.将用于微生物培养的器皿、接种用具和培养基等进行消毒即可
C.步骤③中,将温度约80℃的培养基倒入培养皿混匀,冷凝后倒置培养
D.步骤④中,划线时应避免划破培养基表面,以免不能形成正常菌落
【答案】D
【详解】A、称取土壤、稀释土壤溶液的过程可以不用在火焰旁进行,A错误;
B、用于微生物培养的器皿、接种用具和培养基等进行灭菌处理,B错误;
C、倒平板时,当感觉到锥形瓶的温度下降到刚刚不烫手时,就可以进行倒平板,一般温度在50℃左右,C错误;
D 、平板划线时,应避免划破培养基表面,以免不能形成正常的单个菌落,D正确。
故选D。
6.MIC是指药敏试验中某种抗生素对测试菌的最低抑制浓度。某研究小组将含有相同浓度抗生素1—IV的四个大小相同的纸片分别贴在长满测试菌的琼脂平板上进行药敏试验,以了解病原微生物对四种抗生素的敏感程度,下图所示为实验结果。相关叙述正确的是( )
A.培养基中的琼脂可以为测试菌提供碳源
B.抗生素I的MIC小于抗生素II的MIC
C.抑菌圈中离纸片越近的菌落对抗生素IV的抗性越强
D.抑菌圈中出现菌落的原因可能是抗生素使病原菌产生耐药性基因突变
【答案】B
【详解】A、培养基中的琼脂是凝固剂,不能为测试菌提供碳源,A错误;
B、由题干信息可知,MIC是指药敏试验中某种抗生素对测试菌的最低抑制浓度,图2中相同浓度抗生素Ⅰ~Ⅳ的四个大小相同的纸片,抗生素Ⅰ的抑菌圈比抗生素II的大,这说明抗生素Ⅰ的MIC小于抗生素II的MIC,B正确;
C、在抑菌圈中出现的菌落均是对该种抗生素具有抗性的菌株,但无法通过题图信息来判断它们之间抗性的强弱,若要判断它们之间抗性的强弱还需进一步实验才能确定,C错误;
D、抗生素对病原菌具有选择作用,不能诱导病原菌产生耐药性基因突变,D错误。
故选B。
7.酵母菌的品质影响葡萄酒的产量和质量,研究人员为分离出产酒精能力强的酵母菌菌株,进行了如图所示实验,甲、乙、丙、丁锥形瓶内分别加入100mL完全培养基,下列说法正确的是( )
A.在传统葡萄酒发酵过程中,为避免污染发酵装置需严格灭菌
B.用稀释涂布平板法计算出葡萄酒过滤液的活菌数为6.8×106个/L,此数值可能低于实际的活菌数
C.可用干热灭菌法对培养皿、培养基进行灭菌,菌种接种过程中的试管口、瓶口等需再灼烧灭菌
D.由图II可知,丙瓶出现的原因可能是培养瓶灭菌不彻底,丁组酵母菌产酒精能力比乙强
【答案】D
【详解】A、在传统葡萄酒发酵过程中,利用的是葡萄皮表面的天然酵母菌,不需要严格灭菌,A错误;
B、若对菌液计数,需选取菌落数处于30~300的培养皿计数。平均菌落数除以涂布体积乘上稀释倍数求的是每毫升发酵液的微生物数量,还应该再乘1000算每升发酵液的微生物数,故先求平均菌落数为(62+68+74)÷3=68,除以涂布体积0.1mL后等于680个每毫升,稀释倍数为1×104,再乘1000,最后为6.8×109个/L,计数过程中两个或两个以上细胞连在一起,平板上生长出一个菌落,所以数目偏小,B错误;
C、培养基灭菌采用高压蒸汽灭菌,玻璃器皿、接种用具可采用干热灭菌,接种时的玻璃瓶口等都需在酒精灯火焰处进行灼烧灭菌,C错误;
D、乙、丙、丁挑取不同的菌落培养,丙瓶与乙、丁瓶相同条件培养,但培养液没有酒精产生,且瓶内活菌数量比较多,该活菌无氧呼吸不产生酒精,故丙瓶出现的原因可能是灭菌不彻底;丁组的活菌数比乙组少,但是产生的酒精和乙组差不多,所以丁组产生酒精能力比乙强,D正确。
故选D。
8.下图为烟草植物组织培养过程的流程图。下列有关叙述正确的是( )
A.对过程①获取的根组织块应该做彻底的灭菌处理
B.过程②表示脱分化,细胞的形态和结构并未发生变化
C.植物组织培养的培养基中不需要加入有机营养物质
D.组织培养可用于培育转基因植物或生产某些中药
【答案】D
【详解】A、①表示获得外植体的过程,过程中应做消毒处理,A错误;
B、过程②为脱分化的过程,形成的愈伤组织细胞为无定形状态,所以经过过程②,细胞的形态和结构发生了变化,B错误;
C 、离体的外植体不能进行光合作用,所以植物组织培养的培养基中需要加入有机营养物质, C 错误;
D 、由图可知,植物组织培养可获得细胞的代谢产品(培养到愈伤组织时期即可)和植株,所以组织培养可用于培育转基因植物或生产某些中药, D 正确。
故选D。
9.我国小麦育种专家李振声将长穗偃麦草的抗病、高产等基因转移到普通小麦中,培育成了小麦二体异附加系(流程如下图所示)。普通小麦6n=42,记为42W;长穗麦草2n=14,记为14E。下列叙述错误的是( )
A.甲为异源八倍体
B.丙染色体组成是42W+14E
C.丁自交后代中植株戊约占1/4
D.育种中发生了基因重组和染色体变异
【答案】B
【详解】A、普通小麦与长穗偃麦草杂交,F1为异源四倍体,则甲为异源八倍体,A正确;
B、乙中来自燕麦草的染色体组是一个,因此长穗偃麦草的染色体不能联会,产生的配子的染色体组成是21W+0~7E,则丙的染色体组成是42W+0~7E,B错误;
C、丁体细胞中含有一条长穗偃麦草染色体,自交后代中长穗偃麦草染色体的情况是2条:1条:0条=1:2:1,因此含有两条长穗偃麦草染色体的植株戊占1/4,C正确;
D、图中杂交过程均发生了基因重组;图中①过程可用低温诱导的方法导致染色体数目加倍,发生了染色体变异,D正确。
故选B。
10.下图表示抗人体胃癌单克隆抗体的制备过程,下列有关叙述错误的是( )
A.将单个B淋巴细胞大量增殖即可产生大量单一抗体
B.丁细胞既能无限增殖又能产生专一抗体
C.要获得产生所需抗体的淋巴细胞,必须给小鼠先注射特定的抗原
D.图中的乙包括未融合的亲本细胞,具有同种核的融合细胞和杂种细胞
【答案】A
【详解】A、单个B淋巴细胞不能增殖,所以不能产生大量的单一抗体,A错误;
B、丁细胞是B细胞和骨髓瘤细胞融合形成的杂交瘤细胞,能够无限增殖又能产生专一抗体,B正确;
C、给小鼠先注射特定的抗原后,刺激小鼠产生免疫反应,从而获得产生所需抗体的淋巴细胞,C正确;
D、B细胞和骨髓瘤细胞融合后,形成的细胞包括B细胞和B细胞的融合、骨髓瘤细胞和骨髓瘤细胞的融合,B细胞和骨髓瘤细胞的融合,故图中的乙包括未融合的亲本细胞,具有同种核的融合细胞和杂种细胞,D正确。
故选A。
11.中国科学院团队对雌性猕猴进行克隆,成功获得“中中”和“华华”两姐妹,突破了现有技术无法体细胞克隆非人灵长类动物的世界难题,为建立人类疾病的动物模型、研究疾病机理研发诊治药物带来光明前景。下图为“中中”和“华华”培育的流程,相关叙述不正确的是( )
A.这说明已分化的动物体细胞的细胞核是具有全能性的
B.该过程属于无性生殖,图中的卵子实际上是次级卵母细胞
C.图中的③过程是指动物胚胎的体外培养过程
D.中中、华华的性别由纤维细胞的遗传物质决定
【答案】C
【详解】A、该过程没有经过精卵的结合,属于无性繁殖过程,重组细胞能发育成完整个体说明动物体细胞的细胞核具有全能性,A正确;
B、该过程没有经过精卵的结合,属于无性繁殖过程,体外培养到减数第二次分裂中期的卵子才能参与受精,故图中的卵子实际上是次级卵母细胞,B正确;
C、图中的③过程是指动物胚胎的移植到受体母猴的子宫内的过程,即胚胎移植过程,C错误;
D、中中、华华是由重组细胞发育而来,其细胞核内的遗传物质来自纤维细胞,因此性别由纤维细胞的遗传物质决定,D正确。
故选C。
12.如图表示高等动物的个体发育过程,下列说法正确的是( )
A.胚胎发育至原肠胚时期即开始了细胞分化,随后发育形成三个胚层
B.受精卵卵裂形成囊胚的过程中,每个细胞的体积不断增大
C.图中①过程表示胚胎发育,②过程表示胚后发育
D.囊胚中的内细胞团将来会发育成胎儿的各种组织和器官
【答案】D
【详解】A、细胞分化开始于囊胚期,A错误;
B、受精卵卵裂形成囊胚的过程中,细胞体积减小,数目增多,胚胎体积基本不变,B错误;
C、过幼虫或幼体至成虫、或成体达到性成熟时的发育过程,称为胚后发育,图中①是早起胚胎发育,幼体到成体是胚后发育,C错误;
D、囊胚中的内细胞团将来会发育成胎儿的各种组织和器官,滋养层细胞发育成胎膜和胎盘,D正确。
13.下列有关哺乳动物精子和卵细胞的发生及受精作用的叙述,不正确的是( )
A.卵原细胞和精原细胞的增殖过程都是通过有丝分裂
B.卵子的发生过程不具有变形过程
C.受精的标志是在卵细胞膜和透明带之间观察到两个极体
D.采集到的精子需要获能而卵细胞可以直接受精
【答案】D
【详解】A、卵原细和精原细胞通过有丝分裂进行细胞增殖,A正确;
B、精子的发生存在变形的过程,卵子的发生不存在变形的过程,B正确;
C、在卵细胞膜和透明带之间观察到两个极体说明完成了减数第二次分裂,也即是受精完成,C正确;
D、采集到的精子需要活能,卵细胞需要培养到减数第二次分裂中期才能受精,D错误。
故选D。
14.如图为经过体外受精和胚胎分割移植培育优质奶牛的过程。下列叙述中正确的是( )
A.采用胚胎分割技术产生同卵多胚的数量是有限的
B.进行胚胎分割时,应选择发育到原肠胚时期的胚胎进行操作
C.通过胚胎分割产生的两个或多个个体具有不同的遗传物质
D.胚胎分割是一种有性生殖
【答案】A
【详解】A、采用胚胎分割技术产生同卵多胚的数量是有限的,胚胎分割的分数越多,操作的难度越大,移植的成功率也越低,A正确;
B、胚胎分割时应选择发育良好、胚胎正常的桑葚胚(桑椹胚)或囊胚时期的胚胎,B错误;
C、通过胚胎分割产生的两个或多个个体具有相同遗传性状,原因是其具有相同的遗传物质,C错误;
D、胚胎分割是指采用机械方法将早期胚胎切割成2等分、4等分或8等分等,经移植获得同卵双胚或多胚的技术,属于无性生殖,D错误。
故选A。
15.下图表示pBR322质粒和人生长激素基因所在片段的结构信息,将二者构建的重组质粒导入受体菌并进行筛选。下列叙述正确的是( )
注:AmpR:氨苄青霉素抗性基因,TetR:四环素抗性基因
A.应选择的限制酶E组合和酶F
B.所选用的受体菌不能含有AmpR和TetR基因
C.用含氨苄青霉素的培养基只能筛选出含重组质粒的受体菌
D.同时用三种限制酶处理图中质粒,电泳后可得到3个条带
【答案】B
【详解】A、酶E会破坏两种标记基因,为避免切割后DNA片段的自身环化,又保留质粒上的标记基因,切割时应选择的限制酶组合是酶F和酶G,A错误;
B、所选用的受体菌不能含有AmpR和TetR基因,以便于对含有目的基因的受体菌的选择,B正确;
C、用含氨苄青霉素的培养基筛选出的有导入重组质粒的受体菌和导入原质粒的受体菌,C错误;
D、据图可知同时用三种限制酶处理图中质粒,因酶E有两个作用位点,故将质粒切割成了4个DNA片段,电泳后可得到4个条带,D错误。
故选B。
16.下列关于DNA粗提取与鉴定的叙述,正确的是( )
A.可以用菜花、洋葱、猪血、猪肝等实验材料粗提取DNA
B.在研磨液中加入等体积预冷的酒精以溶解DNA获取滤液
C.粗提得到的DNA白色丝状物可用玻棒沿一个方向搅拌卷起
D.使用二苯胺试剂能有效测定不同提取液中DNA的纯度差别
【答案】C
【详解】A、理论上只要含有DNA的生物组织均可作为该实验的材料,因此菜花、洋葱、猪肝等均可作为提取DNA的材料,但猪血不能作为实验材料,因为其中成熟的红细胞没有细胞核和 细胞器,因而不含DNA,A错误;
B、在研磨液中加入等体积2ml/L的NaCl溶液可以溶解DNA获取滤液,DNA不溶于酒精,B错误;
C、粗提得到的DNA白色丝状物可用玻棒沿一个方向搅拌卷起,进而可获得较多的DNA,C正确;
D、使用二苯胺试剂鉴定DNA的存在,不能用于测定不同提取液中DNA的纯度差别,D错误
故选C。
17.多聚酶链式反应(PCR)是一种体外迅速扩增DNA片段的技术。下列有关PCR过程的叙述错误的是( )
A.PCR技术建立在对扩增的目的基因序列部分已知的基础上
B.作为引物的脱氧核苷酸序列必须不断的加进每一次的扩增当中
C.变性过程中引物与DNA模板链的结合是依靠碱基互补配对原则完成
D.PCR与细胞内的DNA复制相比所需酶的最适温度较高
【答案】C
【详解】A、需要设计的引物与DNA结合,故利用PCR技术扩增DNA的前提是已知目的基因部分序列,A正确;
B、模板链只要加入一次,引物片段必须不断加入,DNA聚合酶、DNA连接酶也可以反复使用,B正确;
C、复性过程中引物与DNA模板链的结合是依靠碱基互补配对原则完成,变性过程DNA在高温作用下会解旋,C错误;
D、PCR过程中需要的酶为热稳定DNA聚合酶,与细胞内的DNA复制相比所需酶的最适温度较高,D正确。
故选C。
18.2015年10月,我国科学家屠呦呦因发现青蒿素可以有效降低疟疾患者的死亡率而获得了诺贝尔生理学奖。某课题组为得到青蒿素产量高的新品系,通过一定的技术,使青蒿素合成过程的某一关键酶基因fps在野生青蒿中得到了过量表达,其过程如图所示。下列叙述正确的是( )
A.构建重组质粒过程中,目的基因需插入Ti质粒的T-DNA上
B.基因表达载体包括目的基因、启动子、终止密码子和标记基因等
C.用荧光标记的fps基因作为探针可以检测目的基因是否成功表达
D.上图中①为逆转录酶,②为限制酶,PCR过程中需要用到解旋酶、DNA聚合酶等
【答案】A
【详解】A、Ti质粒的T-DNA可以转移到受体细胞的染色体上,因此目的基因需插入Ti质粒的T-DNA上,A正确;
B、基因表达载体包括的是终止子,不是终止密码,B错误;
C、检测目的基因是否成功表达一般选择抗原-抗体杂交法,而用fps基因作为探针检测的是目的基因是否插入,C错误;
D、PCR过程中需要用到限制酶、DNA连接酶等,D错误。
故选A。
19.下列关于利用乳腺生物反应器生产药用蛋白的叙述,正确的是( )
A.可以使用钙离子处理法将基因表达载体导入受体体细胞
B.相关目的基因需与能在乳腺细胞蛋白基因启动子等调控元件重组在一起
C.需要借助于核移植技术、早期胚胎培养和胚胎移植技术培育出转基因动物
D.药物的生产不会受到转基因动物性别和年龄的限制
【答案】B
【详解】A、乳腺生物反应器的受体是动物细胞,将目的基因倒入动物细胞的方法是显微注射法,A错误;
B、相关目的基因需与能在乳腺细胞蛋白基因启动子等调控元件重组在一起,才能使药用蛋白基因在奶牛乳腺细胞中特异性表达,B正确;
C、乳腺生物反应器的培育过程中不涉及核移植技术,C错误;
D、由于乳腺生物反应器需要利用动物产生的乳汁进行药物生产,故药物的生产受到转基因动物性别和年龄的限制,要求选择合适的雌性个体,D错误。
故选B。
20.人葡萄糖脑苷脂酶(hGC)缺乏症是一种常染色体隐性遗传病,患者因缺乏hGC基因而不能合成hGC,导致脾脏肿大、梗死和破裂,所以通常活不过10岁。传统的治疗方法是从人的胎盘中提取hGC后注入人体,治疗价格十分昂贵。科学家现已将hGC基因通过农杆菌转化法成功转入烟草中,并高效表达,其过程如下图所示。下列说法正确的是( )
A.转化是指将hGC基因导入烟草细胞,并且在受体细胞内维持稳定和表达的过程
B.过程③一般采用显微注射将农杆菌导入烟草细胞
C.从含重组Ti质粒的农杆菌中获取hGC基因的表达产物可直接用于疾病治疗
D.从愈伤组织中提取蛋白质作为抗原进行抗原-抗体杂交检测hGC基因是否转录
【答案】A
【详解】A、转化是指目的基因进入受体细胞内,并且在受体细胞内维持稳定和表达的过程,故这里的转化是指将hGC基因导入烟草细胞,并且在烟草细胞内维持稳定和表达的过程的过程,A正确;
B、过程③一般采用含重组质粒的农杆菌感染烟草细胞,即农杆菌转化法实现将目的基因导入烟草细胞的过程,B错误;
C、应农杆菌属于原核生物,不含内质网和高尔基体,所表达的蛋白质还不具有相应的空间结构,没有活性,因此,从含重组Ti质粒的农杆菌中获取hGC基因的表达产物需加工后才可用于疾病治疗,C错误;
D、可从愈伤组织中提取蛋白质作为抗原进行抗原-抗体杂交检测hGC基因是否成功表达并翻译出蛋白质,D错误。
故选A。
21.如图表示蛋白质工程的操作过程,下列说法不正确的是( )
A.蛋白质工程是在基因工程的基础上,延伸出来的第二代基因工程
B.可以通过人工化学合成的方法直接对蛋白质的氨基酸进行改造
C.a、b过程分别是转录、翻译
D.蛋白质工程中可能构建出一种全新的基因
【答案】B
【详解】A、蛋白质工程中对蛋白质分子结构的了解是非常关键的工作,则需要预测具有一定氨基酸序列的蛋白质的空间结构和生物功能,A正确;
B、蛋白质工程通过改造基因来完成对蛋白质的改造,B错误;
C、a是以DNA为模板合成mRNA的过程,表示转录,b过程是以mRNA为模板合成多肽链的过程,表示翻译,C正确;
D、蛋白质工程是指以蛋白质的结构规律及其与生物功能的关系作为基础,通过基因修饰或基因合成,对现有蛋白质进行基因改造,可能构建出一种全新的基因,D正确。
故选B。
22.“基因污染”是指基因工程作物中的转基因能通过花粉(风媒或虫媒)所进行的有性生殖过程扩散到其他同类作物上。下列说法不正确的是( )
A.从遗传上看,基因污染主要是基因重组引起的
B.杂草、害虫从它的近亲获得抗性基因,可能破坏生态系统的稳定性
C.基因污染是一种不能增殖的污染,因此不需要特别关注
D.转基因作物可通过花粉扩散到作物的近亲生物中,从而污染生物基因库
【答案】C
【详解】A、基因污染是转基因技术引起的,转基因技术的原理是基因重组, A 正确;
B、杂草、害虫从它的近亲获得抗性基因,具有新的性状,可能破坏生态系统的稳定性, B正确;
C、基因污染指基因工程中目的基因转移到生物体内可能对生物多样性、生态环境和人体健康造成潜在风险和威胁,而且会随着生物的繁殖过程不断增殖,需要特别关注,C错误;
D、基因污染是可以随着自然界中的生物扩散的,如转基因作物可通过花粉散落到它的近亲作物上,从而污染生物基因库, D 正确。
故选C。
23.下列有关克隆人和设计试管婴儿的叙述,正确的是( )
A.克隆人和试管婴儿均是有性生殖的产物
B.治疗性克隆可为一些患者提供器官,用于器官移植
C.设计试管婴儿可有目的地生出所需的孩子,应大力推广
D.生殖性克隆和治疗性克隆的结果本质是相同的,都会面临伦理问题
【答案】B
【详解】A、克隆人属于无性生殖,试管婴儿属于有性生殖,A错误;
B、治疗性克隆指利用克隆技术产生特定细胞和组织(皮肤、神经或肌肉等)用于治疗性移植,B正确;
C、设计试管婴儿可能造成性别比例失调,应根据目的进行规范,而不是大力推广,C错误;
D、生殖性克隆的目的是克隆出个体,治疗性克隆是克隆出组织、器官,二者本质不同,但均会面临伦理问题,D错误。
故选B。
24.生物技术就像“一把双刃剑”:它既可以造福人类,也可能在使用不当时给人类带来潜在的危害。下列关于生物技术的叙述,错误的是( )
A.a-淀粉酶基因与目的基因同时转入植物中能防止转基因花粉的传播
B.转基因产品具有优良的品质,实验室培育的转基因产品可直接上市推广
C.生物武器包括致病菌类、病毒类和生化毒剂类
D.消除生物武器威胁、防止生物武器扩散是生物安全防控的重要方面
【答案】B
【详解】A、由于a-淀粉酶基因会导致花粉败育,故将a-淀粉酶基因和目的基因同时导入转基因植物,可以防止转基因花粉的传播,A正确;
B、实验室培育的转基因产品需要经过检测和实验,确认安全才能上市推广,B错误;
C、生物武器包括致病菌类、病毒类、生化毒剂类等,我国坚持不参与、不生产、不储备生物武器,C正确;
D、生物武器危害巨大,消除生物武器威胁、防止生物武器扩散是生物安全防控的重要方面,D正确。
故选B。
25.生物技术安全性和伦理问题是社会关注的热点,下列叙述错误的是( )
A.生物武器包括致病菌类、毒品类、病毒类和生化毒剂类等
B.应严格选择转基因植物的目的基因,避免产生对人类有害的物质
C.我国政府禁止生殖性克隆人的实验,同样重视治疗性克隆所涉及的伦理问题
D.反对设计试管婴儿的原因之一是可能会有人滥用此技术选择婴儿的性别
【答案】A
【详解】A、生物武器是指有意识的利用微生物、毒素、昆虫侵袭敌人的军队、人口、农作物或者牲畜等目标,以达到战争目的一类武器,毒品不属于生物武器的类型,A错误;
B、严格选择转基因植物的目的基因,可避免产生对人类有害的物质,减少人们对转基因食物安全的担忧,B正确;
C、我国政府禁止生殖性克隆人,也同样重视治疗性克隆所涉及的伦理问题,C正确;
D、试管婴儿可以设计婴儿的性别,反对设计试管婴儿的原因之一是有人滥用此技术选择性设计婴儿,D正确。
故选A。
二、非选择题(本题共5小题,共50分)
26.农杆菌是一种需氧型细菌,能够进行生物固氮,其广泛分布于富含有机质的土壤中。农杆菌能够侵染双子叶植物和裸子植物,而对大多数单子叶植物没有侵染能力,常用作基因工程的受体细胞。图1表示从土壤中分离农杆菌的过程。回答下列问题:
(1)从土壤中获取农杆菌时应取表层土壤,原因是_____,筛选农杆菌时需要用_____(填“不含氮源”或“富含氮源”)的培养基。
(2)由于土壤中农杆菌数量较多,需要对土壤样品进行充分稀释,接种农杆菌时应当采用_____法进行接种。
(3)北极比目鱼中有抗冻基因,其编码的抗冻蛋白具有11个氨基酸的重复序列,该序列重复次数越多,抗冻能力越强。图2表示将抗冻基因导入番茄细胞中以获取转基因抗冻番茄植株的过程。
①农杆菌的Ti质粒上具有一段T-DNA,该DNA的特点是_____。通过基因工程技术获取抗冻番茄植株,该技术的核心步骤是_____。
②将导入了表达载体的农杆菌与取自番茄的细胞共同培养,通过农杆菌的_____,就可使目的基因进入番茄的叶肉细胞,再通过_____技术将细胞培养成完整的植株,与常规的种子繁殖方法相比,利用该技术培育抗冻番茄植株的特点是_____(答出1点)。
【答案】(1) 农杆菌为需氧型细菌,生活在土壤表层(或土壤表层富含有机质,农杆菌数量多) 不含氮源
(2)稀释涂布平板
(3) 可转移至受体细胞并整合到受体细胞的染色体DNA上 构建抗冻基因的表达载体 转化作用 植物组织培养 可以高效、快速地实现种苗的大量繁殖,可以保持抗冻番茄的遗传特性
【详解】(1)土壤表层富含有机质,氧气含量较多,而农杆菌为需氧细菌,所以生活在土壤表层的数量多。农杆菌是一种固氮细菌,能够进行生物固氮,将空气中的氮气转化为氨,因此能在不含氮源的选择培养基上生长,土壤中的其他细菌不能进行生物固氮,必须在含氮源的培养基上生长,所以用不含氮源的选择培养基就可以将农杆菌筛选出来。
(2)接种微生物有稀释涂布平板法和平板划线法,当土壤中农杆菌数量较多,需要对土壤样品进行充分稀释时,常用稀释涂布平板法,将待分离的菌液经过大量稀释后,均匀涂布在培养皿表面,经培养后可形成单菌落。
(3)①Ti质粒上具有T-DNA,该DNA能够转移至受体细胞,并整合到受体细胞的染色体DNA上。通过基因工程技术获取抗冻番茄植株,该技术的核心步骤是构建抗冻基因的表达载体。
②将导入了表达载体的农杆菌与取自番茄的细胞共同培养,通过农杆菌的转化作用,就可使目的基因进入番茄的叶肉细胞,再通过植物组织培养技术将细胞培养成完整的植株,与常规的种子繁殖方法相比,利用该技术培育抗冻番茄植株的特点是可以高效、快速地实现种苗的大量繁殖,可以保持抗冻番茄的遗传特性。
27.甲、乙是染色体数目相同的两种二倍体药用植物,甲含有效成分A,乙含有效成分B.某研究小组拟利用植物体细胞杂交技术培育同时含有A和B的新型药用植物。回答下列问题:
(1)植物体细胞杂交的第①步是去掉___________,分离出有活力的原生质体。目前此步聚最常用的方法是酶解法,也就是在温和的条件下用____________等分解植物的细胞壁。
(2)②过程的发生,必须进行人工诱导。人工诱导原生质体融合的物理方法是:利用__________等(至少写出两种)促使原质体融合;化学方法是:用_____等试剂作为诱导剂诱导融合。动物细胞融合与植物原生质体融合的基本原理相同,诱导融合的方法类似,动物细胞的融合还常用到_______作为诱导剂。
(3)③表示融合后的原生质体再产生样的细胞壁,新细胞壁的产生与细胞内________(细胞器)有密切关系。形成的融合细胞进一步经过④_______培养形成愈伤组织,然后经过⑤_______形成完整的杂种植株。从杂种细胞培养成杂种植株,这种培养技术称为_____________。
(4)上述杂种植株属于多倍体,多倍体是指____________。假设甲和乙有性杂交的后代是不育的,而上述杂种植株是可育的,造成这种差异的原因是_____________。
【答案】(1) 细胞壁 纤维素酶和果胶酶/果胶酶和纤维素酶
(2) 离心、振动、电激 聚乙二醇 灭活的病毒
(3) 高尔基体 脱分化 再分化 植物组织培养
(4) 由受精卵发育而来并且体细胞中含有三个或三个以上染色体组的个体 前者在减数分裂过程中同源染色体联会异常,不能产生配子,后者在减数分裂过程中同源染色体能完成正常的联会,产生正常的配子
【详解】(1)据图分析,①过程是去掉植物细胞壁;目前此步聚最常用的方法是酶解法,植物细胞壁的主要成分是纤维素和果胶,故可在温和的条件下用纤维素酶和果胶酶等分解植物的细胞壁。
(2)②过程是原生质体融合,人工诱导原生质体融合的方法有物理法(离心、振动、电激等)和化学法(聚乙二醇),诱导动物细胞融合还可以用生物法(灭活的病毒)。
(3)③表示融合后的原生质体再产生样的细胞壁,新细胞壁的产生与细胞内高尔基体(高尔基体能合成果胶等物质)有密切关系;形成的融合细胞进一步经过特定的培养基,脱分化(④)培养形成愈伤组织,然后经适宜配比的生长素与细胞分裂素调节,再分化(⑤)形成完整的杂种植株;从杂种细胞培养成杂种植株,这种培养技术称为植物组织培养,其原理是植物细胞具有全能性。
(4)多倍体是指由受精卵发育而来的个体,并体细胞中含有三个或三个以上染色体组的个体;甲、乙均为二倍体,二者不能通过有性杂交产生可育后代,原因是甲、乙有性杂交所产生的后代没有同源染色体,在减数分裂过程中同源染色体联会异常,也就是存在着生殖隔离.但两者通过植物体细胞杂交技术产生的后代却是可育的,因为在减数分裂过程中同源染色体能完成正常的联会,产生正常的配子。
28.如图为制备单克隆抗体和多克隆抗体的示意图。据图回答下列问题:
(1)图中向小鼠注射抗原后,所获得的免疫抗血清实际上是含有___(填写抗体的名称)的混合物,这种方法制备的抗体不仅产量低,而且纯度低。与其相比,单克隆抗体突出的优点在于它的___,并能大量制备。
(2)图中选用B细胞和骨髓瘤细胞融合成杂交细胞,如果仅考虑细胞的两两融合,其融合细胞有___种类型。
(3)图中两次筛选的目的不同,其中筛选①的目的是筛选出__,筛选②的目的是筛选出___,筛选出的细胞具有的特点是___,筛选后对其进行克隆化培养和抗体检测,最后从 __或___中获取单克隆抗体。
(4)由图中可看出,单克隆抗体的制备过程中,运用了动物细胞工程中的______和___两大技术。
【答案】(1) Ab1、Ab2、Ah3、Ah4 特异性强、灵敏度高
(2)3/三
(3) 杂交癌细胞 能产生所需抗体的杂交癌细胞 既能无限增殖,又能产生特异性抗体 培养液 小鼠腹水
(4) 动物细胞培养 动物细胞融合
【详解】(1)据图可知,向小鼠注射包含多种抗原决定簇的抗原后,所获得的免疫抗血清实际上是含有Ab1、Ab2、Ab3、Ab4的混合物;与多克隆抗体相比,单克隆抗体突出的优点是特异性强、灵敏度高,并能大量制备。
(2)如果仅考虑细胞的两两融合,其融合细胞有B细胞自身融合、骨髓瘤细胞自身融合、杂交瘤细胞3种类型。
(3)图中两次筛选的目的不同,其中筛选①的目的是筛选出杂交瘤细胞,该筛选过程是在选择培养基上进行的,在该类培养基上未融合的细胞和同种融合的细胞都不能存活,只有杂交瘤细胞能存活;筛选②的目的是筛选出能产生所需抗体的杂交瘤细胞,利用的原理是抗原-抗体特异性结合;经两次筛选过程得到的细胞具有的特点是既能无限增殖,又能产生特异性抗体;筛选后对其进行克隆化培养和抗体检测,最后从培养液或小鼠腹水中获取单克隆抗体。
(4)由图中可看出,单克隆抗体的制备过程中,运用了动物细胞工程中的动物细胞融合和动物细胞培养两大技术。
29.研究人员将抗盐基因转入普通烟草培育出抗盐烟草,该过程所用的质粒与含抗盐基因的DNA上相关限制酶的酶切位点分别如图1,图2所示。限制性核酸内切酶BamHI,BeI,Sau3Al,HindⅢ,它们识别的碱基序列和酶切位点分别为G↓GATCC、T↓GATCA、↓CATC,A↓AGCTT。图3表示该过程中利用含目的基因的农杆菌进行转化作用的示意图。
(1)图1质粒中没有标注出来的基本结构是_______。
(2)用图中质粒和目的基因构建基因表达载体时,可以用限制酶BamHⅠ切割质粒,用限制酶Sau3AⅠ切割含目的基因的DNA片段,可以这样做的原因是_______。限制酶切断的是DNA分子中特定部位的两个脱氧核苷酸之间的_______,该过程还需要_______酶参与。
(3)将上述切开的质粒与目的基因混合,加入DNA连接酶连接后,导入受体细胞(不考虑基因突变),受体细胞的类型包含_______。
A.抗X,抗YB.抗X、不抗Y
C.不抗X、抗YD.不抗X、不抗Y
(4)图3过程_______(填序号)中发生了基因重组,过程②,③所用的培养基中,通常要调控好_______和_______两类激素的比例。
(5)鉴定抗盐转基因烟草是否抗盐的方法是_______。
【答案】(1)复制原点
(2) 目的基因应位于启动子和终止子之间;且为了防止目的基因和运载体的任意连接,不采用同种限制酶,破坏Y抗生素基因更加有利于目的基因的检测与鉴定,不用图中的HindⅢ,因此应选用限制酶BamHI切割质粒,选用Sau3AⅠ切割含目的基因的DNA片段 磷酸二酯键 DNA连接
(3)ABD
(4) ① 生长素 细胞分裂素
(5)用一定浓度盐水浇灌转基因幼苗或将其移栽到盐碱地中观察其生长状态
【详解】(1)基因表达载体的构建是基因工程的核心步骤,包括目的基因、启动子、终止子、复制原点和标记基因等,根据图1所示,质粒缺缺少中含有目的基因、标记基因、启动子、终止子,少复制原点。
(2)目的基因应位于启动子和终止子之间,根据图中箭头可知,目的基因应该在右侧的限制酶切割位点插入,为了防止目的基因和运载体的任意连接,不采用同种限制酶,破坏Y抗生素基因更加有利于目的基因的检测与鉴定,不用图中的HindⅢ,BamHI、BclⅠ的识别序列包含Sau3AI的识别序列,因此应选用限制酶BamHI切割质粒,选用Sau3AⅠ(或BamHⅠ、Sau3AⅠ)切割含目的基因的DNA片段。限制酶切割的是DNA分子中特定部位的两个脱氧核苷酸之间的磷酸二酯键,然后再用DNA连接酶将质粒和目的基因连接,构建形成基因表达载体。
(3)将上述切开的质粒与目的基因混合,加入DNA连接酶连接后,导入受体细胞的可能有重组质粒或质粒,重组质粒含有X抗生素抗性基因,所以受体细胞可能抗X而对Y敏感,B正确;也可能抗X和抗Y,A正确;如果不含有质粒,受体细胞两种抗性都没有,D正确,
故选ABD。
(4)在人为条件下,基因工程的原理也属于基因重组,故基因重组发生在图3中①过程 ;图3过程②、③表示的是植物组织培养过程,该过程中需要调控好生长素和细胞分裂素的比例,两者用量的比例影响植物细胞的发育方向。
(5)从个体水平鉴定抗盐转基因烟草是否培育成功的方法是用一定浓度盐水浇灌转基因幼苗或将其移栽到盐碱地中观察其生长状态。
30.2021年4月15日,《中华人民共和国生物安全法》开始施行,这是生物安全领域的一部基础性、综合性、系统性、统领性法律,标志着我国生物安全进入依法治理的新阶段。请回答下列问题:
(1)转基因产品安全性:抗病转基因植物采用的基因,通常用___________________________(答2种即可),分子水平检测抗虫棉基因是否表达的方法__________________,将目的基因导入单子叶植物常用的方法是_______________。这些研发出来的产品需要经过系列的安全性评价,符合响应标准后才能上市。
(2)生物技术的伦理问题:试管婴儿可以解决不孕不育的问题,设计试管婴儿可以治疗某些孩子的疾病,如白血病。在试管婴儿的培育中,将早期胚胎注入母体子宫的技术叫______________,这个母体被称为________(填“供体”或“受体”),移植后的胚胎能在受体子宫中存活的生理基础是_______________________________________________________________________。
(3)禁止生物武器:生物武器是以生物战剂杀伤有生力量和破坏植物生长的各种武器、器材的总称。我国政府对生物武器的观点是:在任何情况下____________________________________生物武器,并反对生物武器及其技术和设备的扩散。
【答案】 病毒外壳蛋白基因、病毒复制酶基因、几丁质酶基因和抗毒素合成基因(答任意2个即可) 抗原-抗体杂交技术 基因枪法 胚胎移植 受体 受体子宫对外来胚胎不发生免疫排斥反应 不发展、不生产、不储存
【详解】(1)抗病转基因植物采用的基因,通常用病毒外壳蛋白基因、病毒复制酶基因、几丁质酶基因和抗毒素合成基因等,分子水平检测抗虫棉基因是否表达的方法是抗原-抗体杂交技术;将目的基因导入单子叶植物是常用的方法是基因枪法;
(2)试管婴儿技术是指通过人工操作使卵子和精子在体外条件下成熟和受精,并通过培养发育为早期胚胎后,再经移植后产生后代的技术.设计试管婴儿技术是通过体外受精获得许多胚胎,然后从中选择符合要求的胚胎,再经移植后产生后代的技术.因此“试管婴儿”与“设计试管婴儿”相比,其没有用到植入前遗传学诊断技术.移植后的胚胎能在受体子宫中存活的生理基础是受体对外移入子宫的外来的同种生物的胚胎基本上不发生免疫排斥反应,供体胚胎可与同种生物的子宫建立正常的生理和组织关系;
(3)生物武器具有传染性强、污染面广、难以防治的特点,所以应禁止使用生物武器,在任何情况下不发展、不生产、不储存生物武器。
组分
胰化蛋白胨
酵母提取物
NaCl
H2O
含量(g)
10
5
10
定容至1000mL
相关试卷
这是一份期末冲刺卷03-2023-2024学年高二生物下册期中期末专题高分突破,文件包含期末冲刺卷03-高二生物下学期期中期末考点大串讲原卷版docx、期末冲刺卷03-高二生物下学期期中期末考点大串讲解析版docx等2份试卷配套教学资源,其中试卷共39页, 欢迎下载使用。
这是一份期末冲刺卷01-2023-2024学年高二生物下册期中期末专题高分突破,文件包含期末冲刺卷01-高二生物下学期期中期末考点大串讲原卷版docx、期末冲刺卷01-高二生物下学期期中期末考点大串讲解析版docx等2份试卷配套教学资源,其中试卷共33页, 欢迎下载使用。
这是一份期中冲刺卷03-2023-2024学年高二生物下册期中期末专题高分突破,文件包含期中冲刺卷03-高二生物下学期期中期末考点大串讲原卷版docx、期中冲刺卷03-高二生物下学期期中期末考点大串讲解析版docx等2份试卷配套教学资源,其中试卷共33页, 欢迎下载使用。