





期中冲刺卷03-2023-2024学年高二生物下册期中期末专题高分突破
展开1.老面是指馒头发酵后剩下的含有酵母菌的生面团,可用于再次发酵。老面发酵与酵母发酵的基本原理相同,但由于老面中混有杂菌,在酵母菌将葡萄糖分解成酒精后,部分酒精可进一步被氧化成乙酸,导致面有酸味。为了中和酸味,人们常往发面中加入适量食用碱,碱与乙酸发生反应的同时能产生CO2下列说法正确的是( )
A.葡萄糖分解生成酒精的过程属于吸能反应
B.老面发酵时有酸味可能是因为醋酸菌在缺氧条件下将酒精转化成乙酸
C.酵母菌和醋酸菌的代谢类型相同
D.老面发酵时添加的食用碱可使面团更膨松
2.传统发酵技术是人们在日常生活过程中对微生物的应用。下列相关叙述错误的是( )
A.制作果醋时,醋酸杆菌能以乙醇作为碳源和能源
B.酸奶发酵时,溶液pH值逐渐降低,是乳酸菌无氧呼吸产生的乳酸造成的
C.制作腐乳利用了毛霉等微生物产生的蛋白酶
D.制作泡菜时加入的“老汤”中含有纯度较高的酵母菌可加速发酵进程
3.图1表示以苹果为原料进行果酒、果醋发酵的过程示意图;图2是探究果酒与果醋发酵的装置示意图。下列叙述正确的是( )
A.若图1中的甲和乙均表示原料,则果酒和果醋发酵均以葡萄糖为原料
B.图1中的①~③进行的场所分别是细胞质基质、线粒体内膜和细胞质基质
C.在果酒和果醋的发酵后期,图2中气体出口排出的气体不同
D.果酒和果醋制作过程中,均要通过图2中的培养基入口不断加入原料
4.豆腐乳属于桂林三宝之一,以黄豆为主要原料制成,豆腐乳的制作与发酵技术密切相关,下列叙述错误的是( )
A.多种微生物参与了腐乳的制作,如酵母菌、毛霉、曲霉等
B.微生物产生的脂肪酶能将豆腐中的脂肪分解为甘油和氨基酸
C.腌制腐乳的过程中不需要严格进行灭菌处理
D.腐乳味道鲜美、易于消化与微生物发酵产生的小分子物质有关
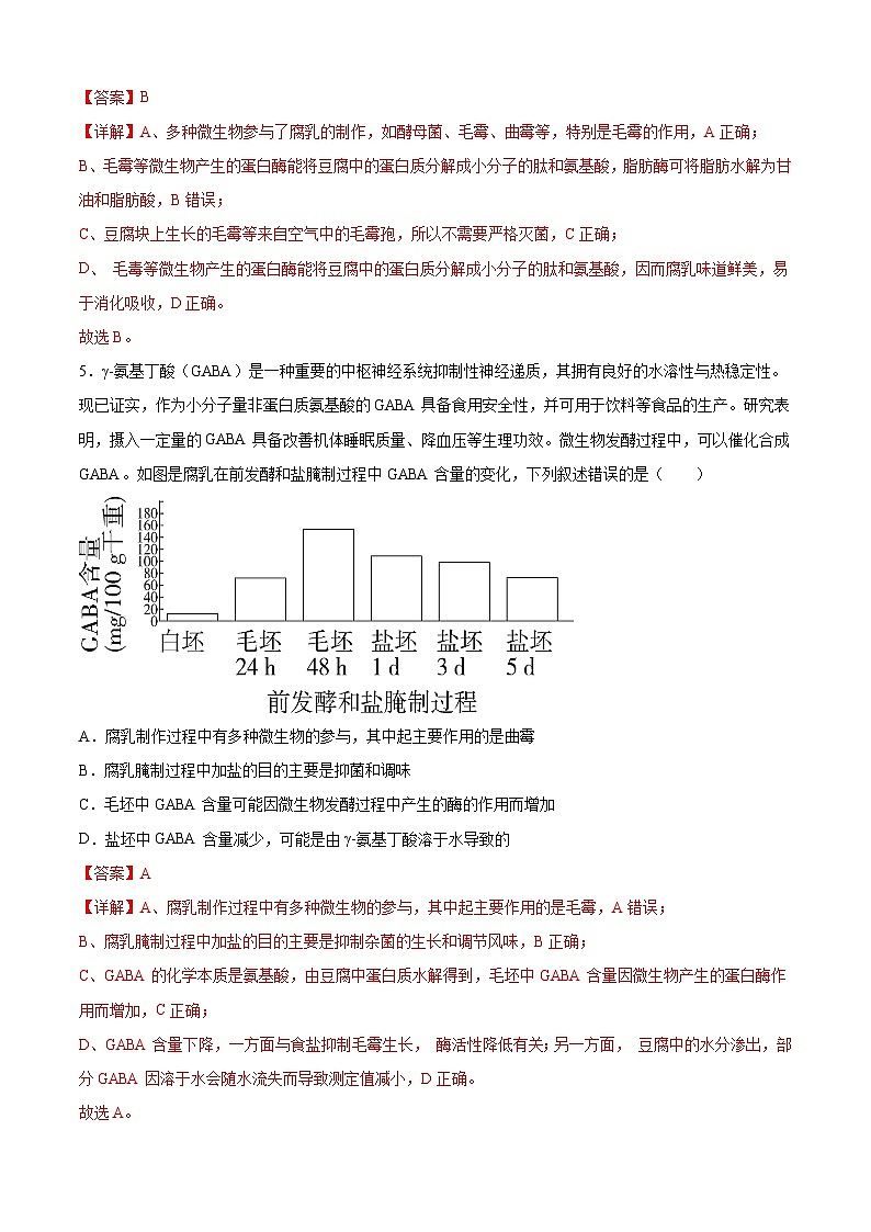
5.γ-氨基丁酸(GABA)是一种重要的中枢神经系统抑制性神经递质,其拥有良好的水溶性与热稳定性。现已证实,作为小分子量非蛋白质氨基酸的GABA具备食用安全性,并可用于饮料等食品的生产。研究表明,摄入一定量的GABA具备改善机体睡眠质量、降血压等生理功效。微生物发酵过程中,可以催化合成GABA。如图是腐乳在前发酵和盐腌制过程中GABA含量的变化,下列叙述错误的是( )
A.腐乳制作过程中有多种微生物的参与,其中起主要作用的是曲霉
B.腐乳腌制过程中加盐的目的主要是抑菌和调味
C.毛坯中GABA含量可能因微生物发酵过程中产生的酶的作用而增加
D.盐坯中GABA含量减少,可能是由γ-氨基丁酸溶于水导致的
6.腐乳是我国古代劳动人民创造出的一种经过微生物发酵的大豆食品。它“闻着臭,吃着香”且易于消化吸收,深受大众喜爱,其制作方法广为流传。腐乳需加盐腌制,其生产过程一般分为前酵期(培菌)和后酵期(装瓶后常温条件下放置,自然发酵3个月)。下列相关叙述错误的是( )
A.多种微生物参与了豆腐的发酵,其中起主要作用的是毛霉
B.民间制作腐乳时,发酵好的豆腐上布满了菌落,这些菌落属于同一物种
C.腐乳“闻着臭,吃着香”且易于消化吸收是由于豆腐中的蛋白质被分解成小分子的肽和氨基酸
D.生产过程中加盐可析出豆腐中的水分,使豆腐块变硬
7.发酵食品是中国传统食品中一个重要的类别,承载了中华民族悠久的历史和丰富的文化内涵。早在《齐民要术》中就有泡菜制作技术的相关记载:“作盐水,令极咸,于盐水中洗菜,即内雍中。”下列关于泡菜制作的叙述,错误的是( )
A.发酵初期,水槽内有气泡产生是因为微生物有氧呼吸产生了CO2
B.盐水注入泡菜坛前,煮沸所用盐水的目的是杀灭细菌和除去部分溶解氧
C.发酵过程中的无氧环境、发酵液的pH上升可抑制其他杂菌生长
D.若罐口密闭不严会导致需氧腐生菌生长繁殖,使泡菜腐烂变质
8.绍兴是黄酒之乡,“麦曲酶长,酵米复芳;白梅酒娘,伴淋寒香;压滤琼浆,煎煮陈藏”是对绍兴黄酒精致复杂酿造工艺的描述。在黄酒的主要发酵过程中,“开耙”(搅拌)是极为关键的一步。下列相关叙述错误的是( )
A.接种麦曲有利于淀粉水解为小分子糖,有利于“酒娘”菌种发酵
B.煎煮的目的是除去发酵产品中的酵母菌等微生物,利于储藏
C.发酵过程中“开耙”可适当提供O2,活化酵母
D.黄酒酿制过程中需定期检测亚硝酸盐含量是否超标
9.细菌内某种物质在酶的作用下转变为另一种物质的过程如图所示,其中V、W、X、Y、Z代表生长必需的不同物质,在A酶、C酶失效的情况下,要使细菌正常生长,必需向培养基中添加的物质是( )
A.V、WB.W、Z
C.V、YD.W、Y
10.培养基是人们按照培养对象对营养物质的不同需求配制的营养基质。下列有关培养基的配制和使用的叙述,正确的是( )
A.微生物培养基的组成成分必须含有碳源、氮源、水和无机盐
B.液体培养基常用于菌种的分离、计数和鉴定
C.接种前要了解固体培养基是否被污染可接种蒸馏水来培养检测
D.使用过的微生物培养基应进行高压蒸汽灭菌处理后再丢弃
11.金黄色葡萄球菌(SAU)是细菌性肺炎的病原体之一,A、B、C、D四种抗生素均可治疗SAU引起的肺炎,为选出最佳疗效的抗生素,研究者将分别含等剂量抗生素A、B、C、D的四张大小相同的滤纸片a、b、c、d置于SAU均匀分布的平板培养基上,在适宜条件下培养48h,结果如图。下列叙述正确的是( )
A.可采用干热灭菌的方法对该实验使用的培养皿和培养基进行灭菌
B.滤纸片b周围抑菌圈中出现一个菌落,可能是形成该菌落的SAU发生了基因突变
C.抗生素D治疗SAU感染的效果最好
D.接种涂布后的培养皿立即倒置放置于37℃的恒温箱中培养
12.如图表示配制纯化酵母菌的培养基的一个环节。下列相关叙述正确的是( )
A.该环节为倒平板,正确的操作顺序是:丙→乙→甲→丁
B.甲、乙、丙中采取的防止杂菌污染的方法是灼烧消毒
C.甲步骤需要培养液温度降至30℃左右才能进行,以免烫伤手指
D.丁步骤中需要将平板倒置的主要目的是防止水分的蒸发
13.微生物接种方法很多,平板划线法是最常用的一种,据下图分析下列操作方法正确的是( )
A.在该操作过程中只需要灼烧接种环5次
B.第5区域的划线与第1区域的划线不得相连
C.确定对照组无菌后,选择菌落数合适的实验组平板进行计数
D.划线操作时,如接种环不慎划破培养基,可以继续正常操作
14.从某污水处理系统中分离出多种细菌,经进一步筛选获得具有高效降低污水中有机污染物(COD为有机污染物分解时化学需氧量)能力的菌株,过程如图所示。下列相关说法错误的是( )
A.牛肉膏蛋白胨培养基可用高压蒸汽灭菌法灭菌
B.为确定接种时菌液的最佳稀释倍数可先用显微镜直接计数法统计菌液中的细菌数目
C.图中平板划线法获得的菌落具有不同的菌落特征
D.挑取单菌落后接种到液体培养基中培养,目的是扩大化培养菌株
15.下列关于土壤中分解尿素的细菌的分离与计数实验的叙述,正确的是( )
A.该实验采用稀释涂布平板法或平板划线法均能达到分离与计数的目的
B.判断选择培养基是否起选择作用,需设置未接种的牛肉膏蛋白胨培养基作对照
C.将未接种的培养基置于恒温培养箱中培养 24~48 h,以检验培养基灭菌是否合格
D.以尿素为唯一氮源且加入酚红的培养基上长出的菌落周围一定会出现红色区域
16.刚果红能与纤维素形成红色复合物,但对纤维素水解后形成的纤维二糖和葡萄糖无作用,纤维素被纤维素分解菌分解后,培养基中会出现以这些菌为中心的透明圈。某同学利用刚果红配制选择培养基,分离土壤中能水解纤维素的微生物并观察菌落数。下列叙述正确的是( )
A.划线接种后统计平板上的菌落数,统计值比活菌实际数高
B.选择培养基中应以刚果红作为唯一碳源,并加入琼脂糖作凝固剂
C.应选择菌落直径与周围透明圈直径比值大的菌落进行纯化
D.可以把滤纸埋在土壤中,经过一段时间后,再从已腐烂的滤纸上筛选目的菌
17.野生型大肠杆菌菌株能在基本培养基上生长,赖氨酸营养缺陷型突变菌由于发生基因突变只能在添加了赖氨酸的培养基上生长。下图为以野生型菌株为材料,诱变、纯化赖氨酸营养缺陷突变株的部分流程图,数字代表培养基,A、B、C表示操作步骤。下列有关说法错误是( )
A.①②④培养基中需添加赖氨酸,而③培养基中不能添加赖氨酸
B.野生型大肠杆菌能够合成赖氨酸,培养基中亦需提供氮源
C.需将①中的菌液适当稀释后,用涂布器在②上进行涂布接种
D.从④培养基中挑取乙菌落进行纯化培养即可获得所需突变株
18.粗饲料经过微生物发酵后,其富含的纤维素、半纤维素和果胶等物质被降解为小分子,易于被畜禽采食和消化吸收,用于饲料发酵的益生菌包括乳酸菌和酵母菌等。生产发酵饲料的大致过程:将适量粗饲料、益生菌和清水等拌匀,放入发酵池或容器中,然后密封发酵。已知乳酸菌产生的乳酸能溶解碳酸钙,以下相关说法错误的是( )
A.发酵过程中粗饲料可为益生菌的生长提供碳源
B.酵母菌和乳酸菌在发酵液中的位置不同,酵母菌偏向上层
C.发酵池应该留有排气口,防止乳酸菌发酵产生大量气体导致爆炸
D.可用含有碳酸钙的鉴别培养基,并根据透明圈初步筛选出益生菌中的乳酸菌
19.谷氨酸棒状杆菌可用于微生物发酵工程生产谷氨酸来制取谷谷氨酸钠(味精),该细菌在发酵过程中要不断地通入无菌空气,并通过搅拌使空气形成细小的气泡,迅速溶解在培养液中(溶氧);在温度为30~37℃,pH为7~8的情况下,经28~32小时,培养液中会生成大量的谷氨酸。如图表示利用玉米淀粉为材料制备谷氨酸的流程图。下列叙述错误的是( )
A.尿素能为谷氨酸棒状杆菌提供氮源和碳源
B.利用玉米淀粉制备糖液时,可采用酶解法
C.谷氨酸棒状杆菌通过有氧发酵产生谷氨酸
D.维生素B能为发酵菌提供特殊的营养物质
20.啤酒的工业化生产中,大麦经发芽、焙烤、碾磨、糖化、蒸煮、发酵、消毒等工序后,最终过滤、调节、分装。下列说法不正确的是( )
A.后发酵阶段在低温、密闭的环境中进行
B.焙烤是为了利用高温杀死大麦种子胚并进行灭菌
C.糖浆经蒸煮、冷却后需接种酵母菌进行发酵
D.在菌种的选育上,可以利用诱变育种和基因工程
21.工业生产中,常利用红酵母发酵生产β-胡萝卜素。培养红酵母时,碳源种类对β-胡萝卜素的产量有一定影响,相关数据如下表。有关叙述正确的是( )
A.扩大培养红酵母时,一般采用固体培养基培养
B.用红酵母发酵生产β-胡萝卜素可作为食品添加剂,但不能提高食品的营养价值
C.培养过程中可通过平板划线法对红酵母进行计数
D.用酵母菌可生产单细胞蛋白一般采用过滤、沉淀等方法
22.进行土壤中尿素分解菌的选择培养时,利用的培养基组分及含量如表所示。下列分析错误的是( )
A.KH2PO4和Na2HPO4既可为菌体提供无机盐,又可调节培养基的pH
B.尿素既可为尿素分解菌提供碳源、氮源,又可对培养基中的微生物起选择作用
C.琼脂一般不为尿素分解菌提供碳源,起到凝固剂的作用
D.无菌水既可进行定容,又可对培养液进行稀释以便于计数
23.研究人员从青藏高原班戈桥地区的土壤中分离到一株能利用原油为碳源生长的细菌(BCQ-6),该菌对原油的总降解率为74.14%,且对直链烷经、支链烷经、环烷经和芳香怪等60种经类有较高的降解率。下列说法错误的是( )
A.由单一的BCQ-6繁殖所获得的BCQ-6群体称为BCQ-6纯培养物﹐该过程即纯培养
B.利用添加石油的普通培养基能从被石油污染的土壤中筛选BCQ-6
C.可采用稀释涂布平板法对BCQ-6进行计数,同一稀释度应至少对三个平板重复计数
D.一般选择菌落数为30-300的平板进行BGQ-6菌落计数
24.某同学以苹果汁为原料,先制果酒再制果醋。下图为部分发酵原理,正确的是( )
A.过程①和②是生产的第一阶段,发生在酵母菌的线粒体基质中
B.在生产过程中,第二阶段需要短暂通入无菌空气
C.过程③发生在线粒体中,可为菌种大量繁殖提供能量
D.缺少氧气时,醋酸菌可直接将乙醇转变为乙酸
25.变酸的酒表面有一层膜、泡菜坛表面有一层白膜、腐乳外面有一层致密的皮,它们分别是( )
A.醋酸菌、乳酸菌、毛霉菌丝
B.醋酸菌、毛霉菌丝、毛霉菌丝
C.醋酸菌、酵母菌、毛霉菌丝
D.酵母菌、醋酸菌、乳酸菌
二、非选择题(本题共5小题,共50分)
26.下图为啤酒酿造的流程图,请回答与啤酒酿造有关的问题:
(1)大麦在酿造前要经过发芽过程制备成麦芽,目的是增加大麦中水解酶的种类、_____和_____。但发芽时间不宜过长,原因是_____。
(2)麦芽粉碎和糖化可将麦芽中的非水溶性组分转化成水溶性组分,是啤酒发酵过程中的重要步骤。糖化的主要过程是水解淀粉,参与该过程的水解酶最适温度以及产物信息如下表:
其中糊精不可作为发酵底物,酵母发酵时底物使用的优先顺序是葡萄糖>麦芽糖>麦芽三糖,因此,若想获得低乙醇含量的啤酒,糖化时温度应_____。
A.快速提升至62-65℃ B.快速提升至72-75℃ C.缓慢提升至72-75℃ D.缓慢提升至62-65℃
糖化完毕后,需要将麦汁煮沸,目的是____。
(3)发酵早期_____(填“需要”或“不需要”)保持无氧,原因是____。为避免发酵过程产生过多的代谢产物从而导致_____,麦汁发酵多在低温环境下进行。此外,发酵设备还必须配有冷却装置,这是因为_____。
(4)啤酒倒入酒杯时会产生大量的气泡,气体的主要成分是_____,其主要来源是_____。
27.由于近年来医学界普遍认为成人高血压症与食盐的摄取有关,因此腐乳目前只能作为嗜好性的调味品食用。虽其营养价值丰富,但其高盐量影响人们的摄入,从而不能使腐乳发挥出它的保健功能。所以如何降低腐乳的盐分,同时保持其产品质量与风味就显得尤为重要。下图为某兴趣小组制作普通腐乳和低盐腐乳的过程中测得腐乳样品中的相关数据。普通腐乳要经过盐腌阶段得到盐坯;低盐腐乳的制作过程中毛坯不含盐,在后期发酵中向发酵液中添加质量分数为10%食盐。回答下列问题:
(1)腐乳制作所用的菌种主要是____________,其产生的蛋白酶可将蛋白质分解成易吸收的_________,腐乳制作过程中温度应控制在_______________。
(2)盐在腐乳制作中的作用是______________(填序号)
①析出豆腐中水分 ②防腐杀菌 ③作为反应物 ④调节口味
(3)图1中低盐腐乳盐含量的增加幅度比普通腐乳盐含量的降低幅度要大,其原因可能是普通腐乳毛坯与发酵液间的渗透压差值比低盐腐乳的______________。
(4)氨基酸态氮含量是判断腐乳是否成熟的标准,标准中规定腐乳氨基态氮的含量应不低于0.35g/100g。由图2还可知低盐腐乳的两个优点是______________________、____________________。
(5)图2中低盐腐乳中氨基酸态氮的增长趋势为先快后慢。结合图1和图2分析其原因可能是受盐含量的影响,蛋白酶的活性变化为______________。
28.聚羟基脂肪酸酯(PHA)是由嗜盐细菌合成的一种胞内聚酯,它具有类似于合成塑料的理化特性,且废弃后易被生物降解,可用于制造无污染的“绿色塑料”。科学家从某咸水湖中寻找生产PHA菌种的流程图如下。
回答下列问题:
(1)若从土壤中寻找生产PHA的菌种,从土壤取样后,在进行步骤②之前需要进行的操作有________。
(2)步骤②通常采用________进行接种,对接种工具的灭菌方法通常有________(写出2种)。步骤③所用的培养其中营养物质浓度越高,对嗜盐细菌的生长反而越不利,原因是________。
(3)步骤④使用固体培养基,其目的是________,要筛选高产PHA的嗜盐菌,应注意的操作是________。
(4)为了进一步提高嗜盐菌生产PHA能力,对分离所得的菌株,采用的育种方法是_________。
29.氮素污染物是造成水体污染和富营养化的主要原因之一,水体中氮素的去除对清洁水体有重要意义、异养硝化细菌能降解硝酸铵产生氨,科研工作者从污水中筛选出异养硝化细菌ZW2和ZW5菌株,并研究其去氮能力。回答下列问题:
(1)进行ZW2和ZW5菌株初步筛选时,通常采用______法或______法进行接种。初步筛选时,样品中含有多种微生物,培养后,一般依据______来区分不同的微生物。
(2)从污水中分离ZW2和ZW5菌株时,培养基中需要加入硝酸铵等营养物质、琼脂和酚红指示剂。培养后,这两种细菌都能生长并形成菌落,结果如图所示。______(填“ZW2”或“ZW5”)菌株的去氮能力更强,判断依据是______。
(3)在5个细菌培养基平板上,均接种稀释倍数为106的样品液0.1mL,培养一段时间后,平板上长出的细菌菌落数分别为168、171、165、178和168。则每毫升样品中的细菌数量______个、与此方法相比,用血细胞计数板计数法统计得到的细菌数量______。
(4)上图培养基从物理性质分应属于______,接种用到的工具是______。
30.奶牛的瘤胃中有大量的尿素分解菌。现有科学小组利用屠宰场提取的奶牛瘤胃内容物,对其进行分离计数,过程如下图。请据图分析并回答下列相关问题:
(1)配制培养基时,除以尿素作为唯一氮源外,还需加入的营养成分有____________。
(2)将5g内容物加入_____ ml无菌水制成滤液,并继续进行系列梯度稀释。取不同浓度稀释液各0.1ml,用涂布平板法接种到培养基上,需在__________(填“有氧”或“无氧”)条件下培养,原因是_______________。
(3)在接种前随机取若干灭菌后的空白平板培养一段时间,这样做的目的是_________________。
(4)在饲料中添加尿素后,奶牛小肠总蛋白质增加60%~85%,其原因是____________________。
碳源种类
麦芽糖
蔗糖
淀粉
β-胡萝卜素含量(mg/L)
3.52
4.81
1.68
组分
KH2PO4
Na2HPO4
MgSO4·7H2O
葡萄糖
尿素
琼脂
H2O
含量
1.4g
2.1g
0.2g
10.0g
1.0g
15.0g
定容1000mL
淀粉酶种类
最适温度
主要产物
次要产物
α-淀粉酶
72-75℃
糊精
麦芽三糖、麦芽糖
β-淀粉酶
62-65℃
麦芽糖
麦芽三糖、葡萄糖
期末冲刺卷03-2023-2024学年高二生物下册期中期末专题高分突破: 这是一份期末冲刺卷03-2023-2024学年高二生物下册期中期末专题高分突破,文件包含期末冲刺卷03-高二生物下学期期中期末考点大串讲原卷版docx、期末冲刺卷03-高二生物下学期期中期末考点大串讲解析版docx等2份试卷配套教学资源,其中试卷共39页, 欢迎下载使用。
期末冲刺卷02-2023-2024学年高二生物下册期中期末专题高分突破: 这是一份期末冲刺卷02-2023-2024学年高二生物下册期中期末专题高分突破,文件包含期末冲刺卷02-高二生物下学期期中期末考点大串讲原卷版docx、期末冲刺卷02-高二生物下学期期中期末考点大串讲解析版docx等2份试卷配套教学资源,其中试卷共33页, 欢迎下载使用。
期末冲刺卷01-2023-2024学年高二生物下册期中期末专题高分突破: 这是一份期末冲刺卷01-2023-2024学年高二生物下册期中期末专题高分突破,文件包含期末冲刺卷01-高二生物下学期期中期末考点大串讲原卷版docx、期末冲刺卷01-高二生物下学期期中期末考点大串讲解析版docx等2份试卷配套教学资源,其中试卷共33页, 欢迎下载使用。