资料中包含下列文件,点击文件名可预览资料内容
还剩13页未读,
继续阅读
成套系列资料,整套一键下载
【核心素养】部编版语文三下 5《守株待兔》课件+教案+音视频素材
展开
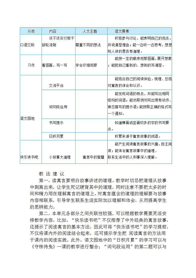
5 守株待兔人教版语文三年级下册 文化自信:感受寓言故事中的教育意义或深刻的道理,感受中华文化的博大精深,认同中华文化,提升文化自信。 语言运用:借助注释,结合插图,疏通文意。 思维能力:比较“阅读链接”的《南辕北辙》与《守株待兔》两则寓言的异同。 审美创造:品味寓言故事语言精辟简练,结构简单却极富表现力的特点。第一课时根据图片说出寓言故事的名字。为什么说“寓言是生活的一面镜子”?寓言会告诉我们一些做人的道理。本单元的学习目标是: 读寓言一定要读懂故事,二要明白故事蕴含的道理。 寓言故事是我们传统文化中一颗耀眼的明珠,它用简练的语言告诉我们深刻的道理。《守株待兔》这个故事咱们都听说过,今天咱们来看看古人是怎么讲这个故事的。守株待兔看到这个题目,你想到了哪些问题?初读课文,读懂故事守株待兔 韩非,又称韩非子,战国末期韩国新郑(今属河南)人。中国古代思想家、哲学家和散文家,法家学派代表人物。 《韩非子》共五十五篇,二十卷。其中的寓言故事大多构思精巧,语言幽默,寓意深刻。如:《滥竽充数》《郑人买履》《老马识途》等。 带着问题,用自己喜欢的方式将课文读一遍。借助拼音读准字音,读通句子。 “颈”在本课读jǐnɡ,意思是脖子,头和躯干相连接的部分。另一个音读ɡěnɡ,意思是脖颈子,口语指脖子,亦称“脖颈儿”。多种方法识字。“株”与树木有关,所以是木字旁。“耕”的意思是用犁把土翻松。“冀”现在是河北省的别称,本课是希望的意思。宀+寸=守 木+朱=株 角+虫=触 宀+木=宋宋—守 诗—待 翼—冀范读课文,感知停顿。 宋人/有耕者。田中/有株。兔走/触株,折颈/而死。因/释其耒/而守株,冀/复得兔。兔/不可/复得,而/身为/宋国/笑。课文主要讲了什么内容?用自己的话说一说。 一个农夫在田里干活时,一只兔子跑过来撞到了田边的树桩上死掉了,于是,农夫什么也不做了,就坐在树桩旁等,希望还能捡到兔子。可是农夫没有再捡到兔子,自己也被宋国人笑话。默读全文,梳理寓言故事的起因、经过和结果。起因:兔走触株,折颈而死。经过:因释其耒而守株,冀复得兔。结果:身为宋国笑。再读故事,感知结构守株待宋观察生字在田字格中的位置,讨论书写注意事项。提示:点击生字进入详细讲解。耕触颈释其指导书写,布置作业守shǒu结构:上下部首:宀笔画:六组词:守株待兔 守法株zhū结构:左右部首:木笔画:十组词:守株待兔 株距待dài结构:左右部首:彳笔画:九组词:等待 待人接物 宋sòng结构:上下部首:宀笔画:七组词:宋国 唐诗宋词 耕gēng结构:左右部首:耒笔画:十组词:耕种 男耕女织触chù结构:左右部首:角笔画:十三组词:触摸 一触即发颈jǐng结构:左右部首:页笔画:十一组词:颈部 刎颈之交释shì结构:左右部首:釆笔画:十二组词:解释 爱不释手其qí结构:上下部首:八笔画:八组词:其他 其乐无穷1.将课文正确、流利地读给爸爸妈妈听。2.用自己的话把这个故事讲给爸妈听。3.完成第一课时的练习题。布置作业谢谢观看
相关资料
更多

