


贵州省铜仁市松桃民族中学2023-2024学年高二上学期9月月考化学试卷(含答案)
展开
这是一份贵州省铜仁市松桃民族中学2023-2024学年高二上学期9月月考化学试卷(含答案),共18页。试卷主要包含了单选题,实验题,填空题等内容,欢迎下载使用。
一、单选题
1.下列反应既是氧化还原反应,又是吸热反应的是( )
A.铝片与稀硫酸反应B.与反应
C.灼热的炭与反应D.甲烷在中的燃烧反应
2.已知反应为放热反应,对该反应的下列说法中正确的是( )
A.X的焓一定高于M
B.Y的焓一定高于N
C.X和Y的总焓一定高于M和N的总焓
D.因为该反应为放热反应,故不必加热就可发生
3.在密闭容器中进行反应,下列条件能加快反应速率的是( )
A.增大体积使压强减小B.体积不变,充入使压强增大
C.体积不变,充入He使压强增大D.压强不变,充入气体Ne
4.其他条件不变时,改变下列条件,可以使活化分子百分数增加,从而加快反应速率的是( )
①增大反应物浓度②升高温度③加入正催化剂④增大压强(有气体参加)
A.①②B.①④C.②③D.③④
5.对于在恒温的密闭容器中进行的反应:,下列情况下该反应的化学反应速率保持不变的是( )
A.缩小容器体积,使压强增大B.保持体积不变,充入
C.保持体积不变,充入氦气D.保持压强不变,充入氦气
6.下列叙述中,不能用平衡移动原理解释的是( )
A.开启啤酒瓶后,瓶中马上泛起大量泡沫
B.高压比常压有利于合成的反应
C.工业合成氨时采用500℃的高温(已知该反应)
D.溶液中加入铁粉后颜色变浅
7.下列说法正确的是( )
A.的燃烧热,则
B.反应物的总能量低于生成物的总能量时,该反应为放热反应
C.由石墨比金刚石稳定可知:
D.已知:298K时,。在相同温度下,向密闭容器中通入0.5ml和1.5ml,达到平衡时放出46.0kJ的热量
8.下列关于热化学反应的描述中正确的是( )
A.HCl和NaOH反应的中和热,则和反应的中和热
B.CO(g)的燃烧热是283.0kJ/ml,则反应的
C.需要加热才能发生的反应一定是吸热反应
D.1ml甲烷燃烧生成气态水和二氧化碳所放出的热量是甲烷的燃烧热
9.已知可逆反应,在不同情况下测其反应速率,其中反应速率v最快的是( )
A.B.
C.D.
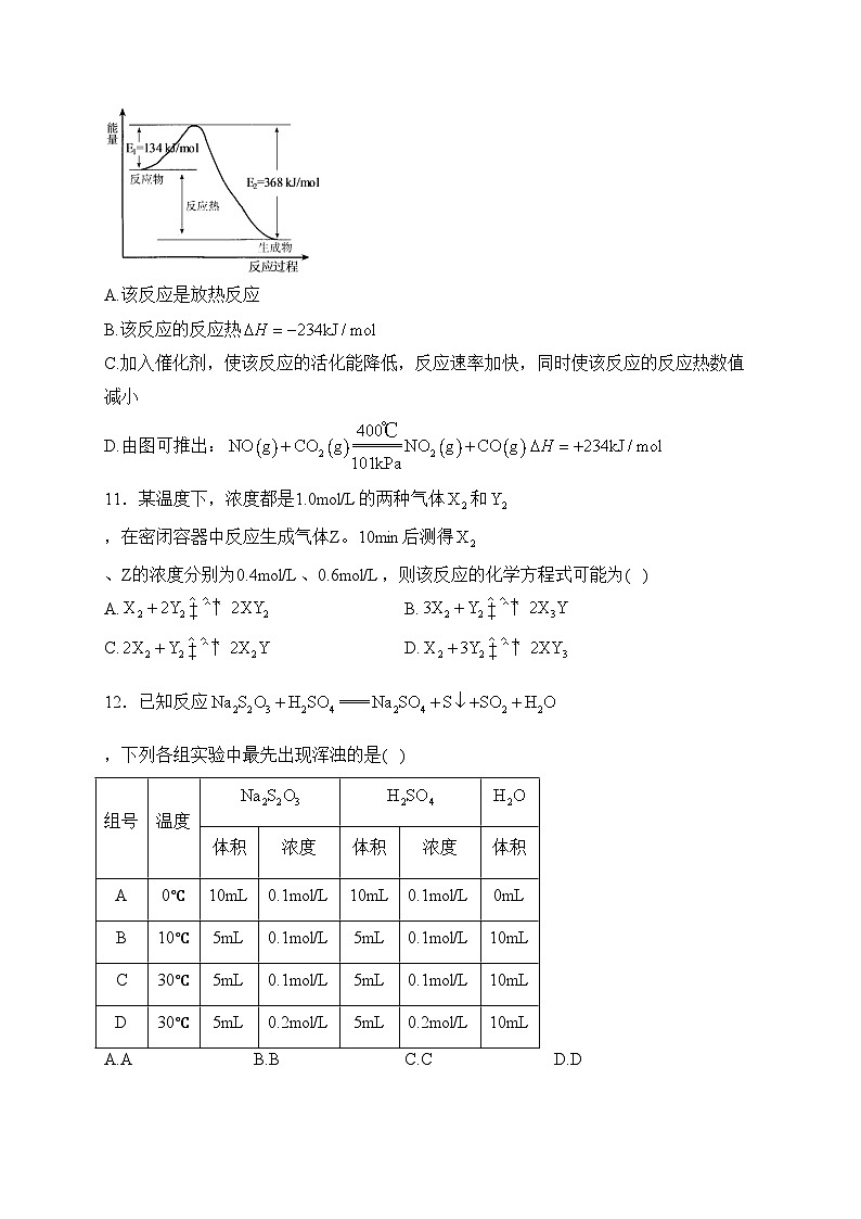
10.在400℃、101kPa时,反应过程的能量变化如下图所示。下列说法不正确的是( )
A.该反应是放热反应
B.该反应的反应热
C.加入催化剂,使该反应的活化能降低,反应速率加快,同时使该反应的反应热数值减小
D.由图可推出:
11.某温度下,浓度都是1.0ml/L的两种气体和,在密闭容器中反应生成气体Z。10min后测得、Z的浓度分别为0.4ml/L、0.6ml/L,则该反应的化学方程式可能为( )
A.B.
C.D.
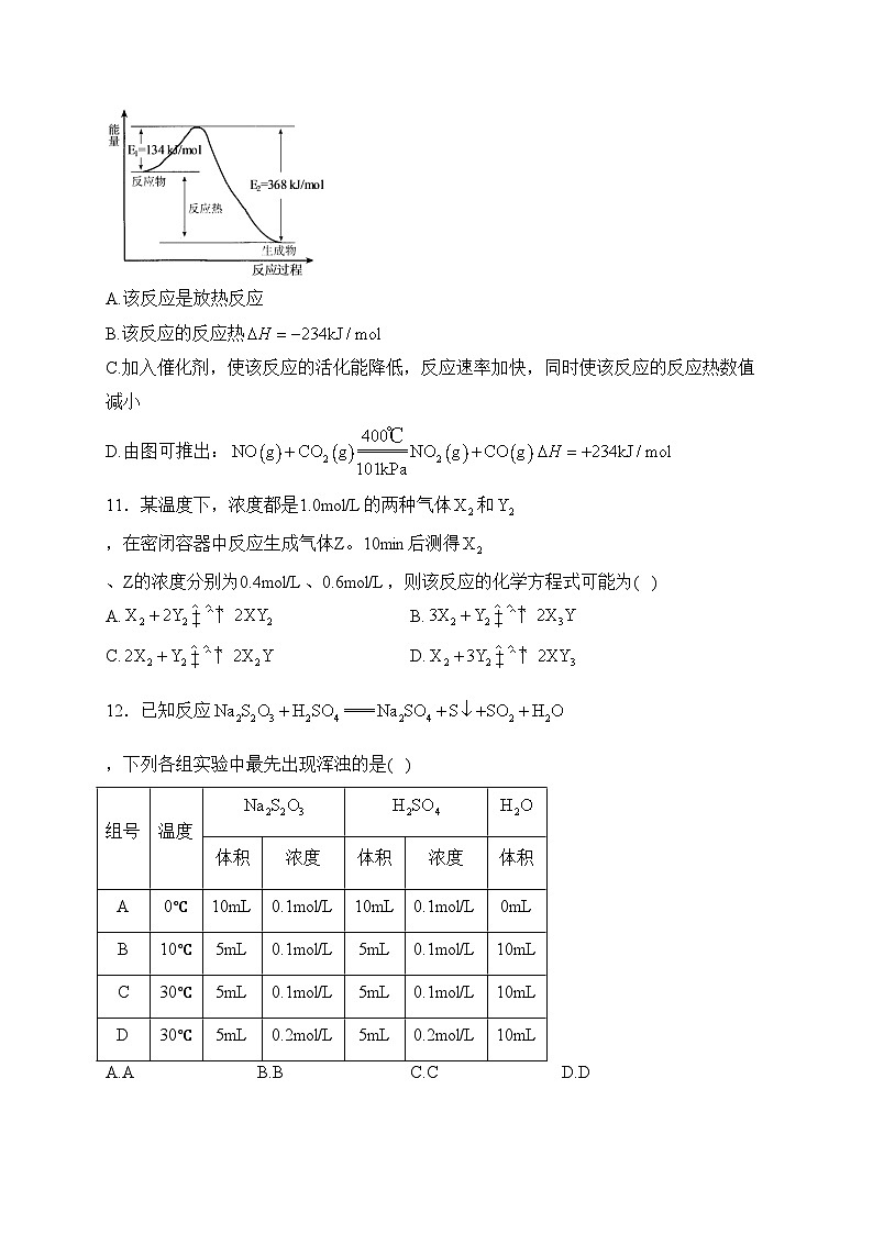
12.已知反应,下列各组实验中最先出现浑浊的是( )
A.AB.BC.CD.D
13.已知:,若断裂键需吸收436kJ的能量,断裂键需吸收155kJ的能量,则断裂键需吸收的能量为( )
A.565kJC.765kJD.380kJ
14.用氮化硅()陶瓷代替金属制造发动机的耐热部件,能大幅度提高发动机的热效率。工业上用化学气相沉积法制备氮化硅,其反应为。一定条件下,在恒容密闭容器中,能表示上述反应达到化学平衡状态的是( )
A.B.
C.混合气体密度保持不变D.
15.如图所示的实验装置不能达到实验目的是( )
A.结合秒表测量锌与硫酸的反应速率
B.测定中和反应的反应热
C.验证化学能转化为电能
D.验证催化剂对反应速率的影响
16.在溶液中逐滴加入未知浓度的NaOH溶液VmL,将溶液搅拌均匀后,在保温隔热的条件下测量并记录混合溶液的温度,实验结果如图所示。则NaOH溶液的物质的量浓度约为( )
A.B.C.D.
二、实验题
17.Ⅰ.利用如图所示装置测定中和反应反应热的实验步骤如下:
①用量筒量取盐酸倒入小烧杯中,测出盐酸的温度;
②用另一量筒量取溶液,并用同一温度计测出其温度;
③将NaOH溶液倒入小烧杯中,设法使之混合均匀,测得混合液最高温度。回答下列问题:
(1)中学化学实验中的中和热的测定所需的玻璃仪器有:__________。
(2)在大小烧杯之间填满碎泡沫(或纸条)其作用是__________。结合日常生活的实际该实验改在__________中进行效果会更好。
(3)NaOH溶液稍过量的原因:__________。
(4)使盐酸与NaOH溶液混合均匀的正确操作是___________(填字母)。
A.用温度计小心搅拌
B.揭开泡沫塑料板用玻璃棒搅拌
C.轻轻地振荡烧杯
D.用套在温度计上的玻璃搅拌器上下轻轻地搅动
Ⅱ.假设盐酸和氢氧化钠溶液的密度都是,又知中和反应后生成溶液的比热容。为了计算中和反应反应热,某学生实验记录数据如下:
(5)①依据该学生的实验数据计算,该实验测得的中和反应热__________(保留一位小数)。
②上述实验数值结果与有偏差,产生偏差的原因可能是(填字母)__________。
A.实验装置保温、隔热效果差
B.量取NaOH溶液的体积时仰视读数
C.分多次把NaOH溶液倒入盛有硫酸的小烧杯中
D.用温度计测定NaOH溶液起始温度后直接测定溶液的温度
18.在一个体积为1L的密闭容器中发生某化学反应:,三种不同条件下进行,其中实验Ⅰ、Ⅱ都在800℃,实验Ⅲ在950℃,B、C的起始浓度都为0,反应物A的浓度()随时间(min)的变化如图所示。试回答下列问题:
(1)在实验Ⅰ中,反应在20~40min内A的平均反应速率为__________。实验Ⅱ和实验Ⅰ相比,可能隐含的反应条件是__________。
(2)该反应的__________0,其判断理由是__________。
(3)实验Ⅰ第40min末,若降低反应温度,达到新的平衡后,A的浓度不可能为__________(填序号)。
A.B.C.D.
(4)若反应在800℃进行,在该1L的密闭容器中加入1mlA、0.2mlHe,达到平衡时A的转化率应__________。
A.等于86%B.等于50%
C.小于50%D.介于50%~86%之间
三、填空题
19.在火箭推进器中装有强还原剂肼()和强氧化剂(),当它们混合时,即产生大量的和水蒸气,并放出大量热。已知0.4ml液态肼和足量反应,生成氮气和水蒸气,放出256.65kJ的热量。
(1)写出的电子式:__________。
(2)写出该反应的热化学方程式__________。
(3)已知,则16g液态肼燃烧生成氮气和液态水时,放出的热量是__________kJ。
(4)上述反应应用于火箭推进剂,除释放大量的热和快速产生大量气体外,还有一个很突出的优点是__________。
(5)已知;,;根据盖斯定律写出肼与完全反应生成氮气和气态水的热化学方程式__________。
(6)已知:
有人认为若用氟代替二氧化氮作氧化剂,则反应释放能量更大,写出液态肼和氟反应的热化学方程式:__________。
20.完成下列问题。
(1)在已达到平衡的可逆反应的体系中,充入由组成的氧气一段时间后,存在下列物质中的___________。(填序号,下同)
A.B.C.D.、、
(2)在容积为2L的密闭容器中充入2ml和一定量,发生反应,当反应进行到4min时,测得。则反应进行到2min时,容器中的物质的量是___________。
A.等于1.6mlB.等于1.2mlC.大于1.6mlD.小于1.2ml
(3)①下图表示在密闭容器中反应:,达到平衡时,由于条件改变而引起反应速率和化学平衡的变化情况,过程中改变的条件可能是__________;
②时刻,若减小,反应速率变化情况画在下图中。
(4)在上图中,时间段内,反应物转化率最低的时间段是__________。
(5)恒压()下,将2ml与aml的混合气体通入一个容积可变的密闭容器中,发生如下反应:,,℃下反应达平衡时,测得容器内,,则__________;平衡时该反应平衡常数为__________。(保留两位有效数字)
参考答案
1.答案:C
解析:A.铝片与稀硫酸反应,属于氧化还原反应,但属于放热反应,故A错误;
B.与反应为吸热反应,但不属于氧化还原反应,故B错误;
C.灼热的炭与反应,有化合价的变化,属于氧化还原反应,且属于吸热反应,故C正确;
D.甲烷在中的燃烧反应,有化合价的变化,属于氧化还原反应,但属于放热反应,故D错误;
故答案为C。
2.答案:C
解析:A.焓变是反应物焓之和与生成物焓之和的差值,X和Y的焓之和一定高于M和N的焓之和,故A错误;
B.焓变是反应物焓之和与生成物焓之和的差值,不能确定Y的焓是否高于N,故B错误;
C.该反应为放热反应,X和Y的总焓一定高于M和N的总焓,故C正确;
D.放热反应有的也需要条件,如燃烧,故D错误;
故答案为C。
3.答案:B
解析:A.增大体积使压强减小,物质浓度减小,速率减慢;
B.体积不变,充入使压强增大,氮气浓度增大,速率加快;
C.体积不变,充入He使压强增大,反应物浓度不变,速率不变;
D.压强不变,充入气体Ne,体积增大,浓度减小,速率减慢;
故选B。
4.答案:C
解析:①增大反应物浓度,增多单位体积分子总数,活化分子百分数不变,错误;
②升高温度,可以使活化分子百分数增加,正确;
③加入正催化剂,可以使活化分子百分数增加,正确;
④增大压强(有气体参加),增多单位体积分子总数,活化分子百分数不变,错误;
综上所述②③正确,答案选C。
5.答案:C
解析:A.缩小容器体积,使压强增大,反应物气体浓度增大,速率加快,A不符题意;
B.保持体积不变,充入,反应物气体浓度增大,速率加快,B不符题意;
C.保持体积不变,充入氦气,各反应物气体浓度不变,C符合题意;
D.保持压强不变,充入氦气,容器体积增大,反应物气体浓度减小,速率减慢,D不符题意;
答案选C。
6.答案:C
解析:A.啤酒溶液中存在二氧化碳的溶解平衡,开启啤酒瓶后气体压强减小,二氧化碳溶解度降低,气体逸出,瓶中马上泛起大量泡沫,能用勒夏特列原理解释,A不符题意;
B.,增大压强,平衡正向移动,高压利于合成,能用勒夏特列原理解释,B不符题意;
C.该反应,升高温度,平衡逆向移动,不利于氨的合成,采用500℃的高温是为了加快反应速率,C符合题意;
D.溶液中存在化学平衡,加入铁粉,与铁离子反应消耗铁离子,导致平衡正向移动,溶液颜色变浅,能用勒夏特列原理解释,D不符题意;
答案选C。
7.答案:C
解析:A.燃烧热是1ml可燃物完全燃烧生成稳定氧化物时放出的热量,,则,A项错误;
B.反应物的总能量低于生成物的总能量时,该反应为吸热反应,B项错误;
C.石墨比金刚石稳定,所以石墨具有的能量低,,C项正确;
D.该反应为可逆反应,不能进行到底,故向密闭容器中通入0.5ml和1.5ml,达到平衡时放出的热量小于46.0kJ,D项错误;
故选C。
8.答案:B
解析:A.强酸和强碱的稀溶液反应才能保证中和热为,和得到的微溶,会产生额外的热,故A错误;
B.在25℃,101kPa时,1ml可燃物完全燃烧生成稳定的氧化物时所放出的热量,叫做该物质的燃烧热:,再利用盖斯定律,得:,故B正确;
C.反应的吸、放热与反应条件无关,如有些放热反应必须在加热条件下才能进行,如铝热反应,故C错误;
D.燃烧热是1ml纯净物完全燃烧生成稳定的氧化物放出的热量,应生成液态水,D错误。答案选B。
9.答案:B
解析:由于不同物质的化学反应速率之比等于其化学计量数之比,则反应速率与化学计量数的比值越大,表示的反应速率越快,
A.;
B.;
C.;
D.,
故反应速率,故答案为B。
10.答案:C
解析:A.根据图像可知反应物的总能量高于生成物的总能量,所以是放热反应,A正确;
B.该反应的反应热,B正确;
C.催化剂能降低反应的活化能,但不能改变反应热,C错误;
D.由图可推出:,D正确;
答案选C。
11.答案:C
解析:10min后测得、Z的浓度分别为0.4ml/L、0.6ml/L,则的浓度变化量是。即、Z的浓度变化量之比是1:1,说明二者的化学计量数之比也是1:1,化学方程式可能是,答案选C。
12.答案:D
解析:在其它条件相同的情况下,反应物浓度越大或温度越高或压强(有气体参与的)越大或使用催化剂或增大反应物的接触面积,反应速率均会增大。由此根据有关数据可判断选项D温度最高、浓度最大、浓度最大。
答案选D。
13.答案:A
解析:,因反应热等于反应物的总键能减生成物的总键能,设断裂1mlH-F键需吸收的能量为x,则,,所以A正确;
故答案:A。
14.答案:C
解析:A.根据化学反应速率之比等于化学方程式中各物质的化学计量数之比,可以确定,说明反应达到平衡状态,选项A没有指明是正反应速率还是逆反应速率,描述错误,不符题意;
B.都表示正反应速率,等式任何时刻都成立,不能说明反应达到平衡状态,描述错误,不符题意;
C.在恒容密闭容器中,混合气体的密度保持不变说明混合气体的总质量不变,可以说明反应达到平衡状态,描述正确,符合题意;
D.平衡时浓度关系与起始浓度、转化率有关,不能说明反应达到平衡状态,描述错误,不符题意;
综上,本题选C。
15.答案:B
解析:A.根据收集气体的体积和时间,可计算反应速率,能达到实验目的,选项A能达到实验目的;
B.实验缺少环形玻璃棒,测量不准确,不能达到实验目的,选项B不能达到实验目的;
C.反应中锌为负极,铜为正极,电子向正极移动,符合原电池工作原理,可达到实验目的,选项C能达到实验目的;
D.加入二氧化锰,反应速率增大,二氧化锰起到催化剂的作用,可达到实验目的,选项D能达到实验目的。
答案选B。
16.答案:C
解析:NaOH溶液与盐酸按物质的量之比为1:1进行反应,由图可知,30mLNaOH时温度最高,则时,盐酸和NaOH溶液恰好完全反应,则,答案选C。
17.答案:(1)量筒、烧杯、温度计、玻璃搅拌器
(2)保温,减少热量散失;保温杯
(3)确保盐酸完全反应
(4)D
(5);ACD
解析:(1)中学化学实验中的中和热的测定所需的玻璃仪器有:量筒、烧杯、温度计、玻璃搅拌器;
(2)在大小烧杯之间填满碎泡沫(或纸条)其作用:保温,减少热量散失;结合日常生活的实际该实验改在保温杯中,效果更好;
(3)NaOH溶液稍过量的原因:确保盐酸完全反应;
(4)A.实验过程中不能使用温度计搅拌,避免温度计损坏,A错误;
B.搅拌过程中只需要将玻璃搅拌器上下搅拌即可,无需打开杯盖,B错误;
C.震荡烧杯可能导致溶液洒出,C错误;
D.用套在温度计上的玻璃搅拌器上下轻轻地搅动,D正确;
故答案选D。
(5)①三组实验温差分别为:3.15℃、3.1℃、3.05℃,平均温差:3.1℃;,此时生成水的物质的量为0.025ml,则生成1ml水放出热量:;
②A.实验装置保温、隔热效果差,导致放出热量偏小,正确;
B.量取NaOH溶液的体积时仰视读数,量得NaOH偏多,放出热量偏多,错误;
C.分多次把NaOH溶液倒入盛有硫酸的小烧杯中,导致热量损失,放热偏少,正确;
D.用温度计测定NaOH溶液起始温度后直接测定溶液的温度,导致温差偏小,算得结果偏小,正确;
答案选ACD;
18.答案:(1)0.0075;实验Ⅱ使用了催化剂
(2)>;根据实验Ⅲ和实验Ⅰ的比较,可推知升高温度,平衡正向移动,该反应为吸热反应
(3)AB
(4)B
解析:(1)实验Ⅰ中,反应在20min至40min内A的浓度变化为,所以;实验Ⅱ和实验I相比,平衡状态完全相同,平衡时A的浓度相同,但实验Ⅱ的反应速率快,改变压强平衡不移动,但物质的浓度发生变化,故实验Ⅱ应该使用了催化剂;
(2)实验Ⅲ和实验Ⅰ的比较,降低温度,平衡时A的浓度增大,平衡向逆反应移动,降低温度平衡向放热反应移动,故正反应为吸热反应,故;
(3)降低温度,平衡逆向移动,A的浓度增大,故A的浓度大于,小于,故答案为:AB;
(4)恒容充惰性气体,对原平衡不产生影响,故平衡时A的浓度为,故A的转化率为,故答案为:B。
19.答案:(1)
(2)
(3)408.8kJ
(4)对环境无污染
(5)
(6)
解析:(1)的电子式:;
(2)已知0.4ml液态肼和足量反应生成氮气和水蒸气时放出256.64kJ的热量,依据热化学方程式的书写原则,结合定量关系写出,1ml肼和过氧化氢反应生成氮气和水蒸气放出的热量:,热化学方程式为:;
(3)16g液态肼物质的量:;①;②;根据盖斯定律,①-②×4得,所以0.5ml液态肼与足量双氧水反应生成氮气和液态水时,放出的热量为408.8kJ;
(4)反应应用于火箭推进器,除释放出大量热量和快速生成大量气体产生巨大推力外,反应的生成物是氮气和水,很突出的优点是对环境无污染;
(5)①;②;将方程式②×2-①得;
(6)①;②;③;根据盖斯定律,①+②×4-③×2得;
20.答案:(1)D
(2)D
(3)升高温度;
(4)
(5)3.65;1.1
解析:(1)在已达到平衡的可逆反应的体系中,充入由组成的氧气,由于该反应为可逆反应,一段时间后,存在于、、;答案选D。
(2)根据化学反应速率的概念可知,进行到4min时,测得,此时反应的速率:;反应进行到前2min时,设二氧化硫物质的量为x,依据速率定义可得,进行到2min时的物质浓度大于4min时的物质的浓度,所以反应到4min的反应速率小于2min的反应速率,即,容器中的物质的量小于1.2ml;
(3)①过程中正逆反应速率都增大,改变的条件可能升高温度;
②时刻,若减小,反应速率变化情况:;
(4)时间段内,平衡逆向移动,反应物转化率最低;
(5),,其平衡常数:;
组号
温度
体积
浓度
体积
浓度
体积
A
0℃
10mL
0.1ml/L
10mL
0.1ml/L
0mL
B
10℃
5mL
0.1ml/L
5mL
0.1ml/L
10mL
C
30℃
5mL
0.1ml/L
5mL
0.1ml/L
10mL
D
30℃
5mL
0.2ml/L
5mL
0.2ml/L
10mL
起始温度/℃
终止温度/℃
HCl
NaOH
1
20.0
20.1
23.2
2
20.2
20.4
23.4
3
20.5
20.6
23.6
相关试卷
这是一份贵州省部分学校2023-2024学年高二上学期12月月考化学试卷(含答案),共12页。试卷主要包含了单选题,填空题,实验题等内容,欢迎下载使用。
这是一份贵州省桐梓县荣兴高级中学2023-2024学年高二上学期第二次月考化学试卷,共8页。试卷主要包含了请将答案正确填写在答题卡上,已知,下列实验过程能达到实验目的的是,下列说法正确的是,反应可用于制备含氯消毒剂,下列物质之间的相互关系错误的是等内容,欢迎下载使用。
这是一份贵州省石阡县民族中学2022-2023学年高二下学期4月月考化学试卷(含答案),共8页。试卷主要包含了单选题,填空题等内容,欢迎下载使用。
