贵州省铜仁市2023-2024学年高一上学期1月期末质量监测化学试题
展开
这是一份贵州省铜仁市2023-2024学年高一上学期1月期末质量监测化学试题,共7页。试卷主要包含了选择题的作答,非选择题的作答,设为阿伏加德罗常数的值等内容,欢迎下载使用。
本试卷共6页,18题。全卷满分100分。
注意事项:
1.答题前,先将自己的姓名、准考证号填写在试卷和答题卡上,并将准考证号条形码粘贴在答题卡上的指定位置。
2.选择题的作答:每小题选出答案后,用2B铅笔把答题卡上对应题目的答案标号涂黑。写在试卷、草稿纸和答题卡上的非答题区域均无效。
3.非选择题的作答:用黑色签字笔直接答在答题卡上对应的答题区域内。写在试卷、草稿纸和答题卡上的非答题区域均无效。
4.考试结束后,请将本试卷和答题卡一并上交。
可能用到的相对原子质量:H—1 C—12 N—14 O—16 Na—23 Mg—24 Al—27 S—32 Cl—35.5 Fe—56 Cu—64
一、选择题(共14小题,每小题3分,共42分。每小题只有一个选项符合题意)
1.作为社会的一员,学好化学不仅帮助我们找到分析问题、解决问题的新途径、新视角,还可以在将来从事化学相关的职业,为满足人类日益增长的美好生活需要及社会的可持续发展作出更大的贡献。下列关于化学与职业说法不正确的是( )
A.科技考古研究人员利用衰变测定装置,对文物进行年代测定和研究
B.化学科研工作者通过研究物质的转化规律和控制手段,研发合成新型催化剂分子
C.测试工程师通过测定不锈钢中C、H、O、N、S等元素含量,对不锈钢进行等级判断
D.水质检验员对自来水中的、、微生物等进行检测和分析,确保自来水出厂达标
2.利用反应,也可以实现在实验室制备氯气。下列表示反应中相关微粒的化学用语不正确的是( )
A.高锰酸钾的电离方程式为
B.的电子式为
C.氯原子的结构示意图为
D.中子数为18的氯原子为
3.日常使用的金属材料,大多数属于合金。下列关于合金的说法不正确的是( )
A.低碳钢的韧性较好,高碳钢的硬度较大
B.合金是一种混合物,必须由多种金属融合而成
C.储氢合金是一类能与氢气结合成金属氢化物的材料
D.向纯铝中加人其他金属制成的硬铝是制造飞机的理想材料
4.分类法在化学学科的发展中起到了非常重要的作用。下列物质分类正确的是( )
A.纯净物:生铁、氯水、冰水混合物 B.碱:烧碱、纯碱、熟石灰
C.同素异形体:活性炭、石墨、足球烯 D.电解质:铜、食盐水、稀盐酸
5.配制一定物质的量浓度的溶液是一个重要的定量实验,实验室需要的溶液。下列说法正确的是( )
A.配制所需溶液,需要准确称取固体
B.容量瓶用蒸馏水洗净后,必须干燥才能用于配制溶液
C.定容时,若加水超过刻度线,应迅速用滴管吸出多余液体
D.称取固体后,直接放入容量瓶中,加水溶解至刻度线
6.下列可以大量共存且溶液是无色的离子组是( )
A.、、、 B.、、、
C.、、、 D.、、、
7.设为阿伏加德罗常数的值。下列说法正确的是( )
A.标准状况下,所含质子数为
B.常温常压下,所含的分子数为
C.标准状况下,所含的共价键数为
D.常温常压下,溶液中氢原子的数目为
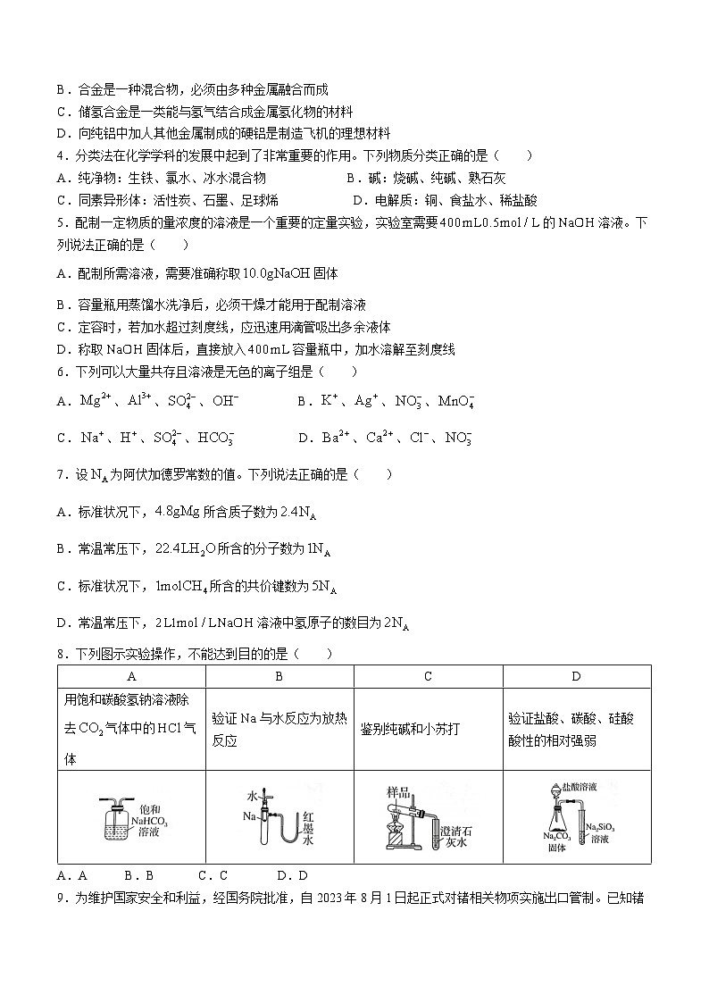
8.下列图示实验操作,不能达到目的的是( )
A.A B.B C.C D.D
9.为维护国家安全和利益,经国务院批准,自2023年8月1日起正式对锗相关物项实施出口管制。已知锗(Ge)是第四周期第ⅣA族元素,位于周期表中金属区与非金属区的交界线上。下列说法正确的是( )
A.锗是一种金属,不能做半导体材料 B.锗原子核外有4个电子层
C.锗化氢的稳定性强于 D.锗酸是一种强酸
10.某研究性学习小组欲对某处工厂废水进行成分检验,下列说法正确的是( )
A.取少量废液,进行焰色试验,焰色呈黄色,说明废液中含有,无
B.取少量废液,向其中加入氯水,再加溶液,变红色,说明废液中含有
C.取少量废液,向其中滴加适量溶液,产生白色沉淀,说明废液中一定含有
D.取少量废液,向其中加入硝酸,再加硝酸银溶液,产生白色沉淀,说明废液中含有
11.一种动物代谢产物的分子结构式如图所示。其中W、X、Y、Z为原子序数依次增大的短周期主族元素,且核电荷数之和为22,Z原子的层电子数是电子层数的3倍,最高正价与最低负价的绝对值相等。下列说法不正确的是( )
A.原子半径:X>Y>Z>W
B.最高价氧化物对应水化物的酸性:Y>X
C.W、Z形成的化合物只含极性共价键
D.X、Y均能与Z形成两种或两种以上的二元化合物
12.运用元素周期律分析下面的推断,其中正确的是( )
A.硒(与硫同主族,是无色、有毒、比稳定的气体
B.铊(与铝同主族,其单质与盐酸和溶液均能反应产生
C.锂在氧气中剧烈燃烧,产物是,锂溶于水生成一种强碱
D.砹(At)为有色固体,HAt不稳定,AgAt不溶于水也不溶于稀硝酸
13.下列反应能发生且离子方程式书写正确的是( )
A.用稀硫酸溶解铜粉:
B.用稀盐酸除去铁锈:
C.用三氯化铁溶液蚀刻覆铜板:
D.用小苏打治疗胃酸(盐酸)过多:
14.向一定量的、、的混合物中,加入的盐酸,恰好使混合物完全溶解,放出(标准状况)气体,所得溶液加溶液无红色出现,那么若用足量的CO在高温下还原相同质量的混合物,能得到铁的质量为( )
A. B. C. D.无法计算
二、填空题(共4大题,共58分)
15.(14分)元素周期表与元素周期律在化学学习研究中有很重要的作用。下表为元素周期表的一部分,列出了元素a~j在表中的位置。
回答下列问题:
(1)以上元素中金属性最强的是______(填元素符号)。
(2)的最高价氧化物属于酸性氧化物,写出它与氢氧化钠溶液反应的化学方程式_______________________。
(3)b、d、i形成的简单离子半径由大到小的顺序是______(用离子符号表示)。
(4)与形成的化合物中化学键类型为______,用电子式表示该化合物的形成过程____________________。
(5)化合物与的反应是“呼吸面具”的工作原理,请写出该化学反应方程式__________________。
(6)下列事实能说明i的非金属性比的非金属性强的是______(填字母)。
A.的氢化物比的氢化物稳定
B.i的氢化物酸性比j的氢化物酸性弱
C.的单质能将从其钠盐溶液中置换出来
16.(16分)钠及其化合物在生活生产中应用广泛,下面是一些它们的具体应用及反应原理。
①碳酸氢钠作食品膨松剂:
②氢化钠可用作野外生氢剂:
③钠单质组成“可呼吸”的充电电池:
④饱和食盐水作侯氏制碱原料:
⑤电解饱和食盐水制备氯气和氢氧化钠(氯碱工业):
⑥高铁酸钠可同时消毒和净水:
回答下列问题:
(1)以上反应中不属于氧化还原反应的是______(填标号)。
(2)钠是一种很活泼的金属,可用石蜡封存,实验室少量保存于______中(填字母)。
A.细沙 B.水 C.煤油
(3)野外生氢剂中氢元素的化合价为______价,常用作______(填“氧化剂”或“还原剂”)。
(4)“可呼吸”充电电池消耗(标准状况)气体时,转移电子数为______。
(5)氯碱工业生产中会使用阳离子交换膜,目的之一是将溶液和分隔开,若未分隔开,两者会发生反应,该反应的化学反应方程式为____________________________________。
(6)请配平高铁酸钠(为价)在水中发生反应的离子反应方程式:
并比较氧化性强弱:______(填“>”“
17.(14分,每空2分)(1)
适当升高温度、提高碱浓度、搅拌、粉碎等合理均可
(2)Fe 过滤
(3)或,
(4)、 (5)BC
18.(14分,每空2分)(1)圆底烧瓶 (2)饱和食盐水 去除中的杂质
(3)
(4)在CD之间加上放倒吸装置 偏小
(5)降低,还原剂还原性减弱
A
B
C
D
用饱和碳酸氢钠溶液除去气体中的气体
验证与水反应为放热反应
鉴别纯碱和小苏打
验证盐酸、碳酸、硅酸酸性的相对强弱
相关试卷
这是一份贵州省遵义市2023-2024学年高一上学期期末质量监测化学试题(扫描版含答案),文件包含遵义市20232024学年度第一学期期末质量监测高一化学试卷pdf、遵义市20232024学年度第一学期期末质量监测-高一化学参考答案1pdf等2份试卷配套教学资源,其中试卷共7页, 欢迎下载使用。
这是一份贵州省铜仁市2022-2023学年高一上学期期末质量监测化学试题 PDF版,文件包含贵州省铜仁市2022-2023学年高一上学期期末质量监测化学试题PDF版无答案pdf、高一化学答案docx等2份试卷配套教学资源,其中试卷共8页, 欢迎下载使用。
这是一份2021贵州省铜仁市高一下学期期末质量监测化学试题PDF版含答案,文件包含贵州省铜仁市2020-2021学年高一下学期期末质量监测化学试卷pdf版pdf、高一化学参考答案及评分细则pdf等2份试卷配套教学资源,其中试卷共10页, 欢迎下载使用。

