





所属成套资源:2024合江县马街中学高二上学期1月期末考试及答案(九科)
2024泸州合江县马街中学高二上学期1月期末生物试题含解析
展开
这是一份2024泸州合江县马街中学高二上学期1月期末生物试题含解析,文件包含四川省泸州市合江县马街中学校2023-2024学年高二1月期末生物试题含解析docx、四川省泸州市合江县马街中学校2023-2024学年高二1月期末生物试题无答案docx等2份试卷配套教学资源,其中试卷共34页, 欢迎下载使用。
满分:100分 时间:75分钟
第1卷 选择题(40分)
一、选择题:本题共20小题,每小题2分,共40分,在每小题给出的四个选项中,只有一项符合题目要求。
1. 下列各物质中,全部属于人体内环境成分的一组是( )
A. Ca2+、尿素、水B. 溶酶体、葡萄糖、氨基酸
C. 麦芽糖、Cl-、O2D. Na+、血红蛋白、抗体
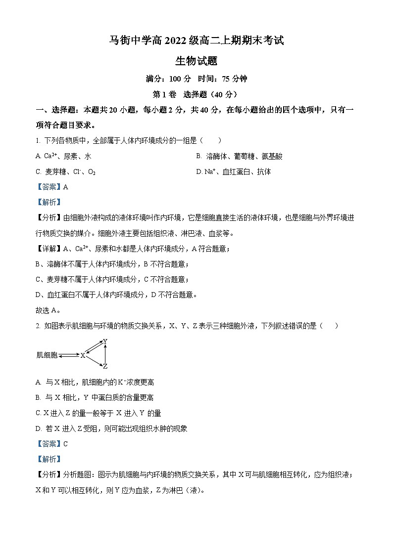
2. 如图表示肌细胞与环境的物质交换关系,X、Y、Z表示三种细胞外液,下列叙述错误的是( )
A. 与X相比,肌细胞内的K⁺浓度更高
B. 与 X 相比,Y 中蛋白质的含量更高
C. X进入Z的量一般等于 X 进入Y 的量
D. 若X 进入Z受阻,则可能出现组织水肿的现象
3. 风湿性心脏病、系统性红斑狼疮等一类疾病是( )
A. 病原体感染机体而引发的疾病,有传染性
B. 机体免疫功能不足或缺乏而引发的疾病,无传染性
C. 人体免疫系统对自身的组织和器官造成损伤而引发的疾病
D. 已免疫的机体再次接受相同物质的刺激而引发的过敏反应
4. 调查种群密度对人类的生产实践有重要的指导意义,不同的种群采用不同的方法调查种群密度,下列相关叙述错误的是( )
A. 调查沿河岸分布的芦苇的种群密度,适合采用等距取样法,且要做到随机取样
B. 调查濒危物种的种群密度,不适合选用样方法或标记重捕法,应采用逐个计数法
C. 调查农田里的跳蝻种群密度,应采用标记重捕法,经捕获后的动物更难被捕获,则调查的结果要比实际值偏大
D. 调查某些动物的种群密度不适合用标记重捕法时,可借助先进的科学技术对动物的粪便、声音等特征进行分析计数
5. 自然杀伤(NK)细胞来源于骨髓淋巴样干细胞,其分化、发育依赖于骨髓及胸腺,主要分布于骨髓、外周血、肝、脾、肺和淋巴结。NK 细胞能够非特异性地识别靶细胞,并通过释放颗粒酶和穿孔素等溶细胞蛋白迅速杀死靶细胞。下列叙述正确的是( )
A. NK细胞的起源与成熟场所均与B细胞相同
B. NK细胞识别靶细胞并发挥作用的过程属于人体的第一道防线
C. NK细胞识别并杀死靶细胞属于非特异性免疫
D. NK细胞释放的颗粒酶和穿孔素属于抗体类的免疫活性物质
6. 下列有关人体免疫系统的组成和功能,叙述正确的是( )
A. 骨髓既是各种免疫细胞的发生场所,又能作为神经中枢
B. 抗体、溶菌酶和白细胞介素是体内常见的几种细胞因子
C. 免疫细胞包括发挥免疫作用的树突状细胞、巨噬细胞等淋巴细胞
D. 机体清除衰老或损伤的细胞体现了免疫系统的免疫自稳功能
7. 在果树栽培过程中,需要“打顶”去除顶端优势。这样做使侧芽的生长素( )
A. 含量增加,以抑制其生长
B. 含量增加,有利于其生长
C. 含量减少,以抑制其生长
D. 含量减少,有利于其生长
8. 植物生长发育的调控,是由基因表达调控、激素调节和环境因素调节共同完成的。下列相关叙述错误的是( )
A. 光作为一种信号会影响、调控植物生长发育的全过程
B. 年轮、春化作用均能说明水分参与植物生长发育的调节
C. 植物激素的产生和分布受基因表达调控和环境因素的影响
D. 植物的生长、发育、繁殖、休眠都处在基因适时选择性表达的调控之下
9. 以下反应能在内环境中进行的是( )
A. 蛋白质的消化吸收
B. 肝糖原的合成
C. 性激素和受体的识别
D. 乳酸和碳酸氢钠反应形成乳酸钠
10. 植物激素对植物生长发育至关重要,相关叙述正确的是( )
A. 植物激素既能在细胞间传递信息,又能催化代谢
B. 单侧光会刺激胚芽鞘尖端产生生长素,并引起生长素分布不均匀
C. 高浓度生长素会诱导植物组织合成乙烯,进而抑制植物生长
D. 植物生长发育和基因表达的调控无关
11. 某养猪场为了提高经济效益,进行了改革。给猪投放饲料的同时播放音乐,还安排猪进行跳水活动来健身。下列说法正确的是( )
A. 猪咀嚼食物分泌唾液的反射属于条件反射
B. 猪在安静状态下副交感神经活动占优势,胃肠蠕动加强
C. 给猪安排跳水,主要是为了增加脂肪含量,使体重增加
D. 猪进食后通过神经—体液调节使胰高血糖素升高,从而升高血糖
12. 交感神经和副交感神经是神经系统的重要组成部分。下列有关它们的叙述正确的是( )
A. 它们都属于自主神经系统,但作用并不“自主”,必须在意识的支配下才能进行调控
B. 它们都属于中枢神经系统的自主神经
C. 当人体处于安静状态时,副交感神经活动占据优势
D. 人交感神经活动占据优势时,会出现心跳加快、胃肠蠕动和消化腺分泌活动加强的现象
13. 下列有关内环境稳态的叙述错误的是( )
A. 机体通过调节作用使各个器官、系统协调活动,共同维持内环境的稳态
B. 人体内环境的稳态就是指各种理化性质处于相对稳定的状态
C. 当外界环境的变化过于剧烈会使内环境的稳态遭到破坏
D. 神经细胞、内分泌细胞等均可释放化学物质到内环境中参与稳态调节
14. 群落是一定时空条件下不同物种的天然群聚。根据群落的外貌和物种组成等方面的差异,可以将陆地的群落分为不同类型。在不同的群落中,生物适应环境的方式不尽相同。下列关于群落的叙述,错误的是( )
A. 群落中两种动物的食性相同,但它们的生态位可能不相同
B. 群落中种群密度大的就是该群落的优势种
C. 一个群落中物种数目称为物种丰富度
D. 草原上的植物往往根系发达,叶片狭窄,表面有茸毛或蜡质层
15. 如图1、图2分别是人脑对肌肉和膀胱收缩的调节过程。据图分析,有关叙述正确的是( )
A. 图1、图2均体现了分级调节,且神经中枢都在大脑
B. 大脑皮层相应区域受损时,人将无法发生排尿反射
C. 交感神经兴奋会使膀胱缩小,副交感神经兴奋会使膀胱扩大
D. 大脑皮层S区受损时,患者能听懂他人讲话,但说话困难
16. 南太平洋达夫尼岛在1975~1979年遇到干旱时,岛上的浆果减少,生活在岛上的中地雀只能更多地取食更大、更硬的坚果。研究发现,干旱后中地雀种群喙的平均深度显著变大如下图。下列叙述正确的是( )
A. 地雀种群中喙的深度相同,不存在个体差异
B. 干旱导致地雀种群的喙朝大而厚的方向变异
C. 大而厚的喙是否有利是相对的,取决于环境
D. 生物进化的单位并不是研究群落的基本单位
17. 某兴趣小组在“探究培养液中酵母菌种群数量变化”的实验中,将酵母菌培养液稀释100倍后,经等体积台盼蓝染液染色后,用血细胞计数板(规格为1mm×1mm×0.1mm)进行计数,观察到一个中方格的菌体数如图。相关叙述正确的是( )
A. 取样时滴管从静置的培养液底部吸取,会导致数据偏小
B. 统计时,要统计方格内和相邻两边线的蓝色菌体
C. 显微计数时,应先加培养液再盖盖玻片,否则会导致计数结果偏高
D. 若计数的中方格中酵母菌数量的平均数与图示中方格内酵母菌数量相同,则培养液中活酵母菌的密度为4.5×108个·mL-1
18. 人体中某反射弧的结构如图所示。下列说法错误的是( )
A. 图中E为感受器,F为传入神经
B. 若给予G适宜的刺激,则F不会兴奋
C. 若给予G适宜的刺激,则H能收缩
D. 若给予F适宜的刺激,则H不能收缩
19. 器官移植是治疗多种疾病的有效手段,但会存在免疫排斥问题。调节性T细胞具有抑制免疫反应的功能,能防止免疫反应过度而损伤自身。调节性T细胞数量由Mcl-1 蛋白和Bim蛋白两种功能相反的蛋白质决定(如图所示)。下列说法错误的是( )
A. 过敏反应与 Mcl-1 蛋白的活性被抑制有关
B. 调节性T细胞功能性衰竭可能会导致免疫功能过高
C. 筛选出调节性T细胞并在体外扩增后回输到患者体内,一定程度上可以减轻免疫排斥
D. 与注射免疫抑制剂相比,通过调节性T细胞数量来调节免疫功能,效果可能更理想
20. 如图表示人动脉血压维持相对稳定的一种反射过程。“衣领综合征”指的是动脉血压正常时,过高过紧的衣领会直接刺激颈动脉窦压力感受器,引起后续的反射过程,使人头晕甚至晕厥,下列说法错误的是( )
A. 动脉血压升高时,神经调节能使其快速恢复正常
B. 动脉血压升高会使颈动脉窦压力感受器细胞Na⁺大量内流
C. 动脉血压维持相对稳定过程体现了负反馈调节作用
D. “衣领综合征”使人头晕甚至晕厥是反射启动后引起血压升高导致脑部供血不足所致
第2卷:非选择题(60分)
21. 细胞免疫和体液免疫是人体的主要免疫调节方式,通过两种免疫调节方式对外来病原体清除,图中A~G代表免疫细胞,请回答下列问题:
(1)APC细胞是抗原呈递细胞,人体中抗原呈递细胞包括__________等(至少写2种),病原体经APC吞噬后使B细胞活化需要两个信号的刺激,分别是病原体与B细胞接触形成的第一信号刺激及__________传递的第二信号刺激。
(2)细胞G是__________(填具体名称),它攻击被病原体入侵的靶细胞而不攻击机体自身正常细胞的原因是__________。该细胞的数量若__________(填“增加”或“减少”)会提高器官移植的成活率。
(3)机体再次接触抗原时,会由D细胞迅速产生大量的抗体,D细胞的主要来源是__________(填具体名称)。
(4)若图中所示的病原体为HTV,则其主要侵染的是细胞__________(填写图中字母)。
(5)若侵入人体的抗原为酿脓链球菌,则该免疫过程产生的抗体可攻击心脏瓣膜,使人患上风湿性心脏病,这属于免疫失调中的__________病。
(6)嗜神经性α疱疹病毒能够突破宿主屏障而感染神经元,并在胞体内大量繁殖进而完成进步的扩散和在胞体中建立潜伏感染。该过程中突破的屏障有__________,该屏障的特点是__________。
22. 帕金森病是一种常见于老年人的神经系统退行性疾病,主要临床表现为静止性震颤、运动迟缓、肌强直等。研究发现脑部神经元(图中a、b)释放的乙酰胆碱增加、多巴胺减少使人患病,部分调节过程如甲图所示,乙图是正常个体相应部位示意图。请分析回答有关问题:
(1)神经系统结构和功能的基本单位是________。
(2)图中b神经元释放的“■”表示________(填“乙酰胆碱”或“多巴胺”),该物质作用于脊髓运动神经元,会引起细胞膜上________大量开放,实现了________(信号形式)的转变。
(3)要验证药物M是治疗帕金森病的特效药,研究人员进行了以下实验:
a.给A组大鼠注射适量的物质X(一种神经毒素,局部注射后,相应区域分泌多巴胺的多巴胺能神经元部分死亡),给B组大鼠注射等量的生理盐水,相同且适宜的条件下饲养一段时间后,观察两组大鼠的行为并检测相关生理指标。
b.将上述实验获得的A组大鼠随机均分为A1、A2两组,A1组注射一定量的药物M,A2组和B组大鼠注射等量的生理盐水,观察大鼠的行为并检测相关生理指标。
回答以下问题:
①与B组大鼠相比,A组大鼠应出现________、________的结果(两个角度作答)才可继续进行步骤b的实验。
②用物质X处理大鼠的目的是________。
③若A1组大鼠注射药物M后症状得到明显缓解,说明M有治疗作用,下面关于M缓解帕金森病的机制的推测正确的是________。
A.促进多巴胺的分解
B.促进多巴胺的合成
C.促进多巴胺能神经元的修复
D.增强多巴胺受体活性
23. 研究人员以双子叶植物莴苣、大豆、杜仲为实验材料进行相关研究,请回答下列问题:
(1)莴苣种子在有光的条件下才能萌发,此时光作为________,可在植物体中被光敏色素捕捉,进而调控植物的生长发育。光敏色素是一类________(化学本质),在受到光照射时,其结构会发生变化,这一变化经过信息传递系统传导至细胞核内,影响________,从而表现出生物学效应。
(2)大豆种子萌发后,下胚轴顶端形成弯钩(顶勾)保护子叶和顶端分生组织在破土过程中不受土壤机械力的破坏。顶勾及顶勾内外两侧细胞如图1所示。研究发现,重力是触发幼苗顶勾形成的起始信号,顶勾是下胚轴顶端外侧与内侧生长素分布不均造成的。结合以上信息分析,顶勾出现可能的机理是________。
(3)分别用不同浓度的芸苔素和赤霉素处理杜仲的叶片,然后测定叶片中的有效成分桃叶珊瑚苷含量,结果如图2所示。
①实验所用的芸苔素和赤霉素是植物生长调节剂,与植物激素相比植物生长调节剂具有________的优点。(至少答出两点)
②据图2分析,与对照组相比,赤霉素在500mg⋅L-1时对桃叶珊瑚苷含量的积累起________(填“促进”或“抑制”)作用。实验结果说明杜仲叶片对________的作用更敏感。(填“芸苔素”或“赤霉素”)。
24. 研究生态位有助于人们认识群落中物种间及物种内的竞争关系,从而达到调节种群密度,使资源利用达到最优的目的。某树林中食性相似的部分鸟类在不同层次中的密度相对值如表所示。回答下列问题:
(1)生态位是指一个物种在群落中的____,包括所处的空间位置、占用资源的情况等。为进一步研究表中鸟类的生态位,通常还需要研究它的①____;②____。
(2)树林不同高度分布着不同的植物,这属于群落的____结构,这一分层现象为表中鸟类创造了多种多样的____和____。群落的这种结构有利于____,同时减弱不同物种的种间竞争关系。
(3)由表可知,银喉长尾山雀和____生态位最接近,在资源有限的条件下,试分析若干年后,两个种群的变化趋势可能是____。
(4)综合分析,通常在同一群落中____(填“存在”或“不存在”)生态位完全相同的两个种群。
25. M3 型青少年糖尿病是由Ⅵ基因突变引起的,临床表现为发病年龄早,胰岛素分泌过量等。为了解其发病机理,研究人员开展下列研究。
(1)人体血糖浓度升高时,葡萄糖进入胰岛B细胞内,会促使 Ca²⁺通道开放。Ca²⁺顺浓度梯度进入细胞后,引起包裹胰岛素囊泡与________融合,将胰岛素分泌到细胞外,随_____运输到全身各处。体内胰岛素水平上升,既可增加血糖去路,如________,又可减少血糖来源,如________,使血糖浓度恢复到正常水平。
(2)研究人员通过处理,获得胰岛 B细胞发生H 基因突变的小鼠。若该种实验鼠在有葡萄糖刺激和_______情况下,均表现出胰岛素分泌过量,则可作为本实验中 M3 型糖尿病模型鼠。
(3)研究人员对 M3 型青少年糖尿病患者胰岛素分泌过量的机理提出两种假设。
假设一:H 突变细胞中胰岛素合成增加,促进其分泌过量。
假设二:Ca²⁺更多进入H突变细胞,导致过量分泌胰岛素。
①利用上述两种小鼠完成实验,在血糖浓度上升或下降过程中,若两种小鼠体内胰岛素合成基因的表达量________、则可排除假设一。
②研究人员在不同条件下检测两种小鼠体内Ca²⁺浓度变化,结果如下图。
注:·磺脲类药物可以促进胰岛素分泌。
结果显示,高浓度葡萄糖引起 M3 型糖尿病模型鼠________,该证据支持假设二。加入KCl后,K⁺进入细胞,引起膜内电位上升,与正常鼠相比,M3型糖尿病模型鼠的Ca²⁺通道_______。
③据上述实验推测,可开发为治疗M3型糖尿病药物的是________(填字母序号)。
a. 钾外流通道激活剂 b. 钾外流通道抑制剂c. 钙通道抑制剂 d. 磺脲类药物 e. 胰岛素高度
密度相对值
种名
林冠层高于11.6m
乔木层5.0~11.6m
灌木层1.3~5.0m
草本层1.0~1.3m
地面
林鸽
333
3
3
0
0
茶腹
34
34
1
0
0
蓝山雀
150
204
196
24
6
银喉长尾山雀
122
183
136
18
9
旋木雀
32
75
27
17
0
煤山雀
45
108
78
20
0
相关试卷
这是一份四川省泸州市合江县马街中学校2023-2024学年高二上学期1月期末生物试题(Word版附解析),共23页。试卷主要包含了选择题等内容,欢迎下载使用。
这是一份四川省泸州市合江县马街中学校2023-2024学年高一上学期1月期末生物试题(Word版附解析),共21页。试卷主要包含了选择题,非选择题等内容,欢迎下载使用。
这是一份四川省泸州市合江县马街中学2023-2024学年高二上学期12月月考生物试题(Word版附解析),共21页。试卷主要包含了选择题等内容,欢迎下载使用。