


- 新教材适用2023_2024学年高中历史第2单元中古时期的世界第5课古代非洲与美洲学案部编版必修中外历史纲要下 学案 0 次下载
- 新教材适用2023_2024学年高中历史第3单元走向整体的世界单元整合学案部编版必修中外历史纲要下 学案 0 次下载
- 新教材适用2023_2024学年高中历史第3单元走向整体的世界第7课全球联系的初步建立与世界格局的演变学案部编版必修中外历史纲要下 学案 0 次下载
- 新教材适用2023_2024学年高中历史第4单元资本主义制度的确立单元整合学案部编版必修中外历史纲要下 学案 0 次下载
- 新教材适用2023_2024学年高中历史第4单元资本主义制度的确立第8课欧洲的思想解放运动学案部编版必修中外历史纲要下 学案 0 次下载
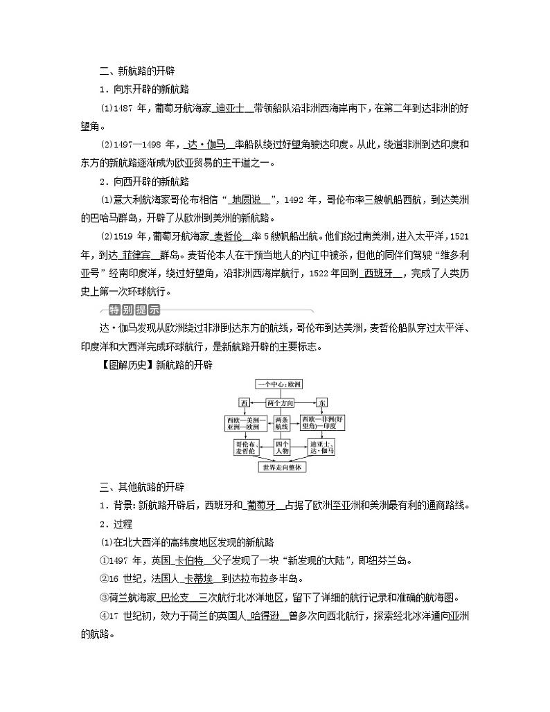
人教统编版(必修)中外历史纲要(下)第三单元 走向整体的世界第6课 全球航路的开辟 导学案
展开历史(必修)中外历史纲要(下)第7课 全球联系的初步建立与世界格局的演变导学案: 这是一份历史(必修)中外历史纲要(下)第7课 全球联系的初步建立与世界格局的演变导学案,共9页。学案主要包含了人口迁移与物种交换,商品的世界性流动,早期殖民扩张等内容,欢迎下载使用。
历史(必修)中外历史纲要(下)第5课 古代非洲与美洲学案设计: 这是一份历史(必修)中外历史纲要(下)第5课 古代非洲与美洲学案设计,共9页。学案主要包含了古代非洲文明,古代美洲文明等内容,欢迎下载使用。
高中历史人教统编版(必修)中外历史纲要(下)第3课 中古时期的欧洲 学案: 这是一份高中历史人教统编版(必修)中外历史纲要(下)第3课 中古时期的欧洲 学案,共11页。学案主要包含了、西欧封建社会等内容,欢迎下载使用。