





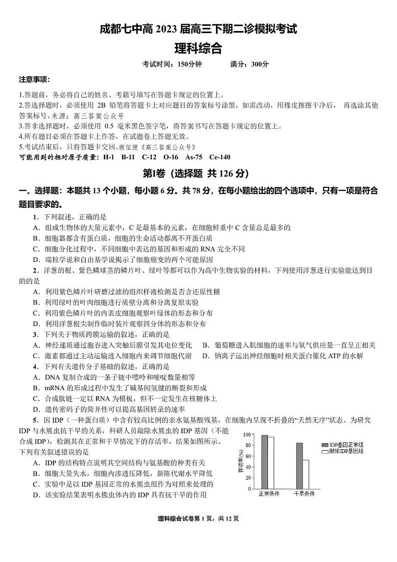
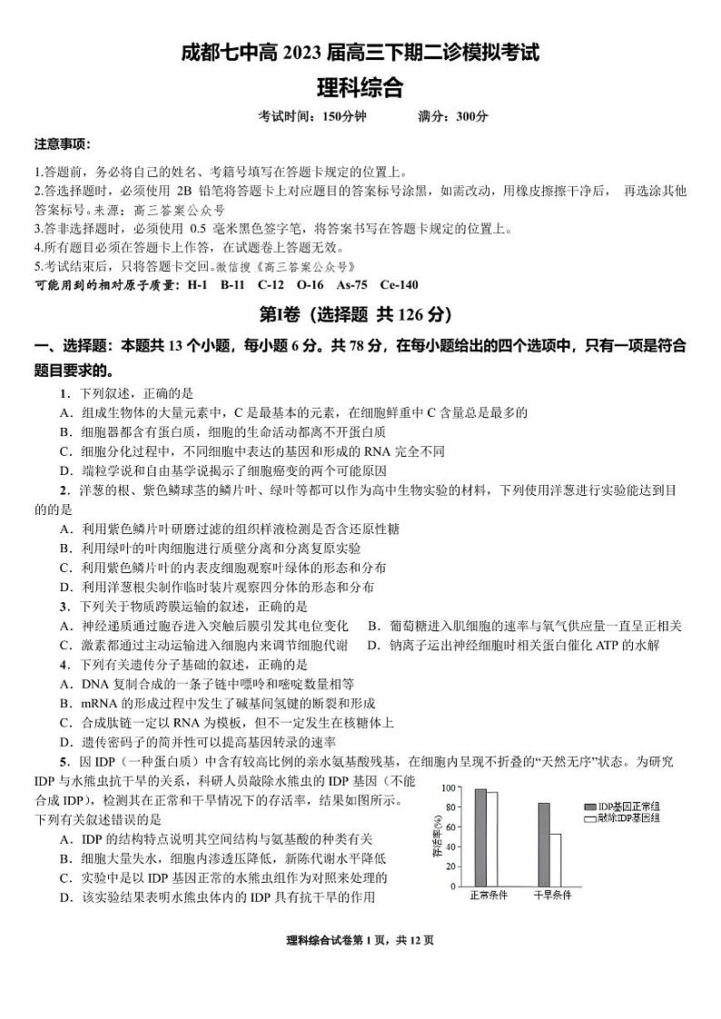
成都七中2023高三下二模理综试卷
展开2024届四川省成都市第七中学高三下学期二模诊断考试理综试题: 这是一份2024届四川省成都市第七中学高三下学期二模诊断考试理综试题,共6页。
2023成都七中高三下学期热身考试理综PDF版含答案: 这是一份2023成都七中高三下学期热身考试理综PDF版含答案,文件包含2023届四川省成都市第七中学高三下学期热身考试理科综合试卷pdf、理科综合答案pdf、2023届四川省成都七中高考热身考试理科综合答题卡A3版docx等3份试卷配套教学资源,其中试卷共21页, 欢迎下载使用。
四川省成都七中2023届高三下期三诊模拟考试理综: 这是一份四川省成都七中2023届高三下期三诊模拟考试理综,共16页。