


还剩13页未读,
继续阅读
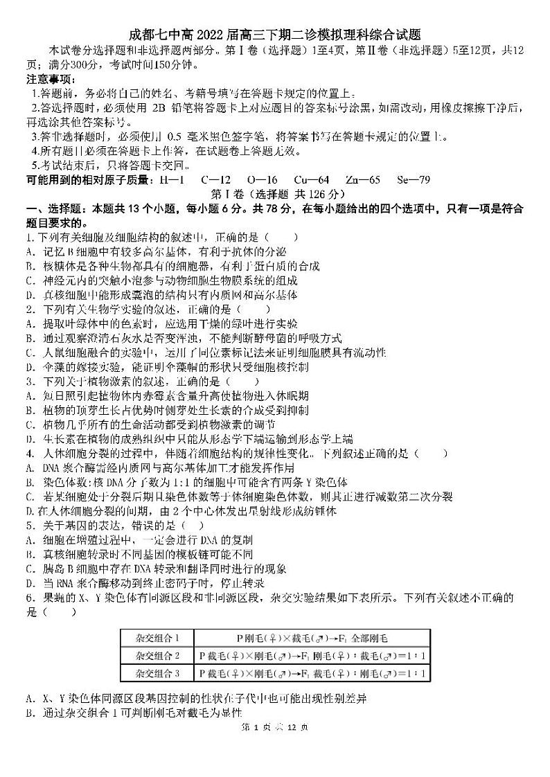
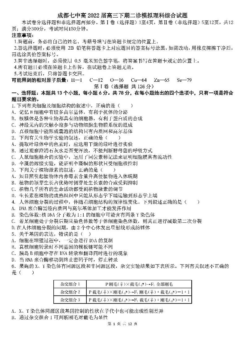
2022届四川省成都七中二模模拟考试理综试卷 PDF版
展开
这是一份2022届四川省成都七中二模模拟考试理综试卷 PDF版,共16页。
相关试卷
2023届四川省成都石室中学高三一诊模拟考试理综试题 PDF版:
这是一份2023届四川省成都石室中学高三一诊模拟考试理综试题 PDF版,共27页。
2023届四川省成都七中高三上期理综一诊模拟考试试卷 PDF版:
这是一份2023届四川省成都七中高三上期理综一诊模拟考试试卷 PDF版,文件包含23届高三理科综合一诊模拟考试试卷pdf、23届高三理科综合一诊模拟考试试卷答案pdf、23届高三理科综合一诊模拟考试试卷答题卡A3版docx等3份试卷配套教学资源,其中试卷共19页, 欢迎下载使用。
2023届四川省成都七中高三上期理综一诊模拟考试试卷 PDF版:
这是一份2023届四川省成都七中高三上期理综一诊模拟考试试卷 PDF版,文件包含23届高三理科综合一诊模拟考试试卷pdf、23届高三理科综合一诊模拟考试试卷答案pdf、23届高三理科综合一诊模拟考试试卷答题卡A3版docx等3份试卷配套教学资源,其中试卷共19页, 欢迎下载使用。
