


2023-2024学年吉林省吉林市第14中学九年级化学第一学期期末质量检测模拟试题含答案
展开学校_______ 年级_______ 姓名_______
注意事项
1.考试结束后,请将本试卷和答题卡一并交回.
2.答题前,请务必将自己的姓名、准考证号用0.5毫米黑色墨水的签字笔填写在试卷及答题卡的规定位置.
3.请认真核对监考员在答题卡上所粘贴的条形码上的姓名、准考证号与本人是否相符.
4.作答选择题,必须用2B铅笔将答题卡上对应选项的方框涂满、涂黑;如需改动,请用橡皮擦干净后,再选涂其他答案.作答非选择题,必须用05毫米黑色墨水的签字笔在答题卡上的指定位置作答,在其他位置作答一律无效.
5.如需作图,须用2B铅笔绘、写清楚,线条、符号等须加黑、加粗.
一、单选题(本大题共10小题,共30分)
1.下列有关空气及其成分的说法中错误的是
A.空气中体积分数最大的气体是氮气
B.氧气能供给呼吸,可用于医疗急救
C.长期放置的澄清石灰水变浑浊,说明空气中含有二氧化碳
D.工业用分离液态空气的方法制取氧气,该变化属于分解反应
2.下列有关氧气的说法不正确的是
A.能供给呼吸
B.化学性质非常活泼
C.能支持燃烧
D.约占空气体积的五分之一
3.除去下列物质中混有的少量杂质(括号内为杂质),拟定的实验方案可行的是( )
A.木炭粉(CuO)——在空气中灼烧
B.KCl溶液(HCl)——加入过量的K2CO3溶液
C.NaCl溶液(Na2CO3)——加入适量的澄清石灰水,过滤
D.H2气体(HCl气体)——依次通过足量的NaOH溶液和浓硫酸
4.曲靖市正在创建国家级文明城市。为了全力打造“生态曲靖”、“和谐曲靖”,下列措施符合该理念的是( )
①分类回收生活垃圾,垃圾资源化
②提倡乘坐公共交通,骑自行车或步行的方式出行
③加大空气质量检测,改善环境状况
④进一步做好城市的绿化工程
A.①②④
B.②③④
C.①③④
D.①②③④
5.水是生命之源,下列有关水的说法正确的是
A.水资源可以循环利用,没必要担心淡水资源不足
B.水中有异味时可加入活性炭除味
C.用肥皂水区分硬水和软水,产生泡沫较多的是硬水
D.电解水生成氢气和氧气,说明水是由氢气和氧气组成
6.在一个密闭容器中,有甲、乙、丙、丁四种物质,在一定条件下发生反应,测得反应前后各物质的质量如下表。下列说法不正确的是
A.x=102
B.丁一定是化合物
C.丙可能为该反应的催化剂
D.参加反应的甲和乙的质量之比为4:9
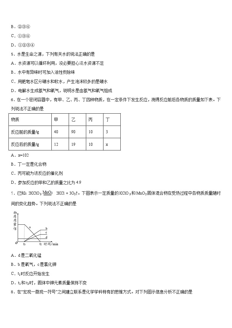
7.已知:2KClO3 2KCl + 3O2↑。下图表示一定质量的KClO3和MnO2固体混合物在受热过程中各物质质量随时间的变化趋势。下列说法不正确的是
A.d是二氧化锰
B.b是氧气,c是氯化钾
C.t1时反应开始发生
D.t1和t2时,固体中钾元素质量保持不变
8.在“宏观一微观一符号”之间建立联系是化学学科特有的思维方式。对下列图示信息分析不正确的是
A.硅元素在地壳中含量第二,图①是硅原子的结构示意图
B.图②对应的元素属于非金属元素
C.图②④对应元素组成的化合物是由离子构成的
D.若图③中x的值为8,则其粒子符号为O2-
9.我国古代典籍中有“银针验毒”的记载,其反应原理之一是4Ag+2H2S+O2═2X+2H2O.则X的化学式为( )
A.SB.SO2C.Ag2SD.SO3
10.铝抗腐蚀能力强的原因是
A.硬度、密度都较小B.化学性质不活泼
C.常温下不与氧气反应D.表面易形成致密的氧化膜
二、填空题(本大题共4小题,共20分)
11.根据元素周期表中第三周期元素的部分信息,回答下列问题。
(1)硫原子的质子数x=_____;
(2)将这8种元素排列在同一周期中,是因为这些元素的原子都有_____个电子层;
(3)该周期元素是由金属元素过渡到_____元素,结尾是稀有气体元素;
(4)氯原子在化学反应中容易_____(填“得到”或“失去”)电子。
12.已知甲和乙在点燃的条件下反应生成丙和丁。下图是四种分子的示意图。
(1)写出该反应的化学方程式。_______
(2)该反应中生成物丙、丁的质量比是多少?_______
13.下图是某化学反应前后分子种类变化的微观示意图(其中“”表示氮原子,“”表示氧原子,“”表示氢原子)。
(1)该反应的化学方程式为________________。
(2)该反应中C与D的质量比为____________。
(3)所有化学反应发生的微观实质是______________。
14.人类发现二氧化碳经历了多个世纪,下列是艾杯程中的部分资料。
资料一:1630年,比利时化学家海尔蒙特发现在一些洞穴中的地面附近,有一种能使燃着的蜡烛熄灭的气体,后来被证实是CO2。
(1)根据海尔蒙特的发现,可推测出二氧化碳具有的性质是_____。
资料二:1754年,英国化学家布莱克将石灰石煅烧首次制得CO2,并详细研究了“石灰石→生石灰→熟石灰→石灰石”的相互转化过程。
(2)煅烧石灰石的化学方程式为_____,所属的基本反应类型是_____反应。
资料三:1766年,英国化学家卡文迪许通过实验测得:室温下1体积水大约能溶解1体积二氧化碳气体。
(3)如图,在带有可自由移动的活塞的容器中充满500mLCO2气体,用注射器缓慢注入200mL水,边注入边振荡。①充分振荡后,活塞停留在_____mL刻度处。②取少量量容器中的液体,滴加紫色石蕊试液,现象为_____。③将②所得的溶液加热至沸腾,发生反应的化学方程式为_____。
三、计算题(本大题共2小题,共12分)
15.(6分)研究性学习小组利用下列装置进行气体的制取,请分析并填空。
(1)写出标有字母仪器的名称:a_____,b_____。
(2)实验室中用大理石和稀盐酸反应制取二氧化碳,应选择的收集装置为_____(填字母),检验二氧化碳收集满的方法是_____。
(3)实验室中加热氯酸钾和二氧化锰混合物来制取氧气,该反应的化学方程式为_____,若用盛满水的F装置收集氧气,氧气应从导管_____(填“①”或“②”)处通入F装置。
(4)实验室常用氯化铵固体与碱石灰固体共热来制取氨气。常温下,是一种无色、有刺激性气味的气体,密度比空气小,NH3极易溶于水。现选择合适的装置来制取并收集NH3,应该选择的发生装置是_____(填字母),收集装置是_____(填字母)。
16.(6分)农业上可用浓度为10%~20%的NaCl溶液选种,现配制150g 12%的氯化钠溶液。
Ⅰ.称量氯化钠的质量,读数如下图所示,其中正确的是_____。
Ⅱ.实验室配制上述溶液,溶解时用到的玻璃仪器有_____、烧杯。
Ⅲ.若实验所配氯化钠溶液的溶质质量分数偏低,其原因可能是_____。
A 称好的固体转移至烧杯时有部分固体洒落桌面
B 溶解时用玻璃棒充分搅拌
C 转移配制好的溶液时溅在试剂瓶外
D 配制好的溶液倒入刚用蒸馏水清洗过的试剂瓶中,并贴上标签
四、简答题(本大题共2小题,共16分)
17.(8分)金属在生产和生活中有着广泛应用,回答下列与金属有关的问题。
(1)下列金属制品在应用中,利用金属导热性的是_____。
a.金属硬币 b.铜制火锅 c.铝制导线
(2)铝比铁活泼,但铝在空气中比铁稳定,其原因是_____。
(3)合金是重要的金属材料。如图中能表示锡铅合金的是_____(选填“a”“b”或“c”)。
(4)镁铝合金被誉为“绿色金属结构材料”。镁,铝按其一定比例熔合后冷却可得到一种储氢合金材料Mg17Al12,完全吸收氢气后得到MgH2和Al,该反应的化学方程式为_____。
(5)铁矿石有多种,如赤铁矿(主要成分Fe2O3)和磁铁矿(主要成分Fe3O4)等。写出磁铁矿的主要成分与一氧化碳反应的化学方程式_____。
(6)某炼铁厂要冶炼1000t含杂质3%的生铁,需要含Fe2O380%赤铁矿石的质量是_____t(计算结果小数点后面保留一位)。
18.(8分)金属材料在人类活动中已得到越来越广泛的应用.正确使用金属材料,首先应该了解金属.
①地壳中含量最多的金属元素是______填元素符号
②保持铁的化学性质的最小粒子是______.
国家大剧院安装了近2万块被称作“太空金属”的钛金属板,其密度只有钢的钛与稀硫酸反应的化学方程式为:Ti+2H2SO4=Ti(SO4)2+2H2↑
在某稀有气体中,熔融状态下,镁与反应的化学方程式为:TiCl4+2MgMgCl2+Ti,则Mg、Ti、Cu的金属活动性顺序是______.
某实验室废液缸里的废液含有、、,如果将废液直接排放就会造成水污染.几位同学利用课余处理废液,回收硫酸锌和有关金属.实验过程如图:
请回答:
①操作1是______,固体A的成分______.
②固体C是______滤液1和滤液2中溶质相同,该溶质是______.
③写出加入过量锌粉的其中一个反应的化学方程式______;
④加入足量稀硫酸发生反应的化学方程式______.
五、探究题(本大题共2小题,共22分)
19.(10分)为测定某种贝壳中碳酸钙的含量,取25g贝壳,逐渐加入稀盐酸,充分反应后,测得剩余固体质量与加入稀盐酸的质量关系如图所示(已知杂质不参与反应,也不溶于水)请计算:
(1)这种贝壳中碳酸钙的质量分数是多少? (碳酸钙的质量分数=)。
(2)25g贝壳与稀盐酸恰好完全反应时,生成二氧化碳的质量多少?
20.(12分)今年五一假期,小丽随爸爸到乡下探亲,期间看到许多漂亮的大理石,于是她带回了一些回来,想去实验室测定这些大理石中碳酸钙的含量。她称取了20g大理石样品于烧杯中,加入稀盐酸,称得总质量为120g,充分反应后,剩余物质总质量为115.6g.(大理石中杂质不溶于水,也不参加化学反应)。
(1)产生二氧化碳的质量为 g。
(2)碳酸钙的质量是多少?
(3)实验所用的大理石中 CaCO3 的质量分数是多少?
参考答案
一、单选题(本大题共10小题,共30分)
1、D
2、B
3、D
4、D
5、B
6、D
7、B
8、B
9、C
10、D
二、填空题(本大题共4小题,共20分)
11、16 3 非金属 得到
12、 11:9
13、4NH3+5O24NO+6H2O 10:9 分子破裂为原子,原子重新组成新的分子,化学变化前后原子的种类、数目不变,分子的种类一定改变
14、密度比空气密度大,不燃烧也不支持燃烧 分解 300 溶液变成红色
三、计算题(本大题共2小题,共12分)
15、试管 长颈漏斗 D 把燃着的木条放在集气瓶口,木条熄灭,表示已收集满 ② A E
16、A 玻璃棒 AD
四、简答题(本大题共2小题,共16分)
17、b 铝和空气中的氧气反应生成致密的氧化铝薄膜,阻碍铝的进一步反应 a Mg17All2+17H2=17MgH2+12Al 4CO+Fe3O43Fe+4CO2 1732.1
18、Al 铁原子 过滤 Cu、Zn、Fe Fe 或 Zn+ H2SO4 =ZnSO4 + H2↑
五、探究题(本大题共2小题,共22分)
19、80%;8.8g
20、(1)4.4g;(2)10g;(3)50%
物质
甲
乙
丙
丁
反应前的质量/g
40
90
10
3
反应后的质量/g
12
19
10
x
吉林省吉林市龙潭区亚桥中学2023-2024学年九年级下学期开学学业质量检测化学试题: 这是一份吉林省吉林市龙潭区亚桥中学2023-2024学年九年级下学期开学学业质量检测化学试题,共13页。试卷主要包含了单项选择题,填空题,简答题,实验与探究题,计算题等内容,欢迎下载使用。
山东威海市14中学2023-2024学年九年级化学第一学期期末质量检测模拟试题含答案: 这是一份山东威海市14中学2023-2024学年九年级化学第一学期期末质量检测模拟试题含答案,共8页。试卷主要包含了下列物质中不属于氧化物的是,下列物质的用途错误的是,往AgNO3和Cu,下列是初中化学涉及的部分实验,下列叙述中,不正确的是等内容,欢迎下载使用。
2023-2024学年吉林省长春市第104中学化学九年级第一学期期末教学质量检测模拟试题含答案: 这是一份2023-2024学年吉林省长春市第104中学化学九年级第一学期期末教学质量检测模拟试题含答案,共7页。试卷主要包含了考生要认真填写考场号和座位序号,下列实验操作正确的是,谚语诗词中蕴含着科学道理,化学实验既要操作规范,下列实验操作能达到实验目的是等内容,欢迎下载使用。