


2023-2024学年吉林省白城市九年级化学第一学期期末教学质量检测模拟试题含答案
展开
这是一份2023-2024学年吉林省白城市九年级化学第一学期期末教学质量检测模拟试题含答案,共8页。试卷主要包含了考生要认真填写考场号和座位序号,根据化学方程式不能获取的信息是,下列归纳和总结完全正确的一组是等内容,欢迎下载使用。
学校_______ 年级_______ 姓名_______
注意事项
1.考生要认真填写考场号和座位序号。
2.试题所有答案必须填涂或书写在答题卡上,在试卷上作答无效。第一部分必须用2B 铅笔作答;第二部分必须用黑色字迹的签字笔作答。
3.考试结束后,考生须将试卷和答题卡放在桌面上,待监考员收回。
一、单选题(本大题共15小题,共45分)
1.稀有气体过去曾被人们称作“惰性气体”.是因为( )
A.稀有气体在空气中含量少
B.稀有气体用途广泛
C.稀有气体性质不活泼
D.稀有气体非常宝贵
2.回收废弃塑料可以节约资源,减少“白色污染”,下列表示塑料包装制品回收标志的是
A.B.C.D.
3.下列有关催化剂的说法正确的是( )
A.对某一个化学反应,只能有一种催化剂
B.催化剂在化学反应前后质量和性质都不变
C.催化剂能加快化学反应速率,也能减慢化学反应速率
D.在氯酸钾的分解过程中,不加催化剂,则氯酸钾就不分解
4.在反应2A+3B=2C+D中,当15gA完全反应,生成21gC,又知C与D的相对分子质量比为7:16,则参加反应B的质量为( )
A.10gB.20gC.30gD.40g
5.根据化学方程式不能获取的信息是
A.生成物
B.化学反应的快慢
C.反应条件
D.各反应物和生成物之间的个数之比
6.日常生活中缓慢氧化的例子很多,下列反应中不包括缓慢氧化的是( )
A.食物腐败B.酒精燃烧C.动物呼吸D.铁生锈
7.下列工艺制作过程中包含了化学变化的是()
A.泥土烧成精美的瓷器
B.红纸剪成漂亮的窗花
C.冰块雕成美丽的冰雕
D.玉石磨制成个性化的饰品
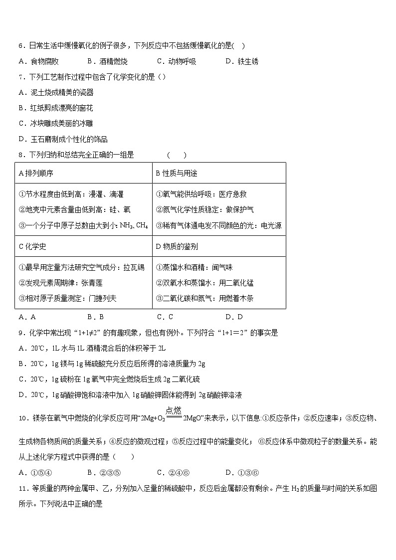
8.下列归纳和总结完全正确的一组是 ( )
A.AB.BC.CD.D
9.化学中常出现“1+1≠2”的有趣现象,但也有例外。下列符合“1+1=2”的事实是
A.20℃,1L水与1L酒精混合后的体积等于2L
B.20℃,1g镁与1g稀硫酸充分反应后所得的溶液质量为2g
C.20℃,1g硫粉在1g氧气中完全燃烧后生成2g二氧化硫
D.20℃,1g硝酸钾饱和溶液中加入1g硝酸钾固体能得到2g硝酸钾溶液
10.镁条在氧气中燃烧的化学反应可用“2Mg+O22MgO”来表示,以下信息:①反应条件;②反应速率;③反应物、生成物各物质间的质量关系;④反应的微观过程;⑤反应过程中的能量变化; ⑥反应体系中微观粒子的数量关系。能从上述化学方程式中获得的是( )
A.①⑤④B.②③⑤C.②④⑥D.①③⑥
11.等质量的两种金属甲、乙,分别加入足量的稀硫酸中,反应后金属都没有剩余。产生H2的质量与时间的关系如图所示。下列说法中正确的是
A.甲的活动性比乙强
B.反应消耗等质量的金属
C.反应产生等质量的氢气
D.甲的相测原子质量一定比乙小
12.某同学观察了如图所示的实验后,得出以下结论,你认为不正确的是( )
A.氯化氢分子和氨分子是不断运动的
B.氯化氢和氨气能发生化学反应
C.氯化氢和氨气反应后有固体生成
D.两瓶无色气体混合后,瓶内的压强不变(假如不漏气)
13.下列变化中,属于化学变化的是( )
A.水结成冰B.灯泡发光C.煤气燃烧D.水果榨汁
14.发生火灾时,下列自救方法不正确的是
A.室内着火时应打开门窗通风
B.身上着火不可乱跑,要就地打滚使火熄灭
C.高楼住宅发生火灾时,不能使用楼内电梯逃生
D.逃生时可用湿毛巾捂住口鼻,匍匐前行,寻找安全出口
15.下列关于空气的说法中,错误的是
A.空气是一种十分重要的天然资源
B.少量有害气体进入空气中,依靠大自然的自净能力,空气仍能保持洁净
C.按质量计算,空气中约含氮气78%,氧气21%,其他气体和杂质约占1%
D.空气中的稀有气体一般不跟其他物质反应,曾被称为“惰性气体”
二、填空题(本大题共4小题,共20分)
16.下图为某小组探究金属化学性质的两组实验。
①实验I中以“金属表面产生气泡的快慢”为标准来判断锌、铁的活动性强弱,有同学认为该实验设计不够合理,理由是______________;
②写出实验II中C试管内反应的化学方程式_____________;
③实验II中要验证Cu、Fe、Ag的金属活动性顺序,至少要做的实验是_____ (填字母序号)。
17.通过半年的化学学习,相信你已经初步掌握了实验室制取气体的有关知识。请结合图示回答问题。
(1)写出图中标示的仪器名称:①________,②________。
(2)实验室用KMnO4制取O2,应选用的发生装置为_______(填字母序号,下同),取用KMnO4药品时,应选用仪器______,写出该反应的化学方程式_______。
(3)注射器C可用于检查装置E的气密性,步骤如下:
①从长颈漏斗向锥形瓶中加入少量水至________。
②将注射器C连接到装置E的导管口处。
③缓慢拉动注射器C的活塞,观察到_______,表示装置E的气密性良好。
(4)查阅资料可知,硫化氢(H2S)是一种密度大于空气,能溶于水的有毒气体,其水溶液显酸性,称为氢硫酸。实验室常用硫化亚铁(FeS)固体与稀盐酸在常温下反应产生硫化氢和氯化亚铁,则制取该气体的发生和收集装置是__________。制取硫化氢的化学反应方程式是:_____________ ,与集气瓶配套使用的玻璃片一般一面为光面,另一面为磨砂面,收集满的硫化氢气体集气瓶应用玻璃片的________盖好(选填“光滑面”或“磨砂面”),_____放在桌面上(选填“正”或“倒”)。
18.某学生欲用浓盐酸与大理石反应制取干燥、纯净的二氧化碳气体,实验室提供了下列装置和药品(二氧化碳气体既不溶于饱和NaHCO3溶液也不与NaHCO3反应:)。请回答相关问题:
(1)仪器①的名称是_____。
(2)装置A、B都可作发生装置,A装置的优点是_____。
(3)实验室制取二氧化碳气体的反应原理是_____(用化学方程式表示)。
(4)用浓盐酸与大理石反应产生的二氧化碳混有的气体_____。(用化学式表示)
(5)两个净化装置相连接时,其仪器接口先后顺序应为_____。
A a-b-c-d B c-d-b-a C c-d-a-b D b-a-d-c
19.下图是实验室制取气体的发生装置和收集装置。
请回答下列问题:
(1)仪器a的名称是_____。
(2)实验室用过氧化氢溶液制取氧气,其反应的化学方程式是_____,若从控制反应速率和节约药品的角度考虑,应选择的发生装置是_____(填字编)。
(3)实验室若用氯酸钾和二氧化锰制取氧气,可选择装置_____(填字母编号)作发生装置,其反应的化学方程式是_____。
(4)D、E、F、G都是实验室中气体的收集装置,其中不能用来收集氧气的是_____(填字母编),理由是_____。
三、简答题(本大题共2小题,共16分)
20.(8分)根据要求完成下列计算:
①三氧化二铁中铁元素的质量分数;
②含Fe2O380%的赤铁矿100吨.可炼得纯铁t。(假设冶炼过程中铁无损失)
21.(8分)某校兴趣小组在实验室中完成制取氧气的实验。他们取氯酸钾和二氧化锰的混合物共3.0 g放入大试管中加热,并在不同时刻测定试管内剩余固体物质的质量(如下表):
分析表中数据,完成下列问题:
(1)完全反应后,生成氧气的质量为_____g;
(2)原混合物中氯酸钾的质量分数是多少? (写出计算过程,结果精确到0.1%)
四、探究题(本大题共2小题,共19分)
22.(9分)化学无处不在,时时刻刻存在于生产生活以及趣味实验中。
(1)某兴趣小组想用pH试纸粗略测定工厂废水的酸碱度,测定的具体方法是_____________;
(2)医药上常用氢氧化铝作治疗胃酸(含有盐酸)过多的药物,其原因(用方程式表示)是________________________;
(3)将一枚生锈(主要成份是Fe2O3)的铁钉放入试管中,滴入稀盐酸,发现铁锈逐渐消失,溶液变为黄色,过一会儿又有大量气体产生,则发生反应的化学方程式为______________;
(4)金属镁广泛应用于生活、生产和国防工业。从海水或卤水中提取镁的工艺流程如图:
在上述转化过程,步骤①得到氢氧化镁固体的操作名称是______________;上述三步中属于分解反应的是______________(填“①”或“②”或“③”),步骤①中发生反应的化学方程式为______________;
(5)如图所示为配制100g质量分数为5%的氯化钠溶液操作过程示意图回答下列问题:
①B操作中应称量氯化钠的质量是____________g。
②配制溶液后,测得溶液的质量分数小于5%,请你分析可能的原因(写一条即可):____________。
23.(10分)水和水溶液与人类的生活、生产关系密切。
(1)某自来水厂生产的主要步骤为:河水→A(明矾)→B(沉淀)→C(过滤)→D(加一氯胺)→净水。这一过程中加明矾的作用是____________。一氯胺是国家新版(生活饮用水卫生标准)中新增的一种消毒剂,请你写出一氯胺的分子式NH2C1所表示的意义。
宏观:①_________________,②_________;
微观:①_________,②_______。
(2)分离混合物,首先要分析混合物的组成成分,寻找各成分的差异,然后利用其差异选择合适方法进行分离。如:过滤是分离________不同的混合物的方法;蒸馏是分离________不同的混合物的方法。
(3)如图是水发生两种变化的微观图示。
①甲、乙两种变化中属于物理变化的是(填“甲”或“乙”)________,从微观角度判断该变化是物理变化的依据是______。在这个变化过程中,水分子(填“吸收”或“释放”)________能量。
②图中的化学变化是在通电的条件下发生的,该反应的文字表达式是____。
参考答案
一、单选题(本大题共15小题,共45分)
1、C
2、C
3、C
4、C
5、B
6、B
7、A
8、B
9、C
10、D
11、B
12、D
13、C
14、A
15、C
二、填空题(本大题共4小题,共20分)
16、酸的种类不同 Cu+2AgNO3=2Ag+Cu(NO3)2 CD
17、酒精灯 集气瓶 D A 液封长颈漏斗下端管口 长颈漏斗下端有气泡冒出 EG 磨砂面 正
18、长颈漏斗 控制反应的发生与停止 H2O、HCl C
19、分液漏斗 2H2O22H2O+O2↑ B C 2KClO32KCl+3O2↑ D 氧气的密度大于空气
三、简答题(本大题共2小题,共16分)
20、70%;56
21、(1)0.96
(2)81.7 %
四、探究题(本大题共2小题,共19分)
22、在洁净干燥的玻璃片或白瓷板上放一片pH试纸,用洁净干燥的玻璃棒蘸取待测溶液滴到试纸上,立即将试纸显示的颜色与pH标准比色卡对照,读出对应的pH值 、 过滤 ③ 5g 称量的氯化钠有杂质(其它正确答案也可)
23、促进水中悬浮杂质沉降 表示一氯胺这种物质 表示一氯胺是由氮元素、氢元素和氯元素组成的 表示1个一氯胺分子 表示1个一氯胺分子由1个氮原子、2个氢原子和1个氯原子构成 颗粒大小 沸点 乙 分子种类没有改变 吸收
A排列顺序
B性质与用途
①节水程度由低到高:漫灌、滴灌
②地壳中元素含量由低到高:硅、氧
③一个分子中原子总数由大到小:NH3、CH4
①氧气能供给呼吸:医疗急救
②氮气化学性质稳定:做保护气
③稀有气体通电发不同颜色的光:电光源
C化学史
D物质的鉴别
①最早用定量方法研究空气成分:拉瓦锡
②发现元素周期律:张青莲
③相对原子质量测定:门捷列夫
①蒸馏水和酒精:闻气味
②双氧水和蒸馏水:用二氧化锰
③二氧化碳和氮气:用燃着木条
实验I
实验II
反应时间/min
1.0
1.5
2.0
2.5
3.0
剩余固体质量/g
2.55
2.25
2.10
2.04
2.04
相关试卷
这是一份2023-2024学年白城市重点中学九上化学期末教学质量检测试题含答案,共9页。试卷主要包含了下列实验不能达到实验目的的是,下列实验方案不能达到实验目的是,下列关于溶液说法正确的是等内容,欢迎下载使用。
这是一份2023-2024学年吉林省长春市第104中学化学九年级第一学期期末教学质量检测模拟试题含答案,共7页。试卷主要包含了考生要认真填写考场号和座位序号,下列实验操作正确的是,谚语诗词中蕴含着科学道理,化学实验既要操作规范,下列实验操作能达到实验目的是等内容,欢迎下载使用。
这是一份2023-2024学年吉林省汪清县化学九年级第一学期期末检测模拟试题含答案,共10页。试卷主要包含了下列实验操作正确的是,下列实验的现象和结论不合理的是,下列物质中,属于纯净物的是,饮料中的果味大多来自酯类,关于燃烧认识错误的是,下列解释或推理合理的是等内容,欢迎下载使用。