人教版五年级下册体积和体积单位教案设计
展开1. 知识与技能
通过实验观察,使学生理解体积的含义,认识常用的体积单位:立方米、立方分米、立方厘米。使学生初步了解体积单位与长度单位、面积单位的区别和联系。
2.过程与方法
通过学生对体积意义的探索,发展学生的空间观念,培养学生的推理能力。
3.情感态度与价值观
能积极主动地参与体验活动,愿意与人交流自己的想法,倾听他人的观点,增强学习自信心。
【教学重点】
使学生感知物体的体积,掌握体积和体积单位的知识。
【教学难点】
使学生建立体积是1立方米、1立方分米、1立方厘米的空间观念,能正确应用体积单位估算常见物体的体积。
【教学方法】
启发式教学、自主探索、合作交流、讨论法、讲解法。
【课前准备】
多媒体课件 水 杯子 石头 1m长的木条3根
【课时安排】
1课时
【教学过程】
(一)复习旧知,导入新课。
1、师:同学们,你们还记得《乌鸦喝水》的故事吗?我们先来看一看这个故事吧!(课件第2张播放视频《乌鸦喝水》)
【设计意图】
用视频引入课题,激发学生的学习兴趣。
2、乌鸦是怎么喝到水的?为什么?(课件第3张)
生1:乌鸦把石子投进水罐中,水面升高了,乌鸦就喝到水了。
生2:这说明石子占了一定的空间,所以水面会升高,乌鸦才能喝到水。
师:这节课我们就来研究一下体积和体积单位。(板书课题)
(二)探究新知
1.小组实验并观察:(课件地4张)
(1)取两个同样大小的玻璃杯,先往一个杯子里倒满水;取一块鹅卵石放入另一个杯子,再把第一个杯子里的水倒进第二个杯子里,会出现什么情况?为什么?
(2)汇报交流:(课件第5张)
生1:第一个杯子里的水不能全部倒入第二个杯子里。
师:你知道为什么会出现这种现象吗?
生2:鹅卵石占了一定的空间,所以第一个杯子会剩下一部分水。
【设计意图】
用实验的方式,让学生从实验的过程中发现现象并进一步思考原因,从而找到规律,培养学生的观察能力、思维能力。
2.下面的洗衣机、影碟机和手机,哪个所占的空间大? (课件第6张)
洗衣机所占的空间最大。
3.引入体积的意义:
师:物体所占空间的大小叫做物体的体积。
师:上面三个物体,哪个体积最大?哪个体积最小?
生:洗衣机的体积最大,手机的体积最小。
4.学习体积单位(课件第7张)
(1)怎样比较下面两个长方体体积的大小呢?
生:也要用统一的体积单位来测量。
(2)计量体积要用体积单位,常用的体积单位有立方厘米、立方分米和立方米,可以分别写成cm³、dm3和m3。
(3)认识1立方厘米。(课件第8张)
师:棱长是1cm的正方体的体积是1立方厘米。
生活中哪些物体的大小接近1立方厘米?
一个手指尖的体积大约是1立方厘米。
(4)认识1立方分米。(课件第9张)
师:棱长是1dm的正方体的体积是1立方分米。
生活中哪些物体的大小接近1立方分米?
粉笔盒的体积接近是1立方分米。
(5)认识1立方米。(课件第10张)
师:棱长是1m的正方体的体积是1立方米。
用3根1m长的木条做成一个互成直角的架子,放在墙角,看看1m³的体积有多大。
【设计意图】
联系生活实际,让学生发现生活中处处有数学。
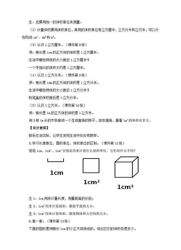
5.学习长度单位、面积单位、体积单位的区别。(课件第11张)
说说1cm、1cm²、1cm³分别是用来计量什么量的单位,它们有什么不同?
生1:1cm用来计量长度,测量距离的长短;
生2:1cm²用来计量面积,测量平面的大小;
生3:1cm³用来计量体积,测量物体所占空间的大小。
6.做一做。(课件第13张)
下面的图形是用棱长1cm的小正方体拼成的,说出它们的体积各是多少。
9cm³ 8cm³ 6cm³ 4cm³
7.小结:(课件第14张)通过学习可以知道:
1.物体所占空间的大小叫做物体的体积。
2.计量体积要用体积单位,常用的体积单位有立方厘米、立方分米和立方米,可以分别写成cm³、dm3和m3。
3.棱长是1cm的正方体,体积是1cm3。棱长是1dm的正方体,体积是1dm3。棱长是1m的正方体,体积是1m3。
【设计意图】
对所学的知识加以总结,加深学生印象,使学生能查漏补缺,更好地掌握本节课所学的知识点。
8.牛刀小试。(课件第15张)
1.一个水池的占地面积大约是100立方米。(×)
2.用6个1立方厘米的正方体拼成一个长方体,长方体的体积一定是6立方厘米。 (√)
3.用4个小正方体可以拼成一个较大的正方体。(×)
4.8个1立方厘米的正方体拼成一个大正方体,任意去掉一个小正方体,体积和表面积都减少了。 (×)
(三)课堂练习
谈话:同学们,你们学得怎么样了?我们一起到智慧乐园挑战一下自己吧!有没有信心呢?
填上合适的单位。(课件第16张)
(1)一个花圃的面积约是100(平方米)。
(2)一个仓库的体积是125(立方米)
(3)一间教室的面积约是48(平方米 )。
(4)一堆沙的体积是1.98(立方米)。
(5)一辆汽车每小时行驶的路程是60(千米)。
【设计意图】
本题的设计让学生更好地理解长度单位、面积单位和体积单位的应用,能更好地理解这些单位的含义,也能感受到数学与生活的联系。
2.下图由9个棱长为1cm的小正方体组成,怎样做能把它变成一个长方体?新组成的长方体的体积是多少?(课件第17张)
新组成的长方体的体积不变,就是这9个小正方体的体积之和,是9立方厘米。
(四)拓展提高。(课件第18、19、20张)
用10个立方厘米的小正方体,拼成一个长方体,有几种拼法?拼成的长方体的体积是多少?表面积是多少?
小组讨论交流:动手拼一拼,再求一求吧!
汇报:
(1)可以这样拼:
体积不变,表面积是10×1×4+1×1×2=42(cm²)
(2)还可以这样拼:
体积不变,表面积是(5×1+5×2+1×2)×2=34(cm²)
你发现了什么?
把10个小正方体拼成长方体,体积是不变的,表面积是不相同的。
(五)课堂总结
师:通过学习,你有什么收获?
生交流:
1.物体所占空间的大小叫做物体的体积。
2.计量体积要用体积单位,常用的体积单位有立方厘米、立方分米和立方米,可以分别写成cm³、dm3和m3。
3.棱长是1cm的正方体,体积是1cm3。棱长是1dm的正方体,体积是1dm3。棱长是1m的正方体,体积是1m3。
(六)板书设计
体积和体积单位
1.物体所占空间的大小叫做物体的体积。
2.计量体积要用体积单位,常用的体积单位有立方厘米、
立方分米和立方米,可以分别写成cm³、dm3和m3。
3.棱长是1cm的正方体,体积是1cm3。
棱长是1dm的正方体,体积是1dm3。
棱长是1m的正方体,体积是1m3。
【教学反思】
一、故事引入,在活跃气氛中引发兴趣。
好的开始是成功的一半,我抓住学生喜欢听故事的年龄特征,从《乌鸦喝水》这一学生耳熟能详的故事导入,吸引了学生的注意,很自然地引入新课。引入阶段正处在一堂课的起始阶段,处理的是否恰当,直接影响到学生学习的情绪,以及思维的活跃程度。本课的导入设计,不但可提高学生的学习兴趣,激发求知的内驱力,而且可使所要学习的数学问题具体化,形象化,使学生在活动开始就处于情意高昂的学习状态。
二、尝试自学,理解问题
小学生对概念的掌握与他们的知识水平、生活经验有很大的关系。因此在教学体积单位时,采取尝试自学课本,理解体积单位,培养学生空间观念。①看书自学体积单位,以小组为单位,交流合作,②学生汇报学会的知识。③理解体积单位。
三、联系实际,解决问题
解决问题是对学生综合能力的考验,但体积单位比较抽象,因此,我引导学生列举生活中实例,激发学生欲望,让学生在活动中理解应用数学知识解决实际问题。如:找出1 立方厘米,1立方分米的正方体。摸一摸、量一量、比一比,说一说等实践活动,学生真正是在亲身经历和体验下认识体积单位,从而在头脑中形成表象,有助于以后计算和估算物体的体积。
数学体积和体积单位教案: 这是一份数学<a href="/sx/tb_c104376_t8/?tag_id=27" target="_blank">体积和体积单位教案</a>,共4页。教案主要包含了回顾复习,导入新课,自主活动,探索新知,当堂训练,课堂总结,布置作业等内容,欢迎下载使用。
人教版五年级下册质数和合数教案设计: 这是一份人教版五年级下册质数和合数教案设计,共7页。教案主要包含了教学目标,教学重点,教学难点,教学方法,课前准备,课时安排,教学过程,设计意图等内容,欢迎下载使用。
人教版五年级下册3 长方体和正方体长方体和正方体的体积体积和体积单位教案: 这是一份人教版五年级下册3 长方体和正方体长方体和正方体的体积体积和体积单位教案,共6页。教案主要包含了新课导入,探究新知,课堂小结,课后任务等内容,欢迎下载使用。

