- 第八单元 第二课时 解决问题导学案 试卷 0 次下载
- 第八单元 第一课时 克和千克的认识导学案 学案 0 次下载
- 第九单元 第一课时 简单的推理(1)导学案 学案 0 次下载
- 第九单元 第二课时 简单的推理(2)导学案 学案 0 次下载
- 第十单元 第三课时 克和千克、图形的运动导学案 学案 0 次下载
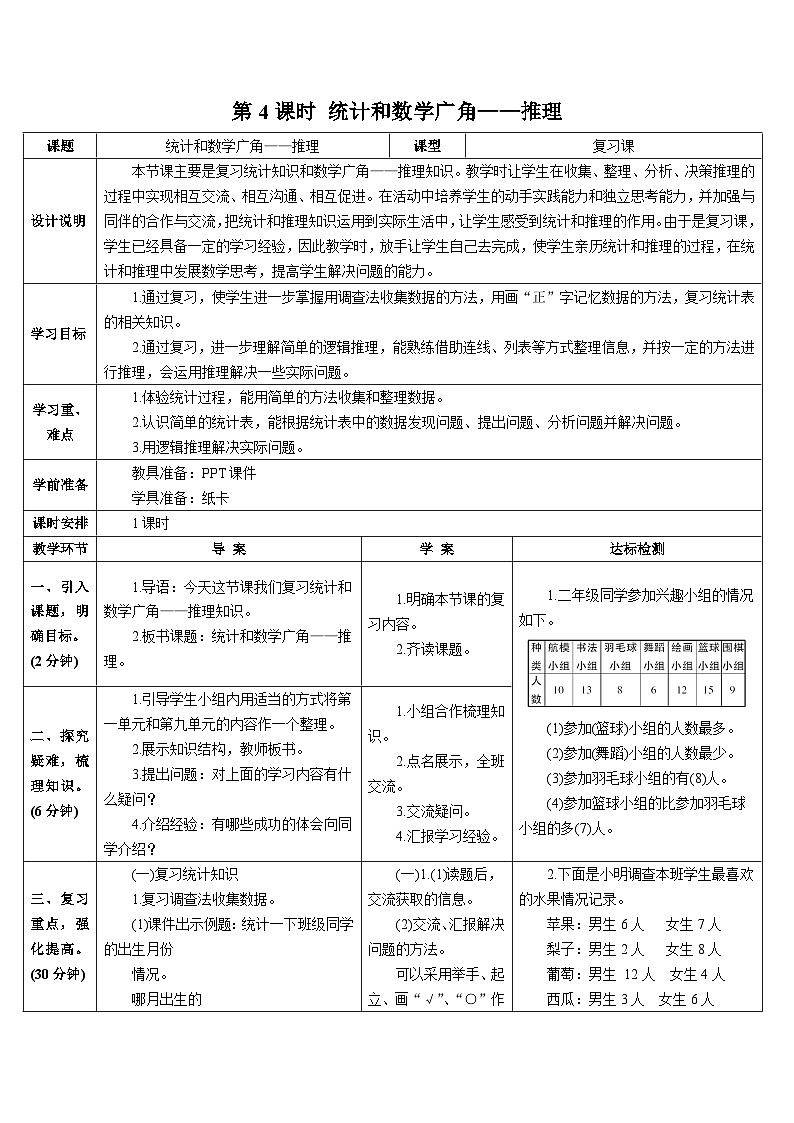
人教版二年级下册9 数学广角——推理第四课时学案
展开课题
统计和数学广角——推理
课型
复习课
设计说明
本节课主要是复习统计知识和数学广角——推理知识。教学时让学生在收集、整理、分析、决策推理的过程中实现相互交流、相互沟通、相互促进。在活动中培养学生的动手实践能力和独立思考能力,并加强与同伴的合作与交流,把统计和推理知识运用到实际生活中,让学生感受到统计和推理的作用。由于是复习课,学生已经具备一定的学习经验,因此教学时,放手让学生自己去完成,使学生亲历统计和推理的过程,在统计和推理中发展数学思考,提高学生解决问题的能力。
学习目标
1.通过复习,使学生进一步掌握用调查法收集数据的方法,用画“正”字记忆数据的方法,复习统计表的相关知识。
2.通过复习,进一步理解简单的逻辑推理,能熟练借助连线、列表等方式整理信息,并按一定的方法进行推理,会运用推理解决一些实际问题。
学习重、难点
1.体验统计过程,能用简单的方法收集和整理数据。
2.认识简单的统计表,能根据统计表中的数据发现问题、提出问题、分析问题并解决问题。
3.用逻辑推理解决实际问题。
学前准备
教具准备:PPT课件
学具准备:纸卡
课时安排
1课时
教学环节
导 案
学 案
达标检测
一、引入课题,明确目标。
(2分钟)
1.导语:今天这节课我们复习统计和数学广角——推理知识。
2.板书课题:统计和数学广角——推理。
1.明确本节课的复习内容。
2.齐读课题。
1.二年级同学参加兴趣小组的情况如下。
(1)参加(篮球)小组的人数最多。
(2)参加(舞蹈)小组的人数最少。
(3)参加羽毛球小组的有(8)人。
(4)参加篮球小组的比参加羽毛球小组的多(7)人。
二、探究疑难,梳理知识。(6分钟)
1.引导学生小组内用适当的方式将第一单元和第九单元的内容作一个整理。
2.展示知识结构,教师板书。
3.提出问题:对上面的学习内容有什么疑问?
4.介绍经验:有哪些成功的体会向同学介绍?
1.小组合作梳理知识。
2.点名展示,全班交流。
3.交流疑问。
4.汇报学习经验。
三、复习重点,强化提高。(30分钟)
(一)复习统计知识
1.复习调查法收集数据。
(1)课件出示例题:统计一下班级同学的出生月份
情况。
哪月出生的
人数最多?哪月出生的人数最少?
(2)引导思考:要完成这项统计,你准备怎么办?小组内交流。
(3)引导学生优化方法——选择简单的举手方法,不能多举也不能漏举。
2.复习记录数据的方法。
(1)课件出示:下面统计的是二(1)班同学第一小组最喜欢吃哪种水果的情况。
小组讨论:针对上题,如何记录这些数据呢?
(2)尝试用表格画出来后,再画“正”字法统计数据。
3.复习认识统计表。
(1)出示:下面是二(3)班同学参加学校艺术节情况统计表。根据统计表回答问题。
①参加( )的人数最多,参加( )的人数最少。
②参加( )和( )的人数同样多。
③参加舞蹈的比参加唱歌的多( )人。
(2)出示条形统计图:二(1)班参加校运动会项目情况。(每人限一项,每人都参加校运动会。)
①填写上表。
②每格代表( )人。
③参加( )的人数最多,参加( )的人数最少。
④二(1)班一共有( )人。
⑤跳绳的比跑步的多( )人。
(二)复习数学广角——推理知识
1.复习推理的相关知识。
①提问:推理的方法有哪些?
②推理的关键是什么?
2.复习用推理知识解决问题。
(1)课件出示:A、B、C三人分别在口算中获得前三名,A说:“我不是第二名。”B说:“我是第一名。”问:“C是第几名?”
(2)在图中的方格中,每行每列都有1~4这四个数,并且每个数在每行每列都只出现一次。B应该是几?其他方格里的数是多少?
(一)1.(1)读题后,交流获取的信息。
(2)交流、汇报解决问题的方法。
可以采用举手、起立、画“√”、“○”作记号等方式,但无论选择哪种方式,都要做到不重复、不遗漏。
(3)举手统计、完成本题。
2.(1)小组讨论、交流记录这些数据的方法。
明确:方法不是唯一的,有很多,但是画“正”字法是最方便和快捷的。
(2)全班交流统计结果。
3.(1)小组合作学习,指名汇报。
明确思考方法:要把统计的数据进行对比,即可得出结果。
(2)①自己根据统计图完成第①题,全班交流。
②组织学生观察条形图,明确:每格在这里表示多少人,完成第②题。
③④⑤题独立完成,全班订正。
(二)1.①交流、汇报:连线法、表格法
②交流,明确:推理找到最关键的条件,由这个条件往往能得到一个结论,这个结论可以帮助我们进行下一步推理。
2.(1)练习推理,集体订正。
①用连线法解答:
C是第二名。
②用表格法解答:
C是第二名。
(2)独立完成,全班交流。
明确:先看哪一个空格所在的行和列出现了三个不同的数,这样就能确定这个空格应填的数。
2.下面是小明调查本班学生最喜欢的水果情况记录。
苹果:男生6人 女生7人
梨子:男生2人 女生8人
葡萄:男生 12人 女生4人
西瓜:男生3人 女生6人
请你根据上面的记录填写下表,并回答问题。
(1)喜欢(葡萄)的人数最多。
(2)他共调查了(48)名同学。
(3)根据上面的调查记录,你还能提出什么数学问题。
喜欢吃葡萄的人数比喜欢吃西瓜的人数多多少人?(答案不唯一)
3.下面是二班(2)图书角的藏书情况。
(1)哪种书最多?
(2)图书角的藏书共有多少本?
(3)图书角要买一批新书,你有什么建议?
答案:(1)科技书最多。
(2)20+35+45+40=140(本)
答:图书角的藏书共有140本。
(3)答:建议买一些科幻类、文学类的图书。
4.某动物园的管理人员为动物做了一次“体检”,下面是几种动物体重的统计表。
(2)(长颈鹿)最重,(棕熊)最轻。
(3)(狮子)和(大猩猩)的体重一样。
(4)狮子比棕熊重(100)千克。
(5)东北虎比长颈鹿轻(200)千克。
(6)长颈鹿的体重是(狮子)和(东北虎)的体重之和。
5.小兰、小刚和小明三个人,一个是北京人,一个是天津人,一个是河南人,他们分别是哪里人?
分析:可以用排除法进行推理,小兰不是河南人,在天津旅游,说明小兰也不是天津人,那么小兰就是北京人;小明不是河南人,也不是北京人,说明小明是天津人,综上可知小刚是河南人。
答案:小兰是北京人,小刚是河南人,小明是天津人。
6.在下面的方格中,每行、每列都有A、B、C、D这四个字母,并且每个字母在每行、每行都只出一次。▲和●分别是哪个字母?
分析:▲所在的行和列已经出现了A、B、D,所以▲处的字母应该是C,利用相同的方法可以求出●处的字母应该是B。
解答:▲处是C,●处是B。
四、课堂小结。
(2分钟)
1.说一说你在这节课的一些收获。
2.布置作业。
自由说说自己的收获。
教学过程中老师的疑问:
五、教学板书
六、教学反思
本节课的教学针对本节课的重点、难点,特意设计较多的常见题型,虽然是较简单的题目,但学生往往容易粗心大意做错,所以在课堂上,我让学生找出自己容易出错的地方和原因,来引起其他同学的注意,以此来提高学生的整体解题效果。
同时,也通过多种形式的练习,让学生自己探究交流,找到解决问题的方法,培养学生思维的独特性,提高学生分析问题、解决问题的能力。
教师点评和总结:
小学数学人教版四年级下册9 数学广角 ——鸡兔同笼第四课时导学案: 这是一份小学数学人教版四年级下册9 数学广角 ——鸡兔同笼第四课时导学案,共3页。学案主要包含了复习复式条形统计图,复习平均数,复习鸡兔同笼问题,综合练习,课堂总结,教学板书,教学反思等内容,欢迎下载使用。
人教版三年级下册数学广角——搭配(二)第四课时学案设计: 这是一份人教版三年级下册数学广角——搭配(二)第四课时学案设计,共3页。学案主要包含了导入复习,整理复习复式统计表的相关知识,整理复习数学广角——搭配,联系实际,强化提高,课堂小结,教学反思等内容,欢迎下载使用。
二年级下册数学导学案第十单元 第4课时 图形的运动和统计_人教新课标: 这是一份二年级下册数学导学案第十单元 第4课时 图形的运动和统计_人教新课标,共5页。学案主要包含了课堂小结,布置作业等内容,欢迎下载使用。

