还剩4页未读,
继续阅读
第十三章 内能 练习 人教版九年级物理全一册
展开
这是一份第十三章 内能 练习 人教版九年级物理全一册,共7页。
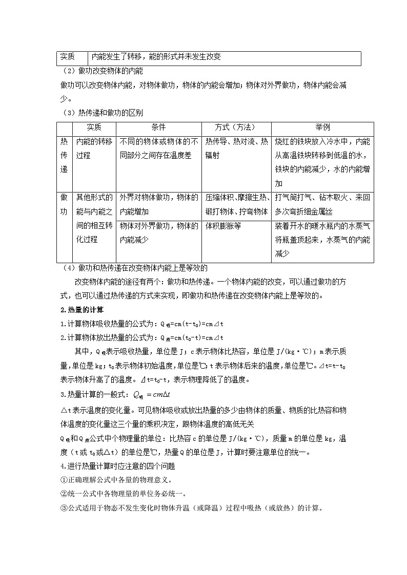
内能 人教版九年级物理同步学习第一:思维导图第二:重点知识1.物体内能的改变(1)热传递改变物体的内能(2)做功改变物体的内能做功可以改变物体内能,对物体做功,物体的内能会增加;物体对外界做功,物体内能会减少。(3)热传递和做功的区别(4)做功和热传递在改变物体内能上是等效的改变物体内能的途径有两个:做功和热传递。一个物体内能的改变,可以通过做功的方式,也可以通过热传递的方式来实现,即做功和热传递在改变物体内能上是等效的。2.热量的计算1.计算物体吸收热量的公式为:Q吸=cm(t-t0)=cm⊿t2.计算物体放出热量的公式为:Q放=cm(t0-t)=cm⊿t其中,Q吸表示吸收热量,单位是J;c表示物体比热容,单位是J/(kg·℃);m表示质量,单位是kg;t0表示物体初始温度,单位是℃;t表示物体后来的温度,单位是℃。⊿t=t-t0表示物体升高了的温度。⊿t=t0-t,表示物理降低了的温度。3.热量计算的一般式:△t表示温度的变化量。可见物体吸收或放出热量的多少由物体的质量、物质的比热容和物体温度的变化量这三个量的乘积决定,跟物体温度的高低无关Q吸和Q放公式中个物理量的单位:比热容c的单位是J/(kg·℃),质量m的单位是kg,温度(t或t0或△t)的单位是℃,热量Q的单位是J,计算时要注意单位的统一。4.进行热量计算时应注意的四个问题①正确理解公式中各量的物理意义。②统一公式中各物理量的单位务必统一。③公式适用于物态不发生变化时物体升温(或降温)过程中吸热(或放热)的计算。如果吸、放热过程中存在着物态变化,则不能使用这几个公式。④解题时要认真审题,注意文字叙述中升高t(℃),升高了t(℃),降低t(℃),降低了t(℃)对应的是温度的改变量,而升高到t(℃),降低到t(℃)对应的是物体的末温为t(℃)。5.热平衡方程.两个温度不同的物体放在一起时,高温物体放出热量,温度降低;低温物体吸收热量,温度升高。若放出的热量没有损失,全部被低温物体吸收,最后两物体温度相同,成为“达到热平衡”。用公式表示为Q吸=Q放(热平衡方程)3.探究物质的比热容实验思路及其注意的事项1.实验方法有控制变量法、 转换法(通过温度变化快慢来反映吸热能力的强弱)。2.实验液体的选择:质量相同的不同液体。3.选择相同的热源目的是:以保证相同加热时间释放的热量相同。4.使用电加热器代替酒精灯的好处:易于控制产生热量的多少。5.实验中不断搅拌的目的:使液体受热均匀。6.描述物体吸热能力的物理量是比热容。7.结论:相同质量的不同物体,吸收相同的热量升高的温度不同,比热容大的升高的温度低。8.做哪些实验还能用的此实验器材:水的沸腾实验;焦耳定律。第三:自主练习1.下列常见的自然现象,能用分子热运动知识解释的是( )A.春天,柳枝吐芽 B.夏天,山涧瀑布 C.秋天,菊香满园 D.冬天,雪花飘飘2.关于温度、热量和内能,下列说法正确的是( )A.0℃的物体也具有内能B.只要物体放出热量,温度就一定降低C.物体温度越高,含有的热量越多D.热量总是从内能大的物体传递给内能小的物体3.关于分子热运动及热现象,下列说法正确的是( )A.固体很难被压缩,说明分子间存在斥力B.扩散现象只能发生在气体与液体中C.物体吸收热量,温度一定升高D.﹣20℃的冰块内没有内能4.“端午节”吃粽子的习俗中,蕴含了丰富的物理知识。下列说法中正确的是( )A.煮粽子的过程利用做功的方法提高了粽子的内能 B.闻到粽子的香味表明分子在不停地做无规则的运动 C.剥粽子时总有一些糯米粘到粽叶上,是因为分子间存在斥力 D.蒸粽子时用的铁锅的比热容比水的大5.夏天,小明从冰箱冷冻室中取出几个冰块,放入盛有常温矿泉水的杯中,过一会儿,他用吸管搅动冰块,发现这几个冰块“粘到一起了”,如图所示,其主要成因是( )A.水的比热容较大 B.水的凝固C.水分子在做无规则运动 D.水的汽化6.两个质想不同的金属块,发出相同热量,降低相同温度,则( )A.质量大的金属块的比热容一定大B.质量大的金属块的比热容一定小C.质量的金属块的比热容可能大D.两个金属块的比热容有可能相同7.如表列出一些物质的比热容,根据表中数据,下列判断正确的是( )A.不同物质的比热容一定不同 B.物质的物态发生变化,比热容不变 C.质量相等的铝和铜升高相同的温度,铝吸收的热量更多 D.质量相等的水和煤油吸收相同的热量,水升高的温度更多8.己知水的比热容是4.2×103J/(kg·℃),用如图所示的家用电热水壶烧开一壶自来水,水吸收的热量约为( )A. 6×104J B. 6×105J C. 6×106J D. 6×107J8.将苹果放在纸箱里,在箱外就能闻到苹果的香味,这说明分子在不停地______。苹果很难被掰开,这说明分子间有_______(选填“引力”或“斥力”)。9.一种神奇的“纳米纸”,厚度约3×10-8m,合 nm。如图,水在“纳米纸”表面呈露珠状,两水滴靠近时常会自动结合在一起,这是因为 。10.在烈日当空的海边玩耍,你会发现沙子烫脚,而海水却是凉凉的。这是因为 的比热容较大,当沙子和水同时接受相同的阳光照射时, 的温度升高得更快的缘故。11.将盛有凉牛奶的瓶子放在热水中(如图所示),通过 方式改变牛奶的内能,图中乙是250g牛奶与热水的温度随时间变化的图象,则牛奶在加热过程中吸收的热量为 J.[c牛奶=4.2×103J/(kg•℃)]12.如图一只瓶子,内装一些铁屑。我们既可以通过振荡,也可以通过加热,使铁屑的温度升高,内能增大。从改变物体内能的方法来看,前者是通过______方法,后者是通过______方法来增大铁屑的内能。如果你没有看到内能改变的过程。仅凭铁屑温度的改变,能否确定采用了什么方法改变了铁屑的内能?_____(选填“能”或“不能”),这是因为________________。13.沙漠地区昼夜温差大,主要原因是砂石的比热容较小。初温为20℃,质量为50kg的砂石吸收3.6×106J的热量后,温度升高到_____℃ 。[砂石的比热容为0.9×103J(kg·℃)]。14.如图所示,两套装置的规格完全相同,小明用酒精灯分别给水和煤油加热,来“探究水和煤油的吸热能力”。(1)本实验需要用到天平这一测量工具,目的是______。(2)加热10min,水和煤油的温度升高,是通过______方式增加其内能,此时水吸收的热量______(选填“大于”、“小于”或“等于”)煤油吸收的热量。(3)根据表中的数据,计算出煤油的比热容是______J/(kg·°C)(c水=4.2×103J/(kg·°C))15、质量为0.5kg的水,吸收了8.4×104J的热量后,温度升高到60℃,求水原来的温度是多少℃.16、如图是质量为200g的某物质温度随加热时间的变化图象,前10min它吸收的热量是9×103J.求该物质的比热容。17、 把干净的玻璃板吊在弹簧测力计的下面(例如用吸盘吸住玻璃板或用细线绑住玻璃板),读出测力计的示数。使玻璃板水平接触水面,然后稍稍用力向上拉玻璃板(图)。弹簧测力计的示数有什么变化?解释产生这个现象的原因。条件不同物体或同一物体的不同部分之间存在温度差方向由高温物体转移到低温物体或由同一物体的高温部分转移到低温部分过程高温物体,放出热量,内能减少,温度降低;低温物体,吸收热量,内能增加,温度升高.结果不同物体或同一物体的不同部分温度升高实质内能发生了转移,能的形式并未发生改变实质条件方式(方法)举例热传递内能的转移过程不同的物体或物体的不同部分之间存在温度差热传导、热对流、热辐射烧红的铁块放入冷水中,内能从高温铁块转移到低温的水,铁块的内能减少,水的内能增加做功其他形式的能与内能之间的相互转化过程外界对物体做功,物体的内能增加压缩体积、摩擦生热、锻打物体、拧弯物体打气筒打气、钻木取火、来回多次弯折细金属丝物体对外界做功,物体的内能减少体积膨胀等装着开水的暖水瓶内的水蒸气将瓶盖顶起来,水蒸气的内能减少物质水煤油冰铝铜比热容/(J•kg﹣1•℃﹣1)4.2×1032.1×1032.1×l030.88×1030.39×103液体质量/g初温/℃加热时间/min末温/℃煤油150201050水150201035
内能 人教版九年级物理同步学习第一:思维导图第二:重点知识1.物体内能的改变(1)热传递改变物体的内能(2)做功改变物体的内能做功可以改变物体内能,对物体做功,物体的内能会增加;物体对外界做功,物体内能会减少。(3)热传递和做功的区别(4)做功和热传递在改变物体内能上是等效的改变物体内能的途径有两个:做功和热传递。一个物体内能的改变,可以通过做功的方式,也可以通过热传递的方式来实现,即做功和热传递在改变物体内能上是等效的。2.热量的计算1.计算物体吸收热量的公式为:Q吸=cm(t-t0)=cm⊿t2.计算物体放出热量的公式为:Q放=cm(t0-t)=cm⊿t其中,Q吸表示吸收热量,单位是J;c表示物体比热容,单位是J/(kg·℃);m表示质量,单位是kg;t0表示物体初始温度,单位是℃;t表示物体后来的温度,单位是℃。⊿t=t-t0表示物体升高了的温度。⊿t=t0-t,表示物理降低了的温度。3.热量计算的一般式:△t表示温度的变化量。可见物体吸收或放出热量的多少由物体的质量、物质的比热容和物体温度的变化量这三个量的乘积决定,跟物体温度的高低无关Q吸和Q放公式中个物理量的单位:比热容c的单位是J/(kg·℃),质量m的单位是kg,温度(t或t0或△t)的单位是℃,热量Q的单位是J,计算时要注意单位的统一。4.进行热量计算时应注意的四个问题①正确理解公式中各量的物理意义。②统一公式中各物理量的单位务必统一。③公式适用于物态不发生变化时物体升温(或降温)过程中吸热(或放热)的计算。如果吸、放热过程中存在着物态变化,则不能使用这几个公式。④解题时要认真审题,注意文字叙述中升高t(℃),升高了t(℃),降低t(℃),降低了t(℃)对应的是温度的改变量,而升高到t(℃),降低到t(℃)对应的是物体的末温为t(℃)。5.热平衡方程.两个温度不同的物体放在一起时,高温物体放出热量,温度降低;低温物体吸收热量,温度升高。若放出的热量没有损失,全部被低温物体吸收,最后两物体温度相同,成为“达到热平衡”。用公式表示为Q吸=Q放(热平衡方程)3.探究物质的比热容实验思路及其注意的事项1.实验方法有控制变量法、 转换法(通过温度变化快慢来反映吸热能力的强弱)。2.实验液体的选择:质量相同的不同液体。3.选择相同的热源目的是:以保证相同加热时间释放的热量相同。4.使用电加热器代替酒精灯的好处:易于控制产生热量的多少。5.实验中不断搅拌的目的:使液体受热均匀。6.描述物体吸热能力的物理量是比热容。7.结论:相同质量的不同物体,吸收相同的热量升高的温度不同,比热容大的升高的温度低。8.做哪些实验还能用的此实验器材:水的沸腾实验;焦耳定律。第三:自主练习1.下列常见的自然现象,能用分子热运动知识解释的是( )A.春天,柳枝吐芽 B.夏天,山涧瀑布 C.秋天,菊香满园 D.冬天,雪花飘飘2.关于温度、热量和内能,下列说法正确的是( )A.0℃的物体也具有内能B.只要物体放出热量,温度就一定降低C.物体温度越高,含有的热量越多D.热量总是从内能大的物体传递给内能小的物体3.关于分子热运动及热现象,下列说法正确的是( )A.固体很难被压缩,说明分子间存在斥力B.扩散现象只能发生在气体与液体中C.物体吸收热量,温度一定升高D.﹣20℃的冰块内没有内能4.“端午节”吃粽子的习俗中,蕴含了丰富的物理知识。下列说法中正确的是( )A.煮粽子的过程利用做功的方法提高了粽子的内能 B.闻到粽子的香味表明分子在不停地做无规则的运动 C.剥粽子时总有一些糯米粘到粽叶上,是因为分子间存在斥力 D.蒸粽子时用的铁锅的比热容比水的大5.夏天,小明从冰箱冷冻室中取出几个冰块,放入盛有常温矿泉水的杯中,过一会儿,他用吸管搅动冰块,发现这几个冰块“粘到一起了”,如图所示,其主要成因是( )A.水的比热容较大 B.水的凝固C.水分子在做无规则运动 D.水的汽化6.两个质想不同的金属块,发出相同热量,降低相同温度,则( )A.质量大的金属块的比热容一定大B.质量大的金属块的比热容一定小C.质量的金属块的比热容可能大D.两个金属块的比热容有可能相同7.如表列出一些物质的比热容,根据表中数据,下列判断正确的是( )A.不同物质的比热容一定不同 B.物质的物态发生变化,比热容不变 C.质量相等的铝和铜升高相同的温度,铝吸收的热量更多 D.质量相等的水和煤油吸收相同的热量,水升高的温度更多8.己知水的比热容是4.2×103J/(kg·℃),用如图所示的家用电热水壶烧开一壶自来水,水吸收的热量约为( )A. 6×104J B. 6×105J C. 6×106J D. 6×107J8.将苹果放在纸箱里,在箱外就能闻到苹果的香味,这说明分子在不停地______。苹果很难被掰开,这说明分子间有_______(选填“引力”或“斥力”)。9.一种神奇的“纳米纸”,厚度约3×10-8m,合 nm。如图,水在“纳米纸”表面呈露珠状,两水滴靠近时常会自动结合在一起,这是因为 。10.在烈日当空的海边玩耍,你会发现沙子烫脚,而海水却是凉凉的。这是因为 的比热容较大,当沙子和水同时接受相同的阳光照射时, 的温度升高得更快的缘故。11.将盛有凉牛奶的瓶子放在热水中(如图所示),通过 方式改变牛奶的内能,图中乙是250g牛奶与热水的温度随时间变化的图象,则牛奶在加热过程中吸收的热量为 J.[c牛奶=4.2×103J/(kg•℃)]12.如图一只瓶子,内装一些铁屑。我们既可以通过振荡,也可以通过加热,使铁屑的温度升高,内能增大。从改变物体内能的方法来看,前者是通过______方法,后者是通过______方法来增大铁屑的内能。如果你没有看到内能改变的过程。仅凭铁屑温度的改变,能否确定采用了什么方法改变了铁屑的内能?_____(选填“能”或“不能”),这是因为________________。13.沙漠地区昼夜温差大,主要原因是砂石的比热容较小。初温为20℃,质量为50kg的砂石吸收3.6×106J的热量后,温度升高到_____℃ 。[砂石的比热容为0.9×103J(kg·℃)]。14.如图所示,两套装置的规格完全相同,小明用酒精灯分别给水和煤油加热,来“探究水和煤油的吸热能力”。(1)本实验需要用到天平这一测量工具,目的是______。(2)加热10min,水和煤油的温度升高,是通过______方式增加其内能,此时水吸收的热量______(选填“大于”、“小于”或“等于”)煤油吸收的热量。(3)根据表中的数据,计算出煤油的比热容是______J/(kg·°C)(c水=4.2×103J/(kg·°C))15、质量为0.5kg的水,吸收了8.4×104J的热量后,温度升高到60℃,求水原来的温度是多少℃.16、如图是质量为200g的某物质温度随加热时间的变化图象,前10min它吸收的热量是9×103J.求该物质的比热容。17、 把干净的玻璃板吊在弹簧测力计的下面(例如用吸盘吸住玻璃板或用细线绑住玻璃板),读出测力计的示数。使玻璃板水平接触水面,然后稍稍用力向上拉玻璃板(图)。弹簧测力计的示数有什么变化?解释产生这个现象的原因。条件不同物体或同一物体的不同部分之间存在温度差方向由高温物体转移到低温物体或由同一物体的高温部分转移到低温部分过程高温物体,放出热量,内能减少,温度降低;低温物体,吸收热量,内能增加,温度升高.结果不同物体或同一物体的不同部分温度升高实质内能发生了转移,能的形式并未发生改变实质条件方式(方法)举例热传递内能的转移过程不同的物体或物体的不同部分之间存在温度差热传导、热对流、热辐射烧红的铁块放入冷水中,内能从高温铁块转移到低温的水,铁块的内能减少,水的内能增加做功其他形式的能与内能之间的相互转化过程外界对物体做功,物体的内能增加压缩体积、摩擦生热、锻打物体、拧弯物体打气筒打气、钻木取火、来回多次弯折细金属丝物体对外界做功,物体的内能减少体积膨胀等装着开水的暖水瓶内的水蒸气将瓶盖顶起来,水蒸气的内能减少物质水煤油冰铝铜比热容/(J•kg﹣1•℃﹣1)4.2×1032.1×1032.1×l030.88×1030.39×103液体质量/g初温/℃加热时间/min末温/℃煤油150201050水150201035
相关资料
更多

