所属成套资源:【核心素养】七年级下册课件PPT+教案+随堂检测+课后练习(包含各单元热门考点整合应用专题复习)
初中数学人教版七年级下册第八章 二元一次方程组8.3 实际问题与二元一次方程组完美版ppt课件
展开
这是一份初中数学人教版七年级下册第八章 二元一次方程组8.3 实际问题与二元一次方程组完美版ppt课件,文件包含核心素养七年级下册83实际问题与二元一次方程组第2课时课件pptx、核心素养七年级下册83实际问题与二元一次方程组第2课时教案docx、核心素养七年级下册83实际问题与二元一次方程组第2课时课后练习docx、核心素养七年级下册83实际问题与二元一次方程组第2课时随堂检测docx等4份课件配套教学资源,其中PPT共33页, 欢迎下载使用。
1.把长方形纸片折成面积相等的两个小长方形,有哪些折法?2.把长方形纸片折成面积之比为1:2的两个小长方形, 又有哪些折法?
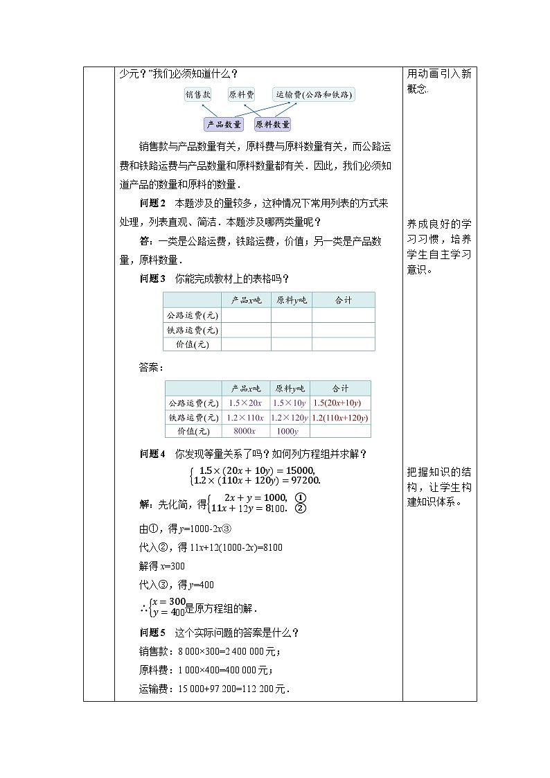
如图,长青化工厂与A,B两地有公路、铁路相连.这家工厂从A地购买一批每吨1 000元的原料运回工厂,制成每吨8 000元的产品运到B地. 公路运价为1.5元/(t·km),铁路运价为1.2元/(t·km),这两次运输共支出公路运费15000元,铁路运费97 200元.这批产品的销售款比原料费与运输费的和多多少元?
题型1 列二元一次方程组解答运费问题
问题1 要求“这批产品的销售款比原料费与运输费的和多多少元?”我们必须知道什么?
销售款与产品数量有关,原料费与原料数量有关,而公路运费和铁路运费与产品数量和原料数量都有关.因此,我们必须知道产品的数量和原料的数量.
问题2 本题涉及的量较多,这种情况下常用列表的方式来处理,列表直观、简洁.本题涉及哪两类量呢?
问题3 你能完成教材上的表格吗?
1.5(20x+10y)
1.2(110x+120y)
问题4 你发现等量关系了吗?如何列方程组并求解?
由①,得y=1000-2x
代入③ ,得y=400
代入② ,得11x+12(1000-2x)=8100
问题5 这个实际问题的答案是什么?
销售款:8 000×300=2 400 000元;
原料费:1 000×400=400 000元;
运输费:15 000+97 200=112 200元.
2400000-400000-112200=1887800元.
这批产品的销售款比原料费与运输费的和多1 887 800元.
当直接将所求的结果当作未知数无法列出方程时,考虑选择设间接未知数.
数学问题[方程(组)]
实际问题的答案
一批货物要运往某地,货主准备用汽车运输公司的甲乙两种货车,已知过去两次租用这两种货车的情况如下表(两次两种货车都满载):
现租用该公司3辆甲种货车和5辆乙种货车一次刚好运完这批货,如果按每吨付运费30元计算,你能算出货主应付运费多少元吗?
解:设甲、乙两种货车每辆每次分别运货x吨、y吨,
30×(3x+ 5y)=30×(3×4+ 5×2.5)=735(元).
答:货主应付运费735元.
例 某牛奶加工厂现有鲜奶9吨,若在市场上直接销售鲜奶,每吨可获利润500元,若制成酸奶销售,每吨可获利润1200元,若制成奶片销售,每吨可获利润2000元.该厂生产能力如下:每天可加工3吨酸奶或1吨奶片,受人员和季节的限制,两种方式不能同时进行.受季节的限制,这批牛奶必须在4天内加工并销售完毕,为此该厂制定了两套方案:
方案一:尽可能多的制成奶片,其余直接销售鲜牛奶.
方案二:将一部分制成奶片,其余制成酸奶销售,并恰好4天完成.
(1)你认为哪种方案获利最多,为什么? (2)本题解出之后,你还能提出哪些问题?
题型2 列二元一次方程组解答利润问题
∴共获利:8000+2500=10500(元).
方案二:设生产奶片用x天,生产酸奶用y天
另:设x吨鲜奶制成奶片,y吨鲜奶制成酸奶
方案一:生产奶片4天,共制成4吨奶片,获利 2000×4=8000 (元)
∴共获利:1.5×1×2000+2.5×3×1200=12000 (元).
∴共获利:1.5×2000+7.5×1200=3000+9000=12000 (元).
其余5吨直接销售,获利500×5=2500(元),
北京和上海都有某种仪器可供外地使用,其中北京可提供10台,上海可提供4台.已知重庆需要8台,武汉需要6台,从北京、上海将仪器运往重庆、武汉的费用如下表所示.有关部门计划用8000元运送这些仪器,请你设计一种方案,使武汉、重庆能得到所需仪器,而且运费正好够用.
解:设从北京运往武汉x台,则运往重庆(10-x)台,设从上海运往武汉y台,则运往重庆(4-y)台,
答:从北京运往武汉4台,运往重庆6台,从上海运往武汉2台,运往重庆2台.
题型3 列二元一次方程组解答配套问题
答:甲、乙、丙三种零件各应生产15天、30天和18天.
解:设甲零件生产x天,乙零件生产y天,则丙零件生产(63-x-y)天,
所以63-x-y=18.
将题中出现的量在表格中呈现
螺母总产量是螺钉的2倍
解:设生产螺钉的x人,生产螺母的y人.
答:设生产螺钉的10人,生产螺母的12人.
解:设去年收入x元,支出y元,根据题意,得
答:去年小明家收入20000元,支出15000元.
解:设挖掘机x台,装卸机y台,根据题意列出方程组得
答:挖掘机有6台,装卸机有15台.
解:设生产圆形铁片的工人x人,生产长方形铁片的工人y人,
答:生产圆形铁片的工人24人,生产长方形铁片的工人18人.
4.某村18位农民筹集5万元资金,承包了一些低产田地.根据市场调查,他们计划对种植作物的品种进行调整,改种蔬菜和荞麦.种这两种作物每公顷所需的人数和需投入的资金如下表:
在现有情况下,这18位农民应承包多少公顷田地,怎样安排种植才能使所有人都参与种植,且资金正好够用?
解:设蔬菜种植x 公顷,荞麦种植y 公顷,
故,承包田地的面积为: x+y=4 (公顷).
人员安排为:5x=5×2=10(人);4y=4×2=8(人).
答:这18位农民应承包4公顷田地,种植蔬菜和荞麦各2公顷,并安排10人种植蔬菜,8人种植荞麦,这样能使所有人都参与种植且资金正好够用.
1.在很多实际问题中,都存在着一些等量关系,因此我们往往可以借助列方程组的方法来处理这些问题.
3.要注意的是,处理实际问题的方法往往是多种多样的,应根据具体问题灵活选用.
2.这种处理问题的过程可以进一步概括为:
人教统编版高中语文选择性必修上册
教习网(以下简称“本网站”)系属深圳市智学帮科技有限公司(以下简称“本公司”)旗下网站,为维护本公司合法权益,现依据相关法律法规作出如下郑重声明:1.本文件仅用于个人学习、研究,不得用于商业性或盈利性用途,不得侵犯本司及相关权利人的合法权利。一旦发现侵权,本公司将联合司法机关获取相关用户信息并要求侵权者承担相关法律责任。2.本网站上所有原创内容,是本公司依据相关法律法规,安排专项经费运营规划,组织老师创作完成,著作权归属本公司所有。3.经由网站用户上传至本网站的课件、教案、学案、试卷等内容,其作品仅代表作者本人观点,本网站不保证其内容的有效性,凡因本作品引发的任何法律纠纷,均由上传用户承担法律责任,本网站仅有义务协助司法机关了解事实情况。
教习网()专为 K12教育老师提供同步备课资料下载、教学经验学习等服务的互联网教育平台。为了进一步完善网站的资料体系,最大化满足用户的精品资源需求,现诚邀全国各地优秀一线老师加入教习网兼职创作老师团队,参与资源建设,获取高额现金收益。兼职招募详情请看:
教习网诚挚地为各位老师推荐两款免费的朗读小程序,可用于课前预习、课中学习和课后复习,打开微信扫下方二维码即可使用,欢迎分享广大师生使用。
相关课件
这是一份初中数学人教版七年级下册10.1 统计调查优秀课件ppt,文件包含核心素养七年级下册101统计调查第2课时课件pptx、核心素养七年级下册101统计调查第2课时教案docx、核心素养七年级下册101统计调查第2课时课后练习docx、核心素养七年级下册101统计调查第2课时随堂检测docx等4份课件配套教学资源,其中PPT共35页, 欢迎下载使用。
这是一份初中8.3 实际问题与二元一次方程组精品ppt课件,文件包含核心素养七年级下册83实际问题与二元一次方程组第1课时课件pptx、核心素养七年级下册83实际问题与二元一次方程组第1课时教案docx、核心素养七年级下册83实际问题与二元一次方程组第1课时课后练习docx、核心素养七年级下册83实际问题与二元一次方程组第1课时随堂检测docx等4份课件配套教学资源,其中PPT共42页, 欢迎下载使用。
这是一份人教版七年级下册6.3 实数精品课件ppt,文件包含核心素养七年级下册63实数第2课时课件pptx、核心素养七年级下册63实数第2课时教案docx、核心素养七年级下册63实数第2课时课后练习docx、核心素养七年级下册63实数第2课时随堂检测docx等4份课件配套教学资源,其中PPT共29页, 欢迎下载使用。

