小学数学人教版四年级下册10 总复习教学课件ppt
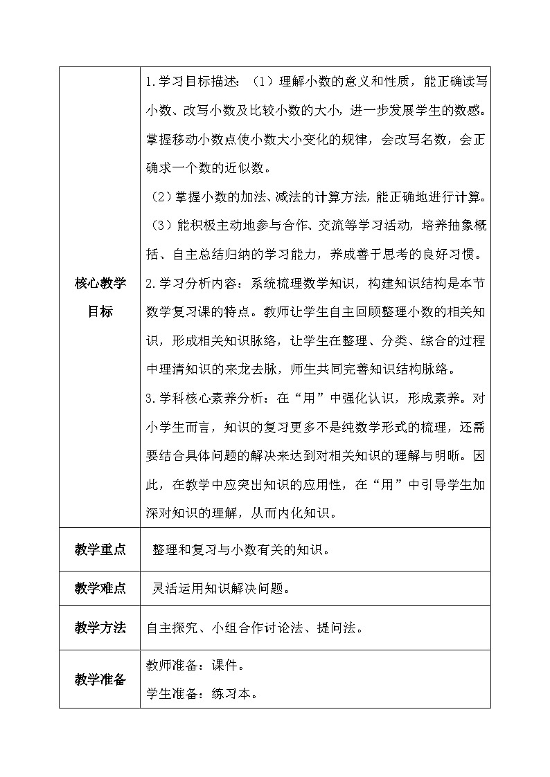
展开1.理解小数的意义和性质,能正确读写小数、改写小数及比较小数的大小,进一步发展学生的数感。掌握移动小数点使小数大小变化的规律,会改写名数,会正确求一个数的近似数。2.掌握小数的加法、减法的计算方法,能正确地进行计算。3.能积极主动地参与合作、交流等学习活动,培养抽象概括、自主总结归纳的学习能力,养成善于思考的良好习惯。
一位小数是十分之几,两位小数是百分之几,三位小数是千分之几……每相邻两个计数单位之间的进率是10。
小数的末尾添上“0”或去掉“0”,小数的大小不变。化简小数时只能去掉小数末尾的0,其他数位上的0不能去掉;小数的末尾添上“0”或去掉“0”,虽然不改变小数的大小,但计数单位却发生了变化。
小数大小来比较,数位多少不重要,关键看好最高位;相同数位来比较,如果相同看下位,以此类推错不了。
小数点移动引起小数大小的变化规律
小数点,本领大,走一走,数变化。向左走,数缩小;向右走,数扩大。数位不够怎么办?找“0”补位解决它。
低级单位换算成高级单位时要除以进率;高级单位换算成低级单位时要乘进率。
求小数近似数通常用“四舍五入”法。
求近似数用“≈”连接,改写成用“万”或“亿”作单位的数,用“=”连接。
(1)0.015里面有( )个千分之一。
1.在( )里填上适当的数。
(2)4个百分之一写成小数是( )。
(3)把 3 缩小到它的 是( )。
(4)5.6的 是0.056。
(7)4.6 m=( )dm 2.87 t=( )kg 5070 kg=( )t 52m4cm=( )m
(6)由5个0.1,6个0.01和8个0.001组成的数是 ( )。
小数加、减法的计算法则
(1)小数点要对齐,即相同数位要对齐;(2)从低位算起,按整数加减法的计算方法进行计算;(3)得数的小数部分末尾有“0”,一般要化简把“0”去掉。
小数加、减混合运算的运算顺序
与整数加、减混合运算的运算顺序相同。在没有括号的算式里,如果只有加法和减法,就按照从左到右的顺序计算;有括号的,要先算括号里面的。
1.王叔叔一天卖菜的收入如下表。
(1)白菜比萝卜多卖多少钱?
(2)你还能提出其他数学问题并解答吗?
60.45-29.75=30.7(元)
现在你能完成下面的表格了吗?
1.计算下面各题,并用两种方法验算。 419+387 = 2.84+3.76= 16.32-7.95 = 100-74.5= 80×64 = 105×28= 884÷26 = 1435÷35=
2.下面是四年级组男子 4×50m 接力赛成绩(单位:秒),把表填完。
因为33.96<34<34.06<34.17所以四(2)班第一名,四(4)班第二名, 四(3)班第三名,四(1)班第四名。
3.(1)李逸只有15元,她能买哪两本书?
(2)张波付给售货员16元,他可能买了哪两本书?
(1)7.39+6.95=14.34(元) 14.34元 <15元 可以买《有趣的昆虫》和《航天员的故事》 6.95+7.88=14.83(元) 14.83元 <15元 可以买《航天员的故事》和《趣味数学》
(2)①7.39+6.95=14.34(元) 买了《有趣的昆虫》和《航天员的故事》。 ②7.39+8.40=15.79(元) 买了《有趣的昆虫》和《乐乐奇遇记》。 ③7.39+7.88=15.27(元) 买了《有趣的昆虫》和《趣味数学》。
④6.95+7.88=14.83(元) 买了《航天员的故事》和《趣味数学》。 ⑤6.95+8.40=15.35(元) 买了《航天员的故事》和《乐乐奇遇记》。
4. 在 里填上合适的数。
这道题的突破口又在哪儿呢?
小学数学人教版四年级下册10 总复习教学课件ppt: 这是一份小学数学人教版四年级下册10 总复习教学课件ppt,文件包含核心素养人教版小学数学四年级下册101数与代数1四则运算及运算定律课件pptx、核心素养人教版小学数学四年级下册101数与代数1四则运算及运算定律教案docx、核心素养人教版小学数学四年级下册101数与代数四则运算及运算定律导学案docx等3份课件配套教学资源,其中PPT共24页, 欢迎下载使用。
人教版四年级下册平移评优课教学课件ppt: 这是一份人教版四年级下册平移评优课教学课件ppt,文件包含核心素养人教版小学数学四年级下册72平移课件pptx、核心素养人教版小学数学四年级下册72平移教案docx、核心素养人教版小学数学四年级下册72平移导学案docx等3份课件配套教学资源,其中PPT共19页, 欢迎下载使用。
四年级下册6 小数的加法和减法小数加减法精品教学课件ppt: 这是一份四年级下册6 小数的加法和减法小数加减法精品教学课件ppt,文件包含核心素养人教版小学数学四年级下册62小数的加减法2课件pptx、核心素养人教版小学数学四年级下册62小数的加减法2教案docx、核心素养人教版小学数学四年级下册62小数的加减法2导学案docx等3份课件配套教学资源,其中PPT共19页, 欢迎下载使用。

