所属成套资源:2023-2024学年初中九年级物理上学期期末模拟考试
- 九年级物理期末模拟卷(广州专用,人教版第十二章~第十八章)-2023-2024学年初中上学期期末模拟考试 试卷 1 次下载
- 九年级物理期末模拟卷(海南专用,沪科版九年级12-20章)-2023-2024学年初中上学期期末模拟考试 试卷 0 次下载
- 九年级物理期末模拟卷(湖北专用,人教版九年级13-19章)-2023-2024学年初中上学期期末模拟考试 试卷 0 次下载
- 九年级物理期末模拟卷(湖南省卷专用,人教版第13章-第19章)-2023-2024学年初中上学期期末模拟考试 试卷 0 次下载
- 九年级物理期末模拟卷(湖南长沙专用,人教版第13章-第19章)-2023-2024学年初中上学期期末模拟考试 试卷 0 次下载
九年级物理期末模拟卷(海南专用,沪科版九年级全册)-2023-2024学年初中上学期期末模拟考试
展开
这是一份九年级物理期末模拟卷(海南专用,沪科版九年级全册)-2023-2024学年初中上学期期末模拟考试,文件包含九年级物理期末模拟卷海南专用全解全析docx、九年级物理期末模拟卷海南专用考试版docx、九年级物理期末模拟卷海南专用参考答案docx、九年级物理期末模拟卷海南专用答题卡docx等4份试卷配套教学资源,其中试卷共24页, 欢迎下载使用。
(考试时间:60分钟 满分:100分)
一、单选题(本大题有10小题,每题只有一个正确的选项,每小题3分,共30分)
1.人发生触电事故的原因是
A.人体能导电 B.人体带电太多了 C.通过人体的电流超过了额定限度 D.人体接触了用电器
I1=I2;U1=U3>U2 B.I1=I2;U1<U2=U3
C.I1>I2;U1>U2=U3 D.I1=I2;U1=U3<U2
2.如下图所示的电路,只闭合S1时电压表的示数为U1,电流表的示数为I1;只闭合S2时电压表的示数为U2,电流表的示数为I2;若S1、S2同时闭合,电压表示数为U3.下列关于电流和电压值的大小关系正确的是( )
第3题图
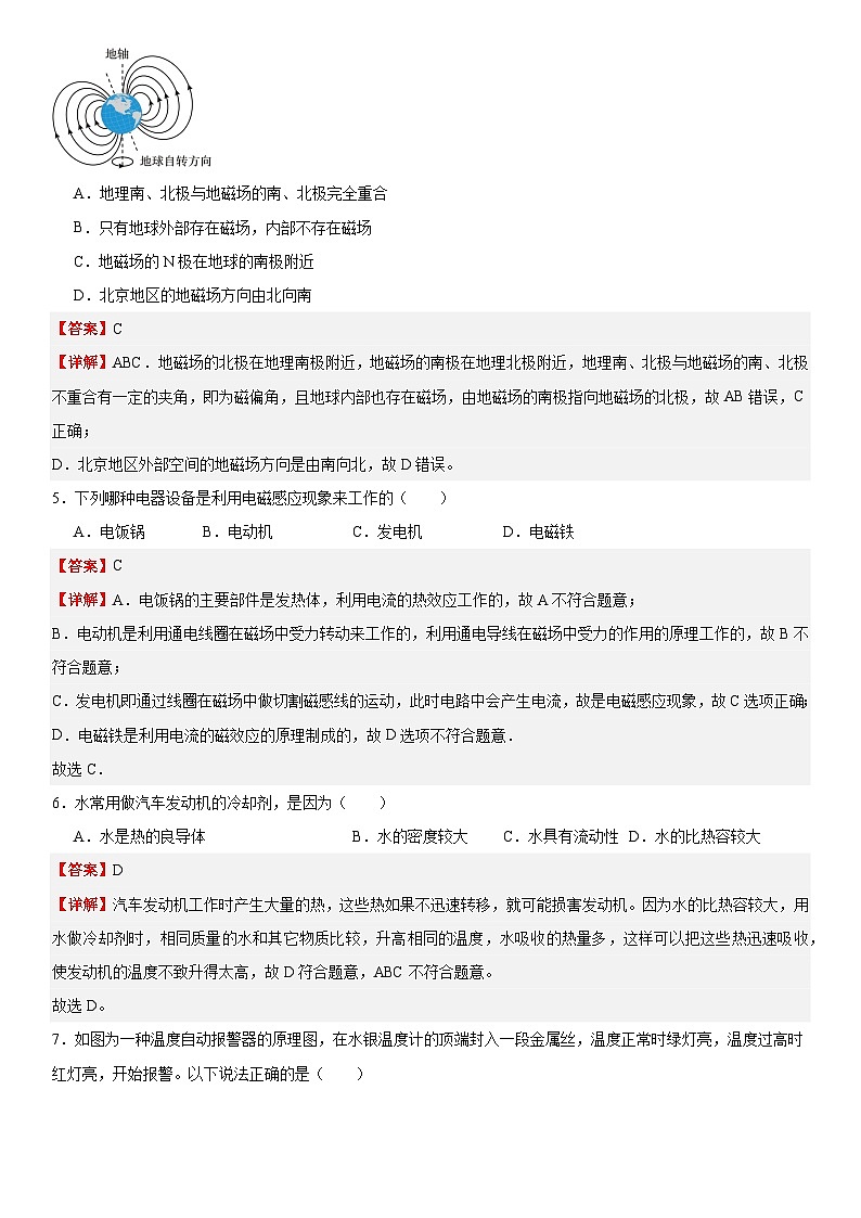
3.中国宋代科学家沈括在《梦溪笔谈》中最早记载了地磁偏角:“以磁石磨针锋,则能指南,然常微偏东,不全南也。”进一步研究表明,地球周围地磁场的磁感线分布示意如图所示。关于地磁场,下列说法正确的是
A.地理南、北极与地磁场的南、北极完全重合 B.只有地球外部存在磁场,内部不存在磁场
C.地磁场的N极在地球的南极附近 D.北京地区的地磁场方向由北向南
4.如图为我国新型反潜巡逻机。机尾的“棍子”叫做磁异探测器,它能将潜艇经过海域引起的磁场强弱变化转化为强弱变化的电流,从而发现潜艇的存在。下图中能解释磁异探测器工作原理的是( )
B. C. D.
5.下列哪种电器设备是利用电磁感应现象来工作的( )
A.电饭锅B.电动机C.发电机D.电磁铁
6.水常用做汽车发动机的冷却剂,是因为( )
A.水是热的良导体B.水的密度较大C.水具有流动性D.水的比热容较大
A.温度升高至74℃时开始报警,L1是红灯 B.温度升高至74℃时开始报警,L2是红灯
C.温度升高至78℃时开始报警,L1是红灯 D.温度升高至78℃时开始报警,L2是红灯
7.如图为一种温度自动报警器的原理图,在水银温度计的顶端封入一段金属丝,温度正常时绿灯亮,温度过高时红灯亮,开始报警。以下说法正确的是( )
8.为了安全,汽车行驶时驾驶员必须系好安全带。当系好安全带时,相当于闭合开关,指示灯不亮;未系好安全带时,相当于断开开关,指示灯发光。如图所示的电路图中符合上述设计要求的是( )
A. B. C. D. 第9题图
9.甲、乙两只简易型电加热器(俗称“热得快”)及其铭牌如图所示,若它们的电阻不随温度的变化而改变,则下列说法中正确的是( )
A.两电加热器均正常工作时,甲消耗的电能较多 B.将乙接入110V的电路中,它的实际功率为200W
C.两电加热器均正常工作时甲的电阻大于乙的电阻 D.两电加热器串联后接在220V的电路中甲的实际功率较大
10.一只体温计示数是38℃,若粗心的护士仅消毒后就直接用它先后去测量37℃和39℃的病人的体温,则该体温计的示数分别是( )
A.37℃和38℃ B.38℃和39℃ C.39℃和38℃ D.39℃和37℃
二、填空题(本大题共7小题,每空2分共28分)
11.学习了电能的知识后,小燕观察了家中的电能表的规格如图所示,她家同时使用的用电器总功率不能超过 W,本月初抄表数所示,若本月应交电费66元,且电价为0.5元/度,则本月末抄表的示数为 KW·h.
第11题图 第12题图 第13题图 第14题图 第15题图
B. C. D. 第9题图
12.丁小花同学在某次实验中连接的电路如图8—3所示,其中电源电压为6 V,R110Ω,R2=20Ω,当他闭合开关后,电压表V的示数是 ,电压表A1的示数是 。
13.如右图所示通电螺线管上方放一个小磁针,小磁针静止时的方向如图所示,通电螺线管c端为 极(填“N”或“S”),电源a端为 极(填“正”或“负”)
14.如图所示是手机吸盘支架,吸盘能够吸在玻璃表面是利用了 的作用,若取走支架上的手机,则以吸盘受到玻璃表面的摩擦力变小,手机的屏幕容易“沾”上灰尘,是因为屏幕上带有 。
15.据央视新闻消息,中国空间站已完成“T”字构型组装建造。今后,和空间站对接的航空器可以有N多个,空间构型设计高达53种,中国空间站将变成太空母港。在对接过程中,航天器相对于空间站是 的。对接后,航天器将随空间站一起绕地球转动,在这个过程中,航天器一定 (选填“不受力”、“受平衡力”或“受非平衡力”)。航天员利用 与地面指挥中心交流,实现了天地通话。
16.夏天刚从冰箱中取出冰棒后,发现以下几种现象:A.冰棒上粘着“白粉”;B.剥去纸后冰棒就冒出“白雾”;C.若把冰棒放进茶杯里,不一会儿茶杯外壁就会“出汗”;D .把冰棒放在嘴里变成“糖水”。这四种物态变化过程吸热的是 放热的是 。(填写对应的字母)
17.两个标有“5Ω 1A”和“10Ω 0.6A”的定值电阻,若将它们并联起来,则干路电流最大是 A。
三、作图题与实验题(18题4分,19题8分,20题8分,共20分)
18.(1)电路中电流通过时,螺线管周围的小磁针静止如下左图所示,根据小磁针静止时的指向和导线中的电流方向,标明通电螺线管的N极并画出螺线管的绕线。(2)如下右图所示,在图中的圆圈中填入电压表或电流表,闭合开关后,两灯都发光。(根据要求作图)。
19.小明在“探究电流产生的热量与哪些因素有关”的实验中,选取两根阻值不同的电阻丝,两个装有初温相同、等质量煤油的玻璃瓶,电路连接如图甲所示,将观察到的温度计示数记录在表2中;然后,他又设计了如图乙所示的装置进行多次实验,每次实验时煤油的质量、温度均与初始状态相同,调节滑动变阻器,当阻值不同时,分别加热相同时间,将观察到的温度计示数记录在表3中.(不计热量损失.)
(1)如图甲所示的实验是探究电流产生的热量是否与 的大小有关.(2)分析上表的数据可知,对于电阻R1和电阻R2:在通电时间和电流相同的情况下,升温较快的是 --(选填“R1”或“R2”),说明电流产生的热量与 有关.(3)在本次实验中,我们用温度计的示数变化来反映电流产生的热量不同,这种方法在物理学中被称为 .
20.小明在“测量小灯泡的电功率” 的实验中,已知小灯泡的额定电压为2.5V,额定电功率小于l.5W,电源电压恒定不变。
(1)小明所连接的实物电路如图甲所示,请以笔画线代替导线,完成电路连接 ;
(2)小明移动滑动变阻器的滑片使电压表的示数为 2.5V,此时小灯泡正常发光,电流表的示数如图乙所示,则小灯泡的额定功率是 W;
(3)小明完成实验后,小亮同学向老师要了一个已知阻值为 R0的定值电阻和两个开关,借助部分现有器材,设计了图丙所示的电路,也测出了小灯泡的额定功率,请完成下列实验步骤:①闭合开关S,再闭合开关 ,移动滑片,使灯泡正常发光;②再断开开关S2,闭合开关S1,保持滑片的位置不变,读出电压表的示数U;③小灯泡的额定功率的表达式为P额= (用已知量R0和测量量U表示。
四、综合应用题(21题10分,22题12分,共22分,解答时应写出必要的文字说明、公式和具体的计算步骤)
21.图甲是一种恒温调奶器,可以自动调试好加水的奶粉,然后加热到最适合宝宝饮用的温度40℃,还可以自动保温,特别适合夜间使用。图乙是机器的参数表及电路简图(R1、R2为电热丝,S为双触点自动开关,接“1”时不工作,接“2”时保温,接“3”时加热)。求:
(1)调奶器处于保温状态时的工作电流(结果保留两位小数);
(2)电阻R2的阻值;
(3)若把200g调好的奶粉从20℃加热到40℃所用时间为32s,求调好的奶粉的比热容(不计热损失)。
22.如图所示,电源电压保持不变,小灯泡L1、L2分别标有“6V 3W”和“6V 6W”的字样,滑动变阻器R的阻值变化范围为0~12Ω,当S1、S2和S3都闭合,滑动变阻器的滑片滑到a端时,两灯都正常发光,不考虑温度对灯泡电阻的影响,求:
(1)电源电压;
(2)两灯都正常发光时电流表的示数;
(3)当断开S1,闭合S2、S3时,此时电路的最小功率;
(4)要使整个电路的总功率最小,画出对应的电路。时间/min
0
1
2
3
R1瓶内温度/℃
15
35
58
82
R2瓶内温度/℃
15
20
26
33
型号
HY110M
电源
220V 50Hz
加热功率
500W
保温功率
16W
相关试卷
这是一份九年级物理期末模拟卷(安徽专用,第12-16章)-2023-2024学年初中上学期期末模拟考试,文件包含九年级物理期末模拟卷全解全析安徽专用版docx、九年级物理期末模拟卷考试版A4测试范围第12章13章14章15章16章安徽专用docx、九年级物理期末模拟卷答题卡A4安徽专用docx、九年级物理期末模拟卷考试版A3测试范围第12章13章14章15章16章安徽专用docx、九年级物理期末模拟卷答题卡A4安徽专用pdf、九年级物理期末模拟卷参考答案安徽专用docx、九年级物理期末模拟卷答题卡A3安徽专用docx、九年级物理期末模拟卷答题卡A3安徽专用pdf等8份试卷配套教学资源,其中试卷共34页, 欢迎下载使用。
这是一份九年级期末物理模拟卷(福建专用,沪科版第十二-十六章)-2023-2024学年初中上学期期末模拟考试,文件包含九年级物理期末模拟卷全解全析福建专用docx、九年级物理期末模拟卷考试版A4测试范围第十二至十六章福建专用docx、九年级物理期末模拟卷参考答案福建专用docx、九年级物理期末模拟卷考试版A3测试范围第十二至十六章福建专用docx、九年级物理期末模拟卷答题卡A4福建专用docx、九年级物理期末模拟卷答题卡A4福建专用pdf、九年级物理期末模拟卷答题卡A3福建专用docx、九年级物理期末模拟卷答题卡A3福建专用pdf等8份试卷配套教学资源,其中试卷共64页, 欢迎下载使用。
这是一份九年级物理期末模拟卷(天津专用,人教版13-20章)-2023-2024学年初中上学期期末模拟考试,文件包含期末模拟卷全解全析docx、期末模拟卷考试版A4人教版A4版docx、期末模拟卷考试版A3人教版A3版docx、期末模拟卷参考答案docx、期末模拟卷答题卡A4版docx、期末模拟卷答题卡A3版docx等6份试卷配套教学资源,其中试卷共37页, 欢迎下载使用。

