所属成套资源:2023-2024学年初中九年级物理上学期期末模拟考试
- 九年级物理期末模拟卷(广西专用,人教版九年级第13~20章)-2023-2024学年初中上学期期末模拟考试 试卷 0 次下载
- 九年级物理期末模拟卷(广州专用,人教版第十二章~第十八章)-2023-2024学年初中上学期期末模拟考试 试卷 1 次下载
- 九年级物理期末模拟卷(海南专用,沪科版九年级全册)-2023-2024学年初中上学期期末模拟考试 试卷 0 次下载
- 九年级物理期末模拟卷(湖北专用,人教版九年级13-19章)-2023-2024学年初中上学期期末模拟考试 试卷 1 次下载
- 九年级物理期末模拟卷(湖南省卷专用,人教版第13章-第19章)-2023-2024学年初中上学期期末模拟考试 试卷 1 次下载
九年级物理期末模拟卷(海南专用,沪科版九年级12-20章)-2023-2024学年初中上学期期末模拟考试
展开
这是一份九年级物理期末模拟卷(海南专用,沪科版九年级12-20章)-2023-2024学年初中上学期期末模拟考试,文件包含2九年级物理期末模拟卷海南专用全解全析docx、九年级物理期末模拟卷海南专用考试版docx、九年级物理期末模拟卷海南专用参考答案docx、九年级物理期末模拟卷海南专用答题卡docx等4份试卷配套教学资源,其中试卷共24页, 欢迎下载使用。
一、单选题
1.我国科学技术迅猛发展,取得了辉煌的成绩。下列说法正确的是( )
A.我国白鹤滩水电站中的发电机是利用电磁感应原理发电的
B.神舟十五号飞船上的新型硅光电池板主要将电能转化为太阳能
C.量子计算机中的电子器件都是由超导体制成的
D.现在我国已建成的核电站主要是利用核聚变释放能量,核能属于可再生能源
【答案】A
【详解】A.我国白鹤滩水电站中的发电机组是机械能转化为电能的装置,它是利用电磁感应原理工作的,故A正确;
B.神舟十四号飞船上的新型硅光电池板工作时,消耗太阳能,产生电能,故是将太阳能转化为电能的装置,故B错误;
C.量子计算机中的电子器件都是由半导体制成的,故C错误;
D.核电站主要应用核裂变释放出的能量来进行发电,而核能源于矿石内的能量,矿产资源属于不可再生能源,故D错误。
故选A。
2.小明家买了一个电饭锅,使用时闻到橡胶发出焦糊味,用手摸发现其连接电源的导线很热,而电路中的冰箱、电灯仍正常工作,发生这一现象的原因是( )
A.电压太高B.电压太低
C.连接电源的导线太粗D.连接电源的导线太细
【答案】D
【详解】AB.由题意可知,电路中的冰箱、电灯仍正常工作,说明电路电压正常,故AB不符合题意;
CD.电饭锅与电源线串联,流过它们的电流和通电时间相等,由可知,电源线很热,说明电源线电阻产生的热量多,电源线电阻比较大。导体的电阻与导体材料、导体长度、导体横截面积有关,电饭锅电源线的材料、长度一定,电阻较大,是因为电源线横截面积太小,电源线太细造成的,故C不符合题意,D符合题意。
故选D。
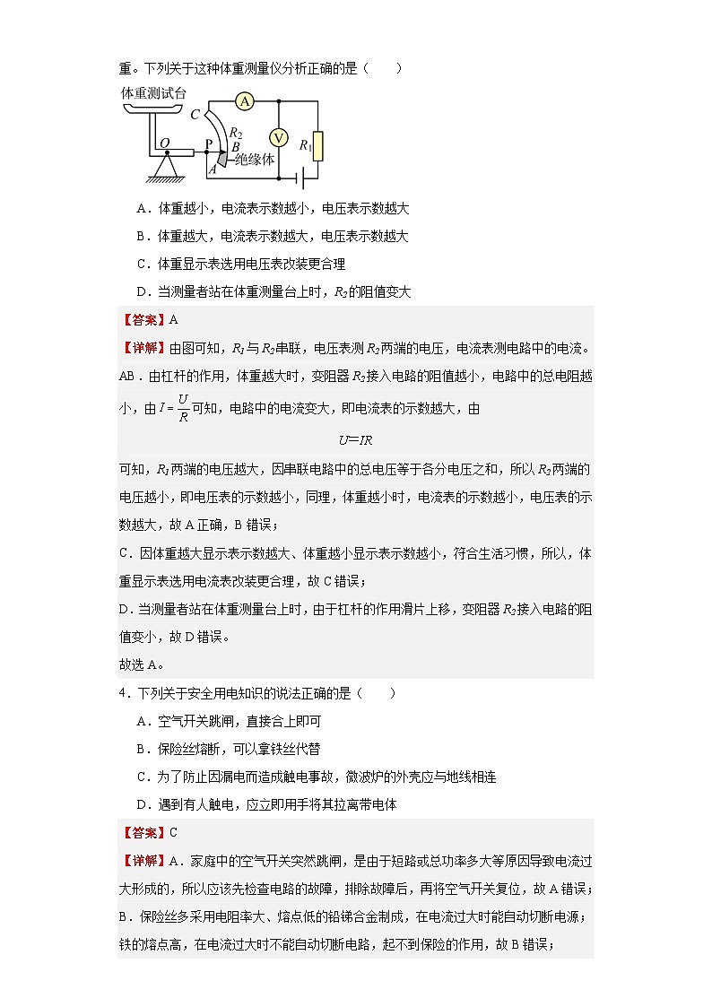
3.如图所示是一种体重测量仪的工作原理图,电源电压不变,当测量者站在体重测量台上时,滑片P会滑动到金属片BC上的某一位置,体重显示表就能显示出测量者的体重。下列关于这种体重测量仪分析正确的是( )
A.体重越小,电流表示数越小,电压表示数越大
B.体重越大,电流表示数越大,电压表示数越大
C.体重显示表选用电压表改装更合理
D.当测量者站在体重测量台上时,R2的阻值变大
【答案】A
【详解】由图可知,R1与R2串联,电压表测R2两端的电压,电流表测电路中的电流。
AB.由杠杆的作用,体重越大时,变阻器R2接入电路的阻值越小,电路中的总电阻越小,由可知,电路中的电流变大,即电流表的示数越大,由
可知,R1两端的电压越大,因串联电路中的总电压等于各分电压之和,所以R2两端的电压越小,即电压表的示数越小,同理,体重越小时,电流表的示数越小,电压表的示数越大,故A正确,B错误;
C.因体重越大显示表示数越大、体重越小显示表示数越小,符合生活习惯,所以,体重显示表选用电流表改装更合理,故C错误;
D.当测量者站在体重测量台上时,由于杠杆的作用滑片上移,变阻器R2接入电路的阻值变小,故D错误。
故选A。
4.下列关于安全用电知识的说法正确的是( )
A.空气开关跳闸,直接合上即可
B.保险丝熔断,可以拿铁丝代替
C.为了防止因漏电而造成触电事故,微波炉的外壳应与地线相连
D.遇到有人触电,应立即用手将其拉离带电体
【答案】C
【详解】A.家庭中的空气开关突然跳闸,是由于短路或总功率多大等原因导致电流过大形成的,所以应该先检查电路的故障,排除故障后,再将空气开关复位,故A错误;
B.保险丝多采用电阻率大、熔点低的铅锑合金制成,在电流过大时能自动切断电源;铁的熔点高,在电流过大时不能自动切断电路,起不到保险的作用,故B错误;
C.为了防止因漏电而造成触电事故的,微波炉外壳应与地线相连,故C正确;
D.有人触电时,用干燥的竹竿或木棍将人与火线挑开,或先切断电源,再实行施救措施,不能立即用手将他拉离带电体,防止施救者也触电,故D错误。
故选C。
5.在科学研究中,常常通过实验的方法将不易观察的现象直观地反映出来。下列实验与这一想方法不符合的是( )
A. 用红墨水和水扩散研究分子的运动
B. 以木块移动距离表示钢球动能的大小
C. 用铁屑显示磁体周围磁场分布
D. 研究铁生锈
【答案】D
【详解】A.使用红墨水的目的就是要使实验现象更加明显,采用转换法,故A不符合题意;
B.以木块移动距离表示钢球动能的大小,采用的是转换法,把钢球动能的大小转换成了对木块做功地多少,故B不符合题意;
C.磁体周围的磁场分布是不易观察到的现象,用铁屑能够直观形象的显示出来,采用转换法,故C不符合题意;
D.研究铁生锈是利用通过实验的方法将现象直观地反映出来,没有用转化法,故D符合题意。
故选D。
6.关于电磁波和现代通信,下列说法不正确的是( )
A.移动电话是利用电磁波传递信息的
B.光能在弯曲的光纤中传播
C.我国建立的“北斗”卫星定位系统是利用超声波进行定位的
D.中央电视台与成都电视台发射的电磁波在同一区域内传播的速度相同
【答案】C
【详解】A.现代移动通讯技术都是利用电磁波为媒介传递信息的;
B.光在光纤中通过反射进行传输,无论光纤弯直,都可以传输;
C.“北斗”卫星位于宇宙空间中,不能通过超声波进行定位,而是通过电磁波;
D.电磁波的波速在真空或空气中的传播速度是相同的,故中央电视台与成都电视台发射的电磁波在同一区域传播速度相同.
7.下列关于材料、能源、信息的说法正确的是( )
A.可燃冰和太阳能既是一次能源也是可再生能源
B.微波炉用超声波加热食物
C.用三颗同步卫星就能实现全球通信
D.超市收银员使用的条形码扫描器中的发光二极管由超导体材料制作而成
【答案】C
【详解】A.可燃冰是一次能源不是可再生能源,故A错误;
B.微波炉是利用电磁波加热食品的,原理是食物分子在微波的作用下剧烈振动,使得食物内能增加,温度升高,故B错误;
C.用三颗地球同步卫星就可以实现全球通信,故C正确;
D.超市收银员使用的条形码扫描器中的发光二极管使用的主要是半导体材料,故D错误。
故选C。
8.关于内能,下列说法中正确的是( )
A.温度0℃的物体没有内能B.具有机械能的物体不一定具有内能
C.物体具有内能,也可以同时具有机械能D.对物体做功,物体内能一定增大
【答案】C
【详解】A.因为一切物体都具有内能,温度0℃的物体有内能,故A错误;
B.因为一切物体都具有内能,具有机械能的物体一定具有内能,故B错误;
C.因为一切物体都具有内能,但有的物体有机械能,有的物体没有机械能,所以物体具有内能,也可以同时具有机械能,故C正确;
D.对物体做功,如果是改变其形状、位置、高度等,则内能不会增加,故D错误。
故选C。
9.物质是由大量分子、原子构成的,中子和质子又是由夸克构成的。如图所示是原子内部结构的示意图,下列选项中,按尺度从大到小排序的是( )
A.原子 夸克 原子核B.电子 原子 原子核
C.原子 原子核 夸克D.夸克 原子 核原子
【答案】C
【详解】由分子动理论可知:物质是由大量分子构成的,原子是由原子核和核外电子组成的;原子核是由质子和中子组成的;质子和中子也不是最小的微粒,还有比它更小的粒子,比如夸克;故ABD不符合,C符合。
故选C。
10.如图所示,是使用门禁卡开门的场景。在门禁卡的夹层里面有带天线的线圈,接近门禁主机的时候,会使门禁卡中的线圈产生感应电流,并提供给门禁卡里面芯片做电源发出信号,进而开门。下图中的设备工作原理与其相同的是( )
A.手电钻
B.散热风扇
C.水力发电机
D.电铃
【答案】C
【详解】ABD.手电砖、散热风扇、电铃是利用通电导线在磁场中受力的作用工作的,故ABD不符合题意;
C.水力发电是工作原理是闭合导线的部分电路切割磁感线产生感应电流,故C符合题意。
故选C。
二、填空题
11.在图所示的电路中,电源的电压恒定为9V 。
(1)断开开关S时,电压表示数为6V,电流表示数为0.5A则电阻:R1= Ω;(2)闭合开关S后,电压表的示数为 V;
【答案】 6 9
【详解】(1)[1]当断开电键S时,R1与R2串联,电压表测的是R2两端的电压U2=6V,电源电压为9V,所以R1上的电压:
,
又因为电流表示数为串联电路的电流,故
;
[2]
;
(2)[3][4]当合上开关S时,R1被短路,电路中只有R2,电压表测电源电压为9V,电流表的示数:
。
一串小彩灯,每个小彩灯规格为“4V 0.2A”,如图,在正常情况下,细金属丝由于表面氧化铜而与灯丝支架不导通,若加上200V以上电压时,氧化铜被击穿,细金属丝与灯丝导电支架导通。将这一串小彩灯接在220V电路中,在使彩灯正常发光情况下,应串联 个小彩灯,此时电路总电阻为 Ω。
【答案】 55 1100 220
【详解】[1]每个小彩灯正常发光的电压为4V,将这一串小彩灯接在220V电路中,根据分压原理可知应串联的小彩灯个数
故将这一串小彩灯接在220V电路中,在使彩灯正常发光情况下,应串联55个小彩灯。
[2]由可得小彩灯正常发光的电阻
则串联55个小彩灯的总电阻
13.2023年01月08日新华社:中国“人造太阳”——大型核实验装置“东方超环”(EAST)再次创造新的世界纪录,实现了1056秒的长脉冲高参数等离子体运行。“人造太阳”是氘核和氚核在超高温条件下发生 (选填“裂变”或“聚变”)释放出巨大的核能。如果可控核聚变技术被掌握,会给我们的生活带来哪些影响? (写出一条即可)。
【答案】 聚变 见解析
【详解】[1]“人造太阳”是氘核和氚核在超高温条件下结合生成新的原子核,释放出巨大的能量,属于核聚变的过程。
[2]如果可控核聚变技术被掌握,电费将大大降低。
14.如图甲所示电路,电源电压恒定,闭合开关S后,两电压表指针偏转均如图乙所示,通过定值电阻R与滑动变阻器的电流之比为 ,向右移动滑片,电压表V2示数与电流表示数的比值 (选填“变大”、“变小”或“不变”)。
【答案】 1∶1 变大
【详解】[1]由图甲可知,定值电阻和滑动变阻器串联,电流表测电路中的电流,电压表V1测电源电压,电压表V2测滑动变阻器两端的电压;两电压表指针偏转相同,由串联电路电压的规律可知,电压表V1选择0~15V的量程,分度值是0.5V,由图乙可知,电压表V1的示数为6V,即电源电压为U=6V,电压表V2选择0~3V的量程,分度值是0.1V,电压表V2的示数为1.2V,即滑动变阻器两端的电压为UP=1.2V,由串联电路的电压特点可知定值电阻两端的电压为
UR=U-UP=6V-1.2V=4.8V
[2]串联电路中电流处处相等,因此通过定值电阻R与滑动变阻器的电流之比为1∶1。
[3]向右移动滑片,滑动变阻器接入电路的阻值变大,根据欧姆定律可知电压表V2示数与电流表示数的比值等于滑动变阻器连入电路电阻的阻值,因此电压表V2示数与电流表示数的比值变大。
15.如图所示,通电螺线管的上方有一个静止的小磁针,由图可知通电螺线管的端为 (选填“N”或“S”)极,导线的端应接电源的 (选填“正”或“负”)极。
【答案】 S 负
【详解】(由于小磁针静止时,其左端为S极,右端为N极,根据磁极间的作用规律可知,螺线管的右端为S极,左端为N极;根据螺线管的N、S极和螺线管的线圈绕向。利用安培定则可以确定电流是从螺线管的右端流入左端流出。由于电流是从电源的正极流出,经过外电路回到电源负极。所以可以确定b端为电源的正极,a端为负极。
16.高压输电的过程中由于电流的热效应,高压线总要向空气中散热,这些散失的内能无法自动转化为内能,是因为能量的转化具有 性。陆着科技的发展, (选填“纳米材料”“半导体材料”或“超导材料”)的出现,为我们将来利用其零电阻特性实现远距离大功率输电提供了可能。
【答案】 S 方向 超导材料
【详解】高压输电时,由于电流的热效应,高压线总要向空气中散热,因为能量转化具有方向性,这些散失的内能无法自动转化为内能。
在目前技术水平下要采用高电压输电,由于超导材料的电阻为零,所以超导材料的出现,为我们将来利用其零电阻特性实现远距离大功率输电提供了可能。
17.如图所示的同步卫星相对屋顶上的接收器是 的(填“运动”或“静止”)。卫星接收器靠 接收信号(填“电磁波”或“超声波”)。
【答案】 静止 电磁波
【详解】[1]同步卫星相对地球位置不变,则相对屋顶上的接收器位置也不改变,同步卫星相对屋顶上的接收器是静止的。
[2]电磁波能够传递信息,卫星接收器是用电磁波传递信息的。
三、作图题
18.(1)学校“创客小组”利用“光控开关”(天黑时自动闭合,天亮时自动断开)和“声控开关”(有声时自动闭合,无声时自动断开),设计出只有在天黑且有声音时灯才亮的自动控制电路。请按设计要求将图中的光控开关、声控开关、灯泡用笔画线代替导线正确连入电路,并同时安装一个不受开关控制的三孔插座( )。
【答案】
【详解】(1)[1]灯泡只有在天黑和有声音时才会亮,故光控、声控两开关应和灯泡串联,安全起见开关应该接火线;三孔插座,应遵循“左零、右火、上接地”的接法
(2).方便每个新冠患者都能方便地呼叫医护人员。在护士值班室有红灯、绿灯和电铃各一只,闭合开关S1,电铃响且灯L1亮;另一病人闭合开关S2,电铃响且灯L2亮,请用笔画线代替导线,将电路补充完整。
【答案】
【详解】由题意可知,闭合开关S1时电铃响且灯L1亮,闭合开关S2时电铃响且灯L2亮,说明两灯泡可以独立工作、互不影响即为并联,且开关S1位于L1支路、开关S2位于灯L2支路、电铃位于干路,如下图所示:
19.某实验小组的同学在进行“测量小灯泡的额定功率”的实验,现有器材:电源(电压恒为6V)、开关、电压表、电流表各一个,导线若干,额定电压为3.8V的待测小灯泡(电阻约为12Ω),滑动变阻器两个(A:“5Ω 2A“;B:“20Ω 0.5A”)。
(1)实验中,应选用的滑动变阻器是 (选填“A”或“B”)。
(2)如图甲所示是小田同学连接的实物电路图,图中只有一根导线连接错误,请你在图中用“×”标出这根错接的导线,只改接一根导线使电路成为正确的电路(不能与其他导线交叉)。(3)小田确认电路连接无误后闭合开关,无论怎样移动滑动变阻器的滑片,小灯泡始终不发光且电压表的示数都接近电源电压,则电路的故障是 。
(4)排除故障后,移动滑动变阻器的滑片,并绘制出了小灯泡的电流随电压变化的图象如图乙所示,则该小灯泡的额定功率为 W。
(5)该组的另一同学接着实验时,发现电压表0~15V量程已经损坏,0~3V量程还可以正常使用,在不添加器材的情况下,为了测出该小灯泡的额定功率,请你画出正确的电路图。( )
【答案】 B 小灯断路 1.14
【详解】(1)[1]在初中物理中,电功率是间接测量出来的,测出电压与电流,利用P=UI计算出功率。
[2]由图乙可知,当小灯正常工作时,电路中的电流为0.3A。此时滑动变阻器分担的电压为
变阻器连入电路中的阻值为
所以,应该选用变阻器B
(2)[3]我们要通过电压表来监测小灯是否正常发光,而小灯的额定电压为3.8V,故电压表应选用0~15V量程。所以,应将连接电压表的“3”接线柱的导线改接到“15”接线柱上
(3)[4]小灯始终不发光,说明电路中有断路。而电压表有示数,说明电压表与电源两极是相连的,因此,是在与电压表并联的部分出现了断路,故是与电压表并联的小灯断路了。
(4)[5]读乙可以知道,小灯正常工作时,通过它的电流为0.3A,故其额定功率为
P=UI=3.8V×0.3A=1.14W
(5)[6]当小灯正常工作时,滑动变阻器分担的电压是2.2V,因此可以通过测变阻器两端电压是否是2.2V来判断小灯是不是正常工作,电路如图所示:
21.如图所示,两个透明容器中密闭着等质量的空气,U 型管中液面高度的变化反应密闭空气温度的变化.
(1)如图甲所示,探究的是电流通过导体产生的热量与 的关系
(2)通电一段时间,发现其中一个 U 形管液面高度变化明显,另一个几乎不变,出现该现象的原因可能是该电阻 (选填“短路”或“断路”).
(3)在探究电热与电流关系实验时,如果将 R1、R2、R3 三个电阻丝按照如下方式选取,则实验现象对比最明显的是( )
A.5Ω 5Ω 10Ω B.5Ω 5Ω 5Ω
C. 10Ω 10Ω 5Ω D.10Ω 5Ω 5Ω
【答案】 电阻 短路 C
【详解】(1)如图甲所示,两个透明容器中的电阻串联,通过的电流相等,电阻不等,探究的是电流通过导体产生的热量与电阻的关系;
(2)通电一段时间,发现其中一个 U 形管液面高度变化明显,则电路是通路,另一个几乎不变,出现该现象的原因可能是该电阻短路了;
(3)A. R1= 5Ω ,R2 =5Ω,R3=10Ω,R2与R3并联,电流比,,则;
B.R1= 5Ω ,R2 =5Ω,R3=5Ω,R2与R3并联,电流比,,
;
C.R1= 10Ω ,R2 =10Ω,R3=5Ω,R2与R3并联,电流比,,则;
D.R1= 10Ω ,R2 =5Ω,R3=5Ω,R2与R3并联,电流比,,则;
所以C对比最明显.
五、计算题
22.如图所示,把标有“ ”的电阻与标有“ ”的滑动变阻器连接在电压恒定的电源两端,电压表所用量程为,电流表所用量程为。闭合开关,滑片移动到某处时,电压表示数为,电流表示数为。求:
(1)电阻的额定电流和电源电压;
(2)将的阻值调为,在内产生的热量;
(3)为保证电路元件安全,滑动变阻器允许接入电路的阻值范围是多少?
【答案】(1);;(2);(3)
【详解】解:(1)由可得的额定电流
两端的电压
故电源电压
U=8V+12V=20V
(2)的阻值调为时,电路中的总电阻为
R总=R0+R=20Ω+60Ω=80Ω
此时电路中的电流为
内产生的热量
Q=W0=I2R0t=(0.25A)2×20Ω×1×60s=75J
(3)当电路中的电流为0.5A时,滑动变阻器的电阻最小,此时电路中的总电阻为
则滑动变阻器的最小电阻为
R小′=40Ω-20Ω=20Ω
当滑动变阻器两端电压为15V时,滑动变阻器的电阻达到最大值,此时R0两端电压为
U0′=20V-15V=5V
则电路中的电流为
此时滑动变阻器的电阻最大
R大′=
故滑动变阻器的阻值变化范围为20Ω⁓60Ω。
答:(1)电阻的额定电流为0.5A,电源电压为20V;
(2)在内产生的热量为75J;
(3)滑动变阻器允许接入电路的阻值范围是20Ω⁓60Ω。
23.小明想测量家用电器的实际功率,他关闭家里其它用电器, 只将一台标有“220V 1100W”的电磁炉接入家庭电路中烧水,电能表上标有600r/(kW·h)的字样,他用表记录了6min内电能表上的转盘转过60r,请问:
(1)若这只电磁炉正常工作6min,消耗的电能是多少?
(2)它的实际功率是多大?
(3)通过以上的计算,你有什么发现?请分析可能的原因。
【答案】(1)0.11kW·h;(2)1kW;(3)见详解
【详解】解:(1)若这只电磁炉正常工作6min,消耗的电能是
W=Pt=1.1kW×0.1h=0.11kW·h
(2)电磁炉6min实际消耗的电能
实际功率
(3)由电炉的铭牌可知P实<P额,原因可能是电炉两端的实际电压低于额定电压。
答:(1)若这只电磁炉正常工作6min,消耗的电能是0.11kW·h;
(2)它的实际功率是1kW;
(3)见详解。
相关试卷
这是一份九年级物理期末模拟卷(安徽专用,第12-16章)-2023-2024学年初中上学期期末模拟考试,文件包含九年级物理期末模拟卷全解全析安徽专用版docx、九年级物理期末模拟卷考试版A4测试范围第12章13章14章15章16章安徽专用docx、九年级物理期末模拟卷答题卡A4安徽专用docx、九年级物理期末模拟卷考试版A3测试范围第12章13章14章15章16章安徽专用docx、九年级物理期末模拟卷答题卡A4安徽专用pdf、九年级物理期末模拟卷参考答案安徽专用docx、九年级物理期末模拟卷答题卡A3安徽专用docx、九年级物理期末模拟卷答题卡A3安徽专用pdf等8份试卷配套教学资源,其中试卷共34页, 欢迎下载使用。
这是一份九年级期末物理模拟卷(福建专用,沪科版第十二-十六章)-2023-2024学年初中上学期期末模拟考试,文件包含九年级物理期末模拟卷全解全析福建专用docx、九年级物理期末模拟卷考试版A4测试范围第十二至十六章福建专用docx、九年级物理期末模拟卷参考答案福建专用docx、九年级物理期末模拟卷考试版A3测试范围第十二至十六章福建专用docx、九年级物理期末模拟卷答题卡A4福建专用docx、九年级物理期末模拟卷答题卡A4福建专用pdf、九年级物理期末模拟卷答题卡A3福建专用docx、九年级物理期末模拟卷答题卡A3福建专用pdf等8份试卷配套教学资源,其中试卷共64页, 欢迎下载使用。
这是一份九年级物理期末模拟卷(天津专用,人教版13-20章)-2023-2024学年初中上学期期末模拟考试,文件包含期末模拟卷全解全析docx、期末模拟卷考试版A4人教版A4版docx、期末模拟卷考试版A3人教版A3版docx、期末模拟卷参考答案docx、期末模拟卷答题卡A4版docx、期末模拟卷答题卡A3版docx等6份试卷配套教学资源,其中试卷共37页, 欢迎下载使用。

