


福建省华安县第一中学2023-2024学年八年级上学期12月月考生物试题
展开
这是一份福建省华安县第一中学2023-2024学年八年级上学期12月月考生物试题,共9页。试卷主要包含了单选题,综合题等内容,欢迎下载使用。
1.下列搭配中不相符的是
A.巴斯德——微生物学之父B.弗莱明——发现青霉素
C.林奈——双名法D.列文.虎克——发现病毒
2.以下动物与其主要特征的匹配,不正确的一项是
A.AB.BC.CD.D
3.软体动物中大多数动物有贝壳,但有的动物贝壳退化。下列动物贝壳退化的是( )
A.石鳖B.河蚌C.蜗牛D.乌贼
4.制作泡菜过程中用到的微生物是( )
A.乳酸菌B.酵母菌C.霉菌D.醋酸菌
5.豆科植物的根部生有许多根瘤,根瘤中有根瘤菌,这一实例主要说明细菌在自然界中的作用是( )
A.作为分解者参与物质循环B.能引起植物患病
C.与植物共生D.与植物竞争
6.有一病人由于食物中毒,呕吐不止,对其呕吐物进行接种培养,菌落为无色透明、边缘整齐的小菌落,此生物可能是 ( )
A.青霉菌B.曲霉菌C.衣藻D.肠炎杆菌
7.动物的运动依赖于一定的结构,且运动方式多种多样。下列关于人和高等动物运动的说法错误的是( )
A.骨骼肌两端的肌腹可绕过关节连在不同的骨上
B.骨在运动中起杠杆作用,关节起支点作用
C.运动系统是由骨、骨连结、骨骼肌组成
D.完成运动除运动系统外,还需要其它系统配合
8.图中的黑色部分表示四种动物共有的特点,该特点是( )
A.卵生B.用肺呼吸C.有脊柱D.体温恒定
9.果果同学制作了四张动物信息卡,其中文字信息错误的是( )
A.AB.BC.CD.D
10.十二生肖,又叫属相,是十二地支的形象代表,它的起源和动物崇拜有关。下列哪项是寅虎、巳蛇、酉鸡的共同特征
A.用肺呼吸B.胎生、哺乳C.体温恒定D.体表被毛
11.下列动物中,真正属于鱼类的一组是:
A.甲鱼、章鱼B.鲍鱼、墨鱼
C.鲸鱼、娃娃鱼D.海马、金鱼
12.昆虫是节肢动物中种类最多的一类动物。如图节肢动物中,属于昆虫的有几种?( )
A.2种B.3种C.4种D.5种
13.下列关于动物类群主要特征的叙述,正确的是( )
A.腔肠动物身体呈两侧对称,体表有刺细胞
B.扁形动物身体呈辐射对称,有口无肛门
C.线形动物身体分节,体表有角质层
D.环节动物身体呈圆筒形,由许多相似的体节组成
14.在豌豆开花之前,用纸袋套住花苞,不让它接受外来的花粉,原因是( )
A.豌豆花不经过传粉就能结果
B.豌豆花不经过传粉和受精就能结果
C.豌豆花不经过受精就能结果
D.豌豆花中既有雌蕊,又有雄蕊
15.下面关于细菌和真菌在自然界中的作用的叙述,错误的是( )
A.多数细菌真菌和病毒,会使动植物和人体患病
B.多数种类能够分解动植物的遗体
C.对自然界的物质循环起重要作用
D.有些种类能够与动植物共生
16.细菌和真菌虽然个体小,但它们在生物圈中的作用却是不可低估的。下列叙述错误的是( )
A.大部分细菌和真菌是分解者 B.有些细菌和真菌能引起动植物和人患病
C.有些细菌和真菌与动植物共同生活D.细菌和真菌对人类都是有害的
17.我国为保护大熊猫建立的自然保护区是( )
A.吉林长白山保护区 B.陕西洋县保护区
C.青海湖保护区 D.四川卧龙保护区
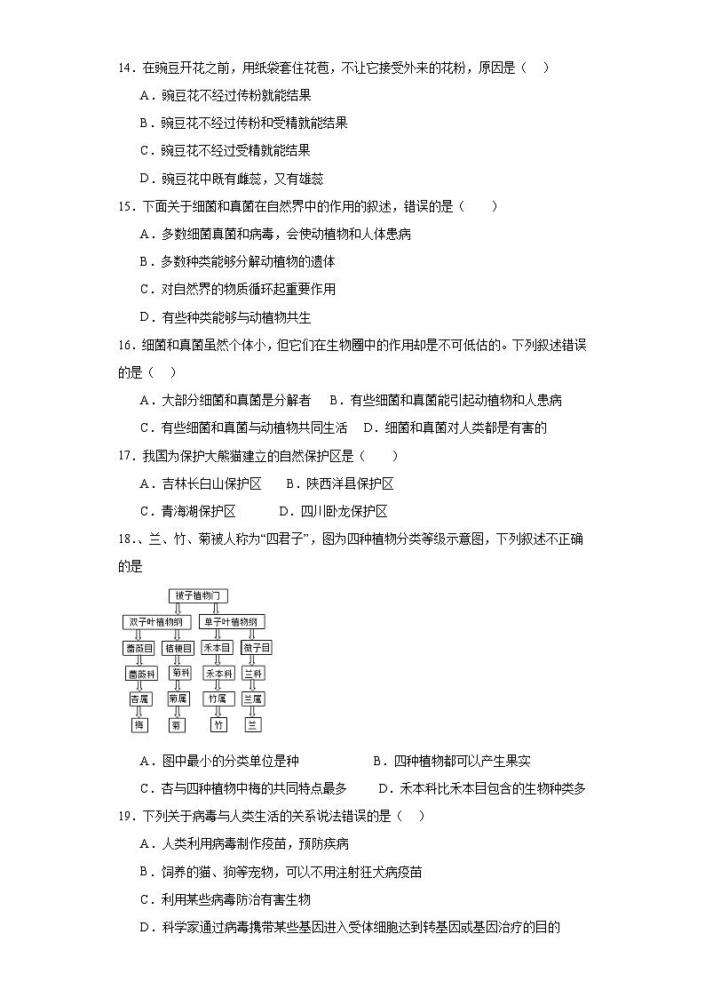
18.、兰、竹、菊被人称为“四君子”,图为四种植物分类等级示意图,下列叙述不正确的是
A.图中最小的分类单位是种 B.四种植物都可以产生果实
C.杏与四种植物中梅的共同特点最多 D.禾本科比禾本目包含的生物种类多
19.下列关于病毒与人类生活的关系说法错误的是( )
A.人类利用病毒制作疫苗,预防疾病
B.饲养的猫、狗等宠物,可以不用注射狂犬病疫苗
C.利用某些病毒防治有害生物
D.科学家通过病毒携带某些基因进入受体细胞达到转基因或基因治疗的目的
20.下列关于微生物应用前景的叙述,错误的是()
A.微生物在氨基酸、有机酸、酶制剂、菌肥和医药生产方面得到应用
B.通过基因工程生产胰岛素、乙肝疫苗、干扰素等
C.在采油、冶金、治理环境污染等方面有广阔的应用前景
D.微生物在农村几乎没有应用价值
21.在清澈溪流中的石块下面,有时会发现一类身体背腹扁平,形状像柳叶的动物,它们可能是 ( )
A.涡虫B.水母C.血吸虫D.水螅
22.下列应用实例与采用的生物技术,对应错误的是( )
A.制作酸奶——发酵技术
B.培育能产生胰岛素的大肠杆菌——转基因技术
C.利用兰花的叶肉细胞培育兰花植株——杂交技术
D.多莉羊的诞生——克隆技术
23.生物圈中有许多肉眼难以看到的单细胞生物,如眼虫、衣藻、酵母菌、变形虫等。下列关于单细胞生物的叙述,错误的是 ( )
A.身体结构都处于细胞层次B.都有细胞膜、细胞质、细胞核
C.都能够独立完成生命活动D.大多生活在水域或湿润环境中
24.下列关于动物行为的叙述,正确的是( )
A.云南大象迁徙行为说明成员内部有等级且有明确的分工
B.动物的学习行为一旦形成,就永远不会改变
C.动物越高等,“尝试与错误”的次数就越多、学习行为越复杂
D.动物的先天性行为可以让它们更好地适应复杂环境的变化
25.在动物学习的过程中,“尝试与错误”的次数不同,与之有关的是
A.肌肉的发达程度B.动物形体大小
C.神经系统发育状况D.训练方法
26.2019年生物学家在宜昌清江发现了距今5.18亿年的寒武纪化石库,命名为“清江生物群”,甲乙化石就是其中之一,下列关于甲乙化石生物的说法正确的是( )
A.甲生物呈辐射对称,乙体表可能有外骨骼
B.甲生物呈辐射对称,乙体表可能有外套膜
C.甲生物呈两侧对称,乙体表可能有外骨骼
D.甲生物呈两侧对称,乙体表可能有外套膜
第II卷(非选择题每空1分共48分)
二、综合题
27.2019年9月28日,中国女排十连胜并夺得第十三届世界杯冠军。下图为发球动作相关的人体上肢结构及神经调节过程示意图,请据图回答下列问题:
(1)如图所示,运动员完成抛球中的屈臂动作时,A (选填“收缩”或“舒张”)牵动桡尺骨围绕肘关节转动,同时B处于 (选填“收缩”或“舒张”)状态。
(2)观察肘关节的解剖示意图,关节周围由[Ⅲ] 包裹,内部形成密闭的关节腔,骨Ⅰ和Ⅱ的表面均覆盖 ,在运动中起缓冲作用。女排运动员通过长期训练,使Ⅲ增厚,韧带的伸展性增强,辅以科学的运动方式促进关节腔内 的分泌,减少骨与骨之间的摩擦,使关节在运动过程中更加 。
(3)运动员长期的体能训练,使各系统配合良好。其中 系统运输有机物和氧至肌细胞中分解,为运动提供能量。
28.如图是蝗虫的外部形态图.据图回答:
(1)它的身体分为____________ 、_____________、_____________。
(2)体表具有___________,能保护和支持内部柔软的器官,并防止____________,以适应陆地生活。
(3)蝗虫共有______________对足,其中适于跳跃的是发达的【 】__________。
(4)蝗虫的翅共_____________对。
(5)图中序号_____________表示的结构为气门,将蝗虫胸部、腹部浸入水中,一段时间后蝗虫会死亡,这是因为蝗虫呼吸时气体出入身体的门户被淹没所致。
29.如图是五种微生物图,请据图回答下列问题。
(1)图中B是 ,它的基本结构有细胞膜、细胞质、 和 。
(2)图中A与B、C、D、E在细胞结构上的主要区别是:A没有 ,所以它属于 生物。
(3)图D中的a是 ,图中的B、C、D都通过产生a来繁殖后代。
(4)图中的C是 ,它可进行出芽生殖和孢子生殖。
30.如图表示某生态系统各组成成分之间的关系,据图回答下列问题。
(1)若该生态系统是一个封闭的生态系统,则对维持该生态系统的碳——氧平衡不可或缺的是 (填图中数字序号)。
(2)请写出图中的一条食物链∶ 。
(3)图中A所示生物在生态系统中扮演着 的角色。若该生态系统被重金属污染,最终体内含重金属最多的生物是 。
(4)该生态系统中,生物进行生理活动所需的能量最终来源于 。
(5)该生态系统稳定性较差,原因是 。
31.观察缢蛏和蚯蚓,据图回答问题
(1)缢蛏的体外有两片大小相近的石灰质⑤ ,因此被称为双壳类。
(2)缢蛏属于软体动物,它利用[ ] 缓慢运动,通过身体后端的② 吸入水,水流经身体一些器官后再通过[ ] 排出体外,在此过程中摄取食物,同时利用④ 与水流进行气体交换。
(3)⑧是蚯蚓的 ,由此可以判断⑨为蚯蚓身体的 (填“前”或“后”)端。
(4)用手轻抚蚯蚓的腹面,会感觉 ,是因为腹面有许多 ,可以辅助运动。
(5)观察蚯蚓时,应经常用浸水的棉絮轻擦蚯蚓体表,因为它靠湿润的体壁来进行 。
32.下图是大家在学习生物学的过程中,遇到的几种常见的动物(A涡虫、B蚯蚓、C水螅、D鱼、E青蛙、F蜥蜴、G虾、H鸽子、I兔),据图回答下列问题:
(1)图中的动物可以分为两大类,其中A、B、C、G分为一类,属于 动物。
(2)A属于扁形动物类群,C属于腔肠动物类群,这两类动物的共同特征是 。
(3)D和H外形为 。
(4)图中有辅助呼吸器官的生物是 (请填图中字母代号)。
(5)从 (填字母代号)开始称为真正的陆生脊椎动物,原因是陆上产卵,卵外有坚韧的 ,生殖和发育摆脱了对水环境的依赖。
33.酸雨给地球生态环境和人类社会经济都带来严重的影响和破坏,被称为“空中死神”。某学生为了探究“酸雨”对小麦种子萌发的影响,设计了以下实验:
步骤一:把120粒浸泡过的小麦种子,平均分为三组,分别放在以上3个培养皿中。
步骤二:每天定时对A,B、C培养皿分别喷洒等量且适量的酸性强的酸雨、酸性弱的酸雨、蒸馏水。
步骤三:7天后观察小麦种子的萌发结果。
请你分析回答下列问题:
(1)在工业生产中燃烧煤和石油等会释放出大量的二氧化硫和氮氧化物,它们在空气中进一步被氧化,形成硫酸和硝酸等酸性物质,随着降雨落下来。当雨水的pH (填“大于”,“小于”或“等于”)5.6时,我们称之为酸雨。
(2)本实验探究的问题是 ?
(3)此探究活动中作为对照组的是 (填字母)。
(4)小麦种子采用120粒,而不能太少的原因是为了保证实验结果准确,避免实验的 。
(5)通过比较小麦种子的发芽率,该探究活动可得出的结论是: 。
34.提到蜜蜂,人们往往想到的是香甜的蜂蜜、六边形的巢穴和穿梭于花丛间的忙碌“身影”。在自然界中蜜蜂不仅是酿造者、建筑师,更是传粉“使者”,需要传粉的植物中有90%都依赖蜜蜂传粉。近年来研究发现,蜜蜂的种类和数量大幅度下降。原因是复杂多样的,如气候变化使一些植物提前开花,导致蜜蜂采蜜时间和蜜源植物花期不一致;农业生产中杀虫剂的使用不当可能会直接杀死蜜蜂;土地用途的改变导致蜜蜂栖息地减少;外来蜂种的引进可提高作物产量,但会争夺本土蜜蜂的蜜粉源。为解决这些问题,我国科研人员从不同方面开展了大量研究(如下文),成果可观。
①研究蜜蜂形态结构和访花行为;
②研究蜜源植物的种类和开花特征;
③研究蜜蜂巢穴结构,并进行仿生学应用研究;
④研究杀虫剂对蜜蜂发育的影响。
除了专业研究之外,不同社会角色都应关注蜜蜂等传粉昆虫的保护工作,这对于粮食安全和农业可持续发展具有重要意义。每年5月20日是“世界蜜蜂日”,今年的主题是“‘蜜’切参与——发展农业生产,保护传粉昆虫”,以此来呼吁人们积极参与,为保护蜜蜂等传粉昆虫做贡献,共同构建“蜜蜂友好型”社会。
(1)研究蜜蜂需要先了解它。蜜蜂的身体和附肢分节,属于 动物。
(2)蜜蜂采蜜的行为,从行为获得的途径上看,是一种 行为。蜜蜂可以通过表演“圆形舞”和“8”字形舞蹈告诉同伴蜜源的距离和方向,这是蜜蜂通过 (填“动作”“声音”或“气味”)在传递信息。
(3)外来蜂种和本地蜂种间存在 关系,在引进外来蜂种时需要考虑生态安全。
(4)为解决“蜜蜂采蜜时间与蜜源植物花期不一致”的问题,可以从文中所示的 (填序号,多选)进行研究。
(5)不同社会角色都应“蜜”切参与到保护蜜蜂的行动中,作为一名中学生,你可以做些什么?(至少答2点)。 。
选项
动物名称
主要特征
A
袋鼠
胎生哺乳
B
青蛙
幼体生活在水中
C
丹顶鹤
身体呈流线型
D
蝮蛇
体表有外骨骼
体表有外套膜,用鳃呼吸
体表被毛,用肺呼吸
体表有外骨骼,用鳃呼吸
体表有粘液,用鳃呼吸
A
B
C
D
八年级生物参考答案:
1.D2.D3.D4.A5.C6.D7.A8.C9.D10.A11.D12.B13.D14.D15.A16.D
17.D18.D19.B20.D21.A22.C23.B24.A25.C26.A
27.(1) 收缩 舒张
(2) 关节囊 关节软骨 滑液 灵活(3)循环
28.(1)头部 胸部 腹部
(2)外骨骼 水分的蒸发
(3)3 【 3 】 后足
(4)2
(5)5
29.(1) 青霉菌 细胞壁/细胞核 细胞核/细胞壁
(2) 成形的细胞核 原核
(3)孢子
(4)酵母菌
30. ② 草→食草昆虫→吃虫的鸟 分解者 吃虫的鸟 太阳能(光能) 该生态系统的生物种类较少、营养结构较简单、自我调节能力弱
31.(1)贝壳
(2) ①足 入水管 ③出水管 鳃
(3) 环带 前
(4) 粗糙 刚毛
(5)呼吸/气体交换
32.(1)无脊椎(2)有口无肛门(3)流线型(4)E、H#E、H(5) F 卵壳
33. 小于 酸雨对种子的萌发有影响吗 C 偶然性 酸雨对种子的萌发有影响
34.(1)节肢(2) 先天性 动作(3)竞争
(4)①②
(5)不破坏花草;不破坏蜂巢;在蜜蜂采蜜的区域,减少农药使用,使用其他方式防治害虫(合理即可)
相关试卷
这是一份福建省华安县第一中学2023-2024学年七年级上学期12月月考生物试题,共11页。试卷主要包含了单选题,综合题等内容,欢迎下载使用。
这是一份福建省泉州市永春县永春第一中学2023-2024学年八年级上学期12月月考生物试题,共23页。试卷主要包含了单选题,非选择题等内容,欢迎下载使用。
这是一份福建省泉州第九中学2023-2024学年八年级上学期第二次月考生物试题,共8页。